автордың кітабын онлайн тегін оқу Славяне. Сыны Перуна
Мария Гимбутас
Славяне. Сыны Перуна
Жизнь и труды Марии Гимбутас
(1923–1994)
Имя Марии Гимбутас, всемирно известного археолога и этнографа, не нуждается в особом представлении. Ее труды, составившие эпоху в развитии археологии, знают и используют ученые многих стран, а сделанные ею открытия давно стали достоянием широкой общественности, вошли в учебники и научные труды, по праву заняв место рядом с работами Ф. Шампольона, расшифровавшего египетские иероглифы. Однако в России, где ее книги не переводились, она нуждается в более подробном представлении.
Гимбутас родилась 23 января 1923 г. в Вильнюсе в семье известного врача, общественного деятеля и собирателя фольклора Даниэлиуса Алсейки. Мать Марии, Вероника, стала первой литовской женщиной, получившей диплом врача. Дом родителей Марии был культурным центром, в котором еженедельно собирались крупнейшие деятели литовской культуры. С шести лет девочку стали обучать в школе по методике К. Монтессори. К поступлению в гимназию Мария изучила немецкий и польский языки, освоила игру на фортепиано. Полученные знания и приобретенные навыки пригодятся ей в дальнейшем как в научной работе, так и при воспитании собственных детей.
В начале 1931 г. семье пришлось переехать в Каунас, поскольку Вильнюс оказался на территории, вошедшей в состав Польши. Отец Марии остался в столице и продолжал борьбу против польской оккупации. Чтобы видеться с семьей, ему приходилось пересекать границу верхом или в товарных вагонах. Во время одного из таких переездов он простудился и вскоре умер от воспаления легких.
Еще во время учебы в гимназии, летом 1937 г., Мария впервые выезжает в этнографическую экспедицию на северо-запад Литвы. Одновременно с учебой она продолжает заниматься музыкой и даже выступает на вечерах.
С отличием закончив гимназию, Мария становится студенткой филологического факультета Каунасского университета. После окончания первого курса начинается Вторая мировая война, Германия оккупирует Польшу. Литовская территория воссоединяется, и Мария вместе с родными возвращается в Вильнюс. Мария переходит в Вильнюсский университет и продолжает учебу уже как фольклорист. В свободное время она записывает фольклор от беженцев из Белоруссии. «Всюду – и в университете, и на улицах – царил дух ожидания перемен», – позже писала она.
Однако летом 1940 г., в соответствии с пактом Молотова – Риббентропа, в Литву входит Красная армия и вскоре организуется Литовская ССР. Дом семьи Алсейка вновь становится центром сопротивления. Университет закрывают, начинаются аресты и депортация населения. Почти все родные Марии бесследно исчезают. Чтобы избежать ареста, Мария вынуждена скрываться на хуторе у знакомых, а затем тайно пробирается в Каунас. Там она готовит дипломную работу о древних погребальных обрядах. Именно в это время она знакомится с Юргисом Гимбутасом, который вскоре становится ее мужем.
После нападения Германии на СССР в Литву входят немецкие войска. Снова начинает работать университет, и Мария продолжает учебу. В июне 1942 г. она блестяще защищает дипломную работу по археологии, и ее оставляют в университете для подготовки докторской диссертации. В конце 1943 г. у Марии рождается дочь Данута.
Весной 1944 г. в Литву вновь приходят советские войска. Опасаясь ареста, Мария решает бежать. Оставив в Вильнюсе мать и сестер, она вместе с мужем и маленькой дочерью переправляется на плоту через Неман и оказывается в Польше. Вместе с другими беженцами семья Гимбутас добирается до Австрии. После скитаний по разным городам им удается получить работу на фабрике в Инсбруке. Но вскоре завод разбомбили англичане, и Гимбутасы были вынуждены укрыться на небольшой горной ферме. Несколько месяцев они прожили там, помогая хозяевам и надеясь, что после войны смогут получить работу. Но в Австрию пришла Красная армия, и Гимбутасам снова пришлось бежать. Перейдя границу, они перебираются в Германию. Вначале муж Марии работает на ферме у знакомых, но вскоре семья перебирается в Тюбинген, где Мария начинает работать в университете.
Спустя год она благополучно защищает диссертацию и получает степень доктора археологии. В Тюбингене выходит ее первая книга о типах славянских погребений. 21 марта 1947 г. у Марии появляется вторая дочь Зевиле, но вскоре вся семья эмигрирует в США, поскольку Мария получает приглашение из Гарвардского университета.
В США она начинает работать приглашенным лектором и одновременно переводит научную литературу с разных славянских языков, пишет тексты лекций по древнейшей истории Европы. Одновременно с преподаванием она становится сотрудником антропологического отдела музея Пибоди. Наконец восстанавливается связь с живущими в Литве матерью и младшими сестрами. Они присылают Марии оставшиеся там рисунки и материалы. Позже Мария писала, что именно поддержка семьи помогла ей выстоять в первые годы жизни в США. В 1954 г. у нее рождается третья дочь Раса.
Перелом наступил в 1956 г., когда Мария опубликовала работу «Предыстория Восточной Европы. Часть I. Культуры мезолита, неолита и бронзового века в России и Балтии», в которой предложила использовать классификацию типов курганов для определения границ зоны расселения славян. Тогда к ней приходит заслуженное признание.
Позже эту работу сравнят по значению с трудом Ф. Шампольона, расшифровавшего египетские иероглифы. Мария получает четырехлетнюю стипендию от Национального научного фонда для продолжения работы. Спустя два года, весной 1958 г., выходит ее книга «Предыстория Восточной Европы», в которой она представила полную разработку маршрутов славянских миграций в Европе. Практически одновременно выходит ее работа «Древнейшие символы в литовском народном искусстве», где она показала наличие индоевропейского субстрата в искусстве народов Балтии.
По просьбе профессора Р. Якобсона Гимбутас разрабатывает и начинает читать в Калифорнийском университете курс лекций по ранней истории славян. За этот курс и свои работы в 1960 г. она получила премию Международного комитета по делам беженцев.
Летом 1960 г. Мария Гимбутас впервые посещает СССР. В Москве она выступает на международном конгрессе востоковедов. Благодаря помощи знакомых она даже смогла съездить в Вильнюс и повидаться с матерью и сестрами. Поскольку она ранее скрывала, что у нее есть родные в СССР, после ее возвращения в США ей пришлось оправдываться перед властями. Ведь отношения между странами оставались по-прежнему очень сложными. И все же, побывав в СССР, Гимбутас становится последовательным сторонником расширения научных связей между двумя странами, сама при первой же возможности неоднократно посещает многие европейские университеты.
С сентября 1963 г. Мария Гимбутас становится профессором Калифорнийского университета и вместе со всей семьей переезжает в Лос-Анджелес. В Калифорнии она проработает до конца своих дней. За эти годы она становится главой кафедры европейской археологии, куратором археологического отдела Музея истории человеческой культуры. Там же выходит ее следующая монография «Культуры бронзового века в Центральной и Восточной Европе», в которой она дала развернутое изложение результатов своих исследований.
Гимбутас назначают руководителем всех раскопок неолитических поселений в Югославии, Македонии, Греции и Италии. Каждое лето она выезжает в экспедиции и одновременно выступает с лекциями в различных университетах. Результаты ее работ отмечены многими научными премиями. В 1968 г. газета «Лос-Анджелес таймс» объявляет Гимбутас женщиной года. В 1968 г. она становится членом Американской академии наук. Почти ежегодно выходят ее научные работы и книги. Их переводят на различные языки мира. В 1971 г. Гимбутас публикует книгу «Славяне», вскоре вышедшую на основных европейских языках.
Огромный материал, собранный в результате многолетних раскопок, позволил ученому создать целостное представление о развитии Европы до начала индоевропейского влияния. На основе своих находок Мария Гимбутас публикует книгу «Боги и богини древней Европы», которая приносит ей всемирную известность. Написанное в доступной даже для неподготовленного читателя форме исследование сочетает научную строгость с увлекательностью изложения материала.
Гимбутас смогла доказать, что все стороны жизни и культуры древних европейцев определялись их религиозными верованиями. Сосредоточив внимание на изучении неолитических изображений и символов, Гимбутас привлекает множество материалов из смежных наук – данные лингвистики, религиоведения, сравнительной мифологии. Сама она называла свой метод археоэтимологическим.
С 1979 г. по инициативе Гимбутас проводятся междисциплинарные конференции «Развитие европейских и анатолийских культур». В 1981 г. Гимбутас приезжает в СССР как фулбрайтовский стипендиат. Она читает лекции в Москве и, наконец, получает разрешение на посещение Вильнюса. В течение двух месяцев профессор Гимбутас работала в Вильнюсском университете. На ее лекциях побывало более трех тысяч студентов. В свободное время она много ездила и осматривала археологические памятники. Гимбутас впервые ввела литовскую культуру во всемирный контекст и постоянно пропагандировала ее изучение.
В 1989 г. выходит ее следующая большая работа – книга «Язык богинь», в которой она проанализировала тысячи изображений женщин, найденных археологами во всех уголках земли. Исследовательница пришла к выводу, что их широкое распространение доказывает центральное положение женщины в первобытной культуре и само существование этой культуры в согласии с природой.
К удивлению Марии Гимбутас, ее книга получила широкий общественный резонанс. В ее дом в Санта-Монике стали приходить письма от художников, специалистов, наконец, просто заинтересованных читательниц. После выхода второго издания в музее Висбадена с успехом провели выставку «Слово богинь». Многие разделяли выводы исследовательницы, что изначально европейская цивилизация носила миролюбивый характер и только переход к мужскому главенствованию привел к появлению воинственной западной культуры.
В книге «Цивилизация богинь» Гимбутас впервые в науке показала многоуровневые различия между культурами неолита и бронзового века. Опираясь на огромное количество находок, она проследила процесс смены матриархальной культуры неолита патриархальной индоевропейской культурной формацией. Фактически работы Гимбутас указали путь для многочисленных исследований по истории индоевропейской культуры. Работая над книгой, она превозмогала тяжелую болезнь, потому что врачи обнаружили у нее рак.
В июне 1993 г. Мария Гимбутас становится почетным доктором Университета Витовта в Каунасе. Президент независимой Литвы прислала ей теплое поздравление. Но в это время Гимбутас уже была тяжело больна, и врачи запретили ей столь длительное путешествие. 2 февраля 1994 г. ее не стало. Но начатое ею дело продолжает развиваться. В переданной университету библиотеке Марии Гимбутас работают исследователи, продолжают выходить основанные ею книжные и журнальные серии, присуждаются ее именные стипендии. Теперь, наконец, и ее книги начинают приходить к русскому читателю.
Предлагаемая читателю книга «Славяне», вышедшая в 1971 г., сочетает высокий научный уровень с доступностью изложения. Гимбутас знакомит читателя с огромным научным материалом, рассредоточенным в множестве статей и специальных публикаций. Опуская ненужные подробности, она мастерски объединяет главное в яркую панораму ранней истории славян.
Ф.С. Капица, кандидат филологических наук,
ведущий научный сотрудник
Института мировой литературы
От автора
Замысел данной книги возник в 1958 г., когда профессор Гарвардского университета Роман Якобсон пригласил меня прочитать ряд лекций о предыстории славян в составе общего курса «Славянские народности и культуры». Тексты лекций и стали основой для последующего изложения. В данной книге рассматривается предыстория славян и раннеславянский период, предшествующий образованию славянских государств в IX–X вв. н. э. Теперь, когда книга наконец завершена, я посвящаю «Славян» Роману Якобсону в день его семидесятипятилетия в октябре 1971 г.
Процесс расселения славян с небольшой территории на огромные пространства Европейского континента – одна из самых замечательных страниц древней истории народов. Он представляет практически неисчерпаемые темы для археологических исследований. Современные представления о миграциях славян основаны на соединении результатов работ историков, археологов и лингвистов. Благодаря им мы знаем так много о миграциях индоевропейских народов, оставшихся за пределами письменной истории.
Возможно, поиски истины в огромной массе исследований на различных славянских языках, часто дающих противоречащие друг другу взгляды на прародину славян, напоминают запутанный путь в джунглях. Думаю, что и выявление процесса формирования материальной культуры славян во время миграций на протяжении железного века, когда в их земли вторгались персы и готты, выглядит не менее безрассудно. Не мне судить, насколько я сумела осуществить задуманное, опираясь на изыскания археологов и лингвистов.
Приношу свою самую искреннюю благодарность ознакомившимся с текстом рукописи книги профессорам Хенрику Бирнбауму, Павлу Ивичу и Роману Якобсону. За помощь в подборе материалов и редактировании выражаю благодарность Беренисе Беме и Катерине Китчер-Талев.
Неоценимую помощь по сбору информации о различных стадиях развития и памятниках славянской предыстории, а также содействие в подборе иллюстраций для этой книги оказали многие коллегии из Болгарии, Чехословакии, Венгрии, Польши, Румынии, Украины, России и Югославии. Особую благодарность я приношу докторам И. Пулику из Брно, Д. Бяликовой из Нитры, 3. Вински из Загреба, А. Сосу из Будапешта, Д.Т. Березовец из Киева, И. Свешникову из Львова, М. Комше из Бухареста, И. Русановой из Москвы, М.А. Тихановой из Ленинграда, также Археологическим институтам Брно, Бухареста, Киева, Москвы и Нитры, а также Эрмитажу из Петербурга.
Подготовка рукописи оказалась возможной благодаря гранту, полученному от Американского совета научных обществ в 1963 г.
М. Г.
Предисловие
Историю славян можно воссоздать только на основе обобщения данных большого количества археологических, исторических, лингвистических и фольклорных источников в целостную картину. Возникнув как незначительная индоевропейская группа, жившая к северу от Карпатских гор в Среднем Поднепровье, славянские земледельцы смогли выжить только благодаря проявленному ими упорству.
В конце концов им удалось заселить обширную территорию в Центральной и Восточной Европе и на Балканском полуострове. Их вторжение не было частным эпизодом, таким, как нерегулярные набеги гуннов и аваров, а планомерной последовательной колонизацией. Ученые смогли блестяще восстановить существование единого праславянского языка на основании лингвистических источников.
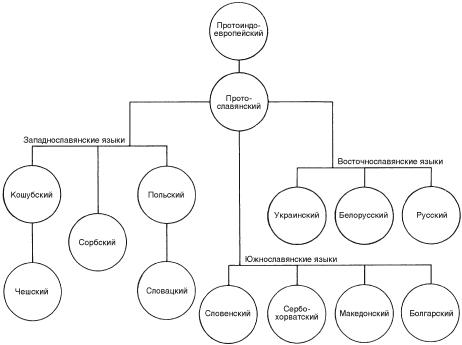
Сегодня в мире существует примерно 200 миллионов людей, говорящих на тринадцати славянских языках, объединяемых в восточную, южную и западную группы. Вероятно, они произошли из единого источника примерно в IX в. до н. э. Языки соответствующих групп близки между собой, что подтверждают переходные диалекты между тем или иным языком. Современные поляки, кашубы, лужицкие сербы, чехи, словаки, словенцы, хорваты, сербы, македонцы, болгары, украинцы, русские и белорусы говорят на своих языках и имеют собственные культуры, которые развивались на протяжении последних десяти столетий. Вместе с тем славяне не являются антропологически выделенной группой, не существует славянской расы, так же как не существует германской или романской рас.
Распространение славян из общего ядра на огромные территории Европы и Азии позволяет достаточно точно представить хронологию их развития. Период их пребывания на ограниченной территории является их предысторией, их миграции и завоевательная политика могут быть определены как ранняя история. Мы называем славян предысторического периода «протославянами», а славян периода миграций и экспансий – «ранними славянами».
Образование славянских государств в течение IX и X столетий не является предметом исследования в настоящей книге. Однако разнообразие современных славянских наций прямо взаимосвязано с теми культурными традициями, с которыми доводилось встречаться славянам во время их экспансии. В результате вхождения в различное этническое окружение каждая славянская группа претерпевала социальные и экономические изменения. К X в. восточные и западные славянские диалекты разделились по принципу, напоминающему современные лингвистические деления.
Существуют многочисленные исследования, посвященные средневековым славянам, но история славян начинается раньше, чем образование в IX–X вв. славянских государств, раньше, чем появились исторические сообщения о принятии славянами христианства. И фактически раньше, чем появились описания «склавенов», сделанные историками VI в. Прокопием Кесарийским и Иорданом.
Рис. 1. Диаграмма, иллюстрирующая взаимоотношения между славянскими языками
Славяне, принадлежащие к группе индоевропейских народов, на протяжении долгого времени формировали собственный язык и культуру, точно так же, как это делали греки, балты, германские народы, иллирийцы, фракийцы и другие индоевропейские группы.
В этой книге предпринята попытка реконструировать предысторию и раннюю историю славян с момента их появления в Европе во втором тысячелетии до н. э. до IX и X вв. н. э., когда были образованы Моравская империя, Киевское государство и другие государства.
Глава 1
ПРОИСХОЖДЕНИЕ СЛАВЯН
Истоки славян следует искать на территории, простирающейся от бассейна реки Одер в Центральной Европе, на западе до Урала и Центральной Азии на востоке. Чаще всего географическое местоположение прародины славян определяют следующим образом:
1) район между Одером и Вислой (на территории современной Германии и Польши);
2) западная часть Украины (территория к северу от Черного моря).
По мнению некоторых ученых, эта территория включала центральноевропейскую и севернопричерноморскую части. Другие авторы полагают, что зона первоначального расселения славян ограничивалась Полесьем (современная Белоруссия), или Подольем на Западной Украине, или частью Восточной Германии и Польши, соответствующей распространению лужицкой культуры эпохи позднего бронзового и раннего железного века.
Некоторые гипотезы основывались на тенденциозных выводах, менявшихся в соответствии с переменой политического климата или отношения к археологическим и лингвистическим исследованиям. В период накопления огромного археологического материала и выработки методик датировки не было возможности для научно обоснованных выводов о прародине не только славян, но и всех индоевропейских народов.
Исследования последних десятилетий показали, что протоиндоевропейцы некогда мигрировали в Европу и на Ближний Восток из степей Евразии. По мере расширения зоны расселения племен и их продвижения на запад происходила дифференциация более или менее однородной протокультуры и протоязыка. Первое перемещение из Южной России на Украину и в бассейн нижнего Дуная произошло не позднее 4000 г. до н. э. и повторилось в миграциях и опустошении прибрежных территорий Эгейского моря, Средиземноморья и Анатолии, происходивших около 2300 г. до н. э.
Протоиндоевропейцы занимались скотоводством и вели полукочевой патриархальный образ жизни. Они выращивали лошадей, возможно, использовали их и для верховой езды. Их высокую подвижность может объяснить тот факт, что уже в начале третьего тысячелетия до н. э. им было известно колесо.
Протоиндоевропейцам понадобилось менее одного тысячелетия, чтобы завоевать или ассимилировать ряд сельскохозяйственных балканских и центральноевропейских культур, а также подчинить своему образу жизни североевропейские племена охотников и рыболовов. Расселяясь по Центральной или Северной Европе, на Балканском полуострове или на Ближнем Востоке, индоевропейские племена приносили особенности, которые легко выявляются в ходе археологических раскопок в социальных и экономических отношениях, конструкциях жилищ, религиозной символике, погребальных обрядах и традициях искусства.
Проникновение пришельцев с Востока открыло новую эру в развитии Европы. Великие цивилизации, сложившиеся в пятом и четвертом тысячелетиях на Балканском полуострове, побережье Черного и Эгейского морей, распались. Первой пришельцы с востока ассимилировали северопонтийскую культуру. Затем их натиску уступили высокоорганизованные культуры Балкан и запада Центральной Европы, такие, как Кукутены/Триполье на Западной Украине и Молдавии, Гумельница в Южной Румынии, Болгарии и Восточной Македонии, Винча в Центральных Балканах, Бутмир в Боснии, Бодрог/Керештур в районе Тисы и Лендьел в среднем течении Дуная. Все эти крупные энеолитические и халколитические культуры в конце концов исчезли, так же как и культуры медного века. Похожая судьба ожидала и культуру узкогорлых кубков Северо-Западной Европы с ее коллективными погребениями в коридорных могилах. Изменения прослеживаются даже в культурах Восточной Балтии и Южной Скандинавии.
На территориях, занятых индоевропейцами, в течение нескольких столетий сформировались новые культуры, отличавшиеся от предшествующих. Уклад, который принесли с собой индоевропейские племена, резко контрастировал с жизнью мирных земледельцев предшествующего периода.
Они нуждались в пастбищных землях для своего скота, требовавших защиты и периодического обновления. Военные вожди располагали поселения в местах, защищенных самой природой, – излучинах рек и прибрежных холмах, обеспечивающих широкий обзор. Выбранные для поселений места они укрепляли высокими стенами и насыпными валами.
На территории, расположенной к северу от Карпатских гор и в среднем течении Днепра, там, где, как полагают, вначале поселились славянские народы, можно проследить непрерывную преемственность культур, начиная с появления индоевропейских курганов до времени сарматских и восточногерманских миграций.
Рис. 2. Распределение основных культурных групп в Центральной Европе в четвертом тысячелетии до н. э. до начала массовой миграции протоиндоевропейцев и появления элементов «курганной» культуры
Характерными чертами индоевропейской курганной культуры является пастбищное скотоводство с элементами сельскохозяйственной культуры, укрепления на холмах, небольшие поселения, состоящие из маленьких прямоугольных домов, особые погребальные обряды, включавшие захоронения в деревянных сооружениях, напоминающих жилища, поверх которых насыпали курганы. Сюда же относятся простые глиняные изделия, украшенные отпечатками, насечками или разрезами. Экономика, правила общежития, социальная структура этих народов, архитектура или отсутствие интереса к искусству резко контрастировали с местными элементами, известными по трипольской культуре и культуре колоколовидных кубков.
Очень похожие предметы материальной культуры обнаруживаются в курганах, расположенных далеко на западе: в долинах рек Ондавы и Лаборца, в юго-восточной части Польши, в Галиции и Подолье, на северо-западе Украины, в Буковине и Молдавии, а также в среднем течении Днепра южнее Киева. Большая часть этой территории относится к Восточным Бескидам и Волыно-Подольской возвышенности. С юго-востока район естественно отделяется степным поясом, на юго-западе – Карпатами и на севере Припятской низменностью и лесами.
Разновидность курганной культуры Северокарпатского региона обычно относится к «ленточной керамике», существовавшей в Центральной и Северной Европе на рубеже третьего – второго тысячелетий до н. э.
Поскольку в данное время продолжала существовать культура бронзового века, курганы Северокарпатского региона можно рассматривать как прародину протославянской культуры.
Выявленную археологическими раскопками связь культур бронзового и раннего железного веков в данном районе подтверждается данными лингвистических исследований. Еще в 1837 г. словацкий ученый Шафарик установил, что прародина славян находится к северу от Карпатских гор и включает в себя районы Галиции, Волыни и Подолья.
Рис. 3. Районы распределения курганов северокарпатского типа и соседней более поздней шнуровой керамики в первой половине второго тысячелетия до н. э.
Чешский славист Любор Нидерле, автор «Славянских древностей» (1902), разместил праславян в среднем и верхнем течении Днепра. Однако мнение Нидерле о том, что родина славян – верхнее течение Днепра, не подтверждается топонимикой. Названия рек и археологические разыскания показывают связь с балтийской культурой.
Другой выдающийся славист М. Фасмер пришел к похожим результатам на основании исследования названий русских рек. По его мнению, прародина славян – райо
