автордың кітабын онлайн тегін оқу Поэзия и полиция. Сеть коммуникаций в Париже XVIII века
Poetry and the Police
Communication Networks in Eightingth-Century Paris
The Belknap Press of Harvard University Press Cambidge, Massachutsetts
London, England
2010
Интеллектуальная история
Поэзия и полиция
Сеть коммуникаций в Париже XVIII века
Новое литературное обозрение
Москва
2016
УДК 098.12(091)(44)"1749"
ББК 76.(4Фра)51-5
Д20
Редактор серии И. Калинин
Перевод с английского Марии Солнцевой
Поэзия и полиция: Сеть коммуникаций в Париже XVIII века / Роберт Дарнтон. — М.: Новое литературное обозрение, 2016. — (Серия «Интеллектуальная история»).
Книга профессора Гарвардского университета Роберта Дарнтона «Поэзия и полиция» сочетает в себе приемы детективного расследования, исторического изыскания и теоретической рефлексии. Ее сюжет связан с вторичным распутыванием обстоятельств одного дела, однажды уже раскрытого парижской полицией. Речь идет о распространении весной 1749 года крамольных стихов, направленных против королевского двора и лично Людовика XV. Пытаясь выйти на автора, полиция отправила в Бастилию четырнадцать представителей образованного сословия — студентов, молодых священников и адвокатов. Реконструируя культурный контекст, стоящий за этими стихами, Роберт Дарнтон описывает злободневную, низовую и придворную, поэзию в качестве важного политического медиа, во многом определявшего то, что впоследствии станет называться «общественным мнением». Пытаясь — вслед за французскими сыщиками XVIII века — распутать цепочку распространения такого рода стихов, американский историк вскрывает роль устных коммуникаций и социальных сетей в эпоху, когда Старый режим уже изживал себя, а Интернет еще не был изобретен.
В оформлении обложки использован фрагмент картины Франсуа Буше «Портрет маркизы де Помпадур» (1756). Attributed to François Boucher. Madame de Pompadour ( Jeanne-Antoinette Poisson, 1721 — 1764). Scottish National Gallery.
ISBN 978-5-4448-0440-7
© Robert Darnton, 2016
© М. Солнцева, пер. с английского, 2016
© OOO «Новое литературное обозрение», 2016
Парижский уличный певец, 1789. Bibliothèque nationale de France, Département d'Estampes
ПРЕДИСЛОВИЕ
Теперь, когда большая часть людей проводит большую часть времени, обмениваясь информацией — делая записи в блогах и твиттере, загружая файлы в Интернет и из Интернета, кодируя и декодируя их или просто говоря по телефону — общение стало самым важным занятием в жизни. Оно во многом влияет на политику, экономику и повседневные развлечения. Общение до такой степени проникло в наше повседневное существование, что мы считаем, что живем в новом мире, в неслыханном ранее «информационном обществе», как будто людям, жившим раньше, не было дела до информации. Да и о чем было говорить, думаем мы, когда мужчины проводили все время за плугом, а женщины только иногда собирались поболтать у городского колодца?
Конечно, это иллюзия. Информация пронизывала любое человеческое общество с тех пор, как люди стали обмениваться знаками. Чудеса технологий коммуникации последнего времени создали неверное представление о прошлом — ощущение, что у средств коммуникаций нет истории и что они совершенно не имели значения до появления телевидения и Интернета или, по крайней мере, до дагеротипов и телеграфа.
Надо отдать должное, никто не преуменьшает ценности изобретения книгопечатания, и ученые многое выяснили о силе печатного слова со времен Гутенберга. История книг сейчас считается одной из важнейших дисциплин «наук о человеке» (области, где сталкиваются гуманитарные и социальные науки). Но даже века спустя после Гутенберга многие мужчины и женщины (особенно женщины) не умели читать и, несмотря на это, постоянно устно обменивались информацией, которая практически полностью бесследно утеряна. У нас никогда не будет точной истории коммуникаций, пока мы не воссоздадим ее наиболее важный отсутствующий элемент — устное общение.
В этой книге мы пытаемся отчасти восполнить этот пробел. В редких случаях устное общение оставляло свидетельства своего существования, потому что содержало преступление — оскорбление высокопоставленной персоны, ересь или неуважение к правителю. В редчайших случаях такие проступки приводили к полномасштабному расследованию со стороны государства или церкви, после чего остались многотомные дела, сохраненные в архивах. Свидетельства, легшие в основу этой книги, относятся к самой широкомасштабной полицейской операции, с которой я сталкивался за всю мою исследовательскую архивную работу, — попытке отследить движение шести стихотворений, распространившихся по Парижу в 1749 году. Во время политического кризиса их читали вслух, заучивали, перерабатывали, пели и переписывали на клочки бумаги, смешивая вместе с множеством других сообщений, письменных и устных.
«Дело Четырнадцати» («L’Affaire des Quatorze»), как стали называть это происшествие, началось с ареста студента-медика, который декламировал стихотворение, направленное против Людовика XV. При допросе в Бастилии он назвал человека, от которого получил стихи. Последнего арестовали, он назвал своего знакомого, и аресты продолжались до тех пор, пока полиция не отправила в камеры Бастилии четырнадцать соучастников, обвиненных в распространении запрещенной поэзии. Пресечение злословия («mauvais propos») в отношении правительства входило в обычные обязанности полиции. Но они посвятили так много времени и сил, чтобы найти четырнадцать обычных и безобидных парижан, очень далеких от борьбы за власть в стенах Версаля, что их усилия порождают закономерный вопрос: почему власти в Версале и в Париже были так озабочены преследованием поэзии? Этот вопрос ведет ко многим другим. Стараясь ответить на них и следуя по пути полиции от одного арестованного к другому, мы можем обнаружить сложную сеть коммуникаций и изучить, как распространялась информация в полуграмотном обществе.
Она проходила по нескольким каналам. Большинство из Четырнадцати были юристами и аббатами, прекрасно владевшими словом. Они переписывали стихотворения на клочки бумаги, некоторые из которых сохранились в архивах Бастилии, так как полиция конфисковала их при обыске заключенных. При допросе некоторые из Четырнадцати рассказали, что они также диктовали стихотворения друг другу и запоминали их наизусть. Действительно, одну такую «читку» провел профессор Парижского университета: он читал стихотворение по памяти, а в нем насчитывалось восемьдесят строк. Искусство заучивания наизусть было важным фактором в системе коммуникаций при Старом режиме. Но самым успешным мнемоническим приемом было использование музыки. Два стихотворения из «дела Четырнадцати» были положены на популярные мелодии, и их движение можно проследить через сборники песен того времени, известные как «channsoniers», где они соседствуют с другими песнями и другими формами устного общения — шутками, загадками, слухами и остротами.
Парижане постоянно писали новые песни на старые мелодии. Текст часто описывал последние события, а когда события получали продолжение, неизвестные острословы придумывали новые строфы. Песни вели постоянный репортаж о государственных делах, и их было так много, что можно заметить, как стихи, передаваемые Четырнадцатью, соотносились с циклами песен, разносящими информацию по улицам Парижа. Их можно даже услышать — по крайней мере современную версию их возможного звучания. Хотя в «channsoniers» и материалах, конфискованных у Четырнадцати, содержится только текст, там указаны первые строчки песен, на мотив которых его надлежало петь. Отыскав эти песни в каталоге музыкального отдела Национальной библиотеки Франции, можно соотнести слова с мелодиями. Элен Делаво, известная парижская певица кабаре, любезно согласилась записать дюжину самых важных песен. Записи, доступные в качестве электронного приложения (на сайте www.hup.edu/features/darpoe/), дают возможность, пусть и приблизительно, понять, как музыка подчеркивала суть сообщений, передаваемых на улицах и сохраняемых в головах парижан более двух веков назад.
От архивных исследований до «электронного кабаре», эта история содержит аргументы разного вида и степени убедительности. Нельзя доказать ничего однозначно, имея дело со звуком и чувствами. Но ставки высоки достаточно, чтобы рискнуть, ведь если мы уловим звучание прошлого, это обогатит наше понимание истории1. Историкам не следует тешиться грандиозной иллюзией услышать мир, который потерян для нас. Напротив, любая попытка восстановить специфику устного общения требует предельной тщательности в использовании свидетельств. Поэтому я воспроизвел в приложениях к книге несколько ключевых документов, которые читатели могут изучить, чтобы проверить мою интерпретацию. Последнее из этих приложений служит программкой к кабаре-представлению Элен Делаво. Оно предоставляет необычные доказательства, предназначенные как для изучения, так и для развлечения. Как и вся эта книга. Она начинается с детективной истории.
Листок бумаги от полицейского осведомителя, послуживший началом цепи арестов. Bibliothèque de l’Arsenal
1
За основными мыслями на этот счет обратитесь к: Farge A. Essai pour une histoire dex vois au dix-huitiéme siècle. Montrouge, 2009; Schneider H. (ed.). Chanson und Vaudeville: Gesellschäftliches Singen und unterhaltende Kommunication in 18. and 19. Jarhundert. St. Ingbert, 1999.
Глава 1
СТИХОТВОРЕНИЕ ПОД СЛЕДСТВИЕМ
Весной 1749 года генерал-лейтенант полиции Парижа получил приказ арестовать автора оды, начинающейся словами «Monstre dont la noir furie...» («Чудовище, чья ярость черна...»). Полиция не располагала какими-либо уликами, кроме того, что поэма была озаглавлена «На ссылку месье де Морепа». 24 апреля Людовик XV снял с должности и отправил в ссылку графа де Морепа, который контролировал правительство, будучи министром морского ведомства и Дома короля. Очевидно, один из союзников Морепа дал выход своему гневу через стихи, очерняющие самого монарха, так как «чудовищем» был назван Людовик XV, — поэтому и привлекли полицию. Клевета на короля в сочинении, которое свободно распространялось, считалась государственным преступлением — оскорблением Его Величества.
Были задействованы легионы осведомителей, работавших на полицию, и к концу июня один из них взял след. Он доложил о своем открытии на листке бумаги — две строчки без даты и подписи:
Месье,
я знаю человека, который ознакомился с гнусными стихами о короле несколько дней назад и чрезвычайно их одобрил. Я могу назвать вам его имя, если хотите2.
Получив двенадцать луидоров (почти годовой доход неквалифицированного работника), осведомитель появился с копией стихотворения и именем того, от кого он ее получил: Франсуа Бони, студента-медика, который жил в Коллеже Луи-ле-Гран, где наблюдал за обучением двоих молодых людей из провинции. Новость быстро понеслась вверх по служебной лестнице: от осведомителя, оставшегося анонимным, к инспектору по книготорговле Жозефу д’Эмери; потом к Николя Рене Беррье, генерал-лейтенанту полиции; к Марку Пьеру де Войе де Польми, графу д’Аржансону, министру военных дел и парижского департамента и самому влиятельному человеку в новом правительстве. Д’Аржансон отреагировал незамедлительно: нельзя было терять ни минуты; Беррье должен арестовать Бони, как можно скорее; «letter de cachet» может быть предоставлено позже; нужно соблюдать строжайшую секретность, чтобы полиция могла арестовать сообщников3.
Инспектор д’Эмери исполнил приказ с выдающимся профессионализмом, как он отметил в своем рапорте для Беррье4. Расставив агентов в стратегически важных местах и оставив экипаж ждать за углом, он встретил подозреваемого на рю дю Фуан. Он сказал Бони, что маршал де Ноай хочет его видеть по делу чести, касающемуся капитана кавалерии. Так как Бони знал, что не сделал ничего, что может послужить поводом к дуэли (Ноай решал подобные вопросы), он добровольно последовал за д’Эмери в экипаж и исчез в Бастилии.
Запись допроса Бони сделана обычным образом: вопросы и ответы приведены в форме квазидиалога, их точность подтверждена Бони и проводившим допрос комиссаром полиции Агнаном Филиппом Мише де Рошебрюном, которые оба подписали эту бумагу.
Был задан вопрос, правда ли он написал какое-то стихотворение, порочащее короля, и читал его нескольким людям.
Ответил, что он вовсе не поэт и никогда не писал стихов против кого бы то ни было, но около трех недель назад, когда он был в больнице (Отель-Дьё), навещая аббата Гиссона, начальника больницы, туда примерно в пять часов вечера пришел священник тоже для встречи с Гиссоном; этот священник был выше среднего роста и выглядел лет на тридцать пять; беседа касалась газетных статей; и священник, заметив, что кто-то был столь нечестив, что написал сатирические стихи о короле, показал оду против Его Величества, которую ответчик скопировал там же, в комнате господина Гиссона, но не записав всех строк и пропустив большие отрывки5.
Короче говоря, это было очень подозрительное сборище: студенты и священники обсуждали злободневные события и насмешничали над королем. Допрос продолжался так:
Был задан вопрос, что он сделал с указанным стихотворением. Сказал, что он читал его в комнате в вышеупомянутом Лицее Людовика Великого в присутствии нескольких человек, а потом сжег. Было сказано, что он лжет и не стал бы с таким рвением копировать стихотворение, чтобы потом его сжечь.
Сказал, что рассудил, что стихотворение было написано кем-то из янсенистов, и, имея его перед глазами, он будет всегда знать, на что способны янсенисты, как они думают и даже каким стилем пишут.
Комиссар Рошебрюн разбил эти жалкие оправдания лекцией о бесчестном распространении «яда». Получив свою копию стихотворения от одного из знакомых, Бони — как это знали полицейские — не сжег его. Но они обещали сохранить в тайне имя доносителя, и им было не так уж важно, что случилось со стихотворением, после того как оно попало в руки Бони. Их задачей было проследить ход распространения стихов, чтобы вычислить их источник6. Бони не смог назвать имя священника, предоставившего ему свою копию. Поэтому, с одобрения полиции, он написал письмо своему другу в Отель-Дьё, спросив имя и адрес этого священника, чтобы вернуть ему книгу, которую якобы взял почитать. Ответ пришел, и в Бастилии очутился священник прихода Сен-Николя-де-Шам Жан Эдуар.
Во время допроса Жан Эдуар сказал, что получил стихотворение от другого священника Ингимберта де Монтаня, который был арестован и сказал, что получил стихотворение от третьего священника Алексиса Дюжаса, который был арестован и сказал, что получил стихотворение от студента-юриста Жака Мари Аллера, который был арестован и сказал, что получил стихотворение от клерка нотариальной конторы Денни Луи Журе, который был арестован и сказал, что получил стихотворение от студента-философа Люсьена Франсуа Дю Шофура, который был арестован и сказал, что получил стихотворение от своего соученика по имени Вермон, который успел обо всем узнать и скрыться, но выдал себя, был арестован и сказал, что получил стихотворение от другого студента — Мобера де Френоза, которого так и не нашли7.
По каждому аресту составлялось целое дело, из которого можно почерпнуть огромное количество информации о том, как политическое высказывание — в нашем случае сатирические стихи, сопровождавшиеся бурными обсуждениями и дополненное схожими материалами, — распространяется в обществе. На первый взгляд путь его выглядит прямым, а круг людей достаточно однородным. Стихотворение прошло через руки ряда студентов, священников и клерков, зачастую бывших друзьями и довольно молодых — от шестнадцати (Мобер де Френоз) до тридцати одного (Бони). Сами стихи происходили из той же среды, по крайней мере, Д’Аржансон вернул их Беррье с пометкой: «Я, как и вы, чувствую в этих низких стишках запах школярства и Латинского квартала»8.
Но по ходу расследования картина все усложнялась. Стихотворение пересеклось с пятью другими произведениями, такими же бунтарскими (по крайней мере с точки зрения полиции) и распространяющимися своими собственными путями. Их переписывали на клочках бумаги, обменивали на такие же обрывки, диктовали новым переписчикам, запоминали, читали вслух, печатали в виде подпольных брошюр, клали на популярные мелодии и пели. Вдобавок к первой группе подозреваемых, посланных в Бастилию, еще семеро были арестованы и указали на пятерых, которым удалось скрыться. В итоге полиция бросила в тюрьму четырнадцать распространителей поэзии — отсюда название операции, согласно записям: «L’Affaire de Quatorze» («Дело Четырнадцати»). Но автор стихотворения так и не был найден. На самом деле у него не могло быть автора, так как люди добавляли строфы и изменяли текст как угодно. Это было коллективное творчество; и первое произведение пересеклось и переплелось со столь многими другими, что все вместе они создали область поэтических импульсов, перетекающих от одной точки распространения к другой и наполняющих воздух тем, что полиция назвала «mauvais propos» или «mauvais discours» («дурными речами») — какофонией мятежных стихов.
6
В письме к Беррье, датированном 4 июля 1749 года, д’Аржансон ясно дал понять смысл работы полиции. Он призывал генерал-лейтенанта продолжать расследование, чтобы добраться до первоисточника: «Parvenir s’il est possible à la source d’une pareille infâmie» (Ibid., folio 51).
5
«Interagatoire du sieur Bonis», July 4, 1749, ibid., folios 46–47.
8
Д’Аржансон к Беррье, 26 июля 1749 года — Ibid., folio 42.
7
Коробка документов из Bibliothèque de l’Arsenal, ms. 11690 содержит подробные отчеты по каждому аресту, но некоторые из рапортов пропали, особенно касающиеся Вармона, Мобера, Дю Терро и Жана Габриеля Транше и, возможно, содержащие информацию о последней стадии дела.
2
Bibliothèque de l’Arsenal, ms. 11690, folio 66. Следующая оценка основана на рукописях, сваленных в одну коробку, некоторые из которых озаглавлены «L’Affaire des Quatorze». Некоторые из этих документов были опубликованы в: Ravaisson F. Archives de la Bastille. Paris, 1881. Vol. 12. P. 313–330.
4
Д’Эмери к Беррье, 4 июля 1749, ibid., folio 44.
3
Д’Эмери к Беррье, 26 июля 1749 года; и д’Аржансон Беррье, 26 июля 1749 года. Оба письма из Bibliothèque de l’Arsenal, ms. 11690, folios 40 and 42.
Глава 2
ДИЛЕММА
Архивная коробка, где записи допросов, донесения и записки свалены вместе под названием «Дело Четырнадцати», может предоставить множество ключей к загадке под названием «общественное мнение». Трудно отрицать, что это явление уже существовало двести пятьдесят лет назад. Десятилетия набирая силу, оно нанесло решающий удар в 1788 году, когда пал Старый режим. Но что именно это было и как оно повлияло на ход событий? Хотя мы располагаем несколькими исследованиями об общественном мнении в его философском осмыслении, мы мало что знаем о том, как оно действительно работает.
Как нам определить его? Должны ли мы считать его волнами протеста, которые накатывали на государственные структуры кризис за кризисом, от религиозных войн XVII века до конфликтов в парламенте в 1780-х? Или состоянием общества, которое возникало и исчезало, в зависимости от причудливых изменений решающих политических и социальных факторов? А может, суждением или множеством различных суждений, происходящих от разных социальных групп с разными исходными данными? Или совокупностью разных позиций, похороненной под грузом событий, но потенциально доступной историкам через исследования-опросы? Можно определять общественное мнение по-разному и исследовать его под множеством углов; но стоит остановиться на какой-то теории, само понятие растворяется в воздухе и исчезает, как Чеширский кот.
Вместо того чтобы пытаться дать определение общественному мнению, я хочу выследить его на улицах Парижа — или, раз уж оно само ускользает из рук, пройти по пути сообщения в средствах массовой информации того времени. Но сначала пару слов об использованном теоретическом материале.
Рискуя слишком все упростить, я все же считаю необходимым отметить две доминирующие позиции по поводу общественного мнения, существующие в исторической науке, одна из которых связана с именем Мишеля Фуко, а другая — Юргена Хабермаса. Приверженцы Фуко считают, что общественное мнение следует понимать как предмет эпистемологии и власти. Как и все остальное, оно создается дискурсом, сложным процессом, включающим в себя организацию восприятия согласно категориям, внедренным в эпистемологическую матрицу. Тот или иной объект не станет существовать, мыслиться, пока он не будет дискурсивно сконструирован. Так что «общественное мнение» не существовало до второй половины XVIII века, когда этот термин был впервые использован, и философы адаптировали его для выражения непререкаемого авторитета или высшей инстанции, перед которой должно отвечать правительство. Сторонники Хабермаса считают, что общественное мнение следует понимать в социологическом ключе, как разум, действующий через процесс коммуникации. Рациональное решение проблем общества может исходить от самой общественности («Öffentlichkeit»), — если общественные вопросы свободно обсуждаются отдельными гражданами. Такие дебаты могут происходить в печатных изданиях, кафе, салонах и других институтах, составляющих буржуазную «общественную сферу» — понятие, используемое Хабермасом — для обозначения социальной территории, расположенной между частным миром домашней жизни и официальным миром государства. По утверждению Хабермаса, эта среда впервые появилась в XVIII веке, так что общественное мнение изначально было феноменом именно этого времени9.
На мой взгляд, в обеих теориях есть своя прелесть, но ни одна из них не сработала, когда я попытался осмыслить собранный в архивах материал. Передо мной встала та же проблема, что и перед всеми, кто пытается сопоставить теоретические выводы с эмпирическими исследованиями. Так что позвольте мне на этом оставить нерешенными концептуальные вопросы и вернуться к коробке из архивов Бастилии.
9
См.: Foucault M. L’Ordre du discours. Paris, 1971; Habermas J. The Structural Transformation of Public Sphere: An Inquiry into a Category of Bourgeois Society. Cambridge, Mass., 1989. Для большего понимания см. обсуждения обеих теорий: Goldstein J. (ed.). Faucault and the Writing of History. Oxford, 1994; Calhoun C. (ed.). Habermas and the Public Sphere. Cambridge, Mass., 1992. По моему собственному мнению, на которое сильно повлияли работы Роберта Мертона и Элиху Катца, наиболее плодотворная теория коммуникаций, по крайней мере наиболее близкая к ситуации во Франции, описана в работах Габриеля де Тарда. См.: Tarde G. L’Opinion et foule. Paris, 1901 и английскую версию эссе Тарда под редакцией Терри Н. Кларка On Communication and Social Influence. Chikago, 1969. Тард предвосхитил некоторые идеи, которые позже были развиты Бенедиктом Андерсоном в книге: Andersоn B. Imagined Communities: Reflections on the Origin and Spread of Nationalism. London, 1983.
Глава 3
СЕТЬ КОММУНИКАЦИЙ
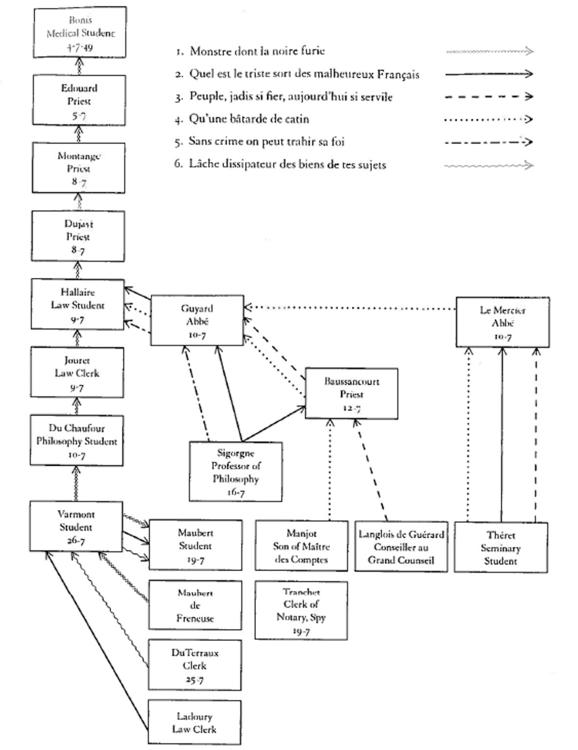
Диаграмма, изображенная на следующей странице, основана на тщательном изучении архивных материалов и показывает, как работает сеть коммуникаций. Каждое стихотворение — или популярную песню, так как в записях некоторые из них названы chansons и упоминается, что их пели на определенную мелодию10, — можно проследить его движение от человека к человеку. Но настоящее течение должно быть шире и сложнее, так как цепь передачи информации часто прерывается в одном месте и снова появляется в другом.
Например, если прослеживать связь с конца, в порядке арестов — от Бони, арестованного 3 июля 1749 года, к Эдуару, арестованному 5 июля, Монтаню, арестованному 8 июля, и Дюжасу, тоже арестованному 8 июля, путь раздваивается после Аллера, арестованного 9 июля. Он получил стихотворение, за которым охотилась полиция, — обозначенное номером 1 и начинающееся словами «Monstre dont la noir furie», — по основной линии, которая идет сверху вниз в левой части диаграммы; он также получил три других стихотворения от аббата Кристофа Гийара, занимающего узловое место в примыкающей к основной линии сети. Гийар, в свою очередь, получил пять стихотворений (два из них идентичные) от троих других людей, которые получили их от своих знакомых. Так, стихотворение 4, начинающееся словами «Qu’une bâtarde de catin» («То, что грязная шлюха...»), пришло от семинариста по имени Тере (обозначен в нижнем правом углу) к аббату Жану Ле Мерсье, потом к Гийару и Аллеру. А стихотворение 3, «Peuple jadis si fier, ajourd’hui si servile» («Народ некогда гордый, теперь раболепствует»), от Ланглуа де Жерара из Верховного суда попало к аббату Луи-Феликсу де Босанкуру, а от него к Гийару. Но стихотворения 3 и 4, согласно информации из допросов, появлялись и в других точках и не всегда продолжали свой путь по цепи (№ 3 вроде бы остановилось на Ле Мерсье, № 2, 4 и 5 — на Аллере). На самом деле стихотворения могли разойтись очень далеко по куда более сложным схемам, чем вмещает одна диаграмма, и большинство из четырнадцати арестованных за распространение поэзии, скорее всего, сильно приуменьшили свою посредническую роль, чтобы не брать на себя бóльшую вину и защитить знакомых.
Так что диаграмма дает лишь скупое указание на схему распространения, ограниченное природой документов. Но она точно показывает большой сегмент круга общения, а записи допросов из Бастилии предоставляют много информации о среде, в которой распространялись стихи. Все четырнадцать арестантов происходили из среднего класса парижского и провинциального общества. Это были выходцы из уважаемых семей, имевших хорошее образование, обычно из среды адвокатов, преподавателей и докторов, хотя некоторых можно было назвать мелкими буржуа. Секретарь прокурора Денни Луи Журе был сыном мелкого чиновника («mesureur de grains»), отец секретаря нотариуса Жан Габриель Транше был инспектором на Центральном рынке («contrôleur du bureau de la Halle»), а отец студента-философа Люсьена Франсуа дю Шофура — бакалейщиком («marchand epicier»). Другие происходили из более известных семьей, которые объединились для их защиты и стали использовать свои связи и писать просительные письма. Отец Аллера, торговец шелком, писал к генералу-лейтенанту полиции одно прошение за другим, пытаясь обратить внимание на хороший характер своего сына и обещая предоставить рекомендации от его преподавателей и священника. Родственники Ингимберта де Монтаня уверяли, что он прекрасный христианин, чьи предки верно служили церкви или армии. Епископ Анже прислал рекомендацию, говорившую в пользу Ле Мерсье, который был примерным студентом в местной семинарии и чей отец, армейский офицер, не находил себе места от волнения. Брат Пьера Сигорня, молодой преподаватель философии в Коллеж Дю Плесси, напоминал об уважении к их семье «благородной, но несчастливой»11, а директор колледжа подчеркивал ценность Сигорня как преподавателя:
Стрелочки указывают на тех, кто получил стихи.
Даты означают даты арестов.
Схемы распространения шести стихотворений
Репутация, которой он обладал в университете и во всем королевстве, в силу своего литературного таланта, его методики и важности тем, затронутых в его философии, привлекла в наш коллеж много школьников и пансионеров. Неуверенность в его возвращении лишает нас надежды на их прибытие в этом году и даже вынуждает некоторых уехать, что причиняет огромный ущерб коллежу... Я пишу это ради общего блага и будущего литературы и науки12.
Разумеется, этим письмам нельзя полностью доверять. Как и ответы на допросах, они должны были заставить подозреваемого выглядеть идеальным гражданином, неспособным на преступление. Но из полицейских досье и не кажется, что речь шла об идеологически заряженных собраниях, особенно если сравнить их с досье янсенистов, которых полиция тоже пыталась поймать в 1749 году и которые не скрывали своего отношения к делу. Допрос Алексиса Дюжаса, например, показывает, что его и его друзей поэтические качества стихотворения интересовали не меньше, чем содержащаяся в них политическая сатира. Он сказал полиции, что услышал оду на ссылку Морепа (поэма 1), обедая с Аллером, студентом-юристом восемнадцати лет, в его комнате на рю Сен-Дени. В этом респектабельном зажиточном доме, где всегда был готов стол для молодых друзей Аллера, беседа пошла о литературе. В какой-то момент, согласно полицейскому отчету о допросе Дюжаса, «его (Дюжаса) отозвал в сторону Аллер, студент-юрист, гордившийся своими литературными талантами, и прочитал ему стихотворение против короля». Дюжас взял с собой переписанное стихотворение, сделал свою копию и читал его вслух студентам в разных ситуациях. После прочтения в обеденном зале коллежа он дал стихотворение переписать аббату Монтаню, который передал его Эдуару, чью копию получил Бони13.
Пересечения в досье создают впечатление какого-то подполья духовных лиц и служащих, но никак не политического заговора. Очевидно, молодые священники, собирающиеся получить степень, любили шокировать друг друга стихотворениями, извлеченными «из-под полы» своих сутан. Можно было бы заподозрить их в янсенизме, потому что эта философия в 1749 году проникала повсюду (янсенисты обладали радикальными августинианскими взглядами на благочестие и теологию и были обвинены в ереси папской буллой «Unigenitus» в 1713 году). Но ни одно стихотворение не выражало симпатий к делу янсенистов, а Бони даже пытался обелить себя, яростно их осуждая14. Кроме того, священники часто выглядели скорее эстетами, чем фанатиками, и нередко интересовались скорее литературой, чем политикой; не только молодой Аллер стремился прослыть литератором. Когда его обы
