автордың кітабын онлайн тегін оқу Турецкий язык. Справочник по грамматике в таблицах с примерами
Турецкий язык. Справочник по грамматике в таблицах с примерами
6+
Оглавление
Аннотация
Данный справочник охватывает основные темы турецкой грамматики: времена, падежи, наклонения, залоги, деепричастия, деепричастные обороты и т. п. Материал справочника, преимущественно данный в таблицах, сопровождается пояснениями и примерами. Рекомендуется широкому кругу лиц, изучающих турецкий язык.
Притяжательные окончания
Сокращённые окончания
Полные окончания
Личные аффиксы сказуемости
Утвердительная форма настоящего времени
Отрицательная форма настоящего времени
Вопросительная форма настоящего времени
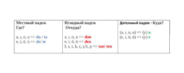
Исходный падеж -dan / -tan/ -den/ -ten
Дательный (направительный) падеж
Местно-временный падеж (-da/ -de/ -ta/ -te)
