Learning Series. Modern Life and Russian Culture. Part 6, 7. Russian as a foreign language. B2-C2
Қосымшада ыңғайлырақҚосымшаны жүктеуге арналған QRRuStore · Samsung Galaxy Store
Huawei AppGallery · Xiaomi GetApps

кітабын онлайн тегін оқу  Learning Series. Modern Life and Russian Culture. Part 6, 7. Russian as a foreign language. B2-C2

Learning Series. Modern Life and Russian Culture. Part 6, 7

Russian as a foreign language. B2-C2

Шрифты предоставлены компанией «ПараТайп»


Составитель Марина Федулова




12+

Оглавление

Домашнее задание: Перед обсуждением текстов на занятиях, прочтите, выпишите и переведите на родной язык незнакомые слова.

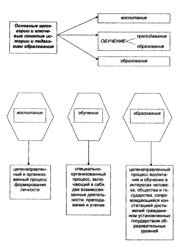
Воспитание

Воспитание и образование

Воспитание

— навыки поведения, привитые семьей, школой, средой и проявляющиеся в общественной жизни и быту [1].

— целенаправленное создание условий (материальных, духовных, организационных) для развития человека [2].

— процесс и результат целенаправленного влияния на развитие личности, ее отношений, черт, качеств, взглядов, убеждений, способов поведения в обществе [3].

— процесс взаимодействия людей (чаще — взрослого и ребенка) с целью усвоения им норм социально приемлемого поведения, традиций, формирования у одного из них качеств личности, благодаря которым он сможет стать конкурентоспособным и социально востребованным членом общества, быть успешным в профессиональной, семейной и других сферах жизни.

Образование — это процесс или результат обучения.

— «1) социальный институт — систему социальных организаций (школ, колледжей, университетов, академий, учреждений профессиональной подготовки и т.д.), совокупность норм, ценностей, статусов и ролей, отвечающих за передачу новым поколениям накопленного человечеством опыта, важный блок процесса социализации личности в ходе ее становления и адаптации к сложившимся общественным отношениям;

— 2) целенаправленный процесс обучения и воспитания» [6].


«Воспитание — французское éducation, английское education, немецкое Erziehung — понятия, существующие в Европе, образование же есть понятие, существующее только в России и отчасти в Германии, где имеется почти соответствующее слово — Bildung. Во Франции же и Англии это понятие и слово вовсе не существует. Civilisation есть просвещение, instruction есть понятие европейское, непереводимое по-русски, означающее богатство школьных научных сведений или передачу их, но не есть образование, включающее в себя и научные знания, и искусства, и физическое развитие» [7].

Задание

1. Что такое воспитание с вашей точки зрения?

2. Что такое образование с вашей точки зрения?

3. Прочтите цитаты Л.Н.Толстого, перефразируйте их своими словами и дайте название правилам, которыми руководствовался писатель в воспитании.

4. Что Вы можете сказать о предлагаемых методах воспитания?

Лев Толстой — педагог

Лев Николаевич Толстой вошел в историю не только как писатель, но и как педагог. В своем поместье «Ясная поляна» он открыл школу, в которой обучал детей по своей методике.

1. «Мы так уверены в себе, так мечтательно преданы ложному идеалу взрослого совершенства, так мало умеем понимать и ценить первобытную красоту ребенка, что мы скорее, как можно скорей, раздуваем, залепляем кидающиеся нам в глаза неправильности, исправляем, воспитываем ребенка. Идеал наш сзади, а не впереди. Воспитание портит, а не исправляет людей» [8].

2. «Учение о законности наказания не только не содействовало и не содействует лучшему воспитанию детей, не содействует лучшему устройству обществ и нравствен

...