автордың кітабын онлайн тегін оқу Апокалипсис. Тысячелетие. Хилиазм и хиллегоризм
Валерий Стерх
Апокалипсис. Тысячелетие
Хилиазм и хиллегоризм
Шрифты предоставлены компанией «ПараТайп»
© Валерий Стерх, 2022
Книга «Апокалипсис. Тысячелетие (Хилиазм и хиллегоризм)» посвящена одному из самых спорных и загадочных отрывков Откровения Иоанна Богослова — 20 главе, — содержащей описание «тысячелетнего Царства». В книге представлен анализ традиций толкований этого пророчества на основе письменных источников, некоторые из которых впервые были переведены на русский язык для данного исследования.
ISBN 978-5-4474-6802-6
Создано в интеллектуальной издательской системе Ridero
Оглавление
Введение
Строки в Откровении (Апокалипсисе) Иоанна Богослова, где описывается тысячелетний период царствования праведников со Христом, до сих пор вызывают ожесточенные споры среди толкователей. Можно выделить два основных направления истолкования: буквальное и переносное. Оба эти направления (хилиазм и хиллегоризм) неоднородны и имеют ряд разновидностей, основные из которых рассмотрены в настоящей работе. В первую очередь нас будут интересовать экзегетические взгляды, возникшие в период I — V веков, являющие собой фундамент дальнейших толкований.
В книге представлен анализ хилиазма и хиллегоризма на основе письменных источников, некоторые из которых впервые были переведены на русский язык для данного исследования.
Рецензия к изданию 2018 года
Книга Валерия Стерха — «Апокалипсис. Тысячелетие: Хилиазм и хиллегоризм» — привлекает внимание современного читателя к религиозному вопросу, который в восточно-христианской традиции не является окончательно решенным, и, можно даже сказать, является забытым вопросом. Проблематика связана с содержанием 20 главы последней книги Библии: «Откровения» апостола Иоанна Богослова, а именно с темой тысячелетнего царства Христа на земле. Исходя из уже сложившихся в христианстве способов толкования данного отрывка, автор книги выделяет два основных концепта — Хилиазм и Хиллегоризм. Первый зиждется на буквальном понимании текста, а второй — на переносном (аллегорическом). Термин «хиллегоризм» в исследовательской литературе не встречается и является новшеством автора, введенным для удобства систематизации концептов, связанных с вопросом тысячелетнего царства. К хилиазму автор относит иудеохилиазм, понимая его как еретический с христианской точки зрения, и премиллениализм, как вариант церковно-патристического учения. К хиллегоризму автор относит постмиллениализм и амиллениализм, как варианты святоотеческой экзегезы.
Раздел 2 кратко знакомит читателя с историей вопроса, в Разделе 3 описывается хронологический аспект в учении о тысячелетии. Раздел 4 знакомит читателя с основными текстами древних церковных писателей-хилиастов. В данном разделе хорошо было бы разместить хилиастические фрагменты текстов св. Викторина Петавийского переведенные с латинского и опубликованные Хандога Н. А. Это фрагменты не только из толкования Викторина на Апокалипсис, но и из трактата «О сотворении мира». Также хорошо было бы выполнить перевод с языка оригинала отрывка из трактата «Главы против Гая» св. Ипполита Римского.
Крайне интересен Раздел 6а, в котором приводятся библейские фрагменты, допускающие их хилиастическое истолкование. Автор проделал большую работу, собрав тексты и проинтерпретировав их с точки зрения патристического хилиазма, благодаря чему библейская эсхатология предстает в новом свете. Хотя бы гипотетически допуская подобное истолкование, читатель обнаруживает новые горизонты в христианской эсхатологии, сюжет окончания земной истории предстает более эпично и более последовательно, чем это обычно описывается в учебниках по догматическому богословию. Конец истории наступает не от того, что творение «выдохлось» и поросло плевелами зла, но по причине полноты осуществленности и воплощенности божественного благого замысла на земле.
Хилиастическое царство Христа с праведниками после Его второго пришествия выглядит как исполнение божественных обетований человеку, запечатленных в Библии. Это временная историческая эпоха «золотого века» на земле, являющаяся подготовительным и переходным этапом к восприятию творением предвечного божественного Царства и к логическому завершению земной истории.
Автор книги не является профессиональным ученым и богословом, его труд не претендует на статус научного исследования, но в нем содержится много смелых и здравых аргументов в защиту хилиазма, основывающихся на вполне ортодоксальных интуициях библейского и святоотеческого богословия. Автор отмечает и демонстрирует слабые стороны хиллегорических истолкований с точки зрения внутренней логики библейских текстов.
Книгу «Хилиазм и хиллегоризм» можно считать введением в проблематику целого круга вопросов о тысячелетнем царстве. Замечательно, что автор не побоялся встать на непопулярную ныне точку зрения древних хилиастов и вскрыть ее библейские и, отчасти, богословские основания. Важным дополнением к данной книге является сборник составленный Валерием Стерхом «Антология хилиазма и хиллегоризма», благодаря которому читатель сможет познакомиться почти со всеми основными источниками и комментариями, связанными с вопросом о тысячелетнем царстве.
При творческом подходе, который в основном отсутствует у современных богословов, хилиастический сюжет может быть органично вписан в контекст византийской интеллектуальной традиции и, тем самым, обогатить ортодоксальную эсхатологию, решив ряд проблем историософии и космологии.
Священник Григорий Мусохранов
Примечание: В последующих изданиях книги автором учтены ценные замечания отца Григория в части текстов св. Викторина и св. Ипполита.
Раздел 1. Терминология
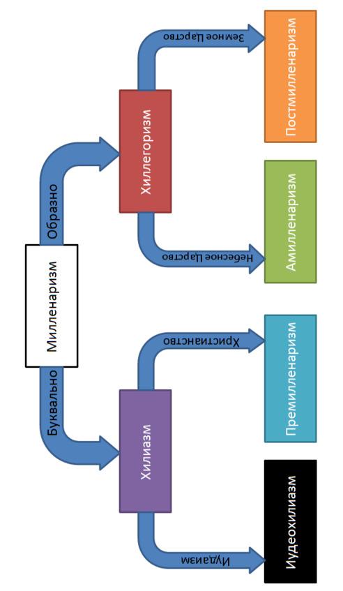
Миллениум (от лат. mille — тысяча) — тысячелетие.
Милленаризм или милленарианизм (от лат. millenarius — содержащий тысячу) — это вера в грядущее, буквально или фигурально, тысячелетнее фундаментальное преобразование общества, после которого все изменится.
Хилиазм (от греч. χιλιας — тысяча) или миллениализм (от лат. mille — тысяча) — учение, в основе которого лежит буквальное толкование пророчества Откр 20:1—4 о тысячелетнем периоде царствования праведников со Христом.
Хиллегоризм (от греч. χιλιας — тысяча; и αλληγορία — иносказание) — учение, в основе которого лежит переносное толкование пророчества Откр 20:1—4 о тысячелетнем периоде царствования праведников со Христом.
Разновидностями хилиазма являются: иудеохилиазм и премилленаризм.
Иудеохилиазм — хилиастическое учение о Царстве Мессии, представляющее это Царство исключительно в плотском смысле с всевозможными чувственными удовольствиями для последователей Мессии. Как правило, составной частью иудеохилиазма является представление о возрождении в полной мере обрядовой части ветхозаветного закона Моисеева, т.е. иудаизма.
Премилленаризм или премиллениализм (от лат. mille — тысяча; префикс «пре» — перед) — хилиастическое учение, согласно которому Второе пришествие Христа предшествует тысячелетнему периоду царствования праведников.
Разновидностями хиллегоризма являются: постмилленаризм и амилленаризм.
Постмилленаризм или постмиллениализм (от лат. mille — тысяча; префикс «пост» — после) — хиллегорическое учение, согласно которому Второе пришествие Христа состоится после тысячелетнего периода царствования праведников, либо уже наступившего, либо ожидаемого в будущем. Как правило, постмилленаризм подразумевает под тысячелетним периодом не ровно 1000 лет, но некий конечный протяженный период времени.
Амилленаризм или амиллениализм (от лат. mille — тысяча; префикс «а» — отрицание) — хиллегорическое учение, согласно которому тысячелетнего периода царствования праведников на Земле не будет. Под образом тысячелетия амилленаристы понимают либо временное блаженство душ умерших на небесах до всеобщего воскресения, либо бесконечное блаженство праведников после всеобщего воскресения.
PS1. В современном богословии сложилась традиция применения термина «хилиазм» или «миллениализм» преимущественно по отношению к учениям, подразумевающих буквальное толкование пророчества Откр 20:1—4. В этой связи, чтобы не вводить путаницу, такое положение в терминологии здесь сохранено, а для краткого наименования общей идеи постмилленаризма и амилленаризма впервые вводится новый термин «хиллегоризм» (т.е. «аллегорический хилиазм»).
PS2. Некоторые авторы, пишущие на данную тему, неверно используют термины, смешивают их друг с другом (в первую очередь это касается терминов «постмилленаризм» и «амилленаризм»). При условии знания читателем правильного значения терминов, подобные ошибки достаточно очевидны, поэтому в приводимых ниже цитатах терминология оставлена «как есть».
Нередко можно услышать, мол, «не совсем ясна принципиальная разница между постмиллениализмом [постмилленаризмом] и амиллениализмом [амилленаризмом]» (свящ. Николай Ким «Тысячелетнее Царство. Экзегеза и история толкования XX главы Апокалипсиса». СПб, 2003, с.28), или, что «термин амилленаризм неудачен» (Антони Хукэма «Амилленаризм»//«Значение миллениума» [Anthony A. Hoekema «Amillennialism»//«The Meaning of the Millennium», 1977], см. также Джей Адамс «Время близко» [Jay E. Adams «The Time Is at Hand». Philadelphia: Presbyterian and Reformed Publishing Co., 1970. pp.7—11]). Действительная причина подобных недоумений заключается в неверном определении и употреблении терминов.
PS3. Существуют ряд других разновидностей хилиастических и хиллегорических учений (адвентизм, иеговизм, диспенсационализм, коммунизм и др.); как правило, они имеют предположительный, еретический или нехристианский характер. Детальный разбор подобных учений выходит за рамки настоящей книги.
Раздел 2. Краткая история вопроса
Премилленаризм утвердился после распространения Откровения (Апокалипсиса) Иоанна Богослова, где провозглашается будущий тысячелетний период царствования воскресших праведников. Это учение, хотя и не всегда в ясном виде, можно обнаружить также в других канонических книгах Библии (См. разд. 6a).
В раннехристианских письменных источниках премилленаризм отразился в представлениях об отдельном воскресении святых (Дидахе, св. Климент Римский, св. Игнатий Богоносец, св. Поликарп Смирнский), о тысячелетней субботе или покое праведных (апостол Варнава, св. Иустин Философ и Мученик), преображении природы в этот период (апостол Варнава, св. Папий Иерапольский). Весьма обстоятельное изложение святоотеческого премилленаризма находим у св. Иринея Лионского в книге «Против ересей».
Позиции премилленаризма придерживались также апостол Ерм, Климент Александрийский, еп. Непот Египетский, Тертуллиан, св. Ипполит Римский, Коммодиан Газский, св. Викторин Петавский, св. Афанасий Великий, св. Мефодий Патарский и Олимпийский, Луций Лактанций, св. Сульпиций Север (предположительно), бл. Аврелий Августин Гиппонский (первоначально; затем уклонился в хиллегоризм).
Премилленаризму противостояли ересь Именея и Александра Филита (аллегорически понимавших воскресение [2 Тим 2: 16—18; 1 Тим 1:18—20]), ересь эбионитов (иудеохилиазм), ересь Маркиона (учившего о воскресении душ), ересь алогов (отрицающих писания апостола Иоанна), ересь Оригена (учившего о предсуществовании и эволюции душ), ересь Маркелла Анкирского (один из родоначальников постмилленаризма), ересь Аполлинария Лаодикийского (против него, обвиняя в иудеохилиазме, выступали св. Василий Великий, св. Григорий Богослов, св. Епифаний Кипрский).
Упомянутая выше ересь алогов даже оказала влияние на состав Священного Писания, поскольку некоторые христиане, соблазнившись, подвергали сомнению апостольское происхождение Апокалипсиса (Гай Римский, св. Дионисий Александрийский, Евсевий Памфил Кесарийский), в результате чего Откровение Иоанна Богослова с большой задержкой вошло в Библейский канон.
Ересь Именея и Александра Филита, а также ересь Маркиона с течением времени трансформировались в хиллегоризм александрийской школы (вероятно, под влиянием Оригена), против чего резко выступил еп. Непот Египетский в книге «Обличение любителей аллегорий». Однако, это новое учение нашло защиту в лице противников апостольского происхождения Апокалипсиса: Гая Римского, св. Дионисия Александрийского, Евсевия Памфила Кесарийского.
С IV века, после прекращения гонений на христианство в Римской империи, у ряда богословов становится популярным учение Гая Римского о «скованности сатаны» (Откр 20:2), на почве чего окончательно формируется хиллегоризм. Деятельное участие в этом процессе приняли св. Ефрем Сирин, св. Филастрий Бриксийский, Тихоний Африканский, бл. Иероним Стридонский, бл. Аврелий Августин Гиппонский, бл. Феодорит Кирский. Затем хиллегоризм нашел отражение в популярном «Толковании на Апокалипсис», принадлежащем перу Андрея Кесарийского, что подало повод для укрепления данного учения.
В русском христианском богословии хиллегоризм получил распространение благодаря учебнику митрополита Макария Булгакова «Православно-догматическое богословие». Этот учебник (а точнее — хиллегоризм, изложенный в нем) был беспощадно и весьма эмоционально раскритикован священником Борисом Кирьяновым в книге «Полное изложение истины о Тысячелетнем царстве Господа на Земле».
Раздел 3. Хронологический аспект проблемы
Хронологические изыскания наложили свой отпечаток как на хилиазм, так и на хиллегоризм.
Апостол Варнава предположил время осуществления Второго пришествия Христа спустя 6000 лет от Сотворения мира, после которого произойдет воскресение избранных праведников или первое воскресение [Откр 20:5], а затем — тысячелетие покоя [Откр 20:6]; опору своим вычислениям он нашел в соотнесении семи дней творения с буквальным толкованием библейского утверждения о длительности дня Бога, равной 1000 земных лет [Быт 1:1—2:3; Пс 89:5; 2 Пет 3:8], при этом ветхозаветное обетование седьмого дня или субботы [Исх 20:8; Втор 5:12; Пс 23:3—4; Иер 17:24—25] понимается как пророчество о тысячелетнем периоде Царства (Послание апостола Варнавы, 15).
Аналогичного мнения придерживался св. Иустин Философ и Мученик, добавляя к нему толкование на строку из пророка Исайи «как дни древа жизни будут дни народа Моего, дела трудов их» [Ис 65:17—25] и рассуждение о слове Божием про смерть в день вкушения плода от древа познания добра и зла [Быт 2:17], сказанное Адаму, который не пережил тысячи лет (Разговор с Трифоном Иудеем, 81).
Согласны с этим также св. Ириней Лионский («Против ересей», 5.28.2—3), св. Ипполит Римский («Толкования на книгу пророка Даниила», 4.23—24; «Книга хроник» [Хроника]), Коммодиан Газский («Апологетическая песнь против иудеев и язычников»), св. Мефодий Патарский и Олимпийский («Пир десяти дев», 9.1 и 9.5; трактат «О сотворенном»), Луций Лактанций («Божественные установления», 7.14).
Приводит данное мнение и Андрей Кесарийский со ссылкой на св. Ипполита Римского («Толкование на Апокалипсис», главы 28, 54, 63).
По завершении седьмого тысячелетия мыслилось всеобщее воскресение остальных праведников и всех грешников, соотносимое с восьмым днем или воскресеньем: «Ибо вся попечительность о добродетельной жизни имеет в виду будущий век, начало которого, имеющее последовать за чувственным временем, круговращающимся в седмицах дней, называется осмым днем. Поэтому надписание: о осмей [т.е. надписание псалма 11 в Псалтири] подает совет не иметь в виду настоящего времени, но взирать на восьмой день. Ибо, когда прекратится это скоротекущее и преходящее время, в которое одно приходит в бытие, а другое разрушается; когда минуется потребность приходить в бытие, и не будет уже разрушаемого, потому что уповаемым воскресением претворится естество в некое иное состояние жизни; когда прекратится и это преходящее свойство времени, потому что не будет уже силы, приводящей в бытие и разрушение: тогда, без сомнения, кончится и эта седмица, измеряющая время, заступит же ее место восьмой день, то есть последующий век, который весь составляется одним днем, как говорит некто из Пророков, уповаемую жизнь назвав днем великим [Иоиль 2:11], потому что сей день освещать будет не чувственное солнце, но истинный Свет, Солнце правды, которое в пророчестве именуется востоком [Зах 6:12], потому что никогда не скрывается на западе» (св. Григорий Нисский, «О надписании псалмов», 2.5).
Кроме того, в то время было распространено представление, что Первое пришествие Христа произошло около 5500 года от Сотворения мира. Так считали св. Ипполит Римский («Толкования на книгу пророка Даниила», 4.23—24), Секст Юлий Африкан («Историография», 18). Это нашло отражение также в апокрифическом Евангелии от Никодима:
«Тогда сказал Сиф, приблизившись к святым пророкам: «Когда я, Сиф, молил Господа у врат райских, затворил их Михаил, архангел Господень, и явился мне ангел, сказавший: «Я послан от Господа, я поставлен над телом отца твоего. Поэтому говорю тебе, Сиф: не трудись со слезами, молясь и прося масла от дерева милости, помазать отца твоего Адама от болезни тела его. Ибо по некоему закону ты можешь получить его только в последние времена, когда исполнится (от сотворения мира) 5500 лет [в некоторых рукописях 5505 или 5555]. Тогда придет на землю возлюбленный Сын Божий Христос сотворить воскресение телу Адама и оживить мертвых. И придет он к реке Иорданской креститься, и, когда выйдет из воды иорданской, тогда елеем милости Своей помажет всех верующих в Него, и будет елей милости для рождения от воды и Духа в жизнь вечную. Тогда, сойдя на землю, возлюбленный Сын Божий Христос введет отца твоего в рай к древу милости»» (Евангелие от Никодима, 19).
Основой такого представления было соотнесение рождения Адама в середине шестого дня [Быт 1:26—31] и явления Нового Адама (т. е. Христа) в середине шестого тысячелетия.
Таким образом, в рамках подобных хронологических вычислений, начало событий Последних времен предполагалось около 500 года от Рождества Христова. Это стало одной из причин почему хиллегоризм не имел успеха в первые века христианства. Ведь Апокалипсис устанавливал время скованности Сатаны равное 1000 лет [Откр 20:2—3], а у постмилленаристов получалось только 500 лет. Поэтому премилленаризм с точки зрения принятой тогда хронологии имел преимущество.
Однако в первые века Конец света в 500 году н.э. ожидали даже хиллегористы. И это не смотря на то, что им долго не удавалось преодолеть проблему втискивания 1000 лет скованности Сатаны в промежуток 500 лет. По-видимому, первым решил эту задачу Тихоний Африканский. Он предложил считать вторую половину шестого тысячелетия как [седьмую (?)] тысячу лет, подобно тому как считают три дня нахождения Иисуса Христа во гробе, хотя они не составляют трех полных суток (Тихоний Африканский, «Книга о семи правилах для исследования и нахождения смысла Священного Писания», Правило 5. О временах).
Эту идею подхватили и другие хиллегористы — бл. Иероним Стридонский (Вторая [Иеронимова] редакция «Комментария к Апокалипсису» св. Викторина Петавского, на Откр 20:1—3), бл. Аврелий Августин Гиппонский («О граде Божьем», 20.7), Андрей Кесарийский («Толкование на Апокалипсис», 63).
Когда 500 год н.э. остался позади, стало ясно, что «уже прошло большее время, чем то, о котором сказано, полнота лет или пятьсот» (Ойкумений, «Толкование Апокалипсиса», на Откр 12). Часть богословов склонилось к мнению, что 6000 лет еще не прошло, приняв разработки более коротких хронологий от Сотворения мира (См. например: свящ. Борис Кирьянов «Полное изложение истины о Тысячелетнем царстве Господа на Земле», глава 6. О летоисчислении). С другой стороны, у постмилленаристов возник повод ожидать Конец света в 1000 году; предсказание об этом приписывают папе римскому Сильвестру II (согласно легенде, он предотвратил светопреставление в этом году, поборов дьявола). Затем Конец света переносили еще несколько раз. Так, на Руси ожидали пришествия антихриста в 7000 году по Византийской эре (1492 год н.э.), не решаясь до поры составлять пасхальные таблицы далее этого года. Однако предсказания не сбывались, и постепенно в христианском богословии возобладала мысль, что «не ваше дело знать времена или сроки, которые Отец положил в Своей власти» (Деян 1:7), «ибо сами вы достоверно знаете, что день Господень так придет, как тать ночью» (1 Фес 5:2).
Представление о внезапности событий Последних времен, очевидно, существовало с самого основания христианства (Мф 24:42—51, 25:13; Мк 13:32—37; Деян 1:4—8; 1 Фес 5:1—10). И несмотря на прочие мнения, оно преемственно исповедовалось отцами Церкви (св. Климент Римский, Второе послание коринфянам, 12; Апостольские постановления, 7.31). Более того, даже те, кто предполагал скончание мира в 6000 году, принимали это именно как предположение, одновременно исповедуя внезапность пришествия (св. Ириней Лионский, Против ересей, 5.30.2; св. Ипполит Римский, Толкования на книгу пророка Даниила, 4.16), то есть в целом рассматривали эсхатологические хронологические расчеты исключительно как потакание человеческому любопытству (св. Ипполит Римский, Толкования на книгу пророка Даниила, 4.22—23).
Раздел 4. Антология древнего хилиазма
От составителя: В текущем разделе предполагалось представить не только антологию хилиазма, но и антологию хиллегоризма, а также дать обзор развития этих учений до наших дней. В связи с ограничениями объема настоящего издания данный раздел приводится в сокращенном виде.
Св. Иоанн Богослов, апостол от 12 (ок. 2 — ок. 102)
И увидел я отверстое небо, и вот конь белый, и сидящий на нем называется Верный и Истинный, Который праведно судит и воинствует. Очи у Него как пламень огненный, и на голове Его много диадим. [Он] имел имя написанное, которого никто не знал, кроме Его Самого. [Он был] облечен в одежду, обагренную кровью. Имя Ему: «Слово Божие». И воинства небесные следовали за Ним на конях белых, облеченные в виссон белый и чистый. Из уст же Его исходит острый меч, чтобы им поражать народы. Он пасет их жезлом железным; Он топчет точило вина ярости и гнева Бога Вседержителя. На одежде и на бедре Его написано имя: «Царь царей и Господь господствующих». И увидел я одного Ангела, стоящего на солнце; и он воскликнул громким голосом, говоря всем птицам, летающим по средине неба: летите, собирайтесь на великую вечерю Божию, чтобы пожрать трупы царей, трупы сильных, трупы тысяченачальников, трупы коней и сидящих на них, трупы всех свободных и рабов, и малых и великих. И увидел я зверя и царей земных и воинства их, собранные, чтобы сразиться с Сидящим на коне и с воинством Его. И схвачен был зверь и с ним лжепророк, производивший чудеса пред ним, которыми он обольстил принявших начертание зверя и поклоняющихся его изображению: оба живые брошены в озеро огненное, горящее серою; а прочие убиты мечом Сидящего на коне, исходящим из уст Его, и все птицы напитались их трупами.
И увидел я Ангела, сходящего с неба, который имел ключ от бездны и большую цепь в руке своей. Он взял дракона, змия древнего, который есть диавол и сатана, и сковал его на тысячу лет, и низверг его в бездну, и заключил его, и положил над ним печать, дабы не прельщал уже народы, доколе не окончится тысяча лет; после же сего ему должно быть освобожденным на малое время. И увидел я престолы и сидящих на них, которым дано было судить, и души обезглавленных за свидетельство Иисуса и за слово Божие, которые не поклонились зверю, ни образу его, и не приняли начертания на чело свое и на руку свою. Они ожили и царствовали со Христом тысячу лет. Прочие же из умерших не ожили, доколе не окончится тысяча лет. Это — первое воскресение. Блажен и свят имеющий участие в воскресении первом: над ними смерть вторая не имеет власти, но они будут священниками Бога и Христа и будут царствовать с Ним тысячу лет. Когда же окончится тысяча лет, сатана будет освобожден из темницы своей и выйдет обольщать народы, находящиеся на четырех углах земли, Гога и Магога, и собирать их на брань; число их как песок морской. И вышли на широту земли, и окружили стан святых и город возлюбленный. И ниспал огонь с неба от Бога и пожрал их; а диавол, прельщавший их, ввержен в озеро огненное и серное, где зверь и лжепророк, и будут мучиться день и ночь во веки веков. И увидел я великий белый престол и Сидящего на нем, от лица Которого бежало небо и земля, и не нашлось им места. И увидел я мертвых, малых и великих, стоящих пред Богом, и книги раскрыты были, и иная книга раскрыта, которая есть книга жизни; и судимы были мертвые по написанному в книгах, сообразно с делами своими. Тогда отдало море мертвых, бывших в нем, и смерть и ад отдали мертвых, которые были в них; и судим был каждый по делам своим. И смерть и ад повержены в озеро огненное. Это смерть вторая. И кто не был записан в книге жизни, тот был брошен в озеро огненное (Откр 19:11—20:15).
Св. Варнава, апостол от 70 (I век)
[…] Господь сказал: «возрастайте и умножайтесь и наполняйте землю» [Быт 1:28]. Это в начале сказано о нас к Сыну. Далее я покажу вам, каким образом Он в конце времен совершил в нас второе творение. Господь говорит: «вот я сделаю последнее так, как первое» [ср. Ис 43:18—19; 2 Кор 5:17; Откр 21:5]. В этом смысле, проповедовал пророк: «вступайте в землю текущую медом и млеком и обладайте ею» [Исх 33:1; Лев 20:24]. Итак, мы воссозданы, как опять у другого пророка говорит Господь: «вот, говорит Он, отниму от них», т.е. от тех, которых провидел Дух Господа, «сердца каменные и вложу в них плотяные» [Иез 11:19; 36:26], ибо Он имел явиться во плоти и обитать в нас, так как, братия мои, обиталище нашего сердца есть святой храм для Господа. Еще говорит Господь: «в каком месте явлюсь Господу Богу Моему и прославлюсь?» [Пс 41:3] И далее: «принесу исповедание Тебе в церкви, посреди братий моих, и воспою Тебя среди церкви святых» [Пс 21:23]. Итак, мы те, которых Бог ввел в землю добрую. Но что такое млеко и мед? То, что как жизнь младенца поддерживается сперва медом и потом молоком, так и мы, будучи оживотворяемы верою в обетование и словом Божиим, будем жить и господствовать над землею. В начале сказано было людям, чтобы они растились и обладали зверями и птицами и рыбами. Кто же ныне может обладать зверями, или рыбами или птицами небесными? А мы должны понимать, что обладать означает власть, когда кто-нибудь распоряжается и повелевает. Хотя этого обладания и нет ныне; однако, оно обещано нам: когда же оно будет? Когда сами столько будем совершенны, что сделаемся наследниками завета Господня (Послание апостола Варнавы, 6).
Далее, и о субботе написано в десяти словах, которые Господь на горе Синайской изрек Моисею лицом к лицу: «и освящайте субботу Господню руками чистыми и сердцем чистым» [Исх 20:8; Втор 5:12; Пс 23:3—4]. И в другом месте Он говорит: «если сыны мои будут соблюдать субботы, то Я буду изливать милость Мою на них» [Ср. Иер 17:24—25]. О субботе упоминает Писание и при начале творения: «и сотворил Бог в шесть дней дела рук своих, и покончил в день седьмой, и успокоился в тот день и освятил его» [Быт 2:2].
Замечайте, дети, что значит: «покончил в шесть дней». Это значит, что Господь покончит все в шесть тысяч лет; ибо у Него день равняется тысяче лет. Он Сам свидетельствует об этом, говоря: «вот настоящий день будет как тысяча лет» [Пс 89:5; 2 Пет 3:8]. Итак, дети, в шесть дней, то есть в шесть тысяч лет, покончится все. «И успокоился в день седьмой». Это значит, что когда Сын Его придет и уничтожит время беззаконного, совершит суд над нечестивыми, изменит солнце, луну и звезды, тогда Он прекрасно успокоится в седьмой день.
Притом сказано: «освящай его руками чистыми и сердцем чистым» [Пс 23:4]. Итак, мы заблуждались бы, если бы думали, что кто-нибудь, не имея сердца во всем чистого, может ныне освятить тот день, который освятил Бог. Следовательно, тогда только кто-нибудь прекрасно успокоится и освятит его, когда мы будем в состоянии делать праведное, получивши обетование, когда не будет уже беззакония, и все чрез Господа станет новым. Тогда мы будем в состоянии освятить тот день, освятившись наперед сами.
Наконец, Бог говорит иудеям: «новомесячий ваших и суббот ваших не терплю» [Ис 1:13]. Смотрите, как Он говорит: «неприятны Мне нынешние субботы, но те, которые Я определил и которым наступать тогда, когда, положив конец всему, сделаю начало дню осьмому, или начало другому миру». Поэтому мы и проводим в радости осьмой день, в который и Иисус воскрес из мертвых, и после того, как явился верующим, вознесся на небо (Послание апостола Варнавы, 15).
«Учение Господа народам чрез 12 апостолов» (Дидахе), I век
Бодрствуйте относительно жизни вашей; светильники ваши да не будут погашены, и чресла ваши (да будут) препоясаны, но будьте готовыми, ибо вы не знаете часа, в который Господь ваш приидет. Вы должны часто собираться вместе, исследуя, что потребно душам вашим, ибо не принесет вам пользы все время вашей веры, если не сделаетесь совершенными в последний час. Ибо в последние дни умножатся лжепророки и губители, и овцы превратятся в волков, и любовь превратится в ненависть. Ибо, когда возрастет беззаконие, люди будут ненавидеть друг друга и преследовать, и тогда явится мирообольститель, как бы Сын Божий, и совершит знамения и чудеса, и земля предана будет в руки его, и сотворит беззакония, каких никогда не было от века. Тогда тварь человеческая пойдет в огонь испытания и многие соблазнятся и погибнут, а устоявшие в вере своей спасутся от проклятия его. И тогда явится знамение истины: во-первых, знамение отверстия на небе, потом знамение звука трубного и третье — воскресение мертвых. Но не всех (вместе), а как сказано: приидет Господь и все святые с Ним [Зах 14:5; 1 Фес 3:13]. Тогда увидит мир Господа, грядущего на облаках небесных (Дидахе, 16).
Св. Климент Римский, апостол от 70 (ум. ок. 99)
Итак, почтем ли мы великим и удивительным, если Творец всего воскресит тех, которые в уповании благой веры свято служили Ему, когда Он и посредством птицы открывает нам Свое великое обещания Своего? Ибо говорится где-то: и Ты воскресишь меня и восхвалю Тебя. И еще: я уснул, и спал, но восстал, потому что Ты со мною. Так же Иов говорит: и Ты воскресишь эту плоть мою, которая терпит все это [ср. Иов 42:18] (Первое послание коринфянам, 26).
Итак принявши повеление, апостолы, совершенно убежденные чрез Воскресение Господа нашего Иисуса Христа и утвержденные в вере словом Божиим, с полнотой Духа Святого пошли благовествовать наступающее Царство Божие (Первое послание коринфянам, 42).
Все роды от Адама до сего дня миновали; но усовершившиеся в любви по благодати Божией находятся на месте благочестивых: они откроются с пришествием Царства Христова. Ибо написано: «войди на некоторое время в храмины, пока пройдет гнев и негодование Мое, и вспомню о дне добром, и воскрешу вас от гробов ваших» [Ис 26:20; Иез 37:12—13] (Первое послание коринфянам, 50).
И знайте, братья, что странствование плоти нашей в мире этом мало и кратковременно, а обещание Христово велико и дивно, именно: покой будущего Царства и вечной жизни (Второе послание коринфянам, 5).
Подумаем, что лучше возненавидеть здешние блага, потому что они малы, кратковременны и тленны, — и возлюбить те блага, как прекрасные и нетленные. Ибо исполняя волю Христа, мы найдем покой; иначе, ничто не избавит нас от вечного наказания, если мы презрим заповеди Его. И Писание говорит у Иезекииля, «что, если восстанут Ной и Иов и Даниил, то не спасут они детей своих, находящихся в плену» [Иез 14:20]. Но если и эти праведники не могут своими правдами спасти детей своих, то какая надежда у нас войти в Царство Божие, если не соблюдем крещения в чистоте и непорочности? или кто будет нашим ходатаем, если не найдут в нас дел благочестивых и праведных? (Второе послание коринфянам, 6).
Ибо как призваны во плоти, так и на суд придете во плоти же. Как Христос Господь, спасший нас, хотя прежде был духом, сделался плотию, и, таким образом, призвал нас, так и мы получим награду в этой плоти. Итак будем любить друг друга, чтобы всем войти в Царство Божие (Второе послание коринфянам, 9).
Ибо верен Тот, Кто обещал воздать награды каждому по делам его. Если мы будем творить правду перед Богом, то войдем в Царство Его, и получим те обещанные блага, «которых ухо не слыхало и око не видало и на сердце человеку не приходило» [1 Кор 2:9] (Второе послание коринфянам, 11).
Итак, будем ежечасно ожидать Царства Божия в любви и праведности, потому что не знаем дня явления Божия (Второе послание коринфянам, 12).
(31) […] О жизни своей бодрствуйте. Чресла ваши да будут препоясаны и светильники горящи, и будьте подобны людям, ожидающим, когда придет господин их: вечером, или утром, или в пение петухов, или в полночь; ибо Господь придет в тот час, в который не ожидают, и если отворят Ему, — «блаженны рабы те, потому что оказались бодрствующими. Он препояшется и посадит их, и, подходя, станет служить им» [Лк 12:37]. Трезвитесь же и молитесь, чтобы не уснуть вам на смерть, ибо не помогут вам прежние добродетели, если при кончине своей заблудитесь от истинной веры.
(32) В последние дни умножатся лжепророки и растлители слова, и овцы обратятся в волков, а любовь — в ненависть; ибо с умножением беззакония охладеет любовь многих, люди возненавидят и будут гнать и предавать друг друга. И тогда явится обольститель мира, враг истины, поборник лжи, которого сразит духом уст Своих Господь Иисус, устами убивающий нечестивого. И многие соблазняться о Нем, а претерпевшие до конца спасутся. И тогда явится на небе знамение Сына Человеческого, потом будет глас трубы чрез архангела и между тем оживление почивших, и тогда придет Господь и все святые с Ним при землетрясении, на облаках, с ангелами силы Своей на престоле царском — осудить обольстителя мира, диавола, и воздать каждому по делам его. Тогда злые отойдут в вечное наказание, а праведные пойдут в жизнь вечную, наследуя то, чего не видел глаз, не слышало ухо, и что не приходило на сердце человеку, что приготовил Бог любящим Его, и будут радоваться в царствии Божием, которое во Христе Иисусе. […] (Апостольские постановления [через Климента, епископа и гражданина Римского], 7).
Св. Игнатий Богоносец Антиохийский (ум. 107)
Игнатий Богоносец возлюбленный Богом Отцом Иисуса Христа, святой траллийской, в Азии, Церкви, избранной и богодостойной, наслаждающейся миром в плоти и крови и страдании Иисуса Христа надежды нашей, когда воскреснем по образу Его, посылает свое приветствие в полноте, по образу апостольскому, и желает премного радоваться (Послание к траллийцам, Пролог).
Потому не слушайте, когда кто будет говорить вам не об Иисусе Христе, Который произошел из рода Давидова от Марии, истинно родился, ел и пил, истинно был осужден при Понтии Пилате, истинно был распят и умер, в виду небесных, земных и преисподних, Который истинно воскрес из мертвых, так как Его воскресил Отец Его, Который подобным образом воскресит и нас, верующих во Иисуса Христа, ибо без Него мы не имеем истинной жизни (Послание к траллийцам, 9).
Славлю Иисуса Христа Бога, так умудрившего вас. Ибо я узнал, что вы непоколебимо тверды в вере, как будто пригвождены ко кресту Господа Иисуса Христа и плотью и духом, утверждены в любви кровью Христовою; и преисполнены веры в Господа нашего, который истинно из рода Давидова по плоти, но Сын Божий по воле и силе Божественной, истинно родился от Девы, крестился от Иоанна, чтобы исполнить всякую правду истинно распят был за нас плотью при Понтии Пилате и Ироде четверовластнике (от сего-то плода, то есть, богоблаженнейшего страдания Его и произошли мы), чтобы через воскресение на веки воздвигнуть знамение для святых и верных своих, как между иудеями, так и язычниками, совокупленных в едином теле Церкви Своей (Послание к смирнянам, 1).
Ибо я знаю и верую, что Он и по воскресении Своем был и есть во плоти. И когда он пришел к бывшим с Петром, то сказал им: возьмите, осяжите Меня и посмотрите, что Я не дух бестелесный. Они тотчас прикоснулись к Чему, и уверовали, убедившись Его плотью и духом. Посему-то они и смерть презирали и явились выше смерти. Сверх того, по воскресении, Он ел и пил с ними, как имеющий плоть, хотя духовно был соединен с Отцом (Послание к смирнянам, 3).
Св. Ерм, апостол от 70 (I век — II век)
«Снова показал мне пастырь многие деревья, из которых одни расцвели, а другие были иссохшие.
— Видишь ли эти деревья?
— Вижу; господин, — отвечал я, — одни засохли, а другие покрыты листьями.
— Эти зеленеющие деревья, — сказал он, — означают праведных, которые будут жить в грядущем веке. Ибо будущий век есть лето для праведных и зима для грешников. Итак, когда воссияет благость Господа, тогда явятся служащие Богу и все будут видимы. Ибо как летом созревает плод всякого дерева, и становится понятно, какого оно, так точно обнаружится и будет видим и плод праведных, и все они явятся радостными в том веке. Язычники же и грешники суть сухие деревья, которые ты видел, они обретутся в будущем веке сухими и бесплодными, и будут преданы огню, как дрова, и обнаружится, что во время их жизни дела их были злы. Грешники будут преданы огню, потому что согрешили и не раскаялись в грехах своих, язычники же потому; что не познали Бога — Творца своего. Посему ты приноси плод добрый, чтобы он явился во время того лета. Воздерживайся от многих попечений и никогда не согрешишь. Ибо имеющие многие заботы согрешают во многом, потому что озабочены своими делами и не служат Богу. Каким же образом человек, не служащий Богу, может просить и получить что-либо от Бога? Те, которые служат Богу, просят и получат свои прошения, а не служащие Богу — не получат. Кто занимается одним делом, тот может и служить Богу; потому что дух его не отчуждается от Господа, но чистою мыслию служит Богу: Итак, если исполнишь это — будешь иметь плод в грядущем веке; равно как и все, которые исполнят это, будут иметь плод» (Пастырь, 3.4).
Св. Поликарп Смирнский (ок. 70/80 — 155/167)
Поэтому, препоясавши чресла ваши, служите Богу в страхе [Пс 2:11] и истине; оставив тщетное пустословие и заблуждение многих, веруйте в Того, «Который воскресил из мертвых Господа нашего Иисуса Христа и даровал Ему славу» [1 Пет 1:21] и престол одесную Себя, Которому все покорено небесное и земное, Которому все дышащее служит, Который придет Судией живых и мертвых и Которого кровь взыщет Бог от неверующих Ему. Воскресивший же Его из мертвых воскресит и нас, если будем исполнять волю Его, поступать по заповедям Его и любить то, что Он любит, если будем удаляться всякой неправды, любостяжания, сребролюбия, злоречия, лжесвидетельства, не воздавая злом за зло, порицания за порицание [1 Пет 3:9], удара за удар, проклятия за проклятие, и если будем помнить то, чему учил Господь, говоря: не судите, чтоб не быть вам судимыми [Mф 7:1]. Прощайте, и будет вам прощено [Лк 6:37; Mф 6:12, 14] (Послание к филиппийцам, 2).
Св. Папий Иерапольский (ок. 70 — 155/165)
Сочинение св. Папия «Изъяснение Господних изречений» сохранилось лишь во фрагментах, отчасти у св. Иринея Лионского [Против ересей, 5.33.4], а также у Евсевия Памфила Кесарийского (Церковная история, 3.39).
Св. Иустин Философ и Мученик (ок. 100 — 165)
«(80) — Я говорил тебе, государь мой, отвечал на это Трифон, — что всячески стараешься обезопасить себя, строго следуя Писаниям. Скажи же, истинно ли вы признаете, что это место Иерусалима будет возобновлено, и надеетесь ли, что народ ваш соберется и будет блаженствовать со Христом, вместе с патриархами, пророками и уверовавшими из нашего рода, равно как и с теми, которые сделались нашими прозелитами прежде пришествия вашего Христа? Или ты прибег к такому признанию для того, чтобы оказаться победителем в этом споре?
— Я не так несчастен, Трифон, — отвечал я, — что иное говорить, нежели, что думаю. Я тебе и прежде объяснял, что я и многие другие признают это, как и вы совершенно уверены, что это будет. Впрочем, как я тебе говорил, есть многие из христиан с чистым и благочестивым настроением, которые не признают этого. А что касается тех, которые только носят название христиан, а в самом деле суть безбожные и нечестивые еретики, то я показал тебе, что они учат совершенно богохульному, безбожному и безумному. Но чтобы вы знали, что это не при вас только говорю, — я изложу, сколько дозволят силы мои, в книге всю вашу беседу; в ней я помещу те же самые мысли мои, которые высказываю и пред вами. Ибо я желаю следовать не человекам или человеческим учениям, но Богу и Его учению. Если вы встретитесь с такими людьми, которые называются христианам, а этого не признают, и даже осмеливаются хулить Бога Авраамова, Бога Исаакова и Бога Иаковлева, не признают воскресения мертвых и думают, что души их тотчас по смерти берутся на небо, то не считайте их христианами, подобно тому, как всякий здравомыслящий не признает иудеями — Саддукеев или тому подобные секты — Генистов, Меристов, Галилеян, Эллиниан, Фарисеев и Ваптистов (не оскорбитесь если я говорю, что думаю), — Иудеев и детей Авраама только по имени и устами только почитающих Бога, а сердцем, как Сам Бог говорит, далеко отстающих от Него. А я и другие здравомыслящие во всем христиане, знаем, что будет воскресение тела и тысячелетие в Иерусалиме, который устроится, украсится и возвеличится, как объявляют то Иезекииль, Исаия и другие пророки.
(81) — Исаия так говорит об этом тысячелетии: «будет новое небо и новая земля, и прежние не будут вспоминаемы и не придут на сердце, но они найдут на ней радость и веселье о том, что Я творю; ибо Бог Я делаю Иерусалим весельем и народ Мой радостью и буду веселиться об Иерусалиме и радоваться о народе Моем. И более не услышится на ней голоса плача, ни голоса вопля, и не будет более там какого-нибудь младенца и старика, который бы не исполнил своего времени; ибо юноша будет ста лет, а грешник умирающий — ста лет и будет проклят. И они построят дома и сами будут жить, и насадят виноград и сами будут есть плоды его и пить вино. Не будут строить так, чтобы другие жили, и не будут садить, чтобы другие ели; ибо как дни древа жизни, будут дни народа Моего, дела трудов их умножатся. Избранные Мои не будут трудиться напрасно, ни рождать детей на проклятие: ибо они будут семя праведное и благословенное Господом, и внуки их будут с ними. И будет то, что Я, прежде нежели они воззовут, услышу их; когда они еще будут говорить, Я им скажу: что это? Тогда волки и ягнята будут пастись вместе, и лев как бык будет есть солому, а змей — землю, как хлеб. Не будут они делать зла, ни истребления на горе святой, говорит Господь» (Ис 65:17—25). Из того, что сказано в этих словах «как дни древа жизни будут дни народа Моего, дела трудов их», — продолжа
