автордың кітабын онлайн тегін оқу Mathematical Investment Portfolio System РИ Биржевого Трейдера. МИПС
Mathematical Investment Portfolio System РИ Биржевого Трейдера
МИПС
18+
Оглавление
- Mathematical Investment Portfolio System РИ Биржевого Трейдера
- Содержание
- — Диаграмма 1
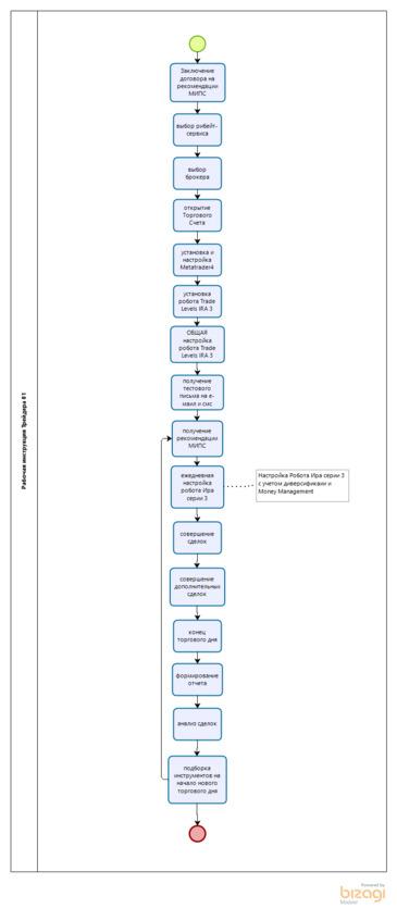
- — Рабочая инструкция Трейдера 01
- 1. ПРЕДМЕТ ДОГОВОРА
- 2. ОБЯЗАННОСТИ И ПРАВА ИСПОЛНИТЕЛЯ
- 3. ОБЯЗАННОСТИ ЗАКАЗЧИКА
- 4. ЦЕНА И ПОРЯДОК ОПЛАТЫ УСЛУГ ИСПОЛНИТЕЛЯ
- 5. ОТВЕТСТВЕННОСТЬ СТОРОН
- 6. ФОРС-МАЖОР
- 8. ДОПОЛНИТЕЛЬНЫЕ УСЛОВИЯ
- 9. АДРЕСА И РЕКВИЗИТЫ СТОРОН
- 10. ПОДПИСИ СТОРОН
- АМО ЗИЛ
- Инструкция
Bizagi Modeler
Содержание
1.1.1.18 завершение 5
— Диаграмма 1
Vladimir Volodin
