Valeriy Sterkh
Apocalypse. Millennium
Chiliasm and Chillegorism
Fonts by «ParaType»
Translator Evgeniy Terekhin
Translator Valeriy Sterkh
© Valeriy Sterkh, 2021
© Evgeniy Terekhin, translation, 2021
© Valeriy Sterkh, translation, 2021
Deals with one of the most mysterious passages from John’s Revelation, chapter 20, which describes the Millennial Kingdom. The book also features the analysis of the interpretative tradition for this prophesy based on the written sources, some of which are quoted for the first time for the purposes of this research.
ISBN 978-5-4498-7183-1
Created with Ridero smart publishing system
Contents
Introduction
The verses in John’s Revelation (the Apocalypse) about the millennial reign of Christ together with the righteous are still subject to fierce debate. There are two major lines of interpretation of these verses: literal and figurative. Both (Chiliasm and Chillegorism) are very diverse and have several important distinctions. This paper is only concerned with the major differences. First of all, we will explore the exegetical views that emerged between the 1st and 5th centuries and form the basis for further interpretations.
The book also provides the analysis of Chiliasm and Chillegorism based on some written sources translated for the first time as part of this research.
Review of the 2018 edition
“Apocalypse. Millennium: Chiliasm and Chillegorism” by Valeriy Sterkh draws the reader’s attention to the question which is not fully resolved in the Eastern Christian tradition, and, one might say, has been forgotten. The book gives a detailed analysis of chapter 20 of the last book of the Bible – The Revelation of John – with a primary focus on the Millennial Kingdom of Christ on earth. In keeping with the existing methods of interpretation of this passage, the author differentiates between the two major views – Chiliasm and Chillegorism. The first one is based on the literal rendering of the text in question, and the second one on its figurative (allegorical) interpretation. The term “Chillegorism” is not found in the theological literature; it is the author’s invention to help systematize the concepts related to the Millennial Kingdom. The author considers Judeochiliasm to be a form of Chiliasm, classifying it, from the Christian perspective, as a heresy. Premillenarism is treated as a variant of the dogma of the Holy Fathers and the Church. According to the author, Postmillenarism and Amillenarism are forms of Chillegorism and subspecies of the patristic exegetical tradition.
Section 2 is a brief history of this debate. Section 3 explains some chronological aspects of the teaching about the Millennium. Section 4 is an introduction to the most important texts of the ancient Church writers who held to Chiliasm. It would be a good idea to include here the chiliastic texts of St. Victorinus of Petava, translated from Latin and published by N.A. Handoga. It’s also a good idea to include not only the quotes from the commentary of St. Victorinus on the Apocalypse but also quotes from his treatise “On the Creation of the World”. Another suggestion is to translate the original excerpt from “Chapters against Gaius” by Hippolytus of Rome.
Section 6a is especially interesting because it deals with the biblical texts which allow for a chiliastic interpretation. The author did an excellent job collecting relevant excerpts and interpreting them from the point of view of patristic Chiliasm, presenting the biblical eschatology in a new light. Allowing for such an interpretation, at least in theory, helps the reader to discover new dimensions in Christian eschatology. The events preceding the end of the world appear more epic and more internally coherent than described in most books on dogmatic theology. The end will come not because of the “wearing out” of the world or because it is drowned in evil, but because God’s merciful plan for the earth will come to full fruition.
The chiliastic kingdom of Christ together with the righteous after His second advent looks more like the fulfillment of God’s promises to mankind, sealed in the Bible. It will a temporary era in the history of the earth, a “golden age”, a preparation and transition to the full acceptance by the creation of the eternal Kingdom and logical completion of the earthly history.
The author is not a professional scholar or theologian, and his work does not claim to be scientific research. However, it contains many bold and sound arguments in defense of Chiliasm, based on purely Orthodox insights into biblical and patristic theology. The author notes and demonstrates the weaknesses of chillegorical interpretations of the Millennium in light of the inner logic of the biblical texts in question.
Chiliasm and Chillelgorism serves as an introduction to a wide range of questions related to the millennial Kingdom of Christ. It is remarkable that the author stands up for the unpopular view of the ancient chiliastic writers and attempts to explore their arguments through the lens of the Bible and, partially, theology. An important addition to this book is a compilation “Anthology of Chiliasm and Chillegorism” by Valeriy Sterkh. It lists all the primary sources and the existing commentaries on the Millennium.
Most modern theologians, unfortunately, lack creativity in their approach, yet it can help to organically incorporate the chiliastic interpretation into the context of the Byzantine intellectual tradition and to enrich orthodox eschatology by solving a number of problems related to historiosophy and cosmology.
Gregory Musokhranov, a priest
Note: In subsequent editions, the author followed the suggestion of Father Gregory and included the texts of St. Victorinus and St. Hippolytus.
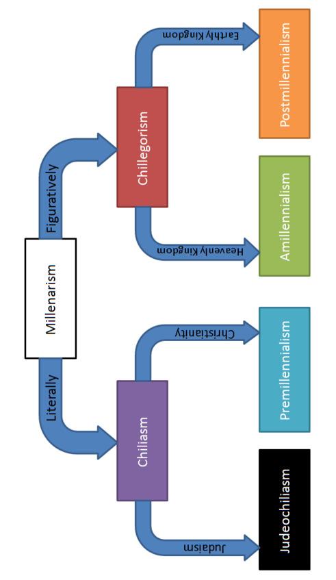
Section 1. Terminology
Millennium (Lat. Mille — one thousand) — a period of one thousand years.
Millenarism or Millenarianism (Lat. millenarius – containing a thousand) is the belief in a coming, literally or figuratively, millennial fundamental transformation of society, after which all things will be changed.
Chiliasm (Greek χιλιας — one thousand) or Millennialism (Lat. mille — one thousand) — a doctrine based on the literal interpretation of the prophecy of Rev 20:1—4 about the millennial reign of Christ together with the righteous.
Chillegorism (Greek. χιλιας — one thousand; αλληγορία — allegory) — a doctrine based on the figurative interpretation of the prophecy of Rev 20:1—4 about the millennial reign of Christ together with the righteous.
Chiliasm is further subdivided into Judeochiliasm and Premillenarism.
Judeochiliasm is a chiliastic doctrine of the Messianic Kingdom which represents the Kingdom in an almost entirely carnal sense, with all sorts of sensual pleasures promised to the followers of the Messiah. As a rule, Judeochiliasm includes the idea of a full restoration of the ceremonial part of the Mosaic law in the Old Testament, that is, of Judaism.
Premillenarism or Premillennialism (Lat. mille — one thousand; “pre” means “before”) — chiliastic teaching placing the Second Coming of Christ before the millennial reign of Christ together with the righteous.
The two types of Chillegorism are Postmillenarism and Amillenarism.
Postmillenarism or Postmillennialism (Lat. mille — one thousand; “post” means “after”) — a type of Chillegorism which teaches that the Second Coming of Christ will occur after the millennial reign of the righteous; the reign here is understood as something already happening or something that will happen in the future. In Postmillenarism, the Millennium is seen as not exactly a 1000 years but as an extended period of some limited duration.
Amillenarism or Amillennialism (Lat. mille — one thousand; “a” is a negation prefix) — a type of Chillegorism which teaches that there will be no millennial reign of the righteous on earth. Amillennarists interpret the thousand years symbolically to refer either to a temporary bliss of souls in heaven before the general resurrection, or to the infinite bliss of the righteous after the general resurrection.
PS1. In modern theology, there is a tradition of using the term “Chiliasm” or “Millennialism” mainly in relation to the teachings that imply a literal interpretation of Rev 20:1—4. We will retain the same terminology here to avoid confusion. Also, a new term “Chillegorism” (i.e. “allegorical Chiliasm”) is introduced as a general concept of Postmillenarism and Amillenarism.
PS2. Some authors writing on the topic use these terms incorrectly, often confusing them with each other (especially “Postmillenarism” and “Amillenarism”). However, if the reader knows the proper meaning of these terms, such errors are fairly easy to spot. So, in the citations below, we retain the terminology “as is”.
Some will say that “the fundamental difference between Postmillennialism [Postmillenarism] and Amillennialism [Amillenarism] is not entirely clear” (Nikolay Kim, a priest, The Millennial Kingdom. Exegesis and the History of Interpreting the 20th Chapter of the Apocalypse. St. Petersburg, 2003, p. 28), or that “the term ‘Amillennialism’ [‘Amillenarism’] is not a happy one” (Anthony A. Hoekema Amillennialism//The Meaning of the Millennium, 1977; see also Jay E. Adams, The Time Is at Hand, Philadelphia: Presbyterian and Reformed Publishing Co., 1970. pp.7—11). The real reason for such confusion lies in the incorrect definition and use of the above terms.
PS3. There are other types of chiliastic and chilleagorical doctrines (Adventism, Jehovah’s Witnesses [their activities are banned or restricted in some countries], Dispensationalism, Communism, etc.). Most of them are speculative, heretical or non-Christian in their nature. A detailed analysis of these teachings is not in the scope of this book.
Section 2. Background
Premillenarism as a doctrine was developed after the wide dissemination of the book of Revelation (The Apocalypse) which talks about the future millennial reign of the righteous. This doctrine can also be found in other canonical books of the Bible, though in a less clear way (See Section 6a).
In early Christian sources, Premillenarism appears as ideas about a separate resurrection of the saints (Didache, St. Clement of Rome, St. Ignatius the God-Bearer, St. Polycarp of Smyrna), a thousand-year Sabbath or a time of peace for the righteous (St. Barnabas, St. Justin the Philosopher and Martyr), the transformation of nature that happens in this time (St. Barnabas, St. Papias of Hierapolis). A highly detailed exposition of the patristic version of Premillenarism is found in “Against Heresies” by St. Irenaeus of Lyons.
Premillenarism was also supported by the Apostle Hermas, Clement of Alexandria, bishop Nepos of Egypt, Tertullian, St. Hippolytus of Rome, Commodian of Gaza, St. Victorinus of Petava, St. Athanasius the Great, St. Methodius of Patara and Olympus, Lucius Lactantius, St. Sulpicius Severus (presumably), St. Aurelius Augustine of Hippo (in his early works, later he leaned towards Chillegorism).
Premillenarism was opposed by the heresy of Hymenaeus and Alexander Philetus (who interpreted the resurrection allegorically [2 Tim 2: 16—18; 1 Tim 1:18—20]) as well as by the heresy of the Ebionites (Judeochiliasm), the heresy of Marcion (who taught about the resurrection of souls), the heresy of the Alogi (who rejected the books of the Apostle John), the heresy of Origen (taught about pre-existence and evolution of souls), the heresy of Marcellus of Ancyra (one of the founders of Postmillenarism), the heresy of Apollinaris of Laodicea (opposed by St. Basil the Great, St. Gregory the Theologian, St. Epiphanius of Cyprus who accused him of Judeochilasm).
The above-mentioned heresy of the Alogi even influenced the books which were included in the canon of the Holy Scriptures — some Christians, following their deception, even questioned the apostolic origins of the Apocalypse (Gaius of Rome, St. Dionysius of Alexandria, Eusebius Pamphilius of Caesarea), and as a result, the book of Revelation became part of the canon with much delay.
Over time, the heresies of Hymenaeus and Alexander Philetus and the heresy of Marcion were transformed into Chillegorism of the Alexandrian school (probably under the influence of Origen). This tendency was severely criticized by the bishop Nepos of Egypt in his book “Refutation of the Allegorists” [“Denunciation of the Lovers of Allegory”]. However, this new teaching found favor with those who had rejected the apostolic origins of the Apocalypse, namely Gaius of Rome, St. Dionysius of Alexandria, Eusebius Pamphilus of Caesarea.
From the 4th century on, when Christians were no longer persecuted in the Roman Empire, the teachings of Gaius of Rome on the “restraining of Satan” (Rev 20:2) became popular among some theologians. This is when Chillegorism took its final form. The following people took an active part in this process: Ephrem the Syrian, St. Philastrius of Brescia, Tychonius Africanus, St. Jerome of Stridon, St. Aurelius Augustine of Hippo, Theodoret of Cyprus. Later, Chillegorism made its way into the widespread “Interpretation of the Apocalypse” by Andreas of Caesarea, which further popularized this teaching.
In the Russian Orthodox theology, Chillegorism was popularized by the metropolitan Macarius Bulgakov in his textbook “The Dogmatic Teaching of the Orthodox Church”. This textbook (more precisely, the Chillegorism it taught) was harshly and most vehemently criticized by the priest Boris Kiryanov in his book “The Complete Explanation of the Earthly Millennial Kingdom of our Lord”.
Section 3. The chronological aspects of the problem
Chronological considerations left their mark on both Chiliasm and Chillegorism.
The Apostle Barnabas suggested that the Second coming of Christ would happen 6000 years after the creation of the world. After that, the resurrection of the chosen righteous would take place — the first resurrection [Rev 20:5]. After that comes the Millennium of peace [Rev 20:6]. He based this opinion on the correlation between the seven days of creation and the literal interpretation of the Biblical statement about the day of the Lord being like a 1000 years [Gen 1:1—2:3; Ps 90:4 (Ps 89:5 rus); 2 Pet 3:8]. The Old Testament promise of the seventh day, the Sabbath [Ex 20:8; Deut 5:12; Ps 24:3—4 (Ps 23:3—4 rus); Jer 17:24—25], was interpreted as a prophecy of the millennial Kingdom (Epistle of Barnabas, chapter 15).
St. Justin the Philosopher and Martyr also supported this view by adding his interpretation of the verse from Isaiah “the days of My people, the works of their hands, will be like unto the days of the tree of life” [Is 65:17—25] as well as his reckoning of God’s promise about Adam dying on the day of eating of the tree of the knowledge of good and evil [Gen 2:17] — Adam was not 1000 years old when he died (Conversation with Triphon, the Jew, 81).
This opinion is shared by St. Irenaeus of Lyons (Against Heresies, 5, 28, 2—3), Hippolytus of Rome (Commentary on the book of Daniel, 4, 23—24; Chronicle), Commodian of Gaza (Carmen apologeticum adversus judaeos et gentes), St. Methodius of Patara and Olympus (The Feast of the Ten Virgins, Discourse 9, Tisiana, chapter 1 and 5), Lucius Lactantius (The Divine Institutes, VII, 14).
The same position was held by Andreas of Caesarea who quoted St. Hippolytus of Rome (Commentary on the Apocalypse, chapters 28, 54, 63).
The idea was that at the end of the seventh millennium, the universal resurrection of the remaining righteous and all sinners would take place corresponding to the eighth day — the day of the resurrection: “For all our care about a virtuous living is looking forward to the future, to the age to come, the onset of which, following the cessation of the sensual time which runs in cycles of weeks and days, is called the eighth day. That is why the superscription: According to sheminith <With the eight-string> [Ps 12 (Ps 11 rus)] is advice to look beyond the present times to the eighth day. For when this transient and fleeting time, in which one comes to life and another one is destroyed, when there is no more need of coming into being and nothing destructible due to the transformation of our nature to another state of being through the resurrection that we hope for, and when this temporary time ceases to exist because there is no longer a force that brings to life and destroys — then, undoubtedly, these time-measuring seven days will come to an end. And the eighth day will be ushered, that is, the age to come, entirely composed of one day, even as one of the prophets predicts by calling the future life ‘a great day’ [Joel 2:11], since this day will not be illuminated by the sensual Sun but by the true Light, the sun of righteousness, which the prophecy calls the ‘east’ [Zech 6:12] because it never sets in the west” (St. Gregory of Nyssa “The Superscriptions of the Psalms”, book 2, chapter 5).
Besides, at that time an idea was widely spread that the first coming of Christ had taken place about the year 5500 from the Creation of the world. It was shared by St. Hippolytus of Rome (Commentary on the book of Daniel, 4, 23—24), Sextus Julius Africanus (Chronographiai, fragment 18). We can also find traces of it in the apocryphal gospel of Nicodemus:
“Then Seth said, having approached the holy prophets: “When I, Seth, prayed to the Lord at the gates of Paradise, Michael, the archangel of the Lord, closed them, and an angel appeared to me saying: “I am sent from the Lord; I have been given charge over the body of your father. Therefore, I say unto you, Seth: do not labor with tears praying and asking for the balm of the tree of mercy to anoint your father Adam’s ailed body. For according to some law, you will only be able to get it in the end times, when 5500 years have been fulfilled (from the creation of the world) [in some manuscripts 5505 or 5555]. Then, the beloved Son of God, Christ, will appear on earth to restore the body of Adam and to raise the dead. And He will come to the river Jordan to be baptized, and when He has come out of the waters of the Jordan, He will anoint all those who believe unto him with the oil of His mercy, and the oil of His mercy will make one born of water and Spirit unto eternal life. Then, having come down to earth, the beloved Son of God, Christ, will take your father to Paradise and the tree of mercy” (Gospel of Nicodemus, chapter 19).
This view was based on the correlation between the birth of Adam some time in the course of the sixth day [Gen 1:26—31] and the coming of the new Adam (i.e. Christ) in the middle of the sixth millennium.
In these chronological calculations, the beginning of the events related to the last days would fall about 500 years after Christ. This was one of the reasons why Chillegorism was not prevalent in the first few centuries of Christianity. In the Apocalypse, Satan’s imprisonment lasts for 1000 years [Rev 20:2—3], while the postmillenarists came up with just 500 years. That’s why at that time, premillenarism seemed more reasonable in terms of the existing chronology.
However, in the first few centuries, even chillegorists were expecting the end of the world in 500 NE (from the New Era). They did it even though they were not able to successfully fit the 1000 years of Satan’s imprisonment into the 500 years. It must have been Tychonius Africanus who first found a solution. He suggested that the second half of the sixth millennium should be reckoned as [the seventh (?)] millennium, just like the three days of Jesus’ remaining in the tomb do not constitute three full days (Tychonius Africanus, The Book of the Seven Rules for Studying and Understanding Scripture, Rule 5. Concerning the times).
This idea was then picked up by other chillegorists: St. Jerome of Stridon (The Second edition [by Hieronymus] of “Commentary on the Apocalypse”, St. Victorinus of Petava, on Rev 20:1—3), St. Aurelius Augustine of Hippo (On the City of God, book 20, ch.7), Andreas of Caesarea (Commentary on the Apocalypse, chapter 63).
After 500 NE (from the New Era), it became clear that “more time now has elapsed than what was said concerning the fullness of years, or five hundred years” (Oicumenuis, Commentary on the Apocalypse, Rev 12). Some theologians came to the opinion that 6000 years have not yet passed. They incorporated shorter chronologies from the creation of the world (see, for example, Pr. Boris Kiryanov, Complete Explanation of the Earthly Millennial Kingdom of our Lord, Chapter 6. Concerning chronology). Postmillenarists, on the other hand, had one more reason to expect the end of the world by 1000 NE; there was a corresponding prediction attributed to Pope Sylvester II (who, according to the legend, prevented the Judgement Day from taking place that year by overcoming the devil). After that, the date for the end of the world shifted several times. In Russia, the coming of the Antichrist was set on the year 7000 according to the Byzantine era (1492 NE), and they didn’t even dare to compile Paschal tables beyond this date. However, the predictions did not come true, and gradually Christian theology shifted to the idea that “it is not for you to know the times or the seasons, which the Father hath put in his own power” (Act 1:7). “For yourselves know perfectly that the day of the Lord so cometh as a thief in the night” (1 Thess 5:2).
The idea that the events of the last days will be sudden existed from the very inception of Christianity (Mt 24:42—51, 25:13; Mk 13:32—37; Act 1:4—8; 1 Thess 5:1—10). Despite other opinions, many Church Fathers believed it and passed it on down the centuries (St. Clement of Rome, The Second Epistle to the Corinthians, chapter 12; Apostolic Decrees, 7, 31). Even those who believed that the end of the world would happen by the year 6000 viewed it as an assumption, simultaneously believing in the suddenness of the Lord’s coming (St. Irenaeus of Lyons, Against Heresies, 5, 30, 2; St. Hippolytus of Rome, Commentary on the book of Daniel, 4, 16). Generally speaking, they considered any chronological calculations about the end of the world as an indulgence of human curiosity (St. Hippolytus of Rome, Commentary on the book of Daniel, 4, 22—23).
Section 4. An anthology of the ancient Chiliasm
The author’s note: Initially, I wanted to include in this section not only the anthology of Chiliasm but also a brief overview of the development of these doctrines over time. But due to the limited space, I decided to only give a summary of the most important points.
St. John the Evangelist, the Apostle, one of the 12 (c. 2 — c. 102)
And I saw heaven opened, and behold a white horse; and he that sat upon him was called Faithful and True, and in righteousness he doth judge and make war. His eyes were as a flame of fire, and on his head were many crowns; and he had a name written, that no man knew, but he himself. And he was clothed with a vesture dipped in blood: and his name is called The Word of God. And the armies which were in heaven followed him upon white horses, clothed in fine linen, white and clean. And out of his mouth goeth a sharp sword, that with it he should smite the nations: and he shall rule them with a rod of iron: and he treadeth the winepress of the fierceness and wrath of Almighty God. And he hath on his vesture and on his thigh a name written, KING OF KINGS, AND LORD OF LORDS. And I saw an angel standing in the sun; and he cried with a loud voice, saying to all the fowls that fly in the midst of heaven, Come and gather yourselves together unto the supper of the great God; That ye may eat the flesh of kings, and the flesh of captains, and the flesh of mighty men, and the flesh of horses, and of them that sit on them, and the flesh of all men, both free and bond, both small and great. And I saw the beast, and the kings of the earth, and their armies, gathered together to make war against him that sat on the horse, and against his army. And the beast was taken, and with him the false prophet that wrought miracles before him, with which he deceived them that had received the mark of the beast, and them that worshipped his image. These both were cast alive into a lake of fire burning with brimstone. And the remnant were slain with the sword of him that sat upon the horse, which sword proceeded out of his mouth: and all the fowls were filled with their flesh.
And I saw an angel come down from heaven, having the key of the bottomless pit and a great chain in his hand. And he laid hold on the dragon, that old serpent, which is the Devil, and Satan, and bound him a thousand years, And cast him into the bottomless pit, and shut him up, and set a seal upon him, that he should deceive the nations no more, till the thousand years should be fulfilled: and after that he must be loosed a little season. And I saw thrones, and they sat upon them, and judgment was given unto them: and I saw the souls of them that were beheaded for the witness of Jesus, and for the word of God, and which had not worshipped the beast, neither his image, neither had received his mark upon their foreheads, or in their hands; and they lived and reigned with Christ a thousand years. But the rest of the dead lived not again until the thousand years were finished. This is the first resurrection. Blessed and holy is he that hath part in the first resurrection: on such the second death hath no power, but they shall be priests of God and of Christ, and shall reign with him a thousand years. And when the thousand years are expired, Satan shall be loosed out of his prison, And shall go out to deceive the nations which are in the four quarters of the earth, Gog and Magog, to gather them together to battle: the number of whom is as the sand of the sea. And they went up on the breadth of the earth, and compassed the camp of the saints about, and the beloved city: and fire came down from God out of heaven, and devoured them. And the devil that deceived them was cast into the lake of fire and brimstone, where the beast and the false prophet are, and shall be tormented day and night for ever and ever. And I saw a great white throne, and him that sat on it, from whose face the earth and the heaven fled away; and there was found no place for them. And I saw the dead, small and great, stand before God; and the books were opened: and another book was opened, which is the book of life: and the dead were judged out of those things which were written in the books, according to their works. And the sea gave up the dead which were in it; and death and hell delivered up the dead which were in them: and they were judged every man according to their works. And death and hell were cast into the lake of fire. This is the second death. And whosoever was not found written in the book of life was cast into the lake of fire (Rev 19:11—20:15).
St. Barnabas, the Apostle, one of the 70 (1st century)
[…] The Lord said: “Be fruitful, and multiply, and replenish the earth” [Gen 1:28]. This was said at the beginning about us and addressed to the Son. Next, I will show you how He, at the end of time, wrought into us the second creation. The Lord says: “Lo, I will make the last like the first” [compare Is 43:18—19; 2 Cor 5:17; Rev 21:5]. The prophet also said something to the effect: “Enter into the land flowing with honey and milk and take possession of it” [Ex 33:1; Lev 20:24]. So, we have been restored, even as the Lord says once more through another prophet: “Behold, says he, I will take out of them,” that is, from those whom the Spirit of the Lord foresaw, “the hearts of stone and will put in them the hearts of flesh” [Ezek 11:19; 36:26]. For He had to appear in the flesh and dwell in us, since, my brothers, the abode of our hearts is a holy temple of the Lord. The Lord also says: “In what place shall I appear to the Lord my God and be glorified?” [Ps 42:2 (Ps 41:3 rus)] And then: “I will bring my confession to You in the church, among my brethren, and I will sing Your glory among the church of the saints” [Ps 22:22 (Ps 21:23 rus)]. So we are those whom the Lord has brought into the good land. But what is milk and honey? Just like the life of a baby is sustained first by honey and then by milk, so we, after being brought to life by faith in the promise and by the word of God, shall live and rule over the earth. In the beginning, the people were commanded to multiply and rule over beasts, birds, and fish. Who can now, at this time, rule over beasts, fish, or birds of air? And we must understand that ruling implies dominion when someone controls and commands. Now, however, we do not see such dominion — yet it is promised to us. When will it take place? When will we become so perfect so as to become heirs to the covenant of the Lord (The Epistle of Barnabas, chapter 6).
Also, about the Sabbath it says in the Ten Commandments, proclaimed by the Lord to Moses face to face on Mount Sinai: “Sanctify the Sabbath of the Lord with pure hands and with a clean heart” [Ex 20:8; Deut 5:12; Ps 24:3—4 (Ps 23:3—4 rus)]. And in another place He says: “If my sons keep the Sabbath, then I shall pour out My grace upon them” [compare Jer 17:24—25]. Scripture also mentions the Sabbath at the beginning of the creation: “And on the seventh day God ended his work which he had made; and he rested on the seventh day from all his work which he had made. And God blessed the seventh day, and sanctified it” [Gen 2:2].
Children, note well what it means that He “ended his work”. It means that the Lord will complete all things in six thousand years because for Him one day is like a thousand years. For He Himself testifies to that saying: “Here, the present day will be like a thousand years” [Ps 90:4 (Ps 89:5 rus); 2 Pet 3:8]. So, children, everything will be accomplished in six days, that is, in six thousand years. “He rested on the seventh day” [Gen 2:2]. It means that when His Son comes and destroys the times of the lawless one, and carries out his judgment over the wicked, changes the sun, the moon and the stars, then He will rest in perfect peace on the seventh day.
Moreover, it is written, “Sanctify it with clean hands and a clean heart” [Ps 24:4 (Ps 23:4 rus)]. So, we would be mistaken to think that someone could at this time sanctify this holy day of the Lord without a heart pure in every way. Therefore, to rest and to sanctify this day one must be able to do what’s right, having received the promise — when there is no more lawlessness, and everything is made new by the Lord. Then, having been consecrated ourselves, we will be able to consecrate that day also.
Finally, God says to the Jews: “Your new moons and sabbaths I won’t tolerate” [Is 1:13]. See what He says: “The Sabbaths that you practice now I cannot stand — only those that I have commanded and those that will come when, putting an end to everything, I will usher in the eighth day, or the beginning of the next world” Therefore, we celebrate the eighth day in joy — the day when Jesus rose from the dead and, having shown Himself to believers, ascended into heaven (The Epistle of Barnabas, chapter 15).
“The Teaching of the Lord to the Nations Through the 12 Apostles” (Didache), 1st century
Watch over your lives; your lamps must keep burning, and (let) your loins be girded. But be ready, for you do not know the hour in which your Lord will come. You must often get together exploring what is good for your souls, for the time in which you can practice your faith will not benefit you unless you are perfect by the last hour. For in the last days, false prophets and destroyers will multiply, sheep will turn into wolves, and love will turn into hatred. With the increase of lawlessness, people will start hating and persecuting each other, and then the deceiver of the world will appear like unto the Son of God and will show signs and wonders, and the earth will be given into his hands, and he will work iniquities that have never been seen before. Then the human race will be subjected to fiery trials, and many will be led astray and perish, but those who stand firm in their faith will be saved from his curse. And then the sign of the truth will appear: first, the sign of the opened sky, then the sign of the trumpet, and then the third one — the resurrection of the dead. But not all will rise (together) but as it says: “The Lord will come together with all the saints” [Zech 14:5; 1 Thess 3:13]. Then, the world will see the Lord coming down on the clouds (Didache, chapter 16).
St. Clement of Rome, the Apostle, one of the 70 (died c. 99)
So, do we consider it marvelous and wonderful that the Creator of all things should raise all those who have diligently served Him in hope and good faith when He will use even a bird to reveal His great promises to us? For somewhere it says: and you will raise me up, and I will praise you. Also: I fell asleep and slept but rose again because you are with me. In the same way, Job says: “You will restore this flesh of mine which suffers all this” [compare Job 42:18] (1 Corinthians, chapter 26).
So, having accepted the command, the Apostles, fully convinced through the resurrection of our Lord Jesus Christ and strengthened in their faith by the word of God, went out to preach the coming Kingdom in the fullness of the Holy Spirit (1 Corinthians, chapter 42).
All the generations from Adam until now have passed, but those who have been perfected in love by the grace of God are in the place of the godly: they will be revealed with the coming of the Kingdom of Christ. For it is written: “Enter into the earthly tabernacle for a while until My anger and indignation have passed, and I will remember the day of goodness and will bring you out of your tombs” [Is 26:20; Ezek 37:12—13] (1 Corinthians, chapter 50).
And you know, brethren, that the sojourn of our flesh in this world is of short duration, and the promise of Christ is great and wondrous, namely, peace in the future Kingdom and eternal life (2 Corinthians, chapter 5).
Let us consider that it is better to deny the temporary earthly blessings because they are small, short-lived, and perishable, and embrace those other blessings as beautiful and imperishable. For in obeying the will of Christ we shall find peace; otherwise, no one will be able to deliver us from the eternal punishment, should we scorn His commandments. And Scripture says in the book of Ezekiel that “if Noah, and Job, and Daniel rose from the dead, they would not be able to save their children who are in captivity” [Ezek 14:20]. But if even these righteous men cannot save their children by their own righteousness, then what hope do we have for entering the Kingdom of God unless we keep our baptism pure and blameless? Or who will be our intercessor if no righteous and godly works are found in us? (2 Corinthians, chapter 6).
For as we are called in the flesh, so will we appear before the judgment seat in the flesh. Just as our Lord, the Savior, was once a Spirit but became flesh and called us in the flesh, so we shall receive our reward in this flesh. Let us love one another so that all may enter into the Kingdom of God (2 Corinthians, chapter 9).
For He who promised to reward each person according to his works is faithful. If we do what is right in the eyes of God, then we shall enter His Kingdom and receive the blessings according to the promise: “Eye hath not seen, nor ear heard, neither have entered into the heart of man” [1 Cor 2:9] (2 Corinthians, chapter 11).
So, let us in love and godliness expect the Kingdom of God at any moment because we do not know the day of His coming (2 Corinthians, chapter 12).
(31) […] Watch over your lives. Let your loins be girded about, and your lights burning; and ye yourselves like unto men that wait for their lord, when he will return, whether in the morning or in the evening, for the Lord will come at an hour when you think not. If ye open the door — “blessed are those servants, whom the lord when he cometh shall find watching. He shall gird himself, and make them to sit down to meat, and will come forth and serve them” [Lk 12:37]. Be ye vigilant and pray so you won’t fall into slumber unto death, for all the former virtues will not help you at the hour of your departure if you have strayed away from the true faith.
(32) In the last days, false prophets and Word defilers will multiply, and sheep will turn into wolves, and love into hatred; for with the increase of iniquity the love of many will grow cold, and people will hate, persecute, and betray one another. And then the deceiver of the world will come, the enemy of truth, the champion of lies, whom our Lord Jesus will slay with the Spirit of His mouth, destroying the ungodly with his word. And many will fall into temptation, but those who endure to the end will be saved. And then the sign of the Son of Man will appear in heaven followed by the trumpet sound by the archangel and the resurrection of the dead, and then the Lord will come down in the midst of clouds, sitting on His throne, with angelic hosts and all His saints — to condemn the deceiver of the world, the devil, and repay each one according to his deeds. Then the wicked will depart into eternal perdition, and the righteous will go to eternal life inheriting what no eye has seen, no ear has heard, and what never came to a person’s heart — what God prepared for those who love Him. They will rejoice in the Kingdom of God in Christ Jesus […] (Apostolic Decrees [through St. Clement, Bishop and Citizen of Rome], book 7).
St. Ignatius of Antioch, the God-Bearer (died 107)
Ignatius the God-Bearer, loved by God and Father of Jesus Christ, a saint in the church of Tralia in Asia which is chosen and worthy of God, enjoying the peace in the flesh and blood and the suffering of Jesus Christ who is our hope when we rise from the dead transformed into His image — sends his greetings in full in the manner of the Apostles and wishes you to rejoice greatly (Epistle to the Trallians, Prologue).
Therefore, do not listen to those who preach another Jesus Christ, different from the One who came from the line of David through Mary, was truly born, ate and drank, was condemned under Pontius Pilate, was truly crucified and died in view of those in heaven, earth and under the earth, and then truly rose from the dead because His Father had raised Him, and who will in the similar fashion bring to life those who believe unto Jesus Christ, for without Him we have no life which is life indeed (Epistle to the Thrallians, chapter 9).
I praise our Lord Jesus Christ who made you so wise. For I have learned that you hold steadfastly to your faith as if nailed to the cross of our Lord Jesus Christ both in flesh and spirit, being strengthened in love by the blood of Christ and and full of faith in our Lord who has truly come from the house of David according to the flesh but is the Son of God through the will and power of God. He was indeed born of the Virgin, baptized by John, and crucified for us in the flesh by Pontius Pilate and Herod the Tetrarch to fulfill all the righteousness (we are the fruit of his most blessed suffering) in order to establish a sign for the saints and the faithful through the resurrection from the dead, both among Jews and Gentiles united in one body of the Church (Epistle to the Smyrnaeans, chapter 1).
For I know and believe that He was and is in the flesh even after His resurrection. When he appeared to his followers with Peter, he said to them, “Touch me and see that I am not a bodiless spirit” They immediately touched Him and believed, being convinced by His flesh and spirit. Therefore, they despised even death and triumphed over it. Moreover, after His resurrection, He ate and drank with them as someone in the flesh, although he was spiritually united with the Father (Epistle to the Smyrnaeans, chapter 3).
St. Hermas, the Apostle, one of the 70 (1st–2nd century)
Again the shepherd showed me many trees, some of which blossomed and others were dry.
“Do you see these trees?”
“Yes, I do, my lord”, I answered. “Some of them are dry, and some are covered with leaves”.
“These green trees”, he said, “signify the righteous who will reach the age to come. For the coming age is like unto summer for the righteous and winter for sinners. So when the goodness of the Lord shines forth, then those who serve God will be revealed and all things will be seen. For as the fruit of every tree ripens in summer, and it becomes clear what it is, so the fruit of the righteous will be revealed and seen, and they will all be joyful in that age. Pagans and sinners are the dry trees that you saw; they will be found withered and barren in the age to come and will be burned like wood, and it will become obvious that during their lives on earth their deeds were evil. Sinners will burn because they have sinned and have not repented of their sins. And heathen will burn because they have not come to know their Creator God. Therefore, bring forth good fruit that it may ripen during that summer. Keep from the many cares of the world, and you will never sin. For those who have many cares sin a lot, troubled as they are by their worries. Such people do not serve God. How can a man who does not serve God ask and receive anything from God? Those who serve God will ask, and God will answer their petitions, but those who do not serve God will never receive anything from Him. He who has but one focus can serve the Lord because his spirit is not alienated from Him. He serves God out of a pure mind. So, if you do this, you will bear fruit in the coming age, as well as all those who obey this and bear fruit” (Shepherd, book 3, Likeness Four).
St. Polycarp of Smyrna (c. 70/80 — 155/167)
Therefore, having girded your loins, serve God in fear [Ps 2:11] and truth, leaving behind the vain rhetoric and delusions of many. Believe unto Him “that raised him up from the dead, and gave him glory” [1 Pet 1:21] and allowed Him to sit at His right hand, to whom all things are subject whether in heaven or earth, and who is served by all the things that breathe, who will come as the Judge of the living and the dead and whose blood God will require of them who do not put their faith in Him. He who raised him from the dead will also raise us if we obey his will, walk in his commandments, and love what he loves, if we flee from all unrighteousness, covetousness, avarice, slander, falsehood, do not repay evil for evil, blame for blame [1 Pet 3:9], blow for blow, curse for curse, and if we remember what the Lord taught in saying: “Judge not, that ye be not judged [Mt 7:1]. Forgive, and ye shall be forgiven” [Lk 6:37; Mt 6:12, 14] (Philippians, chapter 2).
St. Papias of Hierapolis (c. 70 — 155/165)
“Explanation of the Sayings of the Lord” written by St. Papias has been preserved only in fragments, partly in St. Irenaeus (Against Heresies, 5, 33, 4) and in Eusebius Pamphilus of Caesarea (Church History, 3, 39).
St. Justin, the Philosopher and Martyr (c. 100 — 165)
(80) “I have told you, my lord”, answered Triphon, “that in every way you try to guard yourself against evil by strictly following the Scriptures. Tell me, do you really believe that this place in Jerusalem will be restored, and do you hope that your people will gather here and have a blessed life with Christ along with all the patriarchs, prophets, and believers from our nation as well as those who have become our proselytes before the coming of your Christ? Or have you made this confession just to win this argument?”
“I am not so miserable, Triphon”, I said, “that I should say something I don’t believe. I have told you before that I and many others believe that this will actually take place, just as you are entirely convinced of. But, as I have explained, there are many Christians with a pure and Godly disposition who do not believe that. As for those who only bear the name of Christ but are in fact godless and unholy heretics, I have shown you that they are teaching what is entirely blasphemous, godless, and foolish. And so that you may know that it is not something I say only in your presence, I will record the whole of your conversation in this book inasmuch as my strength allows. And I will put the very same thoughts of mine there which I have expressed before you now. For I desire to follow no man nor any human teachings but God Himself and His teachings. If you should meet such people who call themselves Christians but do not believe this and even dare to blaspheme the God of Abraham, the God of Isaac, and the God of Jacob, and do not accept the resurrection of the dead believing that their souls will be taken up to heaven immediately after death, then do not consider them Christians, just as a reasonable person does not consider Sadducees or similar sects — Genists, Merists, Galileans, Hellenian, Pharisees and Baptists (do not be offended if I openly speak my mind) — as Jews, as well as those Jews and Abraham’s children who only bear the name but honor God just by their lips, yet their hearts, as God Himself says, are far away from Him. As for me and other Christians who are sensible in every way, we know that there will be a resurrection of the body and a thousand-year reign in the city of Jerusalem which will be adorned, decorated and magnified as declared Ezekiel, Isaiah, and other prophets.
(81) — Isaiah speaks of this millennial Kingdom in this way: “For, behold, I create new heavens and a new earth: and the former shall not be remembered, nor come into mind. But be ye glad and rejoice for ever in that which I create: for, behold, I create Jerusalem a rejoicing, and her people a joy. And I will rejoice in Jerusalem, and joy in my people. And the voice of weeping shall be no more heard in her, nor the voice of crying. There shall be no more thence an infant of days, nor an old man that hath not filled his days: for the child shall die an hundred years old; but the sinner being an hundred years old shall be accursed. And they shall build houses, and inhabit them; and they shall plant vineyards, and eat the fruit of them. They shall not build, and another inhabit; they shall not plant, and another eat: for as the days of a tree are the days of my people, and mine elect shall long enjoy the work of their hands. They shall not labour in vain, nor bring forth for trouble; for they are the seed of the blessed of the LORD, and their offspring with them. And it shall come to pass, that before they call, I will answer; and while they are yet speaking, I will hear. The wolf and the lamb shall feed together, and the lion shall eat straw like the bullock: and dust shall be the serpent’s meat. They shall not hurt nor destroy in all my holy mountain, saith the LORD” (Is 65:17—25). I continued — from the words “for as the days of a tree are the days of my people” we gather that this is a mystical prefiguration of the Millennium. For Adam was told: “For in the day that thou eatest thereof thou shalt surely die” (Gen 2:17), but we know that when he died he was not yet a thousand. We also know the utterance: “The day of the Lord is like a thousand years” (Ps 90:4 [Ps 89:5 rus]; 2 Pet 3:8). In addition, we have someone named John, one of the Apostles of Christ, who in the book of Revelation predicted that believers in Christ would dwell in Jerusalem for a thousand years [Rev 20:6], and after that there would be a universal, that is, eternal resurrection of all the dead, and then the judgment would come even as the Lord had said: “They neither marry, nor are given in marriage, but are as the angels of God in heaven like unto the children of God’s resurrection” (Lk 20:35—36).
(82) — We still have the prophetic gifts which point to the fact that we received something that had already existed in your people. Just as there were false prophets among the holy prophets, so now we have many false teachers whom we should beware according to the command of our Lord. So we are prepared for everything, knowing that He told us in advance what would happen after His resurrection from the dead and ascension. He said that they would kill us and hate us for His name and that many false prophets and false Christs would come under His name and deceive many (Mt 10:21—22; 24:5,9,11,24). It is being fulfilled because many, under His name, are spreading godless, blasphemous, and unholy doctrines. They have taught and still teach what the evil one, the Devil, has put in their minds. We try to convince such people, as well as you, that they should reject the falsehood, being fully convinced that anyone who can speak the truth and does not do so will be c
