Валерий Стерх
Апокалипсис. Тысячелетие
Хилиазм и хиллегоризм
Шрифты предоставлены компанией «ПараТайп»
© Валерий Стерх, 2026
Книга «Апокалипсис. Тысячелетие (Хилиазм и хиллегоризм)» посвящена одному из самых спорных и загадочных отрывков Откровения Иоанна Богослова — 20 главе, — содержащей описание «тысячелетнего Царства». В книге представлен анализ традиций толкований этого пророчества на основе письменных источников, некоторые из которых впервые были переведены на русский язык для данного исследования.
ISBN 978-5-4474-6802-6
Создано в интеллектуальной издательской системе Ridero
Оглавление
Введение
Строки в Откровении (Апокалипсисе) Иоанна Богослова, где описывается тысячелетний период царствования праведников со Христом, до сих пор вызывают ожесточенные споры среди толкователей. Можно выделить два основных направления истолкования: буквальное и переносное. Оба эти направления (хилиазм и хиллегоризм) неоднородны и имеют ряд разновидностей, основные из которых рассмотрены в настоящей работе. В первую очередь нас будут интересовать экзегетические взгляды, возникшие в период I — V веков, являющие собой фундамент дальнейших толкований.
В книге представлен анализ хилиазма и хиллегоризма на основе письменных источников, некоторые из которых впервые были переведены на русский язык для данного исследования.
Рецензия к изданию 2018 года
Книга Валерия Стерха — «Апокалипсис. Тысячелетие: Хилиазм и хиллегоризм» — привлекает внимание современного читателя к религиозному вопросу, который в восточно-христианской традиции не является окончательно решенным, и, можно даже сказать, является забытым вопросом. Проблематика связана с содержанием 20 главы последней книги Библии: «Откровения» апостола Иоанна Богослова, а именно с темой тысячелетнего царства Христа на земле. Исходя из уже сложившихся в христианстве способов толкования данного отрывка, автор книги выделяет два основных концепта — Хилиазм и Хиллегоризм. Первый зиждется на буквальном понимании текста, а второй — на переносном (аллегорическом). Термин «хиллегоризм» в исследовательской литературе не встречается и является новшеством автора, введенным для удобства систематизации концептов, связанных с вопросом тысячелетнего царства. К хилиазму автор относит иудеохилиазм, понимая его как еретический с христианской точки зрения, и премиллениализм, как вариант церковно-патристического учения. К хиллегоризму автор относит постмиллениализм и амиллениализм, как варианты святоотеческой экзегезы.
Раздел 2 кратко знакомит читателя с историей вопроса, в Разделе 3 описывается хронологический аспект в учении о тысячелетии. Раздел 4 знакомит читателя с основными текстами древних церковных писателей-хилиастов. В данном разделе хорошо было бы разместить хилиастические фрагменты текстов св. Викторина Петавийского переведенные с латинского и опубликованные Хандога Н. А. Это фрагменты не только из толкования Викторина на Апокалипсис, но и из трактата «О сотворении мира». Также хорошо было бы выполнить перевод с языка оригинала отрывка из трактата «Главы против Гая» св. Ипполита Римского.
Крайне интересен Раздел 6а, в котором приводятся библейские фрагменты, допускающие их хилиастическое истолкование. Автор проделал большую работу, собрав тексты и проинтерпретировав их с точки зрения патристического хилиазма, благодаря чему библейская эсхатология предстает в новом свете. Хотя бы гипотетически допуская подобное истолкование, читатель обнаруживает новые горизонты в христианской эсхатологии, сюжет окончания земной истории предстает более эпично и более последовательно, чем это обычно описывается в учебниках по догматическому богословию. Конец истории наступает не от того, что творение «выдохлось» и поросло плевелами зла, но по причине полноты осуществленности и воплощенности божественного благого замысла на земле.
Хилиастическое царство Христа с праведниками после Его второго пришествия выглядит как исполнение божественных обетований человеку, запечатленных в Библии. Это временная историческая эпоха «золотого века» на земле, являющаяся подготовительным и переходным этапом к восприятию творением предвечного божественного Царства и к логическому завершению земной истории.
Автор книги не является профессиональным ученым и богословом, его труд не претендует на статус научного исследования, но в нем содержится много смелых и здравых аргументов в защиту хилиазма, основывающихся на вполне ортодоксальных интуициях библейского и святоотеческого богословия. Автор отмечает и демонстрирует слабые стороны хиллегорических истолкований с точки зрения внутренней логики библейских текстов.
Книгу «Хилиазм и хиллегоризм» можно считать введением в проблематику целого круга вопросов о тысячелетнем царстве. Замечательно, что автор не побоялся встать на непопулярную ныне точку зрения древних хилиастов и вскрыть ее библейские и, отчасти, богословские основания. Важным дополнением к данной книге является сборник составленный Валерием Стерхом «Антология хилиазма и хиллегоризма», благодаря которому читатель сможет познакомиться почти со всеми основными источниками и комментариями, связанными с вопросом о тысячелетнем царстве.
При творческом подходе, который в основном отсутствует у современных богословов, хилиастический сюжет может быть органично вписан в контекст византийской интеллектуальной традиции и, тем самым, обогатить ортодоксальную эсхатологию, решив ряд проблем историософии и космологии.
Священник Григорий Мусохранов
Примечание: В последующих изданиях книги автором учтены ценные замечания отца Григория в части текстов св. Викторина и св. Ипполита.
Раздел 1. Терминология
Миллениум (от лат. mille — тысяча) — тысячелетие.
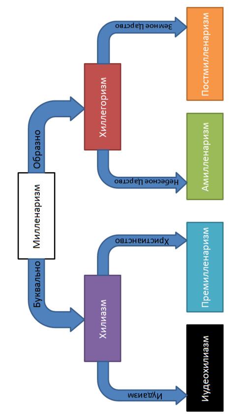
Милленаризм или милленарианизм (от лат. millenarius — содержащий тысячу) — это вера в грядущее, буквально или фигурально, тысячелетнее фундаментальное преобразование общества, после которого все изменится.
Хилиазм (от греч. χιλιας — тысяча) или миллениализм (от лат. mille — тысяча) — учение, в основе которого лежит буквальное толкование пророчества Откр 20:1—4 о тысячелетнем периоде царствования праведников со Христом.
Хиллегоризм (от греч. χιλιας — тысяча; и αλληγορία — иносказание) — учение, в основе которого лежит переносное толкование пророчества Откр 20:1—4 о тысячелетнем периоде царствования праведников со Христом.
Разновидностями хилиазма являются: иудеохилиазм и премилленаризм.
Иудеохилиазм — хилиастическое учение о Царстве Мессии, представляющее это Царство исключительно в плотском смысле с всевозможными чувственными удовольствиями для последователей Мессии. Как правило, составной частью иудеохилиазма является представление о возрождении в полной мере обрядовой части ветхозаветного закона Моисеева, т.е. иудаизма.
Премилленаризм или премиллениализм (от лат. mille — тысяча; префикс «пре» — перед) — хилиастическое учение, согласно которому Второе пришествие Христа предшествует тысячелетнему периоду царствования праведников.
Разновидностями хиллегоризма являются: постмилленаризм и амилленаризм.
Постмилленаризм или постмиллениализм (от лат. mille — тысяча; префикс «пост» — после) — хиллегорическое учение, согласно которому Второе пришествие Христа состоится после тысячелетнего периода царствования праведников, либо уже наступившего, либо ожидаемого в будущем. Как правило, постмилленаризм подразумевает под тысячелетним периодом не ровно 1000 лет, но некий конечный протяженный период времени.
Амилленаризм или амиллениализм (от лат. mille — тысяча; префикс «а» — отрицание) — хиллегорическое учение, согласно которому тысячелетнего периода царствования праведников на Земле не будет. Под образом тысячелетия амилленаристы понимают либо временное блаженство душ умерших на небесах до всеобщего воскресения, либо бесконечное блаженство праведников после всеобщего воскресения.
PS1. В современном богословии сложилась традиция применения термина «хилиазм» или «миллениализм» преимущественно по отношению к учениям, подразумевающих буквальное толкование пророчества Откр 20:1—4. В этой связи, чтобы не вводить путаницу, такое положение в терминологии здесь сохранено, а для краткого наименования общей идеи постмилленаризма и амилленаризма впервые вводится новый термин «хиллегоризм» (т.е. «аллегорический хилиазм»).
PS2. Некоторые авторы, пишущие на данную тему, неверно используют термины, смешивают их друг с другом (в первую очередь это касается терминов «постмилленаризм» и «амилленаризм»). При условии знания читателем правильного значения терминов, подобные ошибки достаточно очевидны, поэтому в приводимых ниже цитатах терминология оставлена «как есть».
Нередко можно услышать, мол, «не совсем ясна принципиальная разница между постмиллениализмом [постмилленаризмом] и амиллениализмом [амилленаризмом]» (свящ. Николай Ким «Тысячелетнее Царство. Экзегеза и история толкования XX главы Апокалипсиса». СПб, 2003, с.28), или, что «термин амилленаризм неудачен» (Антони Хукэма «Амилленаризм»//«Значение миллениума» [Anthony A. Hoekema «Amillennialism»//«The Meaning of the Millennium», 1977], см. также Джей Адамс «Время близко» [Jay E. Adams «The Time Is at Hand». Philadelphia: Presbyterian and Reformed Publishing Co., 1970. pp.7—11]). Действительная причина подобных недоумений заключается в неверном определении и употреблении терминов.
PS3. Существуют ряд других разновидностей милленарных учений (адвентизм, диспенсационализм, коммунизм и др.); как правило, они имеют предположительный, еретический или нехристианский характер. Детальный разбор подобных учений выходит за рамки настоящей книги.
Раздел 2. Краткая история вопроса
Премилленаризм утвердился после распространения Откровения (Апокалипсиса) Иоанна Богослова, где провозглашается будущий тысячелетний период царствования воскресших праведников. Это учение, хотя и не всегда в ясном виде, можно обнаружить также в других канонических книгах Библии (См. разд. 6a).
В раннехристианских письменных источниках премилленаризм отразился в представлениях об отдельном воскресении святых (Дидахе, св. Климент Римский, св. Игнатий Богоносец, св. Поликарп Смирнский), о тысячелетней субботе или покое праведных (апостол Варнава, св. Иустин Философ и Мученик), преображении природы в этот период (апостол Варнава, св. Папий Иерапольский). Весьма обстоятельное изложение святоотеческого премилленаризма находим у св. Иринея Лионского в книге «Против ересей».
Позиции премилленаризма придерживались также апостол Ерм, Климент Александрийский, еп. Непот Египетский, Тертуллиан, св. Ипполит Римский, Коммодиан Газский, св. Викторин Петавский, св. Афанасий Великий, св. Мефодий Патарский и Олимпийский, Луций Лактанций, св. Сульпиций Север (предположительно), бл. Аврелий Августин Гиппонский (первоначально; затем уклонился в хиллегоризм).
Премилленаризму противостояли ересь Именея и Александра Филита (аллегорически понимавших воскресение [2 Тим 2: 16—18; 1 Тим 1:18—20]), ересь эбионитов (иудеохилиазм), ересь Маркиона (учившего о воскресении душ), ересь алогов (отрицающих писания апостола Иоанна), ересь Оригена (учившего о предсуществовании и эволюции душ), ересь Маркелла Анкирского (один из родоначальников постмилленаризма), ересь Аполлинария Лаодикийского (против него, обвиняя в иудеохилиазме, выступали св. Василий Великий, св. Григорий Богослов, св. Епифаний Кипрский).
Упомянутая выше ересь алогов даже оказала влияние на состав Священного Писания, поскольку некоторые христиане, соблазнившись, подвергали сомнению апостольское происхождение Апокалипсиса (Гай Римский, св. Дионисий Александрийский, Евсевий Памфил Кесарийский), в результате чего Откровение Иоанна Богослова с большой задержкой вошло в Библейский канон.
Ересь Именея и Александра Филита, а также ересь Маркиона с течением времени трансформировались в хиллегоризм александрийской школы (вероятно, под влиянием Оригена), против чего резко выступил еп. Непот Египетский в книге «Обличение любителей аллегорий». Однако, это новое учение нашло защиту в лице противников апостольского происхождения Апокалипсиса: Гая Римского, св. Дионисия Александрийского, Евсевия Памфила Кесарийского.
С IV века, после прекращения гонений на христианство в Римской империи, у ряда богословов становится популярным учение Гая Римского о «скованности сатаны» (Откр 20:2), на почве чего окончательно формируется хиллегоризм. Деятельное участие в этом процессе приняли св. Ефрем Сирин, св. Филастрий Бриксийский, Тихоний Африканский, бл. Иероним Стридонский, бл. Аврелий Августин Гиппонский, бл. Феодорит Кирский. Затем хиллегоризм нашел отражение в популярном «Толковании на Апокалипсис», принадлежащем перу Андрея Кесарийского, что подало повод для укрепления данного учения.
В русском христианском богословии хиллегоризм получил распространение благодаря учебнику митрополита Макария Булгакова «Православно-догматическое богословие». Этот учебник (а точнее — хиллегоризм, изложенный в нем) был беспощадно и весьма эмоционально раскритикован священником Борисом Кирьяновым в книге «Полное изложение истины о Тысячелетнем царстве Господа на Земле».
Раздел 3. Хронологический аспект проблемы
Хронологические изыскания наложили свой отпечаток как на хилиазм, так и на хиллегоризм.
Апостол Варнава предположил время осуществления Второго пришествия Христа спустя 6000 лет от Сотворения мира, после которого произойдет воскресение избранных праведников или первое воскресение [Откр 20:5], а затем — тысячелетие покоя [Откр 20:6]; опору своим вычислениям он нашел в соотнесении семи дней творения с буквальным толкованием библейского утверждения о длительности дня Бога, равной 1000 земных лет [Быт 1:1—2:3; Пс 89:5; 2 Пет 3:8], при этом ветхозаветное обетование седьмого дня или субботы [Исх 20:8; Втор 5:12; Пс 23:3—4; Иер 17:24—25] понимается как пророчество о тысячелетнем периоде Царства (Послание апостола Варнавы, 15).
Аналогичного мнения придерживался св. Иустин Философ и Мученик, добавляя к нему толкование на строку из пророка Исайи «как дни древа жизни будут дни народа Моего, дела трудов их» [Ис 65:17—25] и рассуждение о слове Божием про смерть в день вкушения плода от древа познания добра и зла [Быт 2:17], сказанное Адаму, который не пережил тысячи лет (Разговор с Трифоном Иудеем, 81).
Согласны с этим также св. Ириней Лионский («Против ересей», 5.28.2—3), св. Ипполит Римский («Толкования на книгу пророка Даниила», 4.23—24; «Книга хроник» [Хроника]), Коммодиан Газский («Апологетическая песнь против иудеев и язычников»), св. Мефодий Патарский и Олимпийский («Пир десяти дев», 9.1 и 9.5; трактат «О сотворенном»), Луций Лактанций («Божественные установления», 7.14).
Приводит данное мнение и Андрей Кесарийский со ссылкой на св. Ипполита Римского («Толкование на Апокалипсис», главы 28, 54, 63).
По завершении седьмого тысячелетия мыслилось всеобщее воскресение остальных праведников и всех грешников, соотносимое с восьмым днем или воскресеньем: «Ибо вся попечительность о добродетельной жизни имеет в виду будущий век, начало которого, имеющее последовать за чувственным временем, круговращающимся в седмицах дней, называется осмым днем. Поэтому надписание: о осмей [т.е. надписание псалма 11 в Псалтири] подает совет не иметь в виду настоящего времени, но взирать на восьмой день. Ибо, когда прекратится это скоротекущее и преходящее время, в которое одно приходит в бытие, а другое разрушается; когда минуется потребность приходить в бытие, и не будет уже разрушаемого, потому что уповаемым воскресением претворится естество в некое иное состояние жизни; когда прекратится и это преходящее свойство времени, потому что не будет уже силы, приводящей в бытие и разрушение: тогда, без сомнения, кончится и эта седмица, измеряющая время, заступит же ее место восьмой день, то есть последующий век, который весь составляется одним днем, как говорит некто из Пророков, уповаемую жизнь назвав днем великим [Иоиль 2:11], потому что сей день освещать будет не чувственное солнце, но истинный Свет, Солнце правды, которое в пророчестве именуется востоком [Зах 6:12], потому что никогда не скрывается на западе» (св. Григорий Нисский, «О надписании псалмов», 2.5).
Кроме того, в то время было распространено представление, что Первое пришествие Христа произошло около 5500 года от Сотворения мира. Так считали св. Ипполит Римский («Толкования на книгу пророка Даниила», 4.23—24), Секст Юлий Африкан («Историография», 18). Это нашло отражение также в апокрифическом Евангелии от Никодима:
«Тогда сказал Сиф, приблизившись к святым пророкам: «Когда я, Сиф, молил Господа у врат райских, затворил их Михаил, архангел Господень, и явился мне ангел, сказавший: «Я послан от Господа, я поставлен над телом отца твоего. Поэтому говорю тебе, Сиф: не трудись со слезами, молясь и прося масла от дерева милости, помазать отца твоего Адама от болезни тела его. Ибо по некоему закону ты можешь получить его только в последние времена, когда исполнится (от сотворения мира) 5500 лет [в некоторых рукописях 5505 или 5555]. Тогда придет на землю возлюбленный Сын Божий Христос сотворить воскресение телу Адама и оживить мертвых. И придет он к реке Иорданской креститься, и, когда выйдет из воды иорданской, тогда елеем милости Своей помажет всех верующих в Него, и будет елей милости для рождения от воды и Духа в жизнь вечную. Тогда, сойдя на землю, возлюбленный Сын Божий Христос введет отца твоего в рай к древу милости»» (Евангелие от Никодима, 19).
Основой такого представления было соотнесение рождения Адама в середине шестого дня [Быт 1:26—31] и явления Нового Адама (т. е. Христа) в середине шестого тысячелетия.
Таким образом, в рамках подобных хронологических вычислений, начало событий Последних времен предполагалось около 500 года от Рождества Христова. Это стало одной из причин почему хиллегоризм не имел успеха в первые века христианства. Ведь Апокалипсис устанавливал время скованности Сатаны равное 1000 лет [Откр 20:2—3], а у постмилленаристов получалось только 500 лет. Поэтому премилленаризм с точки зрения принятой тогда хронологии имел преимущество.
Однако в первые века Конец света в 500 году н.э. ожидали даже хиллегористы. И это не смотря на то, что им долго не удавалось преодолеть проблему втискивания 1000 лет скованности Сатаны в промежуток 500 лет. По-видимому, первым решил эту задачу Тихоний Африканский. Он предложил считать вторую половину шестого тысячелетия как [седьмую (?)] тысячу лет, подобно тому как считают три дня нахождения Иисуса Христа во гробе, хотя они не составляют трех полных суток (Тихоний Африканский, «Книга о семи правилах для исследования и нахождения смысла Священного Писания», Правило 5. О временах).
Эту идею подхватили и другие хиллегористы — бл. Иероним Стридонский (Вторая [Иеронимова] редакция «Комментария к Апокалипсису» св. Викторина Петавского, на Откр 20:1—3), бл. Аврелий Августин Гиппонский («О граде Божьем», 20.7), Андрей Кесарийский («Толкование на Апокалипсис», 63).
Когда 500 год н.э. остался позади, стало ясно, что «уже прошло большее время, чем то, о котором сказано, полнота лет или пятьсот» (Ойкумений, «Толкование Апокалипсиса», на Откр 12). Часть богословов склонилось к мнению, что 6000 лет еще не прошло, приняв разработки более коротких хронологий от Сотворения мира (См. например: свящ. Борис Кирьянов «Полное изложение истины о Тысячелетнем царстве Господа на Земле», глава 6. О летоисчислении). С другой стороны, у постмилленаристов возник повод ожидать Конец света в 1000 году; предсказание об этом приписывают папе римскому Сильвестру II (согласно легенде, он предотвратил светопреставление в этом году, поборов дьявола). Затем Конец света переносили еще несколько раз. Так, на Руси ожидали пришествия антихриста в 7000 году по Византийской эре (1492 год н.э.), не решаясь до поры составлять пасхальные таблицы далее этого года. Однако предсказания не сбывались, и постепенно в христианском богословии возобладала мысль, что «не ваше дело знать времена или сроки, которые Отец положил в Своей власти» (Деян 1:7), «ибо сами вы достоверно знаете, что день Господень так придет, как тать ночью» (1 Фес 5:2).
Представление о внезапности событий Последних времен, очевидно, существовало с самого основания христианства (Мф 24:42—51, 25:13; Мк 13:32—37; Деян 1:4—8; 1 Фес 5:1—10). И несмотря на прочие мнения, оно преемственно исповедовалось отцами Церкви (св. Климент Римский, Второе послание коринфянам, 12; Апостольские постановления, 7.31). Более того, даже те, кто предполагал скончание мира в 6000 году, принимали это именно как предположение, одновременно исповедуя внезапность пришествия (св. Ириней Лионский, Против ересей, 5.30.2; св. Ипполит Римский, Толкования на книгу пророка Даниила, 4.16), то есть в целом рассматривали эсхатологические хронологические расчеты исключительно как потакание человеческому любопытству (св. Ипполит Римский, Толкования на книгу пророка Даниила, 4.22—23).
Раздел 4. Антология древнего хилиазма
От составителя: В текущем разделе предполагалось представить не только антологию хилиазма, но и антологию хиллегоризма, а также дать обзор развития этих учений до наших дней. В связи с ограничениями объема настоящего издания данный раздел приводится в сокращенном виде.
Св. Иоанн Богослов, апостол от 12 (ок. 2 — ок. 102)
И увидел я отверстое небо, и вот конь белый, и сидящий на нем называется Верный и Истинный, Который праведно судит и воинствует. Очи у Него как пламень огненный, и на голове Его много диадим. [Он] имел имя написанное, которого никто не знал, кроме Его Самого. [Он был] облечен в одежду, обагренную кровью. Имя Ему: «Слово Божие». И воинства небесные следовали за Ним на конях белых, облеченные в виссон белый и чистый. Из уст же Его исходит острый меч, чтобы им поражать народы. Он пасет их жезлом железным; Он топчет точило вина ярости и гнева Бога Вседержителя. На одежде и на бедре Его написано имя: «Царь царей и Господь господствующих». И увидел я одного Ангела, стоящего на солнце; и он воскликнул громким голосом, говоря всем птицам, летающим по средине неба: летите, собирайтесь на великую вечерю Божию, чтобы пожрать трупы царей, трупы сильных, трупы тысяченачальников, трупы коней и сидящих на них, трупы всех свободных и рабов, и малых и великих. И увидел я зверя и царей земных и воинства их, собранные, чтобы сразиться с Сидящим на коне и с воинством Его. И схвачен был зверь и с ним лжепророк, производивший чудеса пред ним, которыми он обольстил принявших начертание зверя и поклоняющихся его изображению: оба живые брошены в озеро огненное, горящее серою; а прочие убиты мечом Сидящего на коне, исходящим из уст Его, и все птицы напитались их трупами.
И увидел я Ангела, сходящего с неба, который имел ключ от бездны и большую цепь в руке своей. Он взял дракона, змия древнего, который есть диавол и сатана, и сковал его на тысячу лет, и низверг его в бездну, и заключил его, и положил над ним печать, дабы не прельщал уже народы, доколе не окончится тысяча лет; после же сего ему должно быть освобожденным на малое время. И увидел я престолы и сидящих на них, которым дано было судить, и души обезглавленных за свидетельство Иисуса и за слово Божие, которые не поклонились зверю, ни образу его, и не приняли начертания на чело свое и на руку свою. Они ожили и царствовали со Христом тысячу лет. Прочие же из умерших не ожили, доколе не окончится тысяча лет. Это — первое воскресение. Блажен и свят имеющий участие в воскресении первом: над ними смерть вторая не имеет власти, но они будут священниками Бога и Христа и будут царствовать с Ним тысячу лет. Когда же окончится тысяча лет, сатана будет освобожден из темницы своей и выйдет обольщать народы, находящиеся на четырех углах земли, Гога и Магога, и собирать их на брань; число их как песок морской. И вышли на широту земли, и окружили стан святых и город возлюбленный. И ниспал огонь с неба от Бога и пожрал их; а диавол, прельщавший их, ввержен в озеро огненное и серное, где зверь и лжепророк, и будут мучиться день и ночь во веки веков. И увидел я великий белый престол и Сидящего на нем, от лица Которого бежало небо и земля, и не нашлось им места. И увидел я мертвых, малых и великих, стоящих пред Богом, и книги раскрыты были, и иная книга раскрыта, которая есть книга жизни; и судимы были мертвые по написанному в книгах, сообразно с делами своими. Тогда отдало море мертвых, бывших в нем, и смерть и ад отдали мертвых, которые были в них; и судим был каждый по делам своим. И смерть и ад повержены в озеро огненное. Это смерть вторая. И кто не был записан в книге жизни, тот был брошен в озеро огненное (Откр 19:11—20:15).
Св. Варнава, апостол от 70 (I век)
[…] Господь сказал: «возрастайте и умножайтесь и наполняйте землю» [Быт 1:28]. Это в начале сказано о нас к Сыну. Далее я покажу вам, каким образом Он в конце времен совершил в нас второе творение. Господь говорит: «вот я сделаю последнее так, как первое» [ср. Ис 43:18—19; 2 Кор 5:17; Откр 21:5]. В этом смысле, проповедовал пророк: «вступайте в землю текущую медом и млеком и обладайте ею» [Исх 33:1; Лев 20:24]. Итак, мы воссозданы, как опять у другого пророка говорит Господь: «вот, говорит Он, отниму от них», т.е. от тех, которых провидел Дух Господа, «сердца каменные и вложу в них плотяные» [Иез 11:19; 36:26], ибо Он имел явиться во плоти и обитать в нас, так как, братия мои, обиталище нашего сердца есть святой храм для Господа. Еще говорит Господь: «в каком месте явлюсь Господу Богу Моему и прославлюсь?» [Пс 41:3] И далее: «принесу исповедание Тебе в церкви, посреди братий моих, и воспою Тебя среди церкви святых» [Пс 21:23]. Итак, мы те, которых Бог ввел в землю добрую. Но что такое млеко и мед? То, что как жизнь младенца поддерживается сперва медом и потом молоком, так и мы, будучи оживотворяемы верою в обетование и словом Божиим, будем жить и господствовать над землею. В начале сказано было людям, чтобы они растились и обладали зверями и птицами и рыбами. Кто же ныне может обладать зверями, или рыбами или птицами небесными? А мы должны понимать, что обладать означает власть, когда кто-нибудь распоряжается и повелевает. Хотя этого обладания и нет ныне; однако, оно обещано нам: когда же оно будет? Когда сами столько будем совершенны, что сделаемся наследниками завета Господня (Послание апостола Варнавы, 6).
Далее, и о субботе написано в десяти словах, которые Господь на горе Синайской изрек Моисею лицом к лицу: «и освящайте субботу Господню руками чистыми и сердцем чистым» [Исх 20:8; Втор 5:12; Пс 23:3—4]. И в другом месте Он говорит: «если сыны мои будут соблюдать субботы, то Я буду изливать милость Мою на них» [Ср. Иер 17:24—25]. О субботе упоминает Писание и при начале творения: «и сотворил Бог в шесть дней дела рук своих, и покончил в день седьмой, и успокоился в тот день и освятил его» [Быт 2:2].
Замечайте, дети, что значит: «покончил в шесть дней». Это значит, что Господь покончит все в шесть тысяч лет; ибо у Него день равняется тысяче лет. Он Сам свидетельствует об этом, говоря: «вот настоящий день будет как тысяча лет» [Пс 89:5; 2 Пет 3:8]. Итак, дети, в шесть дней, то есть в шесть тысяч лет, покончится все. «И успокоился в день седьмой». Это значит, что когда Сын Его придет и уничтожит время беззаконного, совершит суд над нечестивыми, изменит солнце, луну и звезды, тогда Он прекрасно успокоится в седьмой день.
Притом сказано: «освящай его руками чистыми и сердцем чистым» [Пс 23:4]. Итак, мы заблуждались бы, если бы думали, что кто-нибудь, не имея сердца во всем чистого, может ныне освятить тот день, который освятил Бог. Следовательно, тогда только кто-нибудь прекрасно успокоится и освятит его, когда мы будем в состоянии делать праведное, получивши обетование, когда не будет уже беззакония, и все чрез Господа станет новым. Тогда мы будем в состоянии освятить тот день, освятившись наперед сами.
Наконец, Бог говорит иудеям: «новомесячий ваших и суббот ваших не терплю» [Ис 1:13]. Смотрите, как Он говорит: «неприятны Мне нынешние субботы, но те, которые Я определил и которым наступать тогда, когда, положив конец всему, сделаю начало дню осьмому, или начало другому миру». Поэтому мы и проводим в радости осьмой день, в который и Иисус воскрес из мертвых, и после того, как явился верующим, вознесся на небо (Послание апостола Варнавы, 15).
«Учение Господа народам чрез 12 апостолов» (Дидахе), I век [Предполагаемый автор — апостол Варнава]
Бодрствуйте относительно жизни вашей; светильники ваши да не будут погашены, и чресла ваши (да будут) препоясаны, но будьте готовыми, ибо вы не знаете часа, в который Господь ваш приидет. Вы должны часто собираться вместе, исследуя, что потребно душам вашим, ибо не принесет вам пользы все время вашей веры, если не сделаетесь совершенными в последний час. Ибо в последние дни умножатся лжепророки и губители, и овцы превратятся в волков, и любовь превратится в ненависть. Ибо, когда возрастет беззаконие, люди будут ненавидеть друг друга и преследовать, и тогда явится мирообольститель, как бы Сын Божий, и совершит знамения и чудеса, и земля предана будет в руки его, и сотворит беззакония, каких никогда не было от века. Тогда тварь человеческая пойдет в огонь испытания и многие соблазнятся и погибнут, а устоявшие в вере своей спасутся от проклятия его. И тогда явится знамение истины: во-первых, знамение отверстия на небе, потом знамение звука трубного и третье — воскресение мертвых. Но не всех (вместе), а как сказано: приидет Господь и все святые с Ним [Зах 14:5; 1 Фес 3:13]. Тогда увидит мир Господа, грядущего на облаках небесных (Дидахе, 16).
Св. Климент Римский, апостол от 70 (ум. ок. 99)
Итак, почтем ли мы великим и удивительным, если Творец всего воскресит тех, которые в уповании благой веры свято служили Ему, когда Он и посредством птицы открывает нам Свое великое обещания Своего? Ибо говорится где-то: и Ты воскресишь меня и восхвалю Тебя. И еще: я уснул, и спал, но восстал, потому что Ты со мною. Так же Иов говорит: и Ты воскресишь эту плоть мою, которая терпит все это [ср. Иов 42:18] (Первое послание коринфянам, 26).
Итак принявши повеление, апостолы, совершенно убежденные чрез Воскресение Господа нашего Иисуса Христа и утвержденные в вере словом Божиим, с полнотой Духа Святого пошли благовествовать наступающее Царство Божие (Первое послание коринфянам, 42).
Все роды от Адама до сего дня миновали; но усовершившиеся в любви по благодати Божией находятся на месте благочестивых: они откроются с пришествием Царства Христова. Ибо написано: «войди на некоторое время в храмины, пока пройдет гнев и негодование Мое, и вспомню о дне добром, и воскрешу вас от гробов ваших» [Ис 26:20; Иез 37:12—13] (Первое послание коринфянам, 50).
И знайте, братья, что странствование плоти нашей в мире этом мало и кратковременно, а обещание Христово велико и дивно, именно: покой будущего Царства и вечной жизни (Второе послание коринфянам, 5).
Подумаем, что лучше возненавидеть здешние блага, потому что они малы, кратковременны и тленны, — и возлюбить те блага, как прекрасные и нетленные. Ибо исполняя волю Христа, мы найдем покой; иначе, ничто не избавит нас от вечного наказания, если мы презрим заповеди Его. И Писание говорит у Иезекииля, «что, если восстанут Ной и Иов и Даниил, то не спасут они детей своих, находящихся в плену» [Иез 14:20]. Но если и эти праведники не могут своими правдами спасти детей своих, то какая надежда у нас войти в Царство Божие, если не соблюдем крещения в чистоте и непорочности? или кто будет нашим ходатаем, если не найдут в нас дел благочестивых и праведных? (Второе послание коринфянам, 6).
Ибо как призваны во плоти, так и на суд придете во плоти же. Как Христос Господь, спасший нас, хотя прежде был духом, сделался плотию, и, таким образом, призвал нас, так и мы получим награду в этой плоти. Итак будем любить друг друга, чтобы всем войти в Царство Божие (Второе послание коринфянам, 9).
Ибо верен Тот, Кто обещал воздать награды каждому по делам его. Если мы будем творить правду перед Богом, то войдем в Царство Его, и получим те обещанные блага, «которых ухо не слыхало и око не видало и на сердце человеку не приходило» [1 Кор 2:9] (Второе послание коринфянам, 11).
Итак, будем ежечасно ожидать Царства Божия в любви и праведности, потому что не знаем дня явления Божия (Второе послание коринфянам, 12).
(31) […] О жизни своей бодрствуйте. Чресла ваши да будут препоясаны и светильники горящи, и будьте подобны людям, ожидающим, когда придет господин их: вечером, или утром, или в пение петухов, или в полночь; ибо Господь придет в тот час, в который не ожидают, и если отворят Ему, — «блаженны рабы те, потому что оказались бодрствующими. Он препояшется и посадит их, и, подходя, станет служить им» [Лк 12:37]. Трезвитесь же и молитесь, чтобы не уснуть вам на смерть, ибо не помогут вам прежние добродетели, если при кончине своей заблудитесь от истинной веры.
(32) В последние дни умножатся лжепророки и растлители слова, и овцы обратятся в волков, а любовь — в ненависть; ибо с умножением беззакония охладеет любовь многих, люди возненавидят и будут гнать и предавать друг друга. И тогда явится обольститель мира, враг истины, поборник лжи, которого сразит духом уст Своих Господь Иисус, устами убивающий нечестивого. И многие соблазняться о Нем, а претерпевшие до конца спасутся. И тогда явится на небе знамение Сына Человеческого, потом будет глас трубы чрез архангела и между тем оживление почивших, и тогда придет Господь и все святые с Ним при землетрясении, на облаках, с ангелами силы Своей на престоле царском — осудить обольстителя мира, диавола, и воздать каждому по делам его. Тогда злые отойдут в вечное наказание, а праведные пойдут в жизнь вечную, наследуя то, чего не видел глаз, не слышало ухо, и что не приходило на сердце человеку, что приготовил Бог любящим Его, и будут радоваться в царствии Божием, которое во Христе Иисусе. […] (Апостольские постановления [через Климента, епископа и гражданина Римского], 7).
Св. Игнатий Богоносец Антиохийский (ум. 107)
Игнатий Богоносец возлюбленный Богом Отцом Иисуса Христа, святой траллийской, в Азии, Церкви, избранной и богодостойной, наслаждающейся миром в плоти и крови и страдании Иисуса Христа надежды нашей, когда воскреснем по образу Его, посылает свое приветствие в полноте, по образу апостольскому, и желает премного радоваться (Послание к траллийцам, Пролог).
Потому не слушайте, когда кто будет говорить вам не об Иисусе Христе, Который произошел из рода Давидова от Марии, истинно родился, ел и пил, истинно был осужден при Понтии Пилате, истинно был распят и умер, в виду небесных, земных и преисподних, Который истинно воскрес из мертвых, так как Его воскресил Отец Его, Который подобным образом воскресит и нас, верующих во Иисуса Христа, ибо без Него мы не имеем истинной жизни (Послание к траллийцам, 9).
Славлю Иисуса Христа Бога, так умудрившего вас. Ибо я узнал, что вы непоколебимо тверды в вере, как будто пригвождены ко кресту Господа Иисуса Христа и плотью и духом, утверждены в любви кровью Христовою; и преисполнены веры в Господа нашего, который истинно из рода Давидова по плоти, но Сын Божий по воле и силе Божественной, истинно родился от Девы, крестился от Иоанна, чтобы исполнить всякую правду истинно распят был за нас плотью при Понтии Пилате и Ироде четверовластнике (от сего-то плода, то есть, богоблаженнейшего страдания Его и произошли мы), чтобы через воскресение на веки воздвигнуть знамение для святых и верных своих, как между иудеями, так и язычниками, совокупленных в едином теле Церкви Своей (Послание к смирнянам, 1).
Ибо я знаю и верую, что Он и по воскресении Своем был и есть во плоти. И когда он пришел к бывшим с Петром, то сказал им: возьмите, осяжите Меня и посмотрите, что Я не дух бестелесный. Они тотчас прикоснулись к Чему, и уверовали, убедившись Его плотью и духом. Посему-то они и смерть презирали и явились выше смерти. Сверх того, по воскресении, Он ел и пил с ними, как имеющий плоть, хотя духовно был соединен с Отцом (Послание к смирнянам, 3).
Св. Ерм, апостол от 70 (I век — II век)
«Снова показал мне пастырь многие деревья, из которых одни расцвели, а другие были иссохшие.
— Видишь ли эти деревья?
— Вижу; господин, — отвечал я, — одни засохли, а другие покрыты листьями.
— Эти зеленеющие деревья, — сказал он, — означают праведных, которые будут жить в грядущем веке. Ибо будущий век есть лето для праведных и зима для грешников. Итак, когда воссияет благость Господа, тогда явятся служащие Богу и все будут видимы. Ибо как летом созревает плод всякого дерева, и становится понятно, какого оно, так точно обнаружится и будет видим и плод праведных, и все они явятся радостными в том веке. Язычники же и грешники суть сухие деревья, которые ты видел, они обретутся в будущем веке сухими и бесплодными, и будут преданы огню, как дрова, и обнаружится, что во время их жизни дела их были злы. Грешники будут преданы огню, потому что согрешили и не раскаялись в грехах своих, язычники же потому; что не познали Бога — Творца своего. Посему ты приноси плод добрый, чтобы он явился во время того лета. Воздерживайся от многих попечений и никогда не согрешишь. Ибо имеющие многие заботы согрешают во многом, потому что озабочены своими делами и не служат Богу. Каким же образом человек, не служащий Богу, может просить и получить что-либо от Бога? Те, которые служат Богу, просят и получат свои прошения, а не служащие Богу — не получат. Кто занимается одним делом, тот может и служить Богу; потому что дух его не отчуждается от Господа, но чистою мыслию служит Богу: Итак, если исполнишь это — будешь иметь плод в грядущем веке; равно как и все, которые исполнят это, будут иметь плод» (Пастырь, 3.4).
Св. Поликарп Смирнский (ок. 70/80 — 155/167)
Поэтому, препоясавши чресла ваши, служите Богу в страхе [Пс 2:11] и истине; оставив тщетное пустословие и заблуждение многих, веруйте в Того, «Который воскресил из мертвых Господа нашего Иисуса Христа и даровал Ему славу» [1 Пет 1:21] и престол одесную Себя, Которому все покорено небесное и земное, Которому все дышащее служит, Который придет Судией живых и мертвых и Которого кровь взыщет Бог от неверующих Ему. Воскресивший же Его из мертвых воскресит и нас, если будем исполнять волю Его, поступать по заповедям Его и любить то, что Он любит, если будем удаляться всякой неправды, любостяжания, сребролюбия, злоречия, лжесвидетельства, не воздавая злом за зло, порицания за порицание [1 Пет 3:9], удара за удар, проклятия за проклятие, и если будем помнить то, чему учил Господь, говоря: не судите, чтоб не быть вам судимыми [Mф 7:1]. Прощайте, и будет вам прощено [Лк 6:37; Mф 6:12, 14] (Послание к филиппийцам, 2).
Св. Папий Иерапольский (ок. 70 — 155/165)
Сочинение св. Папия «Изъяснение Господних изречений» сохранилось лишь во фрагментах, отчасти у св. Иринея Лионского [Против ересей, 5.33.4], а также у Евсевия Памфила Кесарийского (Церковная история, 3.39).
Св. Иустин Философ и Мученик (ок. 100 — 165)
«(80) — Я говорил тебе, государь мой, отвечал на это Трифон, — что всячески стараешься обезопасить себя, строго следуя Писаниям. Скажи же, истинно ли вы признаете, что это место Иерусалима будет возобновлено, и надеетесь ли, что народ ваш соберется и будет блаженствовать со Христом, вместе с патриархами, пророками и уверовавшими из нашего рода, равно как и с теми, которые сделались нашими прозелитами прежде пришествия вашего Христа? Или ты прибег к такому признанию для того, чтобы оказаться победителем в этом споре?
— Я не так несчастен, Трифон, — отвечал я, — что иное говорить, нежели, что думаю. Я тебе и прежде объяснял, что я и многие другие признают это, как и вы совершенно уверены, что это будет. Впрочем, как я тебе говорил, есть многие из христиан с чистым и благочестивым настроением, которые не признают этого. А что касается тех, которые только носят название христиан, а в самом деле суть безбожные и нечестивые еретики, то я показал тебе, что они учат совершенно богохульному, безбожному и безумному. Но чтобы вы знали, что это не при вас только говорю, — я изложу, сколько дозволят силы мои, в книге всю вашу беседу; в ней я помещу те же самые мысли мои, которые высказываю и пред вами. Ибо я желаю следовать не человекам или человеческим учениям, но Богу и Его учению. Если вы встретитесь с такими людьми, которые называются христианам, а этого не признают, и даже осмеливаются хулить Бога Авраамова, Бога Исаакова и Бога Иаковлева, не признают воскресения мертвых и думают, что души их тотчас по смерти берутся на небо, то не считайте их христианами, подобно тому, как всякий здравомыслящий не признает иудеями — Саддукеев или тому подобные секты — Генистов, Меристов, Галилеян, Эллиниан, Фарисеев и Ваптистов (не оскорбитесь если я говорю, что думаю), — Иудеев и детей Авраама только по имени и устами только почитающих Бога, а сердцем, как Сам Бог говорит, далеко отстающих от Него. А я и другие здравомыслящие во всем христиане, знаем, что будет воскресение тела и тысячелетие в Иерусалиме, который устроится, украсится и возвеличится, как объявляют то Иезекииль, Исаия и другие пророки.
(81) — Исаия так говорит об этом тысячелетии: «будет новое небо и новая земля, и прежние не будут вспоминаемы и не придут на сердце, но они найдут на ней радость и веселье о том, что Я творю; ибо Бог Я делаю Иерусалим весельем и народ Мой радостью и буду веселиться об Иерусалиме и радоваться о народе Моем. И более не услышится на ней голоса плача, ни голоса вопля, и не будет более там какого-нибудь младенца и старика, который бы не исполнил своего времени; ибо юноша будет ста лет, а грешник умирающий — ста лет и будет проклят. И они построят дома и сами будут жить, и насадят виноград и сами будут есть плоды его и пить вино. Не будут строить так, чтобы другие жили, и не будут садить, чтобы другие ели; ибо как дни древа жизни, будут дни народа Моего, дела трудов их умножатся. Избранные Мои не будут трудиться напрасно, ни рождать детей на проклятие: ибо они будут семя праведное и благословенное Господом, и внуки их будут с ними. И будет то, что Я, прежде нежели они воззовут, услышу их; когда они еще будут говорить, Я им скажу: что это? Тогда волки и ягнята будут пастись вместе, и лев как бык будет есть солому, а змей — землю, как хлеб. Не будут они делать зла, ни истребления на горе святой, говорит Господь» (Ис 65:17—25). Из того, что сказано в этих словах «как дни древа жизни будут дни народа Моего, дела трудов их», — продолжал я, — мы разумеем, что здесь таинственно указывается тысячелетие. Ибо когда было сказано Адаму: «в какой день он вкусит от древа, в тот умрет» (Быт 2:17), то мы знаем, что он не пережил тысячи лет. Знаем также, что к тому же ведет изречение: «день Господа как тысяча лет» (Пс 89:5; 2 Пет 3:8). Кроме того у нас некто, именем Иоанн, один из апостолов Христа, в Откровении бывшем ему предсказал, что верующие в вашего Христа будут жить в Иерусалиме тысячу лет [Откр 20:6], а после того будет всеобщее, словом сказать, вечное воскресение всех вместе и потом суд; как и Господь наш сказал: «не будут жениться, ни выходить за муж, но будут равны ангелам, как дети воскресения Божия» (Лк 20:35—36).
(82) — У нас и доселе есть пророческие дарования, из чего вы должны понять, что к нам перешло то, что прежде существовало в вашем народе. Как у вас среди святых пророков были лжепророки, так и у нас теперь много ложных учителей, которых остерегаться повелел наш Господь, так что мы ко всему приготовлены, зная, что Он наперед знал то, что должно с нами случиться после Его воскресения из мертвых и вознесения на небо. Он говорил, что нас будут убивать и ненавидеть за имя Его, и что многие лжепророки и лжехристы придут под Его именем и обольстят многих (Мф 10:21—22; 24:5,9,11,24); это и исполняется; потому что многие, под Его именем, распространяли безбожное, богохульное и нечестивое учение; они учили и доселе учат тому, что влагает в умы их нечистый дух диавол. Таких людей, также как и вас, мы стараемся убедить, чтобы они отстали от заблуждения, будучи убеждены, что всякий, кто может говорить истину и не говорит, будет осужден Богом, как Сам Бог засвидетельствовал чрез Иезекииля: «Я поставил тебя стражем дома Иудина. Если грешник согрешит, и ты не остережешь его, то сам он погибнет от греха своего, а с тебя взыщу кровь его: а если остерег его, то будешь невинен» (Иез 3:17—19). Поэтому и мы стараемся беседовать с вами согласно с Писаниями по страху, а не по страсти к деньгам, или к славе или к удовольствиям: никто не может нас обличить в чем либо таком; и мы не желаем жить подобно начальникам народа вашего, которых Бог обличает, говоря: «правители ваши — сообщники воров, любят подарки, гоняются за наградами» (Ис 1:23). Но если и знаете таковых людей и между нами, однако вы из-за них не хулите Христа и Писаний и не изъясняйте их превратно» (Разговор с Трифоном Иудеем, 80—82).
Св. Ириней Лионский (ок. 130 — 202)
Из сочинения «Пять книг против ересей» («Против ересей»):
Книга 5.
Глава 28. О различии праведных и нечестивых; о будущем отступничестве при антихристе и конце мира.
[…]
2. […] Ибо будет положено начертание на челе и на правой руке, чтобы никому нельзя было купить или продать, кроме того, кто имеет начертание имени зверя или число имени его; и число его шесть сот шестьдесят шесть» (Откр 13:15—18), т.е. шесть раз сто, шесть раз десять и шесть единиц, чтобы восстановить все отступничество, какое было в течении шести тысяч лет.
3. Ибо во сколько дней создан этот мир, столько тысяч лет он просуществует. И поэтому книга Бытия говорит: «и совершилось небо и земля все украшение их. И совершил Бог в шестой день все дела Свои, которые сделал, и в день седьмой почил от всех дел Своих, которые создал» (Быт 2:1—2). А это есть и сказание о прежде бывшем, как оно совершилось, и пророчество о будущем. Ибо день Господний как тысяча лет [2 Пет 3:8], а как в шесть дней совершилось творение, то очевидно, что оно окончится в шеститысячный год. […]
Глава 30. Хотя известно число имени антихриста, но мы не должны ничего опрометчиво утверждать о самом имени, потому что число приложимо ко многим именам; о царстве и о смерти антихриста.
1. При таком положении дела, и когда это число (666) стоит во всех лучших и древних списках (Откровения), и сами лично видевшие Иоанна о том свидетельствуют, и когда разум научает нас, что число имени зверя, сообразно с греческим счислением, по буквам, в нем содержащимся, заключает, шестьсот шестьдесят шесть, т.е. столько же десятков сколько сотен, и сотен столько же сколько единиц, — ибо одинаковое повторение числа «шесть» указывает на восстановление всего богоотступничества (антихриста), которое было в начале и в средине и будет в конце времен, — то я не знаю, каким образом некоторые по неведению своему впали в заблуждение, исказив среднее число имени, отнимая от него пятьдесят и полагая вместо шести десятков один десяток. Я думаю, что это произошло от ошибки писцов, как обыкновенно бывает, так как числа изображаются посредством букв, и греческая буква [кси], выражающая число шестьдесят [ξ], легко превратилась в греческую букву йоту [ι]. Другие потом приняли это без исследования, и притом они просто и слепо употребляли число десять, некоторые же по своему неразумию осмелились отыскивать имя, содержащее ошибочное и неверное число. Тем, которые в простоте и без злого умысла это сделали, я думаю, Бог дарует прощение. Что же касается тех, которые по своему тщеславию решаются определять имена ошибочного числа и какое-либо придуманное ими название назначают для имеющего придти (антихриста), то они не выйдут без вреда, потому что обманывали и себя самих и веривших им. И первый вред тот, что они уклонились от истины и несуществующее принимали за истинное, потом таковой непременно подвергнется немалому наказанию, какое будет тому, кто прибавляет или убавляет что-либо от Писания. Кроме того и другая не малая опасность угрожает тем, которые ложно присваивают себе знание имени антихриста. Ибо, если они полагают такое-то имя, а он придет с другим, они легко будут обмануты им, (думая) будто еще нет того, кого надлежит остерегаться.
2. Посему, такие люди должны узнать и возвратиться к истинному числу имени, чтобы не быть причисленными к лжепророкам. Но знающие верное число, возвещенное Писанием, т.е. число 666, пусть, во-первых, допускают разделение царства между десятью, потом, во-вторых, когда эти цари будут царствовать и начнут исправлять свои дела и умножат свое царство, и неожиданно придет, присваивая себе царство и приведет в страх помянутых (царей) кто-либо имевший в своем имени вышеозначенное число, — пусть признают, что этот, поистине, есть мерзость запустения. Это и Апостол говорит: «когда будут говорить: мир и безопасность, тогда внезапно постигнет их пагуба» (1 Фес 5:3). Иеремия же открыл не только его внезапное пришествие, но и колено, из которого придет, говоря: «от Дана мы услышим ржание его быстрых коней, и от звука ржания скачущих коней его потрясется вся земля, и он придет и пожрет землю с тем, что наполняет ее, и город с его обитателями» (Иер 8:16). И поэтому сие племя не считается в Откровении в числе спасаемых (Откр 7:5—8).
3. Посему, вернее и безопаснее ожидать исполнения пророчества, нежели предполагать и предрекать какие-либо имена, ибо может найтись много имен, заключающих в себе вышеозначенное число, и все-таки этот вопрос останется нерешенным. Ибо, если оказывается много имен, заключающих в себе это число, то, спрашивается, какое же из них будет носить имеющий придти (антихрист)? Это я говорю не по недостатку имен, содержащих число имени его, но по страху Божию и по ревности к истине, ибо имя Еванфас (ΕΥΑΝΘΑΣ) содержит искомое число, но я о нем ничего не утверждаю. И имя Латинянин (ΛΑΤЕΙΝΟΣ) имеет число 666, и весьма вероятно, что последнее царство носит это название: ибо ныне латиняне царствуют, но я не хочу этим хвалиться. Но из всех нами находимых имен Титан — если написать первый слог посредством двух греческих гласных Е и I (ТЕIТАN), — наиболее вероятно, ибо оно содержит вышеозначенное число и состоит из шести букв, в каждом слоге по три буквы; оно древне и неупотребительно, потому что никто из наших царей не назывался Титаном, и ни один из идолов, открыто почитаемых у греков и варваров, не имеет такого имени; но у многих оно почитается за божественное, так что и солнце называется у нынешних властителей Титаном [Массюет приводит из Цицерона и Овидия в доказательство того, что солнце называлось Титаном] и содержит некоторый намек на мщение и на мстителя, так как он (антихрист) представляет вид, будто бы мстит за угнетенных. Кроме того оно имя древнее, правдоподобное, царское, а более идущее к тирану. Посему, если имя «Титан» имеет в свою пользу так много оснований, то очень много вероятности заключать, что грядущий (антихрист), может быть, будет называться Титаном. Я однако не решусь утвердительно объявить это за имя антихриста, зная, что если бы, необходимо было в настоящее время открыто быть возвещено его имени, оно было бы объявлено тем самым, кто и видел откровение. Ибо откровение было не задолго до нашего времени, но почти в наш век, под конец царствования Домициана.
4. Он показывает число имени (антихриста), чтобы мы остерегались, когда он придет, зная, кто он; имя же его умолчал, потому что оно недостойно быть возвещенным от Духа Святого. Ибо если бы оно было возвещено Им, то может быть он пребывал бы долгое время. А теперь, так как «он был и нет его, и выйдет из бездны и пойдет в погибель» (Откр 17:8), как будто бы не существовал, то и имя его не возвещено, ибо имя несуществующего не возвещается. Когда же антихрист опустошит все в этом мире, процарствует три года и шесть месяцев и воссядет в храме Иерусалимском, тогда придет Господь с неба на облаках в славе Отца, и его и повинующихся ему пошлет в озеро огненное, а праведным даст времена Царства, т.е. успокоение, освященный седьмой день, и восстановит Аврааму обещанное наследие, Царство, в котором, по словам Господа, «многие от востока и запада придут возлечь с Авраамом, Исааком и Иаковом» (Мф 8:11).
Глава 31. Сохранение наших тел подтверждается воскресением и вознесением Христа; души святых находятся в ожидании времени, когда получат полную славу.
1. Но некоторые из почитаемых за правоверующих преступают установленный порядок возвышения праведных и не ведают способов приготовления к нетлению, содержа еретические мнения; ибо еретики, уничижая создание Божие и не признавая спасения своей плоти, презирая и обетование Божие и в своих мыслях возносясь превыше Бога, говорят, что тотчас после смерти своей они вознесутся выше небес и Димиурга и пойдут к Матери или к вымышленному ими Отцу, Те, которые отвергают всецелое воскресение и, сколько могут, совершенно устраняют его, что удивительно, если не знают и порядка воскресения? Они не хотят понять, что если бы так было, то и Сам Господь, в Которого, по словам их, веруют они, не воскрес бы в третий день, но умерши на Кресте тотчас вознесся бы, оставив тело земле. Но Он три дня находился в месте, где были умершие, как пророк говорит о Нем: «Господь вспомнил умерших Своих святых, которые прежде почили в земле погребения, и Он сошел к ним извлечь их и спасти» [См. выше, 3.20.4.]. И Сам Господь говорит: «как Иона пробыл во чреве кита три дня и три ночи, так будет и Сын Человеческий в сердце земли» (Мф 12:40). И Апостол говорит: «а взошел — что означает, как не то, что Он и нисходил в преисподние места земли» (Еф 4:9). То же и Давид, пророчествуя о Нем, говорит: «и Ты избавил Мою душу из ада преисподнего» (Пс 85:13). Воскресши же в третий день, Он сказал Марии, которая первая увидела Его и поклонилась: «не прикасайся ко Мне, ибо Я еще не взошел к Отцу Моему, а поди к ученикам и скажи им: восхожу к Отцу Моему и Отцу вашему» (Ин 20:17).
2. Итак, если Господь соблюл закон мертвых, чтобы быть первородным из мертвых и пробыл до третьего дня в преисподних местах земли, а потом, восстав во плоти, так что даже показал ученикам следы гвоздей, так и взошел к Отцу: то как не постыдятся те, которые говорят, что «преисподние места земли» — это есть окружающий нас мир, и что внутренний человек их, оставляя здесь тело, восходит в пренебесное место? Ибо, когда Господь «ходил среди тьмы смертной» (Пс 22:4), где были души умерших, а потом телесно воскрес и после воскресения вознесся: то очевидно, что и души учеников Его, ради которых Господь и делал это, пойдут в невидимое место, назначенное им от Бога, и там пробудут до воскресения в ожидании Его, потом же восприняв тела и вполне воскресши, т.е. телесно, как и Господь воскрес, так и пойдут в присутствие Божие. «Ибо никакой ученик не выше учителя своего; но и усовершенствовавшись будет всякий как учитель его» (Лк 6:40). Посему как Учитель наш не тотчас излетел и отшел (на небо), но ожидая определенного Отцом времени Своего воскресения, которое было означено также чрез Иону, после трех дней воскрес и вознесся, так и мы должны ожидать назначенного Богом времени нашего воскресения, предвозвещенного пророками, и, так воскресши, вознестись, сколько Господь найдет достойными сего [Следующие пять глав, опускаются в некоторых рукописных кодексах Иринея. Феардан <Feuardent> первым издал эти главы по Воссиеву кодексу; их опущение он объяснял тем, что средневековые переписчики отвергали их по причине содержащегося в них учения о тысячелетнем царстве Христа, не признаваемого ими. Гарвей издал цитации из этих глав, сохранившиеся в сирийских и армянских рукописях. Из этих же глав сохранились отрывки у Евсевия и в параллелях Дамаскина.].
Глава 32. Святые в той плоти, в которой много пострадали здесь, получат плоды своих подвигов.
1. Поскольку, мысли некоторых увлекаются еретическими речами и они не ведают распоряжений Божиих и таинства воскресения праведных и Царства, которое есть начало нетления и чрез которое достойные постепенно привыкают вмещать Бога; то необходимо сказать, что праведные должны сперва, воскресши для лицезрения Бога, в обновленном создании получить обещанное наследие, которое Бог обещал отцам, и царствовать в нем, а потом настанет суд. Ибо справедливо, чтобы в том же создании, в котором подвизались или подвергались скорбям, всячески испытанные в страдании, они и получили плоды страдания своего, и в создании, в котором умерщвлены по любви к Богу, в том же и оживились, и в и создании, в котором понесли рабство, в том же и царствовали. Ибо Бог всем богат, и все принадлежит Ему. Надлежит также, чтобы и самое творение, восстановленное в первобытное состояние, беспрепятственно послужило праведным; и это показал Апостол в послании к римлянам, так говоря: «ибо тварь с надеждою ожидает откровения сынов Божиих; потому что тварь покорилась суете не добровольно, но ради покорившего ее, в надежде, что и сама тварь освобождена будет от рабства тления в свободу славы сынов Божиих» (Рим 8:19—21).
2. Так пребывает твердым и обетование Божие, данное Аврааму. Ибо Он сказал: «подними глаза твои и посмотри от этого места, на котором ты находишься, к северу и югу и востоку и западу, ибо всю землю, которую видишь, дам тебе и твоему семени на веки». И еще говорит: «встань и пройди землю в длину ее и ширину, ибо дам тебе ее» (Быт 13:14—15, 17); однако же (Авраам) не получил в ней наследия даже ни одного шага, но всегда был в ней странником и пришельцем. И по смерти жены своей Сарры, когда хеттеяне хотели даром дать ему место для ее погребения, он не хотел принять, но купил место для погребения, заплатив четыреста дидрахм серебра, у хеттеянина Ефрона Саарова, ожидая обетования Божия, и не желая, чтобы казалось, что он получает от людей то, что обещал дать ему Бог, еще говоря так: «твоему семени дам эту землю от реки Египетской до великой реки Евфрата» (Быт 15:18). Итак, если Бог обещал ему наследие земли, а он не получил его в течении всего своего обитания, то надлежит ему с семенем своим, т.е. боящимися Бога и верующими в Него, получить его в воскресение праведных. Ибо его семя есть Церковь, которая получает усыновление Богу чрез Господа, как говорит Иоанн Креститель: «Бог может из камней сих воздвигнуть детей Авраама» (Лк 3:8). И Апостол говорит в послании к галатам: «вы, братия, дети обетования по Исааку» (Гал 4:28). И еще он ясно говорит в том же послании, что уверовавшие во Христа получают Христа, обетование Аврааму, в следующих словах: «Аврааму даны были обетования и семени его. Не сказано: „и потомкам“, как бы о многих, но как об одном, и семени твоему, которое есть Христос» (Гал 3:16). И, опять подтверждая сказанное, говорит: «так Авраам поверил Богу, и это вменилось ему в праведность. Познайте же, что верующие суть сыны Авраама. И Писание, провидя, что Бог верою оправдывает язычников, предвозвестило Аврааму: в тебе благословятся все народы. Итак, верующие благословятся с верным Авраамом» (Гал 3:6—9). Так верующие благословятся с верным Авраамом, и они суть сыны Авраама. Бог же обещал Аврааму и семени его наследие земли, однако ни Авраам, ни его семя, т.е. верою оправдываемые, не получают в настоящее время наследия на ней, но получат его в воскресение праведных. Ибо Бог истинен и верен; и потому Он называл блаженными «кротких, потому что они наследуют землю» (Мф 5:5).
Глава 33. Подтверждение того же из обетований Христа Спасителя и из благословения Иакова, согласно толкованию Папия и пресвитеров.
1. Поэтому, идя на страдание, чтобы благовествовать Аврааму и сущим с ним открытие наследия, (Христос) благодарив держа чашу и выпив из нее и дав ученикам, говорил им: «пейте из нее все; ибо сие есть Кровь Моя нового завета, которая за многих изливаемая во оставления грехов. Сказываю же вам, что отныне не буду пить от произрастания сего виноградного до того дня, когда буду пить с вами новое вино в Царстве Отца Моего» (Мф 26:27—29). Так Он Сам обновит наследие земли и восстановит таинство славы сынов своих, как Давид говорит: «Он обновил лице земли» (Пс 103:30). Он обещал пить от произрастания виноградного со Своими учениками, показывая и то и другое, — и наследование земли, на которой пьется новое произрастание виноградное, и плотское воскресение учеников Его. Ибо новая плоть воскресающая, она же получает и новую чашу. И Он не может представляться пьющим от произрастания виноградного, когда Он вместе со Своими находится в пренебесном месте; имеющие Его опять не могут быть без плоти, ибо плоти, а не духу, свойственно питие, получаемое из винограда.
2. И посему Господь говорил: «когда делаешь обед или ужин, не зови богатых, ни друзей, ни соседей и родственников, чтобы и они в свою очередь тебя не позвали и не получил ты от них воздаяния, но зови хромых, слепых, нищих, и блажен будешь, что они не могут воздать тебе, ибо воздастся тебе в воскресение праведных» (Лк 14:12—14). И еще Он говорит: «И всякий, кто оставит земли свои или дом, или родителей, или братьев, или детей ради Меня, получит во сто крат в сем веке и наследует в будущем жизнь вечную» (Мф 19:29; Лк 18:29—30). Ибо, что такое сторичное воздание в сем веке за сделанные бедным обеды и ужины? Это имеет место во времена Царства, т.е. в седьмой день освященный, в который Бог почил от всех дел Своих, который есть истинная суббота праведных, когда они не будут делать ничего земного, но будут иметь трапезу, уготованную Богом, доставляющую им всякие яства.
3. То же значение содержит в себе и благословение Исаака, которым он благословил младшего сына, говоря: «вот запах моего сына, как бы запах полного поля, которое Господь благословил» поле же есть мир, — и потому прибавил: «даст тебе Бог от росы небесной и от тука земного множества пшеницы и вина. И послужат тебе народы и поклонятся тебе князи, и ты будешь господином брата твоего и поклонятся тебе сыновья отца твоего. Кто проклянет тебя, будет проклят, а кто благословит тебя, будет благословен» (Быт 27:27—29). Если кто не будет понимать это в отношении к предопределенному царству, то впадет в великое противоречие и несообразность, как это случилось с иудеями, запутавшимися во всякой несообразности. Ибо не только в этой жизни народы не служили сему Иакову, но и после благословения он, отправившись (из своего дома), служил своему дяде сирийцу Лавану двадцать лет, и не только не сделался господином брата своего, но и поклонился Исаву, брату своему, когда возвратился из Месопотамии к отцу, и принес ему многие дары. Кроме того, каким образом наследовал множество пшеницы и вина он, который по причине голода в земле, в которой жил, переселился в Египет и покорился Фараону, царствовавшему тогда в Египте? Итак вышеприведенное благословение бесспорно относится к временам Царства, когда будут царствовать праведные, восстав из мертвых, когда и тварь обновленная и освобожденная будет плодоносить множество всяческой пищи от росы небесной и от тука земного. Так и пресвитеры, видевшие Иоанна, ученика Господня, сказывали, что они слышали от него, как Господь учил о тех временах и говорил: «придут дни, когда будут расти виноградные деревья, и на каждом будет по десяти тысяч лоз, на каждой лозе по 10 тысяч веток, на каждой ветке по 10 тысяч прутьев, на каждом пруте по 10 тысяч кистей и на каждой кисти по 10 тысяч ягодин и каждая выжатая ягодина даст по двадцати пяти метрет вина. И когда кто либо из святых возьмется за кисть, то другая (кисть) возопиет: „я лучшая кисть, возьми меня; чрез меня благослови Господа“. Подобным образом и зерно пшеничное родит 10 тысяч колосьев и каждый колос будет иметь по 10 тысяч зерен и каждое зерно даст по 10 фунтов чистой муки; и прочие плодовые дерева, семена и травы будут производить в соответственной сему мере, и все животные, пользуясь пищею, получаемою от земли, будут мирны и согласны между собою и в совершенной покорности людям» [Эти слова старцев существуют в армянском переводе, отрывок которого найден в армянской рукописи XII в. и издан Питрою (Specil Solesm. 1852); отсюда перепечатал его в своем издании и Гарвей.].
4. Об этом и Папий [Иерапольский], ученик Иоанна [Богослова] и товарищ Поликарпа [Смирнского], муж древний, письменно свидетельствует в своей четвертой книге, ибо им составлено пять книг [Под названием: «Изложение изречений Господних». Евс. Ц. Ист., 3.39.]. Он прибавил следующее: «это для верующих достойно веры. Когда же Иуда предатель не поверил сему и спросил, каким образом сотворится Господом такое изобилие произрастаний, — то Господь сказал: это увидят те, которые достигнут тех (времен)». Об этих временах и Исаия, пророчествуя, говорит: «и будет пастись волк вместе с агнцем и барс будет покоиться вместе с козлом, и теленок, и вол, и лев будут пастись вместе, и малый отрок будет водить их. И вол и медведь будут пастись вместе, и дети их будут вместе, и лев, как вол, будет есть плевы; и малый отрок возложит руку на пещеру аспидов и на ложе детей аспидовых, и они не сделают зла и не могут погубить кого либо на Святой горе Моей» (Ис 11:6—9). И, еще повторяя, говорит: «тогда волки и агнцы будут пастись вместе, и лев, как вол, будет питаться плевами, и змей будет есть землю как хлеб; и они не будут вредить и делать зла на Святой горе Моей, говорит Господь» (Ис 65:25). Знаю, что некоторые пытаются относить это к диким людям, принадлежащим к различным народам и разных занятий, которые уверуют и, уверовав, сойдутся с праведными. Но, хотя и ныне это (справедливо) в отношении к некоторым людям, из различных племен приходящим в единомыслие веры, тем не менее в воскресение праведных сбудется и относительно тех животных, как сказано: ибо Бог богат всем. И надлежит, чтобы с обновлением творения все животные покорились и повиновались человеку и возвратились к первоначальной, Богом данной, пище, — как они (первоначально) покорены были Адаму, — т.е. произрастаниям земли. На иное, а не настоящее время указывает то, что лев будет питаться плевами. Это означает обилие и питательность плодов; ибо, если животное лев питается плевами, то какова будет самая пшеница, от которой плева годна будет в пищу львов?
Глава 34. Подтверждение мнения о земном царстве святых свидетельствами Исаии, Иезекииля, Иеремии и Даниила, а также и притчею о бодрствующих слугах.
1. Сам Исаия ясно возвестил, что будет такая радость в воскресение праведных, говоря так: «воскреснут мертвые и восстанут сущие во гробах и возрадуются находящиеся на земле» (Ис 26:19). То же говорит и Иезекииль: «вот Я отверзу гробы ваши и выведу вас из гробов ваших, когда изведу из гробов народ Мой, и дам вам дух и вы будете жить; и поставлю вас на земле вашей и познаете, что Я Господь» (Иез 37:12—14). И еще так говорит: «так говорит Господь: соберу Израильтян от всех народов, где они ни рассеяны, и освящусь в них в виду сынов народов; и будут жить на своей земле, которую Я дал рабу Моему Иакову, и будут жить на ней в надежде, и построят дома, и насадят винограды; и будут жить на ней в надежде, когда Я подвергну суду всех, поносивших их, которые живут кругом их; и познают, что Я Господь Бог их и Бог отцов их» (Иез 28:25—26). Немного выше я уже сказал, что Церковь есть семя Авраама; и потому, чтобы мы знали, что Тот, Кто по Ветхому Завету имеет собрать спасаемых от всех народов, в Новом Завете воздвигает из камней детей Авраама, Иеремия говорит: «вот придут дни, говорит Господь, и не будут более говорить: жив Господь, Который вывел сынов Израилевых (из земли Египетской; но жив Господь, Который привел их) от севера и от всякой страны; куда они были изгнаны, и возвратит их в их землю, которую Он дал отцам их» (Иер 23:7—8) [Слова поставленные в скобках, опущены в списках сочинения Иринея, вероятно по ошибке переписчиков.].
2. Что все творение по воле (Божией) достигнет великого приращения, так что будут рождать и приносить такие плоды, об этом Исаия говорит: «и будет на всякой горе высокой и на всяком холме возвышенном вода, протекающая в тот день, когда многие погибнут, когда и стены падут. И будет свет луны как свет солнца, и (свет солнца будет) в семь раз в тот день, когда (Господь) исцелит сокрушение народа Своего и уврачует болезнь язвы Своей» (Ис 30:25—26). «Болезнь же язвы» означает ту, которою человек вначале был поражен за непослушание в Адаме, т.е. смерть: ее исцелит Бог, воскрешающий нас из мертвых и возвращающий в отцовское наследие, как еще говорит Исаия: «ты будешь уповать на Господа и введет тебя на всю землю и напитает тебя наследием Иакова, отца твоего» (Ис 58:14). Это самое сказано Господом: «блаженны те рабы, которых Господь пришедши найдет бодрствующими; истинно говорю вам, что он препояшется и посадит их и, переходя, станет служить им. И если придет в вечернюю стражу и найдет их так, блаженны они, потому что он посадит их и послужит им, и если во вторую, если в третью стражу (придет), они блаженны» (Лк 12:37—38). И в Откровении: «блажен и свят тот, кто имеет участие в воскресении первом» (Откр 20:6). Исаия возвестил и время, когда это будет: «и я сказал — говорит он — доколе Господи? До тех пор, пока не опустеют города, так что не будут обитаемы, и дома не будут без людей и земля останется пустою: И после сего Бог продолжит нас, людей, и оставшиеся умножатся на земле» (Ис 6:11—12) [См. текст LXX]. И Даниил то же самое говорит: «и царство, и власть, и величество тех, которые под небом, даны святым Вышнего Бога, и Царство Его вечное и все власти будут служить Ему и повиноваться» (Дан 7:27). И чтобы не подумали, что обещание относится к настоящему времени, пророку сказано: «и ты приди и стань на твоем жребии в скончании дней» (Дан 12:13).
3. А что обещания возвещены не только пророкам и отцам, но и церквам, составившимся из народов, которые Дух называет также «островами» — потому что они поставлены среди волнения и претерпевают бурю богохульств и служат спасительною пристанью для находящихся в опасности и убежищем для любящих высоту (небесную) и стараются избежать глубины, т.е. заблуждения, — Иеремия так говорит: «слушайте, народы, слова Господни, возвестите островам дальним, скажите, что Господь, рассеявший Израиля, соберет его и соблюдет его, как пастырь стадо овец своих; ибо Господь избавил Иакова и исхитил его из руки сильнейшего его. И придут и возвеселятся на горе Сион, и придут к благам (Господним) и в землю пшеницы, вина я плодов, животных и овец, и будет их душа, как плодоносное дерево, и уже не будет у них голода. И тогда девы будут веселиться в собрании юношей, и старцы возрадуются, и обращу их плач в радость и утешу их, и возвеличу и упою душу священников, сынов левиных, и народ Мой насытится благ Моих» (Иер 31:10—14). А я показал в предшествующей книге [См. 4.8.3.], что все ученики Господа суть левиты и священники: они субботы нарушали в храме, но невиновны. Такие обетования весьма ясно указывают на праздник той твари в Царстве праведных, которой Бог обещает сам послужить.
4. Еще об Иерусалиме и об Его царстве в нем Исаия говорит: «так Господь говорит: блажен, кто имеет семя в Сионе и слуг в Иерусалиме. Вот царь праведный воцарится и князи будут править с судом» (Ис 31:9; 32:1). И об основании, на котором оно будет воссоздано, говорит: «вот я приготовлю тебе камень карбункул и сапфир в твое основание, и сделаю ограды твои из иасписа я ворота твои из камня кристалла и ограждение твое из камней избранных, и все сыны твои (будут) научены Богом, и сыны твои (будут) в великом мире, и ты построишься на правде» (Ис 54:11—14). И еще Он говорит: «вот Я делаю веселие Иерусалиму и народу Моему; ни голос плача, ни голос вопля не услышится уже в нем, не будет там ни младенца, ни старца, который не исполнит времени своего; ибо юноша будет ста лет, и грешник будет умирать ста лет и проклят будет. И построят дома и сами будут жить, и насадят винограды, и сами будут есть плоды их и будут пить вино. Не сами будут строить, а другие жить, и не сами будут насаждать, а другие — есть. Ибо, как дни древа жизни будут дни народа Моего, ибо дела трудов их будут пребывать» (Ис 65:18—23).
Глава 35. Продолжение о том же.
1. Если же кто попытается принять за аллегорию такого рода обетования, то они не окажутся во всем согласными сами с собою и будут обличены силою тех самых изречений; таковы слова: «когда опустеют города народов так, что не будут обитаемы, и дома будут без людей и земля останется пустою» (Ис 6:11); «ибо вот — говорит Исаия — приходит день Господень неисцельный, полный гнева и ярости, чтобы опустошить город, землю и истребить с нее грешников» (Ис 13:9); и еще: «возьмется (нечестивый), чтобы не видеть славы Господа» (Ис 26:10), и когда это совершится, «Бог продолжит людей, но оставшиеся умножатся на земле; и построят дома и сами будут жить в них и насадят винограды и сами будут есть» (Ис 6:12). Ибо все эти и другие (слова) бесспорно сказаны относительно воскресения праведных, имеющего быть после пришествия антихриста и истребления всех народов, состоящих под его властью: — в то время праведные будут царствовать на земле, возрастая от видения Господа и чрез Него навыкнут вмещать славу Божию и будут наслаждаться в царстве обращением и общением с святыми ангелами и единением с духовными существами, — и относительно тех, кого Господь найдет во плоти ожидающими Его с неба, которые претерпели гонение, но избегли руки нечестивого: о них-то говорит пророк: «и оставшиеся умножатся на земле» [Ис 6:12]. И что верующие, сколько их Бог приуготовил, чтобы оставшиеся умножилися на земле, будут в Царстве святых служить этому Иерусалиму и Царству (Христа) в нем, — об этом говорит Иеремия: «посмотри, Иерусалим, на восток и увидишь веселие идущее к тебе от Самого Бога. Вот придут сыны твои, которых ты выпустил, придут собранные от востока до запада словом того святого, радуясь о славе от Бога твоего. Скинь, Иерусалим, одежду плача и скорби твоей и облекись в красоту вечной славы от Бога твоего; надень на себя двойную одежду правды от Бога твоего, возложи на голову свою митру вечной славы. Ибо Бог явит всей поднебесной твою светлость. Ибо твое имя будет во веки называться от Самого Бога — мир правды и слава чтущему Бога. Восстань, Иерусалим, и стань на высоте, и посмотри на восток, и увидишь сынов твоих, собранных от восхода солнца до запада словом того Святого радующихся о памяти Божией. Ибо они отправились от тебя пешком, когда были ведены врагами, приведет же их Бог к тебе несомый со славою, как престол царства. Ибо Бог определял, чтобы смирилась всякая гора высокая и холмы вечные, и чтобы долины наполнились для уравнения поверхности земли, дабы Израиль, слава Божия, ходил безопасно. Леса дадут тень и всякое дерево благовоние для самого Израиля повелением Божием. Ибо Бог будет предходить с веселием, светом славы своей, с милосердием и правдою от Него» [Эти слова находятся не у Иеремии, а во второканонической Книге пророка Варуха (Вар 4:36—37 и 5 гл. до конца)].
2. Все такие изречения не могут быть разумеемы в отношении к пренебесному миру; ибо говорится: «Бог явит всей поднебесной твою светлость» (Вар 5:3), но они относятся к временам царства, когда земля будет воззвана Христом (к первобытному состоянию) и Иерусалим воссоздан по образу горнего Иерусалима, о котором говорит пророк Исаия: «вот Я написал на руках Моих стены твои и ты всегда в виду Моем» (Ис 49:16). Подобным образом и Апостол в послании к галатам говорит: «а вышний Иерусалим свободен; он матерь всем нам» (Гал 4:26): и это он говорит не с мыслью о блуждающем Эоне или о какой либо силе, вышедшей из Плиромы, и Прунике, но о Иерусалиме, написанном на руках (Божиих). И этот самый (Небесный Иерусалим) Иоанн в Откровении видел сходящим на землю новую [Откр 21:2, 10]. Ибо после времен царства «я видел — говорит — великий белый престол и сидящего на нем, от лица Которого бежало небо и земля, и не нашлось им места». И он излагает то, что относится к общему воскресению и суду, говоря, что «видел мертвых великих и малых. Море отдало мертвых, бывших в нем, и смерть и ад отдали мертвых, которые были в них; и книги были раскрыты. Но и книга жизни была раскрыта, и мертвые судимы были от написанного в книгах, по делам своим; и смерть и ад повержены в озеро огненное, во вторую смерть» (Откр 20:11—14). Это же называется геенною, которую Господь назвал огнем вечным (Мф 25:41). «И кто — говорится — не был написан в книге жизни, тот был брошен в озеро огненное» (Откр 20:15). Затем он говорит: «и увидел я новое небо и новую землю; ибо прежнее небо и земля миновали, и моря уже нет. И я увидел святый город, Иерусалим новый, сходящий с неба, приготовленный как невеста, украшенная для своего мужа. И услышал я громкий голос с престола, говорящий: вот скиния Божия с человеками, и Он будет обитать с ними, они будут Его народом, и Сам Бог с ними будет их Богом. И Он отрет всякую слезу с очей их, и смерти не будет более, ни плача, ни вопля, ни болезни уже не будет, ибо прежнее миновало» (Откр 21:1—4). И Исаия говорит то же самое: «будет небо новое и земля новая, и они не помянут прежних и это не взойдет им на сердце, но обретут на ней радость и веселие» (Ис 65:17—18). Это же сказано Апостолом в словах: «проходит образ мира сего» (1 Кор 7:31). Подобно и Господь говорит: «земля и небо пройдут» (Мф 5:18). С минованием сих, по словам ученика Господня Иоанна, сойдет на землю новый горний Иерусалим, как невеста, украшенная для своего мужа, и это есть скиния Божия, в которой Бог будет обитать с людьми. Сего (Небесного) Иерусалима образ — Иерусалим на прежней земле, в котором праведные предварительно готовятся к нетлению и приготовляются: к спасению. И сей скинии образ получил Моисей на горе, и ничто не может быть принято за аллегорию, все верно, истинно и существенно, быв создано Богом для наслаждения праведных людей. Ибо как истинно есть Бог, воскрешающий человека, так же истинно человек воскресает из мертвых, а не иносказательно, как я неоднократно показал. И как истинно он воскресает, так же истинно будет приготовляться к нетлению и будет возрастать и укрепляться во времена царства, чтобы был способным к принятию славы Отчей. Потом, когда все обновится, он истинно будет обитать в городе Божием. Ибо (Иоанн) говорит: «и сказал Сидящий на престоле: вот сделаю все новое. И говорит Господь: все напиши, ибо слова сии истинны и верны. И сказал мне: совершилось» (Откр 21:5—6). И это так должно быть.
Глава 36. Люди истинно воскреснут; мир не уничтожится, но будут различные обители для святых по достоинству каждого; все покорится Богу Отцу и Он будет все во всем.
1. Поскольку люди суть истинные (люди), то необходимо должно быть истинно и местопребывание их и не обращаться в ничтожество, но преуспевать в своем бытии. Ибо ни субстанция, ни сущность творения не уничтожается, — ибо истинен и верен Устроивший его, — но «проходит образ мира сего», т.е. то, в чем совершено преступление, потому что человек обветшал в этом. И поэтому образ сей создан временным, по Божию предвидению всего, как я показал это в предшествующей книге [См. 4.5.5. (?)], а также показал, по возможности, и причину сотворения временных вещей мира. Когда же пройдет этот образ и человек возобновится и окрепнет для нетления так, чтобы он не мог уже обветшать, то будет небо новое и земля новая, в которых будет пребывать новый человек, всегда о новом собеседующий с Богом. А что это продолжится всегда без конца, Исаия так говорит: «ибо как новое небо и новая земля, которые Я творю, пребывают предо Мною, так станет семя ваше и имя ваше» (Ис 66:22). И, как говорят пресвитеры, тогда удостоенные небесного пребывания перейдут туда, т.е. на небеса, другие будут наслаждаться утехами рая, иные будут владеть красотою города, но везде будет видим Бог, как будут достойны видящие Его.
2. Кроме того (они говорят), есть различие между обитанием тех, которые принесли плод во сто крат, и тех, которые в шестьдесят, и тех, которые в тридцать крат (Мф 13:3—8); одни из них будут взяты на небо, другие будут жить в раю, третьи — обитать в городе; и поэтому Господь сказал, что у Отца много обителей (Ин 14:2). Ибо все принадлежит Богу, который всем дает приличное обитание; как и Его Слово говорит, что все разделено Отцом сообразно с тем, как кто есть или будет достоин. И это есть стол, за которым возлягут обедать приглашенные на брачный пир. Таково, по словам пресвитеров, учеников апостольских, распределение и распорядок спасаемых, и чрез такую постепенность они совершенствуются, — чрез Духа они восходят к Сыну, а чрез Сына к Отцу, потому что Сын потом передаст Свое дело Отцу, как и Апостолам сказано: «Ибо Ему надлежит царствовать, доколе низложит всех врагов под ноги Свои. Последний же враг истребится смерть». Ибо, во времена царства праведный человек, находясь на земле, уже забудет умирать: «Когда же сказано, что все покорено, то ясно, что кроме Того, который покорил (Ему) все. Когда же все покорится Ему, тогда и Сам Сын покорится Покорившему все Ему, да будет Бог все во всем» (1 Кор 15:25—28).
3. Итак, Иоанн ясно предвидел первое воскресение праведных и наследие их в царстве земном; согласно с ним и пророки предсказывали о нем. О том же учил и Господь, обещая иметь с своими учениками новое растворение чаши в царстве (Мф 26:29). И Апостол исповедал, что тварь освободится от рабства тления в свободу сынов Божиих (Рим 8:21). И во всем этом и чрез все открывается тот же Бог Отец, создавший человека и обещавший отцам наследие земное, изводящий ее (из рабства) в воскресение праведных, и исполняющий обетования в царстве Своего Сына, и затем отечески дарующий то, чего глаз не видал, ни ухо не слышало, и что не всходило на сердце людей (1 Кор 2:9). Ибо один Сын, совершивший волю Отца, и один человеческий род, в котором совершаются таинства Божии, «которые желают видеть ангелы» (1 Пет 1:12), и не могут постигнуть премудрости Божией, посредством которой усовершается создание Его, ставшее сообразным и сотелесным с Сыном, так что порождение Его перворожденное Слово нисходит в тварь, т.е. создание (телесное) и объемлется им, и с другой стороны тварь принимает Слово и восходит к Нему, восходя выше ангелов, и делается по образу и подобию Божию [Грабе и другие догадываются, что здесь недостает заключения сочинения св. Иринея, которое, вероятно, утрачено.].
Климент Александрийский (ок. 150 — ок. 215)
«Ведь святым становится не только наш дух, но также и наш характер, жизнь и тело. Как же иначе понимать слова апостола Павла, что жена освящается мужем, а муж женою? [1 Кор 7:14] Не в этом ли смысле ответил Господь спросившему его о разводе и о том, дозволял ли Моисей отпустить жену? „По причине жестокосердия вашего так сказал он. Не слышали разве, что сказал Бог первому мужчине: „Вы должны стать одной плотью“. Тот, кто разводится с женой своей по любой причине, кроме супружеской неверности, сам прелюбодействует“. Но после воскресения, говорится далее, „уже не женятся и не выходят замуж“ [Мф 19:3—9; 22:30]. О еде же и желудке говорится следующее: „Пища для чрева и чрево для пищи, но Бог уничтожит и то, и другое“ [1 Кор 6:13]. Так осудил он тех, кто думает, что жить следует по подобию козлов и быков, которые жрут и долбятся без толку. Но если они и в самом деле уже достигли состояния после воскресения, как это утверждается, и по этой причине не вступают в брак, то почему же они не отказываются также от еды и питья? Ведь апостол сказал же, что пища и чрево исчезнут после воскресения. Если они уже воскресли, то почему же они все еще испытывают жажду, голод и физические страдания, то есть все то, от чего достигшие полноты воскресения через Христа должны быть свободны? В чем проблема? Ведь даже некоторые из идолопоклонников постятся и воздерживаются от секса. Сказано, что „царство Божие не состоит в еде и питье“. Усилием воли воздерживаться от вина, мяса и секса в силах даже Маги, хотя они поклоняются ангелам и демонам. Как умеренность есть форма смирения и не предполагает издевательств над плотью, так и аскетизм есть душевная добродетель приватного характера, а не напоказ» (Строматы, 3.6.47—48).
Непот Египетский (II век — III век)
Сочинение Непота Египетского «Обличение любителей аллегорий» («Обличение иносказателей») не сохранилось. См. о нем у Евсевия Кесарийского (Церковная история, 7.24).
Тертуллиан (155/165 — 220/240)
«А какое зрелище ждет нас вскоре — пришествие Господа, уже всеми признанного, торжествующего, справляющего триумф! Каким будет ликование ангелов, какова слава оживших святых, каково царствие праведных, каков, наконец, новый Иерусалим! А потом будут и другие зрелища: день последнего, окончательного суда, в который язычники не верят и над которым смеются, когда вся громада обветшавшего мира и порождений его истребится в огне [ср. 2 Пет 3:10]! Это будет пышное зрелище» (О зрелищах, 30).
Из сочинения «О воскресении плоти»:
Глава 19
Итак, рассмотрение указанных слов (разумеется, взятых в истинном значении) и их смысла должно будет содействовать тому, чтобы всякий раз очевидное одерживало верх и верным устранялось неверное, если противная сторона вносит какое-то смущение под видом символов и загадок. Ибо некоторые, встречаясь с обычным видом пророческого речения, часто, но не всегда облеченного в аллегорию и образ, дают превратное иносказательное толкование даже ясно возвещенному воскресению мертвых. утверждая, что смерть следует понимать духовным образом «Ибо знакомая всем смерть, — говорят они, — на самом деле есть не разлучение плоти и души, а неведение о Боге, из-за которого человек, будучи мертв для Бога, покоится в заблуждении, как в гробу. Поэтому истинное воскресение бывает тогда, когда кто-либо найдя доступ к истине, вновь обрел душу и жизнь для Бога, и, со — крушив смерть неведения, словно вышел из гроба ветхого человека, ибо Господь сравнил книжников и фарисеев с выбеленными гробами (Мф 23:27). Отсюда следует, что те, которые верой обрели воскресение, пребывают с Господом после того, как облеклись в Него крещением». — Подобной хитростью в беседах они часто создавали у наших ложное впечатление, что и сами допускают воскресение плоти. — «Горе тому, кто не воскрес в этой плоти», — говорят они (боясь тотчас оттолкнуть наших прямым отрицанием воскресения). Но втайне, про себя, они думают «Горе тому, кто, находясь во плоти, не познал еретического тайного учения», — это и есть у них воскресение. Многие, в свою очередь, признавая воскресение после исхода души, понимают его в том смысле, что восстание из гроба есть оставление мира, ибо мир — это обиталище мертвых, то есть не знающих Бога. Многие понимают воскресение даже как выход из самого тела, потому что тело, как гробница, крепко держит смертью мирской жизни запертую душу.
Глава 23.
Правда, апостол учит в Послании к Колоссянам, что мы некогда были мертвы, чужды и враждебны духом Господу, когда делали скверные дела (Кол 1:21), а потом погребены со Христом в крещении и совоскресли в Нем через веру в силу Божью, которая подняла Его из мертвых: И вас, которые были мертвы в грехах и необрезании вашей плоти, Он оживил с Ним и простил вам все грехи (Кол 2:12—13). И снова: Если вы со Христом умерли для стихий мира, то зачем вы держитесь постановлений, как если бы жили в мире (Кол 2:20)? Если он таким образом представляет нас мертвыми духовно, допуская, однако, что мы некогда умрем и телесно, то, считая нас уже воскресшими духовно, он не отрицает и того, что мы и телесно воскреснем. Например, он говорит: Если вы воскресли со Христом, то ищите того, что находится наверху, где Христос сидит одесную Бога; помышляйте о том, что находится наверху, а не о том, что внизу (Кол 3:1—2). Тем самым он указывает, что мы воскреснем духом, которым одним только можем теперь касаться небесного. Мы не искали бы и не представляли бы его, если бы владели им. Еще он прибавляет: Ибо вы умерли, — конечно, для грехов, а не для самих себя, — и жизнь ваша сокрыта со Христом в Боге (Кол 3:3). Итак, та жизнь, которая сокрыта, еще не постигнута. Иоанн тоже говорит: Еще не открылось, чем мы будем. Мы знаем только то, что будем подобны Ему, если Он откроется (1 Ин 3:2). Невозможно, чтобы мы уже были тем, чего не знаем, ибо, конечно, знали бы, если бы уже были этим. Следовательно, надежда в это время лишь созерцается верой, она не находится перед нами или у нас, а только ожидается. Об этой надежде и об этом ожидании Павел говорит Галатам: Мы духом ожидаем от веры надежды на праведность (Гал 5:5). Он не говорит: «Обладаем ею». Под праведностью Бога он разумеет Суд, на котором мы получим воздаяние. Ожидая его для себя, он пишет к Филиппийцам: Если я как-нибудь достигну воскресения из мертвых, то это не значит, что я уже обрел или усовершенствовался (Флп 3:11—12). Он-то, сосуд избрания, учитель язычников, конечно, веровал и прекрасно знал все таинства, и все же добавляет: Я стремлюсь, не обрету ли я того, в чем я обретен Христом (Флп 3:12). И более того: Братья, я не считаю себя достигшим; забывая то, что сзади, и простираясь вперед к цели, я стремлюсь к награде неприступной, которой и должен достичь (Флп 3:13—14). Конечно, это воскресение из мертвых, однако оно наступит в свое время, — ибо он говорит Галатам: Делая добро, не унывайте, ибо в свое время пожнем (Гал 6:9); равно и Тимофею об Онисифоре: Да даст ему Господь обрести милость в тот день (2 Тим 1:18). Для того дня и для того времени он повелевает ему соблюсти заповедь чисто и неукоризненно, до явления Господа Иисуса Христа, которое откроет в свое время блаженный и единый Властелин и Царь царствующих (1 Тим 6:14—15), то есть Бог. Об этих временах и Петр говорит в Деяниях: Покайтесь и позаботьтесь о том, чтобы загладились грехи ваши, чтобы пришли к вам времена отрады от лица Бога и чтобы Он послал предвозвещенного нам Христа, Которого должны принять небеса до времен совершения всего, что говорил Бог устами святых пророков (Деян 3:19—21).
Глава 25.
Так и в Откровении обнаруживается порядок времен, который и души мучеников, под жертвенником взывающие о мщении и суде, научились терпеть, с тем, чтобы прежде мир испил свои страдания из чаш ангелов, чтобы распутный город нашел свой заслуженный конец у десяти царей, чтобы зверь-антихрист со своим лжепророком начал борьбу с церковью и чтобы, по временном низвержении дьявола в бездну, совершилось с тронов ознаменование первого воскресения, а потом (когда дьявол будет окончательно предан огню) произнесен был, согласно книгам, суд всеобщего воскресения [См. Откр 6:9—11; 15:7; 16:1; 17:12; 19:19—20; 20:4—12]. Итак, поскольку Писание указывает порядок последних времен и относит весь плод христианской надежды к концу века, ясно, что или тогда исполнится все, что обещано нам Богом (и, значит, тщетно все, что уже здесь обещают еретики); или, если и познание высшего таинства — это воскресение, то и в этом случае можно верить предсказанному о конце мира, ничуть не отрицая приведенного выше мнения. Более того, раз одно воскресение считается духовным, именно из этого следует, что другое нужно полагать телесным, — потому что если бы для [последнего] времени ничего не возвещалось, то справедливо признавалось бы только одно и притом духовное воскресение. Но если для последнего времени провозглашается воскресение, оно признается телесным, потому что наряду с ним не предсказывается духовного воскресения. Такое, то есть духовное, воскресение должно было бы совершаться или ныне, невзирая на различие времени, или тогда, при всеобщем окончании времени. Итак, нам больше подходит даже защищать духовное воскресение с принятием веры, но полноту воскресения мы признаем при конце века.
Из сочинения «Против Маркиона», книга 3:
Глава 24. О тысячелетнем земном царстве
1. «Конечно же, — говоришь ты, — я ожидаю от него то, что само станет свидетельством существования различия <между двумя богами>, — божье царство вечного небесного владения. Ваш же Христос обещает иудеям прежнее положение после возвращения земли, а по окончании жизни — утешение в преисподней на лоне Авраама» [Ср. Лк 16:22]. О, наидобрейший бог, если он, успокоившись, возвращает то, что отнял в гневе! О, бог твой [т.е. такой, каким ты изображаешь своего бога], который и поражает, и исцеляет [Ср. Втор 32:39; Иов 5:18], производит бедствия и творит мир [Ср. Ис 45:7]! О, бог, милосердный даже по отношению к усопшим!
2. Но о лоне Авраама <я скажу> в свое время. Что касается возвращения Иудеи (которое и сами иудеи, обманутые названиями местностей и стран, ожидают так, как это описывается), то, каким образом иносказательное истолкование <его> духовно по его облику и плоду соответствует Христу и Церкви, и исследовать долго, и в иной работе <это> изложено, которую мы назвали «О надежде верных» [De spe fidelium — одно из утраченных сочинений Тертуллиана], да и излишне это теперь потому, что не о земном, но о небесном обетовании идет речь.
3. Ведь мы исповедуем, что и на земле нам обещано [тысячелетнее] царство, но <оно осуществится> прежде <нашего восхождения на> небо, и у него будет иной характер <, чем тот, который ожидают иудеи>, поскольку оно в нерукотворном граде Иерусалиме, который и апостол называет нашей матерью свыше [Ср. Гал 4:26], после <нашего> воскресения будет на тысячу лет [Ср. Откр 20:6] перенесено [Конъектура Кройманна. В рукописи это слово относится к Иерусалиму] с неба [Ср. Откр 21:2]. И, объявляя, что наше государство, т.е. гражданство, находится в небесах [Ср. Флп 3:20], относит его, разумеется, к некоему небесному граду.
4. Его (град) и Иезекииль познал [Ср. Иез 48:30—35], и апостол Иоанн увидел [Ср. Откр 21:2, 9—14], и слово нового пророчества, пребывающее с нашей верой, удостоверяет, дабы предвозвестить, что и образ града, <явленный> взору прежде его открытия, станет знамением. Совсем недавно это исполнилось во время восточной экспедиции. Ведь известно также и из свидетельств язычников, что в Иудее сорок дней по утрам в небе парил град, весь вид стен которого таял с наступлением дня, а в иных случаях он исчезал сразу.
5. Мы говорим, что этот град приготовлен Богом для принятия по воскресении святых и для подкрепления их изобилием всех благ, конечно, духовных, в возмещение того, что в веке сем мы презрели или оставили, ведь и справедливо, и достойно Бога, чтобы Его слуги ликовали там, где их притесняли за имя Его. В этом заключается смысл <под> небесного [Конъектура Кройманна. В рукописи: «небесного»] царства.
6. Спустя тысячу лет этого царства, в пределах какового периода завершится воскресение святых, воскресающих в соответствии с заслугами раньше или же позднее, тогда, когда произойдет и разрушение мира, и всемирный пожар [Et mundi destructione et iudicii conflagratione commissa, demutati in atomo in angelicam substantiam <…> transferemur in caeleste regnum. Ср.: Et istas ego receperim causas, <…> et illam quae in conflagratione nostris placet hoc quoque transferendam puto (Sen. Nat. Quaest, 3.29.2)] суда, мы, изменившись в мгновение ока [Ср. 1 Кор 15:52: ev atomo] в ангельскую сущность, разумеется, посредством того самого <описанного апостолом> облечения в нетление [Ср. 1 Кop 15:52—53], будем перенесены в Царствие Небесное, которое сейчас подвергается переоценке так <потому> [Интерполяция], словно бы оно не было предвещено у Творца и вследствие этого доказывало бы принадлежность Христа иному богу, которым первым и единственным оно якобы было открыто.
7. Узнай теперь, что это <царство> и предвещено было Творцом, и без предвещания должно было считаться <находящимся> у Творца. Как тебе кажется: когда семя Авраама после первого обетования, согласно которому оно станет многочисленным как песок, получает также предназначение стать как звезды [Ср. Быт 22:17], разве это не является знамением и земного, и небесного установления? Когда Исаак, благословляя Иакова, сына своего, говорит: Даст тебе Бог от росы неба и от обилия земли [Ср. Быт 27:28] — разве это не примеры той и другой милости?
8. Следует, наконец, обратить внимание на построение самого благословения. Ведь относительно Иакова, который является образом позднее появившегося и лучшего народа, т.е. нашего, первое обетование есть обетование небесной росы, второе — земного изобилия. Ибо сначала мы приглашаемся к небесному, когда от мирского отвергаемся, и таким образом впоследствии оказываемся предназначенными наследовать также земное. И Евангелие ваше [т.е. искаженное маркионитами Евангелие от Луки] также гласит: Ищите прежде Царствия Божьего, и это приложится вам [См. Лк 12:31].
9. Однако Исаву он сначала дает [Конъектура Кройманна. В рукописи: «обещает»] благословение земное и присовокупляет небесное, говоря: От обилия земли будет обитание твое и от росы неба [См. Быт 27:39]. Ведь установление в Исаве для иудеев, первенцев по рождению, но уступающих другим в любви, после насыщения <иудеев> Законом от земных благ через Евангелие верою направляется к небесным. Но когда Иаков видит во сне утвержденную от земли до неба лестницу и одних ангелов поднимающихся, других спускающихся и стоящего на ней Господа [Ср. Быт 28:12—13], опрометчиво ли мы истолкуем ее как указывающую путь к небу [Тертуллиан опровергает Маркиона, утверждавшего, что у иудеев мертвые пребывают в преисподней], по которому одни восходят, другие нисходят, [Кройманн предполагает здесь лакуну: «а поскольку Господь стоит вверху, и это и то осуществляется по суду Господа»] что определено судом Господа?
10. Почему же он, когда проснулся [Ср. Быт 28:16] и ужаснулся сначала <этому> месту, обращается <затем> к истолкованию сна? Ведь, изрекши: Как страшно сие место! — говорит: Это не что иное, как чертог Божий и это — врата небесные [Ср. Быт 28:17]. Ибо он узрел Христа Господа, являющегося Храмом Божьим [См. Ин 2:19—21] и вратами [См. Ин 10:7], <Господа,> через Которого идут на небо. И, конечно, он не упомянул бы врата неба, если бы у Творца невозможно было попасть на небо. Но есть и врата, которые принимают, и ведущая <туда> <дорога> [Вставка Кройманна], уже проложенная Христом, о Котором <говорит> Амос: Который устраивает Свое восхождение в небо [См. Ам 9:6]. Конечно, не Себе одному, но и Своим, которые будут с Ним.
11. Ибо говорит: Облечешься в них, словно в украшение невесты [См. Ис 49:18]. Так дивится Дух на устремившихся благодаря тому восхождению к Царствию Небесному, говоря: Летят, словно коршуны [Про коршунов ни в Септуагинте, ни в Вульгате не говорится. В Септуагинте: «Кто эти, что летят (petantai), как облака и как голуби с птенцами (sun neossois)?» Ср. Иов 5:7: « <…> а птенцы (neossoi) коршуна летят (petontai) на высокие места». В оригинале: «и искры летят вверх»], как облака летят и словно птенцы голубей ко Мне [См. Ис 60:8], — т.е. просто как голуби. Ведь мы будем восхищены в облака навстречу Господу [См. 1 Фес 4:17], — согласно апостолу, — т. е. Тому Сыну человеческому, идущему в облаках [Ср. Дан 7:13], о Котором говорит Даниил, — и таким образом постоянно будем вместе с Господом [Ср. 2 Кор 5:8] до тех пор, пока <Он пребывает> и на земле, и на небе, призывающий из-за неблагодарных того и другого завета [Букв.: «обетования»] в свидетели сами стихии: Слушай, небо, и преклони ухо, земля [См. Ис 1:2].
12. И даже если бы Писание не протягивало мне столько раз руку небесной надежды, я вполне обладал бы предвосхищением также и этого <небесного> обетования, ибо у меня уже есть земная благодать; я ожидал бы нечто и с неба от Бога, владеющего так же и небом, как землей: так, я верил бы, что Христос, обещающий высшее, принадлежит Тому, Кто обещал низшее, Кто доказательства большего сотворил из малого, Кто сие провозглашение неслыханного, если угодно, Царства оставил одному лишь Христу, чтобы земная слава возвещалась через слуг, небесная же — через Самого Господа [Конъектура Кройманна. В рукописи: «Бога»].
13. Но ты доказываешь, что Христос — иной, исходя из того, что Он возвещает новое Царство. Сначала приведи какой-нибудь пример милости <твоего бога>, чтобы я не имел оснований сомневаться в надежности столь великого обетования, на которое уповаю, — ведь я научен <быть осмотрительным>; прежде всего, конечно, тебе следует доказать наличие какого-нибудь неба у того, который, как ты утверждаешь, обещает небесное. Но ныне ты зовешь на обед, но не показываешь дом, ссылаешься на царство, но не предъявляешь царский дворец. Как [Конъектура Кройманна. В рукописи: «Потому ли твой Христос обещает небесное царство, не имея неба, что (букв.: как) он представил и человека, не имея плоти?»] твой Христос обещает небесное царство, не имея неба? Как он представил и человека, не имея плоти? О, призрак во всем! О, великое [Конъектура Кройманна. В рукописи: «великого (обетования)»] надувательство и в том, что касается обетования!
Св. Ипполит Римский (ок. 170 — ок. 235)
Фрагмент из сочинения «Главы против Гая» (Текст цитируется по: Дионисий бар Салиби «Комментарий к Апокалипсису» [Ms. Rich. 7185, f. 9v-10r]):
«И Он схватил дракона, древнего змея, который и есть диавол и сатана, и связал его на тысячу лет, и низверг его в бездну, и заключил его и запечатлел над ним знак, дабы он не прельщал народы, доколе не окончится тысяча лет; после же сего ему надлежит быть освобожденным на малое время» (Откр 20:2—3).
Гай еретик возразил так: Сатана связан здесь, по написанному: «Вошел Христос в дом сильного и связал его, и нас, [то есть принадлежащие] ему вещи, похитил» (Мф 12:29).
Ипполит опровергает его в этом и говорит: Если диавол связан, как же он тогда прельщает верующих, преследует и похищает людей? И если ты говоришь, что он связан в отношении верующих, то как он тогда смог приступить ко Христу, Который не совершил греха? Как [сказано]: «Придет князь и греха не найдет во Мне» (Ин 14:30). Итак, если он связан, то почему Господь учил нас молиться, дабы избавиться нам от лукавого (ср. Мф 6:13)? Или почему Он просил испытать Симона и апостолов (ср. Лк 22:31)? И как тот, кто связан, мог беспокоить и досаждать ученикам?
«Ибо брань наша не против крови и плоти, но против князей, против властей тьмы века сего» (Еф 6:12). Если он связан, то он не вел бы брань и не похищал бы слово, которое было посеяно (Мф 13:19), как сказано в притче о семени. [Слова] «связал сильного» имеют такой смысл: Он упрекает и пристыжает тех, кто не пришел к Нему, когда Он выступал против диавола, дабы очистить их от его рабства и сделать их сыновьями Отцу.
И это доказывается тем, что Он говорит после этого: «Кто не со Мною, тот против Меня, и кто не собирает со Мною, тот расточением расточает» (Мф 12:30). Итак, в конце времен, диавол будет связан и низвержен в бездну (Откр 20:1—3), когда придет Господь, как сказал Исаия: «Нечестивый будет изъят, чтобы не видеть славы Господней» (Ис 26:10).
И число лет — это не число дней, но оно обозначает длительность одного дня (ср. 2 Пет 3:8) славного и совершенного, в который, при пришествии Царя во славе со своими павшими [воинами], творение будет блистать, согласно [сказанному]: «Солнце будет сиять в семь раз [сильнее]» (Ис 30:26), а праведники в то время будут есть с Ним и пить Его вино. Это — «день, егоже сотвори Господь» (Пс 117 [118]:24), о котором говорил Давид.
Итак, когда Иоанн увидел духовным оком славу того дня, он сравнил его с длительностью в тысячу лет, по [сказанному]: «Один день в веке праведников — словно тысяча лет» (2 Пет 3:8). А числом этим он показывает, что тот день будет совершенным для тех, кто будет верить.
А то, что Он сказал, что после тысячи лет он [Сатана] будет освобожден и будет обольщать народы (ср. Откр 20:7—8), то это [означает] следующее: по справедливости он будет развязан, брошен в огонь и осужден (ср. Откр 20:10), вместе с теми, кто объединился с ним прежде, когда он объединял вокруг себя врагов Царства, и Гога и Магога (Откр 20:8).
(Перевод с сирийского: священник Сергий Ким; ср. John Gwynn. Hippolytus and his «Heads against Caius [Gaius]»).
Из сочинения «Слово о Христе и антихристе»:
(65) А о воскресении и царстве святых говорит Даниил: и мнози от спящих в земный персти возстанут, сии в жизнь вечную, а онии в укоризну и в стыдение вечное (Дан 12:2). Исаия говорит: воскреснут мертвии, и возстанут еже во гробех: роса бо яже от тебе, исцеление им есть (Ис 26:19 LXX). Господь говорит: многие в тот день услышат глас Сына Божия, и услышавше оживут (Ин 5:25). Пророк говорит: востани спяй, и воскресни от мертвых, и освятит тя Христос (Еф 5:14). Иоанн же говорит: блажен и свят, иже имат часть в воскресении первом: на него же смерть вторая не имат области: смерть вторая есть озеро огненное горящее (Откр 20:6, 14). И опять Господь говорит: тогда праведницы просветятся, яко солнце сияет во славе своей (Мф 13:43). И скажет святым: приидите благословеннии Отца Моего, наследуйте уготованное вам царствие от сложения мира (Мф 25:34). К нечестивым же что скажет? Идите от Мене проклятии во огнь вечный, уготованный диаволу и аггелам его (Мф 25:41), который уготовал Отец Мой. А Иоанн говорит: вне же псы и чародеи, и любодеи и убийцы, и идолослужители и всяк творяй и любяй лжу (Откр 22:15): ибо часть ваша в геенне огненной (Откр 21:8). Подобным образом и Исаия говорит: и изыдут, и узрят трупы человеков преступивших Мне: червь бо их не скончается, и огнь их не угаснет, и будут в позоре всякой плоти (Ис 66:24).
(66) А Павел апостол о воскресении праведных, пиша к Фессалоникийцам, говорит: не хощу же вас не ведети о умерших, да не скорбите, якоже и прочие не имущий упования. Аще бо веруем, яко Иисус умре и воскресе, тако и Бог умершия во Иисусе приведет с ним. Сиe бо вам глаголем словом Господним, яко мы живущий, оставшии в пришествие Господне, не имамы предварити умерших: яко Сам Господь в повелении, во гласе и в трубе Божий снидете с небесе, и мертвии о Христе воскреснут первее: потом же мы живущий оставшии купно с ними восхищени будем на облацех в сретение Господне на воздусе, и тако всегда с Господем будем (1 Фес 4:13—17).
Из сочинения «Толкования на книгу пророка Даниила»:
Книга 4.
(16) Но спросит кто-нибудь: когда это будет? (Мф 24:3). Когда, в какое время откроется этот беззаконник и какой день пришествия Господа? Так точно хотели узнать об этом от Господа и Его ученики, но Он скрыл от них этот день, дабы заставить их, а равно и всех нас, позаботиться о будущем и ожидать небесного Жениха во всякий день, — дабы они из-за промедления [того, что] обещано Господом, когда замедлил (Мф 25:5), не впали в беспечность и, уснув, не лишились вечной жизни. Бодрствуйте, говорит Он, потому что не знаете, в который час Господь ваш придет (Мф 24:42; ср. Мф 25:13; Мк 13:35). Посему говорит Он: блажен тот раб, которого господин его, придя, найдет бодрствующим; истинно говорю вам, что над всем имением своим поставит его. Если же раб тот, будучи зол, скажет в сердце своем: не скоро придет господин мой, и начнет бить детей и слуг своих, есть и пить с пьяницами, — то придет господин раба того в день, в который он не ожидает, и в час, который не думает, и рассечет его, и подвергнет его одной участи с лицемерами; там будет плач и скрежет зубов (Мф 24:46—51). Вот почему говорю вам: бодрствуйте (Мф 24:44; Мк 13:37). Так сказал в Евангелии Сам Господь наш в наставление ученикам Своим. Точно так же и после воскресения спрашивали ученики Его об этом, говоря: не в сие ли время, Господи, восстановляешь Ты царство Израилю? Он же сказал: не дело ваше знать времена и сроки, которые Отец положил в Своей власти, но вы примете силу, когда сойдет на вас Дух Святый; ибо будете Мне свидетелями в Иерусалиме и во всей Иудее и Самарии и даже до края земли (Деян 1:6—8).
[…]
(22) Зачем же ты стремишься узнать время и день Господень, когда сам Спаситель скрыл его от нас? Скажи мне, знаешь ли ты день смерти своей, а любопытствуешь о конце всего мира? Если бы Господь по своему преизбыточествующему к нам милосердию не долготерпел, то давно бы все погибло. Посмотри, что сказал Иоанн в Апокалипсисе: И… увидел под жертвенником души убиенных за (имя Иисусово) [слово Божие], … и возопили… говоря: доколе, (Владыко, Боже наш) [Владыка Святый и Истинный], не судишь и не мстишь живущим на земле за кровь нашу? И даны были каждому из них одежды белые, и сказано им, чтобы они успокоились еще на малое время, пока и сотрудники их и братья их, которые будут убиты, как и они, дополнят число (Откр 6:9—11). Итак, если даже мученикам, пролившим за Христа кровь свою, повелено долготерпеть, то почему же ты не долготерпишь, дабы [таким образом] и другие спаслись, и умножилось число званых святых?
(23) Но дабы не оставить [здесь] подлежащий вопрос нераскрытым — так как человек любопытен — мы скажем здесь по нужде и о том, о чем говорить не должно бы. Исчисляя время от сотворения мира и Адама, мы легко найдем искомое. В самом деле, первое пришествие Господа нашего во плоти, которое было в Вифлееме, совершилось за восемь [дней] до январских календ, в среду, в сорок второй год царствования Августа; от Адама же — в 5500 году. А пострадал Он в 33 году, за восемь [дней] до апрельских календ, в пятницу, на 18 году [царствования] Тиверия Кесаря, при консулах: Руфе и Рубелионе <и Гайе Кесаре, бывшем [консулом] в четвертый раз, и Гайе Кестии Саторнине>. Итак, чтобы наступила суббота <отдохновение, святой день, в который «почил [Бог] от всех дел Своих, которые Бог творил и созидал» (Быт 2:3)>, необходимо нужно, чтобы эти шесть тысяч исполнились. Ибо суббота есть образ и подобие того имеющего открыться царства святых [Исх 20:8], когда они, как говорит Иоанн в Апокалипсисе, — будут царствовать вместе со Христом после того, как Он придет с небес. В самом деле, день Господень, как тысяча лет (Пс 89:5; 2 Пет 3:8). Итак, если Бог сотворил все в шесть дней, то должны исполниться и шесть тысяч лет. Но они еще не исполнились, как говорит Иоанн: «пять пали, один есть», т.е. шестой, «а другой еще не пришел» (Откр 17:10), разумея под этим другим седьмой, в который и будет отдохновение.
(24) Но, во всяком случае, кто-нибудь спросит: как же ты докажешь мне, что Спаситель родился в 5500 году? Легко, человек. То, что написано было Моисеем касательно скинии в древности, в пустыне, служило образом и подобием духовных таинств. И действительно, с пришествием в последок дний сих самой истины, т. е. Христа, ты можешь усмотреть все это исполнившимся. [Господь же] так говорит ему: «Сделайте кивот [ковчег завета] из древ негниющих… и обложи его чистым золотом, изнутри и снаружи покрой его; и сделай… два локтя с половиною [в длину], и ширина ему полтора локтя, и высота ему полтора локтя» (Исх 25:10—11). Мера эта в своей сложности дает пять с половиной локтей и указывает на 5500 лет, когда, явившись, Спаситель от Девы принес на Землю кивот, т.е. свое тело, внутри позлащенное чистым золотом, т. е. Словом, а совне — Святым Духом. И так явилась истина и открылся кивот. Таким образом, от рождества Христова нужно отсчитать 500 лет, остающиеся до исполнения шести тысяч, — и тогда будет конец. А что Спаситель пришел в мир и принес нетленный кивот, т.е. свое тело, в пятом с половиною тысячелетии, о том говорит Иоанн: «тогда была пятница… и час шестый» (Ин 19:14), указывая этим на половину дня; день же у Господа как тысяча лет, половина же этого — пятьсот. Ни ранее этого Ему придти было невозможно, ибо тогда еще было бремя закона; ни по истечении шестой [тысячи лет] — ибо тогда уже оканчивается крещение; но [именно] только в пять с половиною [тысяч] — дабы в остальную половину времени было проповедано Евангелие всему миру, а затем, по истечении шестого дня, прекратилась и настоящая жизнь. А так как персы царствовали в продолжение 230 лет, а после них с еще большей славой, чем они, царствовали в продолжение 300 лет римляне, то ввиду этого необходимо, чтобы четвертый зверь, как более крепкий и сильный сравнительно со всеми предшествующими, царствовал в продолжение 500 лет. По исполнении же этого времени, когда в последние дни произрастут из этого [царства] десять рогов, появится среди них и тот антихрист, о котором мы уже говорили выше. Когда же этот начнет воевать против святых и преследовать их, тогда и нужно ожидать явления с небес Господа. Тогда Он, Царь царей, снова явится открыто для всех и, как Судия судей, придет с дерзновением и славой. Словом, все то, что уже определено Богом и было возвещено пророками, — все это и исполнится в свое определенное время.
[…]
(55) Провозглашенный ими царем, всеми прославленный и ставший мерзостью запустения миру, [антихрист] будет царствовать в продолжение тысяча двести девяносто дней. И дастся, — говорит Даниил, — мерзость запустения на тысяча двести девяносто дней. Блажен терпящий и достигший тысячи трехсот тридцати пяти дней (Дан 12:11—12). В самом деле, коль скоро появится мерзость и начнет борьбу со святыми, тогда только тот, кто в состоянии будет пережить ее господство и достигнуть сорока пяти дней, следующих за этим к концу пятидесятницы, — только этот и достигнет Царства Небесного. Ведь антихрист, намереваясь получить наследие вместе с Христом, пробудет только часть этой [т.е. заключительной] пятидесятницы. Вот почему Исаия говорит: да возьмется нечестивый, да не видит славы Господней (Ис 26:10 LXX). И Павел в Послании к Фессалоникийцам говорит: его же Господь Иисус убьет духом уст Своих и истребит явлением пришествия Своего (2 Фес 2:8); Царство же вместе с Христом наследуют святые (ср. Дан 7:27; Мф 25:34; Откр 20:6).
Коммодиан Газский (III век)
Из сочинения «Апологетическая песнь против иудеев и язычников» (Carmen apologeticum adversus judaeos et gentes), также известного как «Песня двух народов» (Carmen de duobus populis):
…Закон и пророки учат о том, кто достоин Божиих небес,
И раскрывают тайны золотого века.
[…]
Кроме того, добавляет, мы будем бессмертны,
Чтобы наслаждаться тем, что глаз не видел прежде.
После того как окончатся шесть тысяч лет…
Из сочинения «Наставления против языческих богов в христианской жизни» (Instructiones adversus gentium deos pro christiana disciplina):
[…] С неба ведь город сойдет в воскресении первом.
Что же мы скажем об этом небесном творенье?
Все воскреснем мы те, кто преданы Ему были.
Будут нетленны, и жизнь же будет без смерти,
Там не пребудет болезнь, или воздыханье.
В град сей войдут лишь те, кто при антихристе победили
В подвигах мученических, и жизнь на все время стяжают
Воспримут блага, ибо скорби они претерпели,
Будут вступать они в брак, породят же потомство
Тысячу лет, и даны им будут дани земные.
Ибо земля будет их изливать, без конца обновлять.
Ливень не хлынет, ни хлад не войдет в сию крепость златую,
И не будет, как ныне, осад, грабежа же не будет.
Город не будет желать этот света светильников, ибо
Сам Творец его светом пребудет, там ночи не будет.
Тысяч двенадцать он стадиев будет длиной, шириной, высотой,
Корень пребудет в земле, а глава сравняется с небом.
А пред воротами города солнце с луной воссияют,
Злобный в скорбях заключен будет ради питания правых,
Тысячу лет Бог будет все сохранять таковое. […]
Св. Викторин Петавский (230 — 303/304)
Из сочинения «О сотворении мира»:
4. В пятый день земля и вода отдали свои плоды [см. Быт 1:20—23]. В шестой день было создано все то, чего еще недоставало. Вследствие этого Бог воздвиг человека из земли [см. Быт 2:7] как господина всех вещей, которые Бог создал на земле и в воде [см. Быт 1:28]. Однако прежде [человека] Бог сотворил ангелов и архангелов, полагая духовное прежде земного. Ведь свет появился раньше неба и земли. Этот шестой день называется пятница [параскеве], или приготовление царства [см. Откр 5:10; 20:4]. Ведь Адама Он сотворил по образу и подобию Своему [см. Быт 1:26]. Он сотворил ангелов, как и человека, после завершения Cвоих дел, чтобы они не могли претендовать на то, что были Его помощниками в Его деяниях во время сотворения мира.
5. В седьмой день Бог почил от всех дел своих и благословил и освятил их [Быт 2:2—3]. Этот день мы имеем обыкновение почитать превыше других, потому что в День Господень мы с благодарением приобщаемся к Хлебу. И пятница становится постом, чтобы не показалось, что мы соблюдаем субботу с иудеями, ибо Господин субботы Христос [Мф 12:8] через пророков сказал, что ненавидит субботы душа Его [Ис 1:13—14], поскольку Он разрешил субботу телом Своим. Однако прежде Он повелел Моисею, чтобы время обрезания не превышало восьмого дня [см. Лев 12:3], который часто выпадает на субботу, как мы читаем об этом в Евангелии [см. Ин 7:22]. Моисей, провидя жестокосердие этого народа, воздвиг руки и распял самого себя в битве, начатой иноплеменниками в субботу [см. Ис 17:8—13], чтобы они были взяты в плен и суровостью закона были образованы для учения, которого они избегали.
6. И потому Давид в шестом псалме просит Господа за восьмой день, чтобы Он не в ярости своей обличил его и не в гневе осудил его [Пс 6:1—2]. Это действительно восьмой день сего будущего суда, который будет вынесен за пределы порядка устроения той недели. Также Иисус Навин, преемник Моисея, нарушил субботу. Ибо в субботний день повелел сынам Израиля обходить стены Иерихона со звуком труб и объявлять иноплеменникам войну [см. Ис 6:3, 15]. Маттафия, вождь Иудейский, также нарушил покой субботы, ибо умертвил в субботу военачальника Антиоха, царя Сирского и подверг иноплеменников преследованию в тот же день [см. 1 Мак 2:25, 41, 47]. И у Матфея [см. Мф 12:3—5] мы читаем подобный текст. Также Исаия и некоторые его товарищи [см. Ис 1:13; Ос 2:13] преступили субботу, чтобы была соблюдена истинная и праведная суббота седьмого тысячелетия. Поэтому каждым из этих семи дней Господь по отдельности обозначает тысячу лет. Ибо так написано: В очах Твоих, Господи, тысяча лет, как день единый [Пс 89:4; 2 Пет 3:8]. Следовательно, в очах Бога по отдельности находится каждое тысячелетие, ибо семь я насчитываю очей Господа [Зах 4:10]. И, как я упомянул, по этой причине эта истинная суббота есть седьмое тысячелетие, в котором Христос будет править с избранными [см. Откр 20:6].
(перевод с латинского Н. А. Хандога)
Из сочинения «Комментарий к Апокалипсису»:
19 И вот конь белый, и сидящий на нем наш Господь идет с небесной армией царствовать, на приход Которого будут собраны все народы [Откр 19:11—16]. И падут от меча (нечестивые) [Откр 19:21]. А другие, которые праведные, будут служить на благо святых [Откр 20:4]; также он показывает, что они (праведники) будут убиты в конце времен, в завершении правления святых, перед судом, после выпуска дьявола [Откр 20:7—8]. С этим также согласны все пророки.
20,1 И алый дьявол [красный дракон] будет скован, и все его падшие ангелы в Тартаре Геенны в пришествие Господа; никто да не будет невежественен об этом [Откр 20:1—3]. И после тысячи лет он освободится, для того чтобы [обольстить] народы, которые будут служить Антихристу: так, что только они могут погибнуть, как того заслуживают [Откр 20:7—10]. Тогда общий суд. Поэтому он говорит: И ожили они, по Его словам, мертвые, которые были записаны в книге жизни, и они царствовали со Христом тысячу лет. Это первое воскресение. Блажен и свят имеющий участие в воскресении первом: над ним смерть вторая не имеет власти [Откр 20:4—6]. Об этом воскресении он говорит: и видел я Агнца стоящего, и с ним 144 тысячи, то есть, стоящих с Христом, а именно тех евреев в последнее время, которые станут верующими через проповедь Илии, тех, кто по свидетельству Духа, девственники не только телом, но и в речи [Откр 14:1—5]. Поэтому, как он напоминает выше, двадцать четыре старца сказали: благодарим Тебя, Господь Бог, который воцарился; и рассвирепели язычники [Откр 11:16—18].
20,2 В этом же первом воскресении также появится город (Иерусалим), и прекрасные вещи изъясняются в этом месте Писания [Откр 21:2, 10]. Об этом первом воскресении также говорил Павел к Македонской церкви, так: Потому что Сам Господь при возвещении, при гласе Архангела и трубе Божией, сойдет с неба, и мертвые во Христе воскреснут прежде; потом мы, оставшиеся в живых, вместе с ними восхищены будем на облаках в сретение Господу на воздухе, и так всегда с Господом будем [1 Фес 4:16—17]. Мы слышали сказанное о трубе, заметим также, что в другом месте апостол называет другую трубу. Поэтому он говорит коринфянам: [Говорю вам тайну: не все мы умрем, но все изменимся вдруг, во мгновение ока,] при последней трубе; ибо вострубит, и мертвые воскреснут нетленными, а мы изменимся [1 Кор 15:51—52]. Он говорит, что мертвые будут воскрешены бессмертными для несения наказания, но также показывает, что мы должны измениться и примем участие в славе. Поэтому когда мы слышим о «последней трубе», мы должны понять также первое, поскольку это два воскресения. Поэтому многие не должны воскреснуть в первом воскресении и царствовать со Христом по всему миру, над всеми народами, но воскреснут при последней трубе, после тысячи лет, то есть в последнее воскресение, среди нечестивых и грешников и преступников различных видов. Он справедливо добавляет, говоря: Блажен и свят имеющий участие в воскресении первом: над ними смерть вторая не имеет власти [Откр 20:7]. Во второй смерти бросают в ад.
21,1 Поэтому в Царстве и в воскресении первом появляется Святой город (Иерусалим), о котором он говорит, сходящий с неба [Откр 21:2, 10], квадратный, обнесенный вокруг стеной из различных камней: и драгоценных и цветных и различных видов, как чистое золото, то есть ярких [Откр 21:12—20]. Из кристалла, он говорит, вымощена его улица [Откр 21:21]; через середину течет река жизни, и источники вод жизни, древо жизни вокруг них, дающее различные фрукты за каждый месяц [Откр 21:1—2]. Нет нужды в свете солнца, ибо большая слава [Господа Бога осветила его], Агнец, по его словам, является этим светом [Откр 21:11, 23; 22:1—5].
21,2 Его (города) ворота, действительно, каждые из одной жемчужины, по три с каждой стороны, не запираются, но держатся открытыми [Откр 21:21, 25]. Писание показывает много причин для даров царей регионов и стран; (цари), которые будут слугами, привозят их (подарки) туда: он говорит о подчинении последних (царей), которых мы рассматривали. Но город не может быть так понят, как тот [Иерусалим], который мы знаем, поэтому мы не в состоянии свидетельствовать дальше, без гида, [и добавить] к тому, что мы слышали и видели. Иначе, о городе говорят как о всех провинциях Восточного региона обещанных патриарху Аврааму. Посмотрите, говорит он, к небесам, от места, где ты сейчас стоишь [Быт 13:14], то есть, от великой реки Евфрата до реки Египетской [Быт 15:18]; всю землю, которую ты видишь, Я дам тебе и твоему семени [Быт 13:15]. Наконец, Дух Святой говорит: этой (землей) будет обладать от моря до моря, то есть от Красного моря, которое находится в Аравии, до Северного моря, которое является морем Финикии, и до концов земли [Пс 71:8], которые являются главными частями Сирии. Таким образом, все эти области должны быть выровнены и очищены в пришествие Господа и (Его) светлости, сходящего с неба, как облако, затмевая блеск солнца, и как показано, находящиеся внутри ограды (его стен).
21,3 Ибо, как Дух Святой также свидетельствовал через Исайю: Как дым (облако) и блистание пылающего огня, над всем (чтимым) будет покров славы [Ис 4:5]; и в другом месте он говорит: Сияй, Иерусалим! Ибо пришел свет твой, и слава Господня взошла над тобою. Ибо солнце не будет освещать для вас день, ни луна вас ночью, Господь, Бог твой будет для вас вечным светом [Ис 60:1, 19—20]. И Давид говорит: И будет (обилие хлеба) на земле до небесного свода, выше пиков гор; и его плодовые (деревья) возвеличатся выше Ливана, и жители города размножатся, как трава на земле [Пс 71:16]. И Даниил говорил о камне, который оторвался от горы без (содействия) рук, чтобы ударить в статую из четырех (частей) в ней, то есть золота, серебра, бронзы и железа с глиной в последней, и этот камень, после того, как им будет разбита статуя в пыль, станет великой горой, наполняя всю землю [Дан 2:31—35]. И он истолковал сон для царя, и сказал: ты, (царь Вавилонский), золотая голова, и твое царство (золотое). Другое царство (серебряное) после восстанет, ниже твоего, и (затем) будет третье (бронзовое) царство, которое будет править всей землей. А (после них) четвертое (железное) царство будет крепким, и очень сильным, как железо, которое покоряет все и вырубает каждое дерево [Дан 2:37—40]. И в конце времен, говорит он, как глина смешана с железом, так и люди смешаются, и не будет ни договора, ни соглашения [Дан 2:43]. И в те времена Господь Бог воздвигнет другое царство, такое царство, по его словам, которое будут занимать святые Всевышнего [Дан 7:18]. И это царство не будет захвачено другим народом, потому что Бог сокрушит и захватит все царства земли, и Его (царство) будет стоять вечно [Дан 2:44].
21,4 Павел, обращаясь к коринфянам, напомнил упоминание о Его царстве: Ибо Ему надлежит царствовать, доколе низложит всех врагов под ноги Свои [1 Кор 15:25]. Святые говорят об этом царстве: восторжествуем [Пс 59:8], так же, как слышали мы, так и увидели [Пс 47:9]. В этом же царстве он нашел тех, кто служит совершенной верой, о которых он говорит: они стояли на стеклянном море, имеющие гусли (кифары) и чаши, то есть твердо уверовавшие по крещении, и имеющие исповедание в устах их, и они радуются там [Откр 5:8; 14:1—5; 15:2—4].
21,5 В этом царстве, Он обещал рабам Своим, говоря: кто оставит отца или мать или брата или сестру ради имени Моего, получит в награду во сто крат больше, чем сейчас, а также в будущем наследует жизнь вечную [Мф 19:29; Мк 10:29—30]. В этом царстве, те, у кого обманом взяли их товары из-за имени Господа, и те многие, кого убили за все (несовершенные ими) преступления, и (невинно томившиеся) в тюрьмах, и бывшие до пришествия Господа святые пророки побитые камнями (как Захария), убитые, распиленные (как Исайя) [2 Пар 24:20—21; Мф 23:35; Лк 11:51; Рим 11:3], они получат утешение [Мф 5:5], то есть небесные короны и богатства. В этом царстве Сам Господь обещал, что воздаст за те годы, когда саранча и жуки пожрали (урожай) [Иоиль 2:25]. При этом, все творение будет сохранено, и, по повелению Бога, произведет дальше хорошие вещи, скрытые в нем. Тогда святые будут получать вместо бронзы золото, (и вместо) железа серебро [Ис 60:17] и драгоценные камни. В этом месте Он пошлет на них богатство моря и прекрасные вещи стран [Ис 60:5]. В это царство священников Господа мы будем называться слугами Бога [Ис 61:6], так же, как они были названы кощунственными (богоборцами). В этом царстве, они (праведники) будут пить вино [Ис 25:6—7] и будут помазаны мазями [Откр 3:18], и они будут предаваться радости.
21,6 Об этом царстве Господь напомнил апостолам, прежде чем Он пострадал, говоря: Я не буду пить от плода сего виноградного больше, до тех пор, когда Я буду пить с вами новое (вино) в грядущем царстве [Мф 26:29], которое являет сотню частей умноженных в десять раз, до тысячи, чтобы было больше вещей и лучших вещей.
И то, что он говорит относительно различных камней, что они будут показаны (разнообразными) по видам и по цвету, это говорит о людях; а также это означает самый драгоценнейшее разнообразие веры каждого человека. Под видом ворот из жемчуга он показывает апостолов [Откр 21:12—14, 21]. Они не будут закрыты [Откр 21:25], он говорит: благодать дается через них, которая никогда не будет закрыта. В этом месте они будут видеть лицом к лицу [1 Кор 13:12], и никто не будет просить о другом [Ис 34:15—16]. Имена патриархов и апостолов будут как на фундаменте, так и над воротами [Откр 21:12, 14]: мы уже рассматривали о 24 старцах и тех, кто будет править в этом царстве, они будут судить мир [1 Кор 6:2].
(перевод с английского по тексту в редакции Kevin P. Edgecomb)
Cв. Афанасий Великий (296 — 372/373)
«И ученики, желая знать время сказуемого им, умоляли Господа, „глаголюще: рцы нам, когда сия будут? и что есть знамение Твоего пришествия“ [Мф 24:3]? И они, слыша от Спасителя о кончине мира, хотели знать само время для того, чтобы и самим не обмануться и быть в состоянии научить других. И действительно, узнав о сем, исправили они солунян, готовых впасть в заблуждение. Посему когда приобретет кто совершенное знание о чем-либо подобном, тогда будет иметь правильное и здравое разумение веры. А если кто что-либо подобное перетолкует о другом, то вскоре впадет в ересь. Так, во времени ошибались Именей и Александр, говоря, что воскресение уже было [1 Тим 1:19—20; 2 Тим 2:16—18], а галаты, уже после надлежащего времени возлюбив обрезание» (Послание на ариан, 1.54).
Cв. Мефодий Патарский и Олимпийский (ок. 260 — 312)
Из сочинения «Пир десяти дев»:
Речь 1, Маркелла.
Глава 5. Христос, сохранив плоть нерастленною в девстве, побуждает к соблюдению девства. Небольшое число девственников в сравнении с множеством других святых.
Что же Господь, истина и свет, сделал пришедши (в мир)? Он, приняв плоть, сохранил ее нерастленною — в девстве. Так и мы, если хотим быть подобными Богу и Христу, должны стараться соблюдать девство. Ибо подобие Божие состоит в воздержании от растления. А что вочеловечившееся Слово стало перводевственником, и первопастырем, и первопророком Церкви, это объяснил нам вдохновенный Христом Иоанн в книге Откровения, сказав: и взглянул я, и вот Агнец стоит на горе Сионе, и с ним сто сорок четыре тысячи, у которых имя Его [Прибавленные слова: «имя Его и» читаются в некоторых списках Апокалипсиса] и имя Отца Его написано на челах. И слышал я голос с неба, как шума от множества вод и как звук сильного грома; и услышал голос как бы гуслистов, играющих на гуслях своих. Они поют новую песнь пред престолом и пред четырьмя животными и старцами; и никто не мог научиться сей песни, кроме сих ста сорока четырех тысяч, искупленных от земли. Это суть те, которые не осквернились с женами: ибо они девственники; это суть те, которые следуют за Агнцем, куда бы он ни пошел (Откр 14:1—4). Притом заметь, как велико достоинство девства пред Богом: они искуплены из людей, как первенцы Богу и Агнцу, и в устах их нет лукавства; они непорочны, и следуют за Агнцем, куда бы он ни пошел (Откр 14:4—5). Этим он хочет ясно внушить нам, что таким числом, т.е. сто сорок четырьмя тысячами издревле определено количество девственников, между тем как других святых неопределенное множество. Ибо замечательно, что он прибавляет, говоря о прочих: и взглянул я, и вот из всех языков и племен и всех народов великое множество, которого никто не мог перечислить (Откр 7:9). Итак он представляет, как я сказала, бесчисленное множество других святых, а девственников весьма небольшое число сравнительно с составляющими бесчисленное множество. […]
Речь 6, Агафа.
Глава 5. Награда девства
Таково торжество нашего таинства, прекрасные девы; таковы священнодействия посвященных в таинство девства; таковы награды чистых подвигов целомудрия (Прем 4:2). Я делаюсь невестою Слова, и получаю в приданое вечный венец нетления и богатство от Отца; и вечно торжествую, увенчанная блестящими и неувядающими цветами мудрости; ликую на небе с Мздовоздаятелем Христом, близ безначального и безконечного Царя. Я стала свещеносицею незаходимого света и воспеваю новую песнь в обществе Архангелов, прославляя новую благодать Церкви; ибо сонм дев всегда следует за Господом и торжествует вместе с Ним, где бы Он ни был. Это выражает и Иоанн, упоминая о ста сорока четырех тысячах (Откр 7:4). Итак, шествуйте, юные дщери новых веков! Шествуйте, наполняйте ваши сосуды правдою! Ибо уже время встать и идти на встречу Жениху. Шествуйте, смело проходя мимо забав и прелестей житейских, смущающих и очаровывающих душу; ибо вы получите обещанное. «Клянусь Тем, Кто указал нам путь жизни» [Экзаметр, составленный применительно к ст.47 так называемых Золотых стихов Пифагора].
Этот венок, сплетенный из пророчеств, и я собрала с пророческих лугов, и приношу тебе, Арета. […]
Речь 9, Тисиана.
Глава 1. Девство — главное украшение истинной кущи. — Что означает седмь дней, предписанных Иудеям для празднования кущей? — Неизвестность предела этого седмеричного числа, и никому не открыто, когда совершится будущее окончание мира. — Устройство мира еще продолжается.
Арета, возлюбленная краса любителей девства! И я прошу тебя оказать мне твою помощь, чтобы у меня не было недостатка в слове, после столь многих и разнообразных речей. Посему я оставляю вступительные и предварительные слова речей, чтобы, потратив время на составление их надлежащим образом, мне не отступить от самого предмета речи, от того, как славно и почтенно и величественно девство. — Бог, желая научить истинных Израильтян, как должно праздновать и чтить истинный праздник кущей, изображает это в книге Левит, объясняя, что каждый должен больше всего украшать чистотою свою собственную кущу. Приведу самые слова Писания, из которых несомненно будет ясно для всех, как и для Бога благоугоден и приятен этот подвиг девственной чистоты. А в пятнадцатый день седмаго месяца, когда вы собираете произведения земли, празднуйте праздник Господень седмь дней; а в осьмой день покой. В первый день возьмите себе ветви красивых дерев, ветви пальмовыя и ветви дерев широколиственных и верб и ветви агноса речного [Αγνος vitex, или Komapicha, агнец непорочный или целомудренник, растение, которое по самому названию своему соответствует заглавию настоящего сочинения: περι αγνείας. Это душистое растение из рода кустарников описывают Платон в Федре, 230. Плиний Hist. Nat. 24.19. Оно упоминается и в Св. Писании. Лев 23:40 по переводу 70-ти толковников, в котором отдельно от других исчисленных ветвей названы ветви агноса (άγνυ κλαδυς), того самого дерева, под тенью которого происходил пир дев.], и веселитесь пред Господом Богом вашим семь дней в году. Это постановление вечное в роды ваши. В седьмой месяц празднуйте его. В кущах живите семь дней. Всякий туземец Израильтянин должен жить в кущах, чтобы знали роды ваши, что в кущах поселил Я сынов Израилевых, когда вывел вас [В Библии: их.] из земли Египетской. Я Господь Бог ваш (Лев 23:39—43). Конечно Иудеи, (витая около одного письмени Писания, как шмели около листьев овощей, а не около цветов и плодов, как пчела), будут утверждать, что эти слова и предписания относятся к той куще, которую они сами устрояют, как будто Бог утешается теми тленными украшениями, которые они разнообразно устрояют из древесных ветвей; но они не понимают богатства будущих благ, как все это есть не что иное, как дуновение и образные тени, предвозвещающие воскресение нашей павшей на земле (телесной) скинии, которую обратно получив бессмертною в седьмое тысячелетие [от сотворения мира], мы будем праздновать великий праздник истинных кущей в новом и непреходящем мире, когда будут собраны земные плоды и люди уже не будут рождать и рождаться, и когда Бог успокоится от дел мироздания. Ибо как в шесть дней Бог создал небо и землю, и совершил весь мир; а в седьмый день почил от дел своих, которые творил, и благословил день седьмый и освятил его (Быт 2:1—2), и как преобразовательно в седьмый месяц, когда уже собраны земные плоды, нам повелено праздновать Господу, так когда этот мир достигнет до седьмого тысячелетия, тогда Бог, по истине совершив вселенную возвеселится о нас (Пс 103:31). Теперь еще все устрояется могущественною волею и непостижимою силою Его, земля еще произращает плоды, и воды собираются в свои вместилища; свет еще отделяется (от тьмы), и число людей еще увеличивается, солнце восходит для управления днем, и луна для управления ночью (Быт 1:16); четвероногие, звери и пресмыкающиеся происходят из земли, а птицы и рыбы из влажной стихии. А тогда, когда исполнятся времена, и Бог перестанет совершать эти творения, в седьмый месяц — в великий день воскресения — будет праздноваться в честь Господу наш праздник кущей, которого символы и образы представлены в книге Левит, которые и нужно объяснить, чтобы уразуметь открытую истину. Этого послушает мудрый, говорится в Писании, и умножит познания и уразумеет притчу и замысловатую речь, слова мудрецов и загадки их (Притч 1:5—6). Посему да устыдятся Иудеи, не постигающие глубины Писаний и думающие, что закон и пророки говорили все о плотском, между тем сами стремясь к мирскому и внешнее богатство предпочитая душевному. Тогда как Писания содержат образы предметов двоякого рода, прошедших и будущих, они несчастные, уклонившись от этого, принимают прообразы будущего, как бы уже прошедшего; так о заклании агнца они думают, что таинство агнца есть только воспоминание спасения отцов их в Египте, когда при избиении первенцев Египетских они спаслись, окропив кровью косяки домов своих, но не поняли, что оно было еще предвещательным прообразом заклания Христа, которого кровью огражденные и запечатленные души, при сожжении вселенной и погибели первородных чад сатаны, спасутся от гнева (Божия), потому что наказующие Ангелы будут отступать от начертанной на них печати этой крови.
Глава 2. Прообраз, образ, истина, — закон, благодать, слава. Человек создан бессмертным. — Смерть введена для истребления греха.
Это сказано мною для примера в доказательство того, что Иудеи, считая данное им образом уже прошедшего, лишились надежды будущих благ, не хотевши признать ни предвещательных прообразов образов, ни самих образов истины. Между тем закон есть прообраз и тень образа, т. е. Евангелия, а Евангелие — образ самой истины. Ибо древние и закон пророчески предвозвестили нам свойства Церкви, а Церковь свойства новых веков. Посему мы, приняв Христа, который сказал: Я есмь истина (Ин 14:6), убеждены, что тени и прообразы уже прекратились, и спешим к истине, возвещая действительные образы ее. Ибо мы еще знаем отчасти и как бы сквозь тусклое стекло, потому что еще не настало для нас совершенное (т.е. царство небесное и воскресение), когда то, что отчасти, прекратится (1 Кор 13:10—12). Тогда крепко поставятся скинии всех нас, когда, по соединении и сращении костей с плотью, тело воскреснет. Тогда по истине мы будем праздновать день радости пред Господом, когда получим новые скинии, которые уже не умрут или не разрушатся в прах земли (Дан 12:2). Наша скиния и прежде была неразрушающеюся, но от преступления поколебалась и пала, а Бог разрушает грех смертью, чтобы грешный человек, будучи бессмертным с живущим в нем грехом, не остался вечно осужденным. Посему он и подвергся смерти, не будучи смертным или тленным, и душа отделяется от плоти, чтобы чрез смерть умерщвлялся грех, который уже не может жить в умершем. Итак, по смерти и истреблении греха, я опять восстаю бессмертною и воспеваю Бога, спасающего чрез смерть детей (своих) от смерти, и законно праздную в честь Его, украсив свою скинию — плоть — добрыми делами, как (Евангельские) девы — пятью горящими светильниками (Мф 25:7).
Глава 3. Каким образом каждый должен приготовляться к будущему воскресению?
На испытание в первый день воскресения приношу ли я заповеданное, украшена ли я плодами добродетели, осенена ли ветвями девства? Представь, что воскресение есть устроение кущи. Представь, что принимаемое на устройство этой кущи суть дела правды. Итак разбираю требующее в первый день, т.е. в тот день, в который я предстаю на суд, украсила ли я свою кущу тем, что заповедано, находится ли в ней то, что нам повелевается в здешнем мире приобрести, а там принести Богу? Займемся же рассмотрением того, что следует далее. В первый день, говорится, возьмите себе красивый древесный плод, и ветви пальмовыя, и ветви дерев широколиственных, и верб, и ветви агноса речнаго, и веселитесь пред Господом Богом вашим (Лев 23:40). Под красивейшим плодом древесным необрезанные сердцем Иудеи разумеют лимонное дерево по его величине, и не стыдятся утверждать, что Бог, Которому недостаточны для всесожжения все животные земные и ливан для курения, чтится лимонным деревом. И притом, о упорные, если красиво лимонное дерево, то разве не более красива виноградная лоза? — разве не красиво гранатовое дерево? — разве не красива яблоня и другие плодовые деревья, которые гораздо лучше лимонного? Так и Соломон, упоминая в Песни Песней (Песн 4:13) обо всех этих прекрасных деревьях, умолчал только о лимонном. Но они неразумные впали в заблуждение, не поняв (что здесь говорится) о древе жизни, которое прежде произрастало в раю, а теперь для всех произрастила Церковь, которое приносит прекрасный и красивый плод веры. Этот-то плод мы и должны принести, пришедши в первый день праздника на суд Христов, и если мы не будем иметь такого плода, то не будем праздновать вместе с Богом и, по словам Иоанна, не будем иметь участия в воскресении первом (Откр 20:6). Ибо древо жизни есть первородная из всех Премудрость. Она, говорит пророк, древо жизни для тех, которые приобретают ее, и твердыня для тех, которые опираются на нее, как на Господа (Притч 3:18) [По переводу 70-ти толковников.]; древо, посаженное при потоках вод, которое приносит плод свой во время свое (Пс 1:3): т.е. учение и мудрость, доставляемая в надлежащее время приходящим к водам искупления. А тот, кто не уверовал во Христа, кто не познал, что Он есть начало и древо жизни, кто не может показать Богу кущу свою украшенною прекраснейшим из прекрасных плодов, как будет праздновать? — как будет веселиться? Хочешь ли узнать прекрасный плод этого дерева? Посмотри на слова Господа нашего Иисуса Христа, как они прекраснее (слов) сынов человеческих (Пс 44:3). Прекрасный плод произрос чрез Моисея — закон; но он не был так прекрасен, как Евангелие; ибо тот был только прообразом и тенью будущих вещей, а это — истина и благодать жизни. Прекрасен был плод пророков, но не так прекрасен, как возделываемый из этого (Евангелия) плод нетления.
Глава 4. Ум, очистившись от пороков, становится проницательнее. Украшение души и порядок добродетелей. Любовь — ветвиста и плодовита. — Девство — крайнее из всех украшений. — Самое пользование браком должно быть целомудренно.
В первый день возьмите себе красивый древесный плод и ветви пальмовыя (Лев 23:40), — говорится об упражнении в божественном учении, которым душа очищается и украшается, побеждая страсти, между тем как грехи из нее выметаются подобно сору и выбрасываются. Ибо на этот праздник должны приходить чистые и украшенные, тщательно снабдившие себя трудами и подвигами добродетели, как бы прикрасами; потому что ум, очищенный прилежными трудами и подвигами от различных, потемняющих его помыслов, становится проницательнее к истине. Так и в Евангелии вдова нашла кодрант, когда вымела дом и выбросила сор (Лк 15:9; Мк 12:42), т.е. страсти, помрачающие и потемняющие душу и умножающиеся от нашей изнеженности и беспечности. И так кто хочет быть на празднике тех кущей и находиться вместе со святыми, тот прежде всего пусть приобретет прекрасный плод — веру, потом пальмовые ветви — упражнение и занятие Писаниями, затем цветущие и широколиственные ветви любви, которые (Писание) повелевает взять после пальмовых ветвей, весьма метко назвав любовь широколиственными ветвями, потому что она есть как бы ветвистое, всецело плодовитое и тучное растение, не имеющее голых или пустых мест, но везде полное и на сучьях и на стволе. Такова и любовь; она никогда не бывает пустою или бесплодною. Ибо, если я продам имение мое и раздам нищим, если отдам тело мое на сожжение, и если приобрету такую веру, что и горы могу переставлять, а любви не имею, то я ничто (1 Кор 13:2—3). И так любовь есть плодовитое дерево и широколиственнейшее из всех, как изобилующая и исполненная благодатных даров. Потом что еще предлагает оно взять? Ветви вербовые, говорит, называя вербовыми ветвями правду, потому что праведники, по словам пророка, растут, как трава посреди воды, и как ивы при потоках вод (Исх 44:4), процветая мудростью. Кроме всего этого заповедуется приносить для украшения кущи ветви агноса, так как это дерево по самому названию [агнец непорочный или целомудренник] означает девство, которым украшается все вышесказанное. Пусть же отойдут прочь невоздержные и по своему сладострастию отвергающее девство! Как могут войти на праздник со Христом неукрасившие своей кущи ветвями девства, этим богонасажденным блаженным растением, которым должны облекаться и осенять свои чресла поспешающие на этот праздник и брак? Вникните же, прекрасные девы, в самое Писание и заповеди, как Слово (Божие) поставило девство в заключение всех вышесказанных добродетелей, научая, сколь оно прекрасно и вожделенно при воскресении и как без него никто не получит обетованных благ; его мы, девствующие, преимущественно и возделываем и приносим Господу. Впрочем его имеют и те, которые девственно живут с своими супругами; они приносят как бы отрасли от ствола его, произращающие целомудрие, не достигая и не касаясь верхних и великих его ветвей; однако тем не менее и они приносят хотя малые отрасли девственности. А похотливые, хотя и не предающиеся прелюбодеянию, но с одною и законною женою обращающиеся невоздержно, как будут праздновать, как будут веселиться, когда они не украсили своей кущи, т.е. плоти, ветвями агноса и не внимали сказанному: и имеющие жен должны быть как не имеющие? (1 Кор 7:29)
Глава 5. Тайна кущей.
Посему я утверждаю, что те, которые стремятся к подвигам и отличаются великим благоразумием, должны больше всех ревностно чтить девство, как полезнейшее и славнейшее (всего); ибо в новом и непреходящем мире, если кто окажется не украшенным ветвями девства, тот не получит покоя, как не исполнивший заповеди Божией по закону, и не войдет в землю обетования, не праздновав наперед праздника кущей. Одни только праздновавшие в кущах вступают в святую землю, отправившись от так называемых кущей, пока не достигнут храма и города Божия, т.е. перейдут к высшей и славнейшей радости, как показывают и прообразы, бывшие у Иудеев. Ибо как они, вышедши из пределов Египта и начав странствование, пришли в кущи [Здесь указывается на селение Сокхоф, в котором между прочим Израильтяне располагались станом во время странствования по пустыне (Исх 12:37; Числ 33:5) и которого название (от Евр. Sacad) значит: куща, скиния, палатка.], и оттуда опять отправившись пришли в землю обетованную, так и мы. Так и я, отправившись отсюда и вышедши из Египта — сей жизни, сначала достигаю воскресения, этого истинного праздника кущей, и там поставив мою кущу, украшенную плодами добродетели, в первый день праздника воскресения, во время суда, празднуя вместе со Христом тысячелетие покоя, называемое седмью днями, эту истинную субботу. Потом, следуя за Иисусом, прошедшим небеса (Евр 4:14), прихожу, как и они, после покоя праздника кущей в землю обетованную, на небеса, не оставаясь в кущах, т.е. (телесная) моя скиния не остается такою же, но после тысячелетия изменяется из вида человеческого и тленного в ангельское величие и красоту, а там наконец из дивного места селения (σκηνης, Пс 41:5 LXX), по окончании праздника воскресения, мы, девы, перейдем к большему и лучшему, взойдем в самый дом Божий, находящийся выше небес, со гласом радости и славословия празднующего сонма, как говорит Псалмопевец (Пс 41:5). […]
Из сочинения «О воскресении»:
Так и богословствующий Моисей чего хотел, когда установлял таинственный праздник кущей (как сказано) в книге Левит? (Лев 23:39). Ужели того, чтобы мы праздновали Богу так, как толкуют Иудеи, грубо понимающие Писание, как будто Бог благоугождается этими кущами из плодов и ветвей и листьев, которые быстро засыхают, лишаясь зелени? Нельзя этого сказать. Для чего же, скажите, установлено было построение кущей? Оно установлено в знак этой истинной нашей кущи, подпавшей тлению через преступление и разрушенной грехом, которую Бог обещал, снова составивши, воскресить неразрушимою, чтобы мы праздновали Ему по истине великий и преславный праздник кущей в воскресении, когда наши (телесные) хижины, составившись и украсившись бессмертием и стройностию, восстанут из земли нетленными, когда сухие кости, по неложному пророчеству (Иез 37:4), быв приведены в стройный состав свой, услышат животворящего Создателя и верховного художника, Бога, опять обновляющего и скрепляющего плоть уже не теми узами, какими они скреплялись прежде, но совершенно нетленными и уже неразрушимыми. Я видел на Олимпе (это — гора в Ликии) огонь, который сам собою снизу из земли восходил до вершины горы, а подле этого огня стоявшее растение агнос — столь цветущее и зеленое и тенистое, как будто оно постоянно росло при воде. Почему же это растение, если оно принадлежит по существу своему к тленным и истребляемым огнем телам, — а сгораемым по существу своему телам невозможно оставаться несгораемыми, — не только не сгорает, но и делается еще более цветущим и зеленеющим, тогда как оно по существу своему сгораемо, и притом у самых корней его воспламеняется огонь? Я бросал древесные ветви из окружающего леса на то место, откуда выходит огонь, и они, объятые пламенем, тотчас обращались в пепел. Скажите же, почему это растение, которое не может переносить даже солнечного зноя, но высыхает, если не будет поливаемо и орошаемо, среди такого жаркого пламени не истребляется, но живет и процветает? Что значит это диво? Бог поставил это знамением и предначинанием будущего дня, чтобы мы яснее познали, что, когда все будет объято нисшедшим (с неба) огнем, тела, украшенные девством и праведностию, будут проведены Им через огонь, как бы через прохладную воду, не потерпев никакого вреда. По истине, многомилостивый и щедродаятельный Господи, «тварь, служа Тебе, Творцу, устремляется к наказанию нечестивых, и утихает для благодеяния верующим в Тебя» (Прем 16:24); по воле Твоей огонь доставляет прохладу, не причиняя никакого вреда тем, которым Ты Сам определяешь спастись, и напротив вода жжет сильнее огня; и ничто не противится Твоей непобедимой силе и Твоему могуществу. Ты сотворил все из ничего; посему Ты все, как Свое, изменяешь и преобразуешь, как единый Бог, по воле Своей.
Из сочинения «О сотворенном»:
Ориген, после многих баснословий о вечности вселенной, прибавляет и следующее: и так не со времени Адама, как говорят некоторые, не существовавший прежде человек создан тогда впервые и вошел в мир; равно и мир не за шесть дней до сотворения Адама начал твориться. Если же кому угодно будет не соглашаться с этим, тот наперед пусть подумает, не лучше ли по книге Моисея, принимая ее в таком виде, считать от сотворения мира (один день) за один век [т.е. тысячелетие], так как пророческий голос об этом взывает: «от века и до века Ты — Бог; ибо пред очами Твоими тысяча лет как день вчерашний, когда он прошел, и как стража в ночи?» (Пс 89:3, 5; 2 Пет 3:8). Если в очах Божиих тысяча лет составляет один день, то от сотворения мира до покоя, до нас, как утверждают опытные в искусстве счисления, составится шесть дней. Следовательно, говорят, от Адама доселе продолжается шеститысячный год; а в седьмой тысячелетий год, говорят, будет суд; таким образом всех дней от нас до начала, когда Бог сотворил небо и Землю, насчитывается тринадцать, прежде которых, по их безумному мнению, Бог, не творив ничего, лишался достоинства Творца и Вседержителя [В подлиннике — «Отец», но по ходу речи, вероятно, здесь надобно читать: «Творец», как полагают издатели текста этого сочинения. См. Migne, pag. 344]. Если же в очах Божиих от сотворения миpa только тринадцать дней, то как же говорит Премудрость у Сираха: «песок морей и капли дождя и дни вечности кто исчислит? (Сирах 1:2). Вот, что старается говорить Ориген, и смотри, как он пустословит.
Луций Лактанций (ок. 250 — ок. 325)
Из сочинения «Божественные установления», Книга 7:
14. […] (4) Платон и многие другие философы, поскольку не знали ни начала вещей, ни того времени, когда был сотворен мир, говорили, что протекло много тысяч веков с того момента, как появилась эта превосходная красота мира. Они следовали, вероятно, халдеям, которые, как передает Цицерон в первой книге «О дивинациях» [См. Цицерон. О дивинациях, 1.19.36.], несли вздор, будто четыреста семьдесят тысяч лет они сохраняют в памятниках [познанное ими]. Поскольку они не думали, что могут быть изобличены в этом, то считали, что могут свободно лгать. (5) Мы же, кого к знанию истины ведут Божественные Писания, знаем и начало, и конец мира, о котором мы будем рассуждать сейчас, в конце труда, ибо о начале мы говорили во второй книге [См. 2.8 и сл.]. (6) Итак, пусть знают философы, которые насчитывают от начала мира многие тысячи веков, что еще не завершилось шестое тысячелетие. По истечении этого числа лет неизбежно все закончится, и состояние человеческих дел изменится к лучшему. Следует привести доводы в доказательство этого, чтобы все стало ясно.
(7) Как сообщается в сокровищнице Священных Писаний, Бог совершил удивительное творение мира и первоэлементов природы в течение шести дней, в седьмой же день, когда отдыхал Он от трудов своих, освятил все [сотворенное]. (8) Это день субботы [sabbati], который получил на языке евреев название по своему номеру, отчего число семь является правильным и совершенным [См. Ириней Лионский. Против ересей, 5.28.3; 30.4; 33.2.]. Ведь семь дней [в неделе], в результате попеременной их смены, совершают годичные круговороты [orbes annorum]. Также семь звезд [septem stellae], которые не заходят, и семь светил [septem sidera], которые называются блуждающими: различный бег и неравномерное движение их, как считают, создают многообразие вещей и времен. (9) Итак, поскольку труды Божии были окончательно совершены в течение шести дней, то на протяжении шести веков, т.е. в течение шести тысяч лет, земля должна пребывать в этом состоянии. Ибо великий день Божий ограничивается кругом в тысячу лет, как указывает пророк, который говорит: «Ибо пред очами Твоими тысячи лет, как день вчерашний» [Пс 89:5; 2 Пет 3:8]. (10) И подобно тому, как Бог трудился над созданием тех творений в течение шести дней, так и почитание Его, и истина должны трудиться в течение шести тысяч лет, когда будет возвышаться и господствовать зло. (11) И вновь, поскольку, завершив творение, в седьмой день Бог отдыхал и благословил [сотворенный мир], необходимо, чтобы в конце шестого тысячелетия все зло было устранено с земли и на протяжении тысячи лет царствовала справедливость; и придут тогда отдых и успокоение от трудов, в которых земля будет пребывать уже до конца. (12) Но произойдет это тогда, когда Он раскроет, [т.е. сделает явным], свой порядок.
Мы неоднократно говорили, что малое и незначительное служат прообразами и указаниями на нечто большее, и потому день наш, ограниченный восходом и закатом, есть образ великого дня, который заключает тысячелетний оборот времени. (13) Таким же образом сотворение бренного человека несет в себе прообраз создания для будущего небесного народа. Ведь как Бог, создав все необходимое для человека, в шестой день последним сотворил человека и ввел его в мир, словно в заранее обустроенный дом, так и теперь в этот великий шестой день словом Божиим создается человек, т.е. учением и наставлениями Божиими формируется для справедливости святой народ. (14) И как тогда он был сотворен из земли смертным и несовершенным, чтобы тысячу лет жить в этом мире, так и теперь в этом земном веке человек делается совершенным, чтобы, воскрешенный Богом, он жил в этом же мире в продолжение тысячи лет.
[…]
24. (1) Теперь я добавлю остальное. Итак, придет Сын Всевышнего и Великого Бога, чтобы судить живых и мертвых, о чем свидетельствует и что утверждает Сивилла:
Тут среди смертных по всей земле начнется смятенье
В день, как придет Вседержитель, воссядет на троне и будет
Души судить живых и мертвых — суд над вселенной.
[Книги Сивилл, 8.81—83.]
(2) Он, когда уничтожит несправедливость и совершит великий суд, и праведников, которые были от начала, вернет к жизни, будет пребывать среди людей тысячу лет и со всей справедливостью будет царствовать над ними. Это предвестила другая Сивилла, пророчествующая в исступлении:
Смертные люди, внемлите — царит Владыка нетленный!
[Книги Сивилл, фрагм. 4.]
(3) Те, кто будут живы в телах своих, не умрут тогда, но в течение той же тысячи лет родят бесконечное множество людей, и будет потомство их святым и любезным Богу. Те же, кто восстанут из ада [ab inferis], возглавят живущих, как судьи. (4) Язычники же не исчезнут совершенно, но некоторые останутся до победы Божией, чтобы участвовать в триумфе праведников и пребывать под ярмом вечного рабства. (5) В то же самое время будет закован в цепи предводитель демонов, который является виновником всякого зла, и будет пребывать в течение тысячи лет под стражей небесной власти, когда в круге земель будет править справедливость, чтобы не возводилось против народа Божьего никакого зла. (6) После прихода [Сына Божьего] соберутся со всей земли праведники, и по совершении суда в центре земли будет основан град святой [civitas sancta], в котором сам Создатель Бог будет пребывать с праведниками. На этот город указывает Сивилла, когда говорит:
Город же, избранный Богом, блестеть заставил он ярко —
Ярче сияющих звезд на небе и Солнца с Луною.
[Книги Сивилл, 5.420—421.]
(7) Тогда удалится из мира тьма, которая застилала и покрывала небо. И Луна обретет сияние Солнца и не будет больше убывать. Солнце же будет в семь раз ярче, нежели теперь. Земля явит плодородие свое, и сама будет рождать множество своих плодов. Скалы гор будут истекать медом, реки наполнятся молоком. Возрадуется в итоге сам мир, и будет ликовать всякая природа вещей, избавленная и освобожденная от власти зла, нечестивости, преступления и обмана. (8) Ни звери тогда не будут питаться кровью, ни птицы добычей, но все будут миролюбивы и кротки. Львы и телята станут в общее стойло, волк не будет резать овцу, не будет искать мяса, коршуны и орлы не будут чинить вред, а дети будут играть со змеями. (9) Тогда наконец появится то, что, по словам поэтов, было в золотые времена еще в правление Сатурна. Они заблуждались, говоря как об уже бывшем когда-то о том, что пророки предвещали относительно будущего. Ибо от Божественного Духа глазам пророков дано было видение, и они увидели, когда это произойдет и совершится. (10) Когда эти пророчества понемногу разнесла молва, поскольку непосвященные в таинство не знали, о каких временах те говорили, то сочли, что уже в старые времена было исполнено все то, что не могло никак случиться и исполниться в правление человека.
(11) Когда же будут уничтожены нечестивые религии и будет искоренено преступление, земля будет подчинена Богу,
Море покинут гребцы, и плавучие сосны не будут
Мену товаров вести — все всюду земля обеспечит.
Почва не будет страдать от мотыг, от серпа — виноградник;
Освободит и волов от ярма хлебопашец могучий.
[Вергилий. Буколики. Эклога 4.38—41.]
Тогда и
Колосом нежным уже понемногу поля зажелтеют,
И с невозделанных, лоз повиснут алые гроздья;
Дуб с его крепкой корой засочится медом росистым.
Шерсть не будет хитро различной морочить окраской, —
Сам, по желанью, баран то в пурпур нежно-багряный,
То в золотистый шафран руно перекрашивать будет,
И добровольно в полях, багрянец ягнят принарядит.
Сами домой понесут молоком отягченное вымя
Козы, и грозные львы стадам уже страшны не будут.
[Вергилий. Буколики. Эклога 4.28—30; 42—45; 21—22.]
(12) Этот поэт предсказал, следуя песням Куманской Сивиллы. Эритрейская же так говорит:
Овцы вместе с волками в горах травою питаться
Будут, а дикие барсы пастись с козлятами вместе.
Сможет теленок с медведем в загоне быть безопасно,
Лев плотоядный мякиной, как вол, насытится в яслях.
Змей с младенцем уснет в одной постели спокойно?
[Книги Сивилл, 3.788—791; 794.]
(13) И в другом месте об изобилии вещей:
Но получат взамен от Бога великую радость
Смертные, ибо земля, деревья и пастбища будут
Истинный плод приносить, и тогда появится вдоволь
Сладкого меда, вина, молока белоснежного, хлеба —
Главное, хлеба, ведь он — наивысшее благо для смертных.
[Книги Сивилл, 3.619—623.]
(14) И другая таким же образом:
К чистым душою тогда придет молоко неземное —
К тем, что надежды свои на Творца одного возложили,
Вышнего Бога, Ему принеся почитанье и веру.
[Книги Сивилл, 5.281—283.]
(15) Итак, люди будут вести спокойнейшую и изобильную жизнь и будут равно править с Богом. Придут цари народов от края земли с дарами и подношениями, чтобы уважить и восславить великого Царя, имя Которого станет известно и почитаемо всеми народами, сущими под небом, и царями, властвующими на земле.
25. (1) Это то, что, по словам пророков, произойдет в будущем. Я посчитал, что нет необходимости приводить их слова и свидетельства, иначе работе не было бы конца, а размер книги не вместил бы такого множества свидетельств. К тому же у читателей могло бы возникнуть отвращение, если бы, в то время как столь многие пророки единым духом говорят сходное, я собрал бы высказывания всех их и привел бы в качестве доказательства. Кроме того, я хотел подтвердить то, о чем я говорил, не с помощью наших, но прежде всего чужих писаний и показать, что не только у нас, но и у тех, кто нас преследуют, содержится истина, которую они отказываются признавать. (2) Если же кто-то захочет тщательнее в этом разобраться, пусть почерпнет знание из самого источника — и узнает еще больше удивительного, чем мы изложили в этих книгах.
(3) Возможно, кто-нибудь поинтересуется теперь, когда же случится то, о чем мы сказали. Я выше уже сказал, что эта перемена должна произойти по истечении шести тысяч лет [См. 7.14.6.], и уже близится тот высший день полного исхода [мира]. (4) О знаках, которые будут на это указывать, можно узнать из пророков. В самом деле, они предсказывали знамения, по которым нам следует ждать в определенные дни и бояться завершения времен. (5) Когда же все это случится, об этом учат те, кто писали о временах, определив из Священных Писаний и различных историй, сколько лет прошло от начала мира. Хотя они расходятся во мнениях и количество прошедших лет у них различно, все же завершение времен, кажется, отдалено от нас не более чем на двести лет. (6) Все говорит о том, что скоро произойдет разрушение и гибель мира, но, по-видимому, ничего подобного не следует бояться, пока невредим город Рим. (7) Но когда эта столица мира падет и когда Рим превратится в улочку жалкую, как предсказывали Сивиллы [Книги Сивилл, 8.165.], кто тогда усомнится, что уже пришел конец делам человеческим и кругу земель? (8) Этот город пока еще все сносит; мы же должны просить и молить Бога небесного, чтобы, если могут быть отсрочены постановления и предписания Его, не раньше, чем мы предполагаем, пришел тот тиран, который совершит такое злодеяние и погасит светоч этот, с уничтожением которого исчезнет и сам мир.
(9) Теперь вернемся к изложению остального, что последует за этим.
26. (1) Чуть раньше мы сказали [См. 7.24.5.], что в начале святого правления Богом будет повержен предводитель демонов. Однако, когда будет подходить к концу тысячелетие святого царства, т.е. седьмое тысячелетие, он освободится вновь и, отпущенный на волю, восстанет и все народы, которые будут тогда пребывать под властью праведников, возбудит к тому, чтобы они пошли войной на святой город. И соберется со всего круга земель бесчисленный народ язычников, окружит и возьмет в осаду город. (2) Тогда обрушится новый гнев Божий на язычников, и уничтожит Он их всех до последнего. Сначала же Он весьма жестоко поразит землю, и от сотрясения ее рухнут горы Сирии, долины провалятся и обрушатся стены всех городов. И Бог остановит солнце на три дня, чтобы оно не заходило, и будет пылать оно. И чрезмерным зноем и великим жжением поразит Он неприятельские и нечестивые народы, а также серными дождями, камнепадами и огненными каплями. И расплавятся души их в пламени, и тела поразятся падающими камнями, и сами себя заколют мечами. И наполнятся горы трупами, и поля покроются костями. (3) Народ же Божий в течение тех трех дней будет прятаться в полостях земли, пока не иссякнет гнев Божий в отношении язычников и не завершится последний суд. (4) Тогда выйдут праведники из укрытий своих и найдут все покрытым трупами и костями. Народ же нечестивый погибнет полностью, и не останется в этом мире больше ни единого племени, кроме народа Божьего. Тогда в течение семи беспрерывных лет будут невредимы леса, и с гор не будут валиться камни, но силы язычников будут сокрушены, и не будет больше войны, но наступят вечный мир и покой. (5) Когда же завершится тысячелетие, мир будет обновлен Богом, свернется небесный покров, а лицо земли изменится. И сделает Бог людей подобными ангелам, и будут они белыми, словно снег. И будут вечно пребывать они пред взором Всемогущего Бога, и будут поклоняться и вечно служить своему Господу. (6) В то самое время произойдет второе и всеобщее воскрешение, когда поднимутся неправедные люди для вечных мучений. Это те, кто почитают рукотворное, кто не знают Господина и Родителя мира и отказываются от Него. (7) Но и хозяин их будет изобличен вместе с прислужниками своими и осужден на казнь. С ним равно все множество нечестивцев за свои преступления будет гореть вечным огнем на глазах ангелов и праведников.
(8) Таково учение святых пророков, которому мы, христиане, следуем; такова наша мудрость, над которой смеются, словно над глупостью и пустословием, и те, кто почитают тленное, и те, кто охраняют тщетную философию. Ведь мы не имеем обыкновения защищать и оборонять ее публично, но, следуя повелению Божию, будучи мирными и тихими, храним тайну Его под покровом и внутри своего круга, и не спорим с упорством и страстностью с теми, кто далек от истины, кто беспощадно нападает на Бога и Его религию, не заботясь о постижении их, но исключительно ради насмешки и обвинения. (9) Ибо тайна должна сохраняться и укрываться весьма усердно, особенно нами, кто носит само имя веры. (10) Но те [язычники] это наше безмолвие уличают, словно дурной сговор, поэтому и измышляют о целомудренных и невинных людях разные мерзости и верят в то, что сами выдумали.
Бл. Аврелий Августин Гиппонский (354 — 430)
Из проповеди Sermo 259.19:
«Следовательно, этот восьмой день обозначает новую жизнь в конце времени, седьмой — будущий покой святых, ибо в тот день будет царствовать Бог на земле, вместе со своими святыми, как сказано в Писаниях».
Из сочинения «О граде Божьем», книга 20, глава 7:
[…] Пришедшие на основании этих слов Апокалипсиса [Откр 20:1—6] к заключению, будто первое воскресение будет телесным, остановили, между прочим, особое внимание на числе тысяча, найдя в нем указание на то, что якобы у святых надлежало таким образом быть своего рода субботствованию в продолжение такого периода времени в виде святого покоя после трудов шести тысяч лет с того времени, как был сотворен человек и в наказание за великий свой грех низвергнут из райского блаженства в бедствия настоящей смертности; так что соответственно словам Писания: «У Господа один день, как тысяча лет, и тысяча лет, как один день» (2 Пет 3:8), когда исполнится шесть тысяч лет, равняющихся шести дням, последует как бы седьмой день субботы в виде последних тысячи лет, с воскресением, т.е. для празднования этой субботы, святых. Мнение это могло бы быть до некоторой степени терпимо, если бы предполагалось, что в эту субботу святые будут иметь некоторые духовные радости от присутствия Господня. Некогда и мы думали так. […]
