автордың кітабын онлайн тегін оқу 50 внутриутробных исследований, проведенных на людях в современном Китае, указывающих на чрезвычайные риски пренатального УЗИ. Новая библиография
Джим Вест
50 внутриутробных исследований, проведенных на людях в современном Китае, указывающих на чрезвычайные риски пренатального УЗИ
Новая библиография
Шрифты предоставлены компанией «ПараТайп»
Переводчик Елена Подсобей
Переводчик Ксения Абдуллаева
Организатор перевода книги на русский язык Екатерина Граевская
© Джим Вест, 2023
© Елена Подсобей, перевод, 2023
© Ксения Абдуллаева, перевод, 2023
УЗ диагностика вызывает споры из-за известных рисков, не подтвержденных исследованиями на людях. При этом финансирование исследований было сокращено с конца 1980х гг. Джим Вест в своей Библиографии сообщает, что потенциальные риски были подтверждены в современном Китае, где тысячи женщин, добровольно согласившихся на аборт, подверглись тщательно контролируемому пренатальному диагностическому УЗ обследованию. C помощью высокотехнологичных лабораторных методов было исследовано абортивное вещество.
ISBN 978-5-0059-6634-6
Создано в интеллектуальной издательской системе Ridero
Оглавление
Эпиграф
«Конечно, неразумно ждать убедительных доказательств того, что ультразвук опасен, вместо того чтобы сразу проявлять осторожность в отношении его использования»,
«Обзор потенциальных неблагоприятных последствий пренатального УЗИ»,
А. Дж. Бачковский, Департамент Статистики, Университет Лидса, Декабрь 1997
Предварительные заметки
Заявление об отказе от ответственности: тем, кто хочет обратиться за медицинской помощью, рекомендуется проконсультироваться с медицинскими сотрудниками. Читателю следует обсудить этот труд с профессионалами, чтобы прояснить и проверить изложенные здесь вопросы. Автор не является авторитетным источником, и поэтому его выводы могут не отражать нынешнюю практику, знания или уровень техники.
В этой книге представлены точки зрения, полученные в ходе критического анализа результатов ультразвуковых исследований, которые были проигнорированы, упущены или отклонены ранее. Это западные исследования на животных Либескинда (1979–1981), Андерсона и Барретта (1979–1981), Энга (2006), Эллисмана (1987), Саада и Уильямса (1982) и китайские исследования на людях.
Эта книга призвана побудить к разумному обсуждению противоречий, которые существуют на протяжении всей истории медицинского и терапевтического ультразвука. В настоящее время не существует достаточно авторитетного общественного форума для обсуждения и оценки этих противоречий.
Любые точки зрения, которые нашли свое изложение в этой книге, являются неокончательными и нуждаются в компетентном анализе.
Даже если компетентные лица, исходя из материалов книги, придут к выводу, что ультразвук опасен, применение этого вывода к любому конкретному случаю/человеку все равно может быть сомнительным из-за разной силы воздействия, биологических реакций человека и требований конкретного случая.
Эта книга не является непреклонной истиной. Можно поставить под сомнение материалы, приведенные в ней, а также исправить обнаруженные неточности. Скорректированная версия с исправлениями будет включена в будущие публикации и/или опубликована на сайте Джима Веста.
Некоторые ученые привлекали автора к дискуссиям на разные темы. Они не просили оставаться анонимными, но тем не менее, в этой книге их конфиденциальность сохранена из-за деликатности темы.
Редакционная помощь: Клаус Дженсен, Рут Парнелл и другие.
Выражение признательности: Энтони Бринк, Митчел Коэн и Коалиция против распыления (No Spray Coalition) [172], Трелэйн Фриман, Дайан Грегг, Тедд Коран, Барбара Ковач, Рамиэль Нагель, Гари Краснер, Шери Наккен, Пертская группа (Perth Group), Джон Раппопорт, Крис Роулинз, Джун Сигал, Юджин Семонс, Джон Скудамор, Матиас Вайзер и другие.
В книге предоставляется небольшой технический глоссарий.
Примечания помещаются в [скобки]. Выделение показано жирным шрифтом и курсивом.
Присоединяйтесь к электронной рассылке на сайте harvoa.org для получения уведомлений о новых материалах, исправлениях и обновлениях.
Благодарности этой книге
С момента публикации в 2013 году не возникло отрицательных комментариев к данной книге. Также эта книга не была поставлена под сомнение. Наоборот, большое одобрение выразили:
Джон Раппопорт, журналист, занимающийся журналистскими расследованиями
Великий Джим Вест сделал это! Его тщательный анализ перевернул медицинское сообщество с ног на голову. Если бы я был королем Пулитцеров, я бы дал ему дюжину премий. Он показал, что такое по-настоящему глубокий обзор.
Эйтан Киммель, доктор философии, кафедра биомедицинской инженерии, Институт Техниона, один из ведущих исследовательских центров мира.
Ваша книга прекрасна. Вы нашли исследования на людях. Глава пятая ужасающая! Хотел бы я ошибаться…
Сэм Милхэм, доктор медицины, магистр здравоохранения, бывший эпидемиолог штата Нью-Йорк, профессор, автор и новаторский ученый в области ЭМП (электромагнитного поля) sammilham.com
Прекрасная работа. Ваша книга оказывает значительную услугу читателям, которые находятся в детородном возрасте… Ведь просто невозможно подвергнуть плод такому количеству облучения не причинив ему вреда. Как в примере случая Ньюнэма (1993).
Звонко Хочевар, доктор юридических наук, Медицинский центр Люблянского университета
Поздравляю вас с книгой и благодарю Вас за ваше мужество в представлении этой темы публике. Огромное спасибо! Я защитила докторскую диссертацию, обнаружив, что «нет доказательной медицины», подтверждающей «безопасность» ультразвука при процедурах ЭКО (экстракорпорального оплодотворения).
Мануэль Ф. Казанова, доктор медицины, заместитель председателя по исследованиям факультета психиатрии и поведенческих наук Университета Луисвилля.
Доктор Казанова — видный нейробиолог, проводящий новаторские исследования в области нейросетей коры головного мозга, например, миниколонок кортекса.
Это важная работа. На эту тему следует обратить внимание. Ультразвук — это больше, чем просто красивые фотографии младенцев. Мы узнаём о побочных эффектах и механизмах потенциального вреда, которые не были предметом исследований в области безопасности, по крайней мере, ее регулирования. Вы объединили эту область, обобщив множество различных областей, связанных с предметом исследования, от физики до биологии и медицины. Ваш труд должен повысить осведомленность обывателя о том, что ультразвук — это услуга, к которой «потребитель должен относиться с осторожностью». До того, как наше правительство начнет принимать меры, ответственность за поиск информации и принятие адекватных решений возлагается на плечи потребителей.
Уильям О'Брайен младший, доктор философии, выдающийся ученый в области ультразвука, писатель, бывший президент Американского института ультразвука в медицине (AIUM), бывший председатель комитета по биоэффектам этого института и директор лаборатории биоакустических исследований.
О«Брайен написал комментарий к исследованию Дж. Чжана (2002) в ответ на мое лоббирование. Отрывок:
Исследование Дж. Чжана (2002) было относительно хорошо проведено и задокументировано с учетом реакции «доза-эффект»… Эксперимент необходимо воспроизвести… 13 мВт/см2 действительно низкое значение интенсивности… Полученные данные важны… Уровни [интенсивности] SPTA не подтверждают [тепловую] точку зрения [т.е. подтверждается нетепловой механизм].
Стефани Сенефф, доктор философии, старший научный сотрудник Массачусетского технологического института
Я прочитала Вашу книгу и была очарована ею! … УЗИ может представлять опасность во время беременности… Теперь я гораздо лучше осведомлена.
Гэри Краснер, Коалиция за осознанный выбор
Джим Вест — ведущий независимый исследователь причин болезней, вызванных химическим воздействием. А сейчас он написал новаторскую книгу, в которой задокументированы неудобные факты об опасностях ультразвука. Родители и медицинские сотрудники должны пересмотреть соотношение пользы от ультразвука и «цену» его применения.
Рамиэль Нагель, автор книги «Исцеление наших детей»
Есть явные доказательства того, что УЗИ во время беременности может изменять ткани плода. Джим Вест откопал то невозможное, чтобы найти доказательства, которые ясно дали бы понять, что мы не должны бессистемно использовать видео-ультразвук, когда можно использовать менее инвазивные технологии.
Журнал Nexus
Западные ученые и медицинские сотрудники, похоже, не осведомлены о многочисленных исследованиях на людях, которые были проведены в Китае, которые четко указывают на вред от использования диагностического ультразвука. Пришло время изучить этот новый сборник исследований.
Рассел Б. Олински, М. С. Специалист по окружающей среде
Джим Вест должен получить премию Гете… Должно быть, последствия этого будут огромны, но, увы, я не ожидаю каких-либо перемен из-за существования корыстных интересов.
Даниэль Мацеевский
Это хорошо написанная книга по крайне важной теме… Еще до того, как я прочитал эту книгу, я был убежден, что пренатальное ультразвуковое исследование ведет к буму аутизма и других нарушений развития у детей. После прочтения этой книги у меня исчезли все сомнения относительно разрушительного действия ультразвука. Джим Вест отлично справляется не только с преподнесением результатов исследования, но и с созданием основы для понимания того, что происходит.
Майкл Элльнер, HEAL-NY
О страсти и умении Джима Веста находить, проверять и разоблачать ложные медицинские факты, а также экономические, политические и социальные силы, движущие и защищающие общепринятую медицинскую практику, ходят легенды в сфере активистов альтернативного здравоохранения.
Тедд Корен, округ Колумбия, korenpublications.com
Благодарю. Я всегда могу рассчитывать на великолепную информацию с Вашей стороны. Вы настоящий искатель истины.
Келли Броган, доктор медицины, KellyBroganMD.com
«Исследования на людях» признают ультразвук небезопасным! Джим Вест составил крупнейшую библиографию ультразвуковых исследований человека.
Эми Уортингтон, wi-cancer.info
Я читала эту книгу медленно и на каждой странице я делала заметки, подчеркивала и выделяла. Блестящий способ, которым Джим связывает так мнóого несвязанных между собой нитей и разоблачает ложь. На мой взгляд, эта книга — САМАЯ важная работа нашего времени.
Предисловие от организатора перевода книги на русский язык
Здравствуйте, дорогие читательницы и читатели!
Меня зовут Екатерина Граевская, я женщина, жена и мама двоих детей, выношенных без пренатального УЗИ и рожденных дома. Я перинатальный психолог, автор и организатор безоплатного проекта «Марафон для тех, кто хочет знать о домашних родах больше» (канал в Телеграм @marafon_o_domashnih_rodah), соавтор первого в России курса подготовки к домашним родам (сайт проекта kurs-domashnie-rody.ru).
Первая моя беременность проходила в 2017 году. В то время я изучила все немногочисленные русскоязычные источники на тему пренатального УЗИ и приняла для себя решение, что без показаний не буду прибегать к данному вмешательству. На тот момент это решение скорее было интуитивным, так как информации было не так много, чтобы сделать объективные выводы.
Чуть позже я нашла список показаний к ульразвуковой диагностике, разработанный Национальным институтом здоровья США в 1984 году. Джим упоминает о них в данной книге без перечисления, поэтому я размещу их в конце данного предисловия. Изучив эти данные, я убедилась, что в первую беременность у меня действительно не было показаний для УЗИ.
В 2021 году в самом начале своей второй беременности я познакомилась с книгой Джима Веста. Результаты исследований, о которых я прочитала, стали весомым аргументом в дополнение к моим интуитивным ощущениям в пользу отказа от пренатального УЗИ без объективных показаний.
К тому времени я уже более 3-ёх лет вела свой блог об осознанной беременности и родах: делилась своим личным и профессиональным опытом. И, конечно же, я получала от своих читательниц вопросы на тему влияния УЗИ на внутриутробного малыша.
Прочитав труд Джима Веста с помощью приложения переводчика, я подумала о том, что у всех русскоговорящих женщин и мужчин должна быть возможность ознакомиться с данной информацией, чтобы на основании её принимать осознанное и информированное решение об использовании ультразвуковой диагностики во время беременности. В этот же день я связалась с Джимом и предложила ему перевести книгу на русский язык. К счастью, он дал своё согласие, и теперь вы держите её в руках.
Выражаю признательность и благодарность Джиму Весту за его труд и открытость к сотрудничеству, а также Елене Подсобей (переводчик) и Ксении Абдуллаевой (переводчик и дизайнер), которые вдохновились идеей издания книги на русском языке и трудились над её переводом и оформлением.
Пусть эта книга поможет вам сформировать своё отношение к ультразвуку во время беременности, на основе которого вы сможете принимать взвешенные решения о его применении или отказе от данной процедуры для ваших пренатальных детей.
Показания к пренатальному УЗИ
В 1984 году на конференции, посвященной безопасности УЗИ, Национальным институтом здоровья США были разработаны показания к УЗИ:
1. Уточнение срока беременности перед кесаревым сечением, родовозбуждением и искусственным абортом.
2. Оценка развития плода при наличии факторов риска развития внутриутробной задержки развития и макросомии: тяжелая преэклампсия, длительная артериальная гипертония, ХПН, тяжелый сахарный диабет.
3. Кровотечение из половых путей при беременности.
4. Определение предлежания плода при неустойчивом положении плода в конце беременности и при невозможности определить предлежание плода другими методами.
5. Подозрение на многоплодную беременность: если выслушивается сердцебиение по крайней мере двух плодов, если высота стояния дна матки превышает гестационный возраст, и, если беременность наступила после индукции овуляции.
6. Несоответствие величины матки сроку беременности. УЗИ позволяет уточнить гестационный возраст, а также исключить много- и маловодие.
7. Объемное образование малого таза, выявленное при влагалищном исследовании.
8. Истмико-цервикальная недостаточность. С помощью УЗИ контролируют состояние шейки матки, выбирают оптимальное время для наложения кругового шва.
9. Подозрение на пузырный занос. При пузырном заносе могут наблюдаться артериальная гипертония, протеинурия, кисты яичников, отсутствие сердцебиения плода (при доплеровском исследовании на сроке более 12 недель).
10 Подозрение на внематочную беременность или высокий риск патологии.
11. Подозрение на гибель плода.
12. Инвазивные методы исследования фетоскопия, внутриутробное переливание крови, кордоцентез, биопсия хориона, амниоцентез.
13. Подозрение на патологию матки: миома матки, раздвоенная матка, двурогая матка.
14. Контроль положения внутриматочного контрацептива.
15. Наблюдение за ростом яичникового фолликула.
16. Оценка биофизического профиля плода после 28-й недели беременности (при подозрении на внутриутробную гипоксию).
17. Различные манипуляции во время родов, например поворот и извлечение второго плода при двойне.
18. Подозрение на много- и маловодие.
19. Подозрение на преждевременную отслойку плаценты.
20. Наружный поворот плода на головку при тазовом предлежании.
21. Определение веса плода при преждевременном излитии околоплодных вод и преждевременных родах.
22. Высокий уровень альфа-фетопротеина в сыворотке беременной. УЗИ проводят для уточнения гестационного возраста и исключения многоплодной беременности, анэнцефалии и гибели одного из плодов.
23. Оценка ранее диагностированных пороков развития у плода.
24. Врожденные пороки в семейном анамнезе.
25. Оценка развития плодов при многоплодной беременности.
26. Определение срока беременности при позднем обращении беременной к врачу.
1 | Китайские исследования на людях
В этой книге представлена новая библиография по УЗИ, то есть Китайские исследования на людях. До этой публикации, за некоторыми исключениями, эти исследования не были признаны в западном мире.
Китайские исследования на людях — это современные клинические исследования с использованием аналитических технологий, которые обычно выходят за рамки традиций западной ультразвуковой науки. Китайские исследования на людях были проведены во время стремительного роста ультразвуковых исследований в Китае в 1988—2011 гг. Китайские исследования на людях изучают причины повреждения человеческого плода после процедуры диагностического ультразвука. Они поддерживают и ссылаются на критические западные исследования на животных и клетках, которые были нейтрализованы, проигнорированы или лишены финансирования для их продолжения.
Метод Китайских исследований на людях: женщины, решившие сделать аборт, проходят диагностическое ультразвуковое обследование перед абортом. Абортивное вещество, такое как ткань мозга, почек, глаза или хориоамниона, исследуется в лаборатории с помощью биохимических анализов и/или электронной микроскопии.
Крупные западные специалисты заявляют, что диагностический ультразвук безвреден, основываясь на своем утверждении об отсутствии исследований на людях, подтверждающих опасности, которые, в свою очередь, уже были обнаружены в некоторых исследованиях на животных и клетках.
«Морская пехота США и Управление по санитарному надзору за качеством пищевых продуктов и медикаментов» в своем авторитетном обзоре в медицинском журнале Ультразвука (the Journal of Ultrasound) уверяет:
«Хотя лабораторные исследования показали, что диагностические уровни мощности ультразвука могут оказывать физическое воздействие на ткани, в исследованиях на людях нет доказательств причинно-следственной связи между диагностическим ультразвуковым воздействием во время беременности и неблагоприятным биологическим воздействием на плод» [32].
Дуглас Л. Миллер, доктор философии, описывает надежные способы, гарантирующие безопасность:
«Обеспечение безопасности ультразвуковой диагностики в акушерстве началось с молчаливого предположения о безопасности, разрешенного федеральным законом…»
«Китайские исследования» противоречат аспекту безопасности этих утверждений.
Вслед за «Китайскими исследованиями» данная книга занимает устоявшуюся критическую позицию в отношении связи УЗИ с возникновением расстройств аутистического спектра (РАС), синдрома дефицита внимания и гиперактивности (СДВГ), расстройств личности, офтальмологических заболеваний, различных дефектов развития, кожных заболеваний и аллергии.
Хотя причинно-следственную связь между диагностическим ультразвуком и вышеуказанными расстройствами можно аргументировать отдельно, существует вполне реальная и практическая концепция токсичного синергизма. Следует утверждать, что диагностический ультразвук вызывает уязвимость к вторичным факторам, являющимися стрессовыми, таким как вакцины или другие фармацевтические препараты. Вышесказанное согласуется с мнением некоторых матерей, которые записывают каждую деталь рождения и развития своего ребенка и видят, что их дети страдают аутизмом при рождении или у них аутизм вызван вакцинами или другими фармацевтическими препаратами. Эта концепция, как теория причинной обусловленности, подтверждается исследованиями ультразвуковой синергии, см. Цянь (1996) [36].
Здесь будут представлены новые модели причинно-следственной связи диагностического ультразвука и заболеваний, которые подробно описаны в данном издании. Например:
1) Хориоамнионит, распространенное внутриутробное заболевание, воспаление хориоамниона, соединения матери и плода, нарушение материнской защиты плода.
2) Желтуха — распространенное заболевание новорожденных.
3) Детские раковые заболевания, например лейкемия, лимфома, рак мозга и т. д.
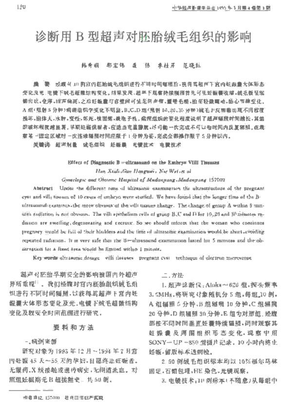
2 | Пример изображения, полученного с помощью диагностического ультразвука
Китайские исследования обычно публикуются на китайском языке. В некоторых из них было добавлено также резюме на английском языке, состоящее только из заголовка и тезисов. Эти исследования можно перевести с помощью программ для онлайн-перевода и отредактировать, чтобы сделать их более понятными. Также доступны платные переводы на основе первоисточника. Для редактирования потребовалось некоторое знание ультразвуковой терминологии.
Ниже изображен пример диагностического ультразвукового исследования (Рисунок 1), первая страница книги Чжию Чжана (1994), «Исследование беременных женщин и влияния диагностического ультразвукового облучения на иммунную функцию эритроцитов новорожденных». Исследование демонстрирует, что диагностический ультразвук нарушает иммунную систему красных кровяных телец (RBC) плода/младенца. Это исследование обсуждается в главе 5.
