автордың кітабын онлайн тегін оқу Конструирование языков: От эсперанто до дотракийского
Все права защищены. Произведение предназначено исключительно для частного использования. Никакая часть электронного экземпляра данной книги не может быть воспроизведена в какой бы то ни было форме и какими бы то ни было средствами, включая размещение в сети Интернет и в корпоративных сетях, для публичного или коллективного использования без письменного разрешения владельца авторских прав. За нарушение авторских прав законодательством предусмотрена выплата компенсации правообладателя в размере до 5 млн. рублей (ст. 49 ЗОАП), а также уголовная ответственность в виде лишения свободы на срок до 6 лет (ст. 146 УК РФ).
Предисловие
Я только что поприветствовал вас на четырех языках: эсперанто, клингонском, дотракийском и блиссимволике. У всех них есть одно общее свойство: они рукотворны. Ни один не возник сам по себе, у каждого есть создатель, который сконструировал этот язык с той или иной целью.
Книга, которую вы держите в руках, посвящена искусственным языкам и их изобретателям. Мир искусственных языков столь красочен и разнообразен, что было бы даже жаль писать о них строгую теоретическую работу. Именно поэтому основную часть книги составляют рассказы об искусственных языках — в общей сложности примерно 30 — и об их создателях. Но и просто собрание диковинок — это не слишком интересно, и потому каждая глава начинается с теоретических рассуждений, ставящих тот или иной тип искусственных языков в контекст лингвистической теории, после чего и следует разбор конкретных примеров.
Эта книга не была бы написана, если бы мне не оказывали помощь и поддержку многие люди, которым я хочу сказать спасибо.
В первую очередь — редакции проекта «ПостНаука», благодаря которому и появилась книга. Анна Козыревская предложила мне сочинить для сайта небольшой текст об искусственных языках в литературе (и, что в таком деле еще существеннее, не один раз напомнила мне, чтобы я его написал). Ивар Максутов, задумав серию «Библиотека ПостНауки», предложил мне расширить этот текст до масштабов книги. Софья Панина взяла на себя работу с рукописью, которую затем продолжила Дарья Петушкова — ее советы и замечания принесли книге большую пользу.
Также я благодарю издательство «Альпина нон-фикшн», которое взяло на себя публикацию книги.
Сложно выразить в нескольких словах ту благодарность, которую я испытываю к моему научному редактору Ивану Держанскому. Без его обширнейших познаний, внимательности к деталям и полемического задора, с которым он читал мою книгу, в ней было бы гораздо больше ошибок. Спасибо Александру Бердичевскому и Елене Мартыновой, опубликовавшим некоторые из задач, вошедших в книгу, в разделе лингвистических задач на сайте «Элементы» и редактировавшим мои решения и послесловия к ним.
Я благодарен за помощь моим друзьям и коллегам, которые поддерживали меня в работе, читали отдельные части этой книги и дали мне немало ценных советов: Борису Иомдину, Антону Кухто и Антону Сомину. Спасибо Максиму Кронгаузу и Виктору Сонькину, чьи научно-популярные книги служили мне образцом для подражания.
Особое спасибо моей матери Елене Галинской и моей жене Марии Коношенко, которые не только поддерживают меня во всех моих начинаниях, но и внимательно прочитали рукопись этой книги и высказали множество ценных соображений. Спасибо и моей бабушке Ирине Галинской, моему отцу Чеде Пиперски и моему сыну Владиславу, на первый месяц жизни которого как раз и пришлось дописывание этой книги.
Разумеется, никто из тех, кого я перечислил выше, не несет ответственности за ошибки и недочеты, которые наверняка обнаружат внимательные читатели: все это остается на моей совести.
Введение
Искусственные языки и лингвистика
В современном мире насчитывается около 7000 языков. Это настолько много, что один человек не способен в полной мере освоить даже ничтожную долю этого разнообразия. Знаменитый полиглот кардинал Меццофанти (1774–1849) знал три десятка европейских и ближневосточных языков и еще десяток более экзотических (хотя тут сложнее проверить, действительно ли он их знал)1 — и все равно это меньше, чем 1% языкового разнообразия мира. Более того, бо́льшая часть известных Меццофанти языков относились к одной языковой семье — индоевропейской: итальянский, латинский, португальский, испанский, албанский, греческий, английский, русский и так далее.
Но, несмотря на то что все разнообразие языков мира не подвластно никому из нас, естественными языками оно не исчерпывается: многие люди занимаются лингвоконструированием: придумывают свои собственные новые языки — конланги (от английского constructed languages). Одни делают это для развлечения, другие — ради всеобщей пользы; одни изобретают язык и забывают о нем через неделю, другие потом совершенствуют свое изобретение всю жизнь; одни оставляют описание нового языка лежать в ящике стола, а другие публикуют книги, рассчитывая на широкое распространение. Многие из этих языков прочно вошли в нашу культуру: любой из нас что-то слышал об эсперанто или о клингонском.
Но приходится сразу сказать, что лингвистическая наука обычно не считает искусственные языки достойным объектом исследования. Более того, многие ученые-лингвисты даже на знание искусственных языков смотрят со скепсисом. Если про кого-то становится известно, что этот человек знает эсперанто, такие лингвисты начинают снисходительно покачивать головой — что ж, у всех есть свои маленькие слабости (а если этот человек им не нравится, то говорят: «Ну, все ясно»). Традиционное отношение науки к искусственным языкам наглядно иллюстрирует фрагмент статьи «Искусственный язык» в энциклопедическом словаре «Язык и лингвистика: ключевые понятия», написанном известным британско-американским лингвистом Ларри Траском в соавторстве с Питером Стокуэллом:
Многие из ранних искусственных языков были созданы философами и имели априорную природу; это означает, что они не опиралась на существующие языки, а были составлены по произвольным принципам, которые пришлись по вкусу их изобретателям. Многие из них задумывались как «универсальные» или «логические» языки и основывались на грандиозных схемах классификации всего человеческого знания. Все эти проекты были абсолютно несбыточны. К числу наиболее успешных попыток принадлежат изобретения француза Декарта, шотландца Дальгарно и англичанина Уилкинса.
Начиная с XIX в. искусственные языки обычно были апостериорными, то есть основанными в той или иной мере на существующих. Их сочиняли лингвисты, логики, священники, политики, окулисты и бизнесмены. 〈…〉 В 1880 г. немецкий священник Шлейер опубликовал проект языка волапюк, неуклюжую и сложную смесь нескольких европейских языков c громоздкими окончаниями его собственного изобретения; получилось что-то вроде шведского языка, приправленного толикой безумия, но за несколько лет этот язык привлек сотни тысяч последователей. В 1887 г. польский окулист Заменгоф представил публике проект эсперанто, более простого языка, также скроенного из кусочков нескольких европейских языков, и он стал самым изучаемым и используемым искусственным языком в мире.
В эсперанто все же есть ряд затруднительных особенностей, и поэтому начали создаваться упрощенные версии этого языка: идо, эсперантидо, эсперантуишо и современный эсперанто. Их успех был минимален. Датский лингвист Есперсен создал сильно видоизмененную версию эсперанто под названием новиаль, которая не вызвала большого интереса. 〈…〉 В XX в. были предложены и десятки других проектов, исчезнувших без следа.
〈…〉 Наконец, логланги (логические языки), в частности языки программирования, могут иметь практическую ценность, но большинство из них (например, логлан и его потомок ложбан, который поддерживается Группой логического языка) демонстрируют в корне неправильное понимание того, что такое язык и для чего он нужен2.
Читатель наверняка уже утомлен длинной цитатой, поэтому я не буду для сравнения приводить другие статьи из этого словаря. Скажу лишь, что они совершенно лишены такого ерничества и злорадства. Показательно, что эта статья — чуть ли не единственная, где персонажи презрительно называются по фамилиям, без имен: даже в статье «Языковые мифы», где развенчивается тот же Есперсен, говорится, что его звали Отто.
Но если присмотреться, то окажется, что искусственные языки могут быть полезны для лингвистической теории — и даже Траск и Стокуэлл, если очистить их текст от наслоений желчи, дают намек на то, в чем может заключаться эта польза. Да, пусть ранние философские языки были неудачны, волапюк неуклюж, а создатель логлана в корне неправильно понимал, что такое язык. Но кто те люди, которые понимают это правильно? И могут ли они понимать это, если работают только с естественными языками и знают, какими они бывают, но не могут отрешиться от них и представить себе, какими они не бывают?
Отечественный лингвист Лев Щерба писал:
Не ожидая того, что какой-то писатель употребит тот или иной оборот, то или иное сочетание, можно произвольно сочетать слова и, систематически заменяя одно другим, меняя их порядок, интонацию, и т.п., наблюдать получающиеся при этом смысловые различия, что мы постоянно и делаем, когда что-нибудь пишем. 〈…〉 Ведь надо иметь в виду, что в «текстах» лингвистов обыкновенно отсутствуют неудачные высказывания, между тем как весьма важную составную часть языкового материала образуют именно неудачные высказывания с отметкой «так не говорят», которые я буду называть «отрицательным языковым материалом». Роль этого отрицательного материала громадна и совершенно еще не оценена в языкознании, насколько мне известно3.
Щерба имеет в виду очень простую идею, которая фактически лежит в основе всего современного синтаксиса: надо не только исследовать те предложения, которые кажутся нам правильными, но и немного менять их, чтобы «сломать», придать им неправильность. Предложение, которое кажется носителям языка неприемлемым, делает то правило, которое в нем нарушается, намного более рельефным и заметным. Так, если изучать согласование в русском языке, мы можем посмотреть на предложения (1–3) и убедиться, что первые два из них естественны, а третье явно неправильно (неправильность обозначается звездочкой; примеры взяты из статьи Ольги Пекелис4):
(1) У Сережи моментально менялись тон и выражение лица.
(2) У Сережи моментально менялся тон и выражение лица.
(3) *У Сережи моментально менялось тон и выражение лица.
Отсюда мы можем сделать вывод, что согласование в таких предложениях возможно либо по множественному числу, либо по признакам первого из членов, соединенных союзом и, но не по признакам второго: мужской род от тон взять можно, а средний род от выражение — нельзя. Посмотрев на это, можно изучать согласование дальше и думать, от чего еще оно зависит: например, изменится ли что-то, если поставить сказуемое после подлежащих? Можно проверить по большому собранию текстов, как часто употребляется тот или иной из вариантов. Можно попробовать дать происходящему какую-то теоретическую интерпретацию. Но, как бы то ни было, первый шаг, с которого мы начали, — построили то, чего не бывает, и задумались: а почему так?
Ту же самую роль выполняют и искусственные языки на фоне естественных. Иногда, взглянув на искусственный язык, лингвист восклицает: «Это чушь! Так не бывает!» Но именно в этот момент стоит остановиться и подумать: а почему так не бывает?
Известный нидерландский лингвист Марк ван Остендорп в 2000 г. написал статью «Искусственные языки и лингвистическая теория»5, в которой предложил различать не только естественные и искусственные языки, но и языки реальные, потенциальные и невозможные. Любой естественный язык по опрелению реален, а вот с искусственными все не так просто: они могут относиться к любой из трех категорий. Полноценно ответить на вопрос, что возможно, а что нет, мы пока не способны. Неясно, какими особенностями должен обладать невозможный язык, и столь же неясно, что такое невозможность языка вообще: значит ли это, что Homo sapiens не сможет его выучить? Не сможет на нем говорить? Сможет выучить и говорить, но этот язык не передастся детям? Но, несмотря на все сложности и неясности, по крайней мере задумываться об этом стоит.
Ван Остендорп упоминает споканский язык, изобретенный его соотечественником Роландтом Твехейсеном. «У споканского есть черты, которые совершенно не засвидетельствованы в других (естественных) языках», — пишет ван Остендорп. В качестве примера невозможной черты он приводит тесную связь глагольного времени с порядком слов: дело в том, что по-спокански в настоящем времени (Твехейсен называет его «нейтральным») сперва идет подлежащее, потом сказуемое, потом дополнение, в прошедшем («определенном») времени — сперва подлежащее, затем дополнение, затем сказуемое, а в будущем — сперва сказуемое, за ним подлежащее, а следом дополнение6:
(4) Miko trempe ef român
'Мико читает роман.
(5) Miko ef român trempe
'Мико прочитал роман.
(6) Trempe Miko ef român
'Мико прочитает роман.
С точки зрения привычных нам естественных языков это очень странно. Кажется, что так не бывает. Но почему это более странно, чем ситуация, когда в настоящем времени глагол изменяется по лицам, а в прошедшем — по родам, как в русском языке (читаю, читаешь, читает ~ читал, читала, читало)? А, скажем, в грузинском языке от времени зависит то, какими падежами обозначаются участники ситуации — и это уже не так разительно отличается от ситуации в споканском языке.
Более того, если расширить кругозор, окажется, что это не невозможная черта. Например, именно так устроено время в языке аттие (Кот-д'Ивуар)7. Вот несколько примеров предложений на этом языке (в упрощенной транскрипции), из которых видно, что в этом языке в настоящем времени используется порядок слов Подлежащее — Дополнение — Сказуемое, а в прошедшем времени — Подлежащее — Сказуемое — Дополнение8:
Вот и получается, что даже невозможное на самом деле иногда возможно, а значит, не стоит так уж скептически относиться к искусственным языкам. Иногда они в самых неожиданных точках грамматики вполне соответствуют реальности, даже если эта реальность и не была известна ни их создателям, ни критикам.
Именно поэтому я буду стоять в этой книге на позиции заинтересованного наблюдателя, а не едкого критика: если искусственный язык в чем-то непохож на естественные, это не повод бросать в его автора камни, а, наоборот, интересная пища для размышлений. Правда, ван Остендорп подчеркивает, что лингвисты, стремясь к естественнонаучному идеалу — исследовать только спонтанно развивающиеся объекты, которые подчиняются непреложным законам, не видят смысла в том, чтобы изучать проявления свободной воли отдельного человека, к числу которых относятся искусственные языки. Но, с другой стороны, проявления свободной человеческой воли активно изучаются литературоведением, искусствознанием, музыковедением. Может быть, для того, чтобы не волновать лингвистов и не заставлять исследователей и создателей искусственных языков ничего им доказывать, стоит признать, что наука об искусственных языках — это просто другая, отдельная область знаний. Но, как бы то ни было, кажется, что лингвистике стоит вести ее под руку, как младшую сестру, а не презрительно поворачиваться к ней спиной.
Какие бывают искусственные языки?
Мир искусственных языков очень разнообразен, и поэтому сразу же возникает желание упорядочить его и сделать обозримым. Очевидно, для этого нужно построить классификацию таких языков. Обычно в подобные классификации включаются два параметра: с какой целью создавался язык и создавался ли он с нуля или на основе каких-то существующих языков.
Начнем с целей, которые могут быть довольно разнообразны. Одно из самых популярных предназначений искусственных языков — совершенствовать человеческое мышление, создав новый, стройный и логичный язык. Эта цель тесно связана с так называемой гипотезой лингвистической относительности, или гипотезой Сепира — Уорфа: язык влияет на мышление людей, говорящих на нем. Она была сформулирована в XX в., но лингвисты и интересующиеся языками люди так или иначе задумывались об этой проблематике и раньше. Если гипотеза лингвистической относительности обоснованна и язык действительно влияет на мышление, не означает ли это, что недостатки естественных языков затрудняют наше интеллектуальное развитие и препятствуют мыслительным процессам? А если так, то не изобрести ли язык, который будет устроен строго логично и в котором не будет изъянов? Именно такими идеями, стремясь к совершенствованию языка, а через него в конечном счете и мышления, обычно руководствуются создатели языков, которые называются философскими или логическими. Иногда также встречается термин энджланги от английского engineered languages. Философские и логические языки, как правило, бывают известны в довольно узких кругах; из недавних изобретений такого рода чаще всего вспоминают логлан и ложбан.
Но лингвоконструирование может не претендовать на создание идеала, а преследовать куда более практическую цель: обеспечить взаимопонимание между людьми. Понятно, что при том количестве языков, которое есть в мире, часто возникают ситуации, когда людям надо взаимодействовать с теми, кто не говорит на их родном языке. Иногда в таких случаях роль языка-посредника берет на себя какой-то существующий язык: так, на территории России распространено больше полутора сотен языков, но их носители обычно общаются между собой по-русски. На международных конференциях люди обычно общаются по-английски, каковы бы ни были их родные языки. Однако может возникнуть ощущение, что это не вполне справедливо — выделять один язык из множества, придавая ему особый статус. Именно этим соображением и обусловлено еще одно направление лингвоконструирования — создание международных вспомогательных языков, или аукслангов (от английского auxiliary language 'вспомогательный язык'). Самый известный и популярный представитель таких языков — это, конечно же, эсперанто. А наука, которая занимается их изучением, называется интерлингвистикой.
Кроме того, искусственные языки можно создавать и просто для удовольствия или художественных нужд. Если вы пишете фантастический роман о жителях далекой планеты, в сущности, довольно странно, если они будут говорить по-русски, по-английски или на каком-то еще земном языке. Разумеется, об этом мало кто задумается, но если задумается сам автор, то ему может захотеться создать для своих персонажей особый язык или хотя бы несколькими штрихами показать, что он существует[1]. Таких языков, на которых говорят обитатели вымышленных миров, было изобретено довольно много. Они называются художественными языками, или артлангами (от английского artistic language 'художественный язык'). Некоторые из них разработаны хорошо и имеют подробную грамматику, например клингонский язык в сериале «Звездный путь» или языки квенья и синдарин у Толкина, а некоторые хуже — порой авторы ограничиваются парой непривычно звучащих слов.
Разумеется, границы между типами довольно размыты — так, звездный язык Велимира Хлебникова можно считать философским, потому что он претендует на проникновение в глубинные тайны мироздания, а можно — художественным, поскольку в первую очередь он стал известен как составной элемент художественных произведений поэта.
Второй параметр, кроме цели создания, по которому можно классифицировать искусственные языки, — откуда их изобретатели черпают лексический и грамматический материал. Есть два основных пути: можно взять за основу один или несколько существующих языков, а можно придумать все с нуля. Языки, которые основываются на других, называются апостерирорными (ведь когда мы о чем-то судим апостериори, мы опираемся на уже известные факты и опыт). Напротив, языки, изобретенные из ничего, называются априорными (когда мы судим о чем-то априори, мы не опираемся ни на что). Эсперанто, словарь которого построен на основе европейских языков, — пример апостериорного языка, тогда как логические и философские языки чаще всего бывают априорными. Разумеется, и тут есть промежуточные случаи — например, когда часть слов в языке берется из имеющихся источников, а часть создается с нуля.
В пространстве, имеющем два измерения — цель создания и источник языкового материала, и можно расположить все искусственные языки. Но, пожалуй, стоит упомянуть, что не слишком далеки от них и некоторые языки — объекты изучения вполне традиционной лингвистики. Речь идет, во-первых, об искусственных литературных стандартах, которые создаются волевым решением нормализаторов на основе нескольких диалектов, — таков, к примеру, современный немецкий литературный язык. Фактически это не что иное, как апостериорные вспомогательные языки, с той только разницей, что они предназначены не для общения между разными народами, а для общения представителей одного народа, говорящих на разных диалектах. Во-вторых, это реконструированные древние языки (не случайно в словах реконструкция и лингвоконструирование один и тот же латинский корень), например праиндоевропейский. Не будет большим преувеличением сказать, что такие реконструкции обычно обладают гораздо более регулярной и четкой грамматикой, чем наблюдаемые языки, поскольку сама процедура сравнительно-исторической реконструкции предусматривает пошаговое снятие нелогичностей. В-третьих, это языки, сочиненные специально для научных нужд — для описания семантики или лингвистических экспериментов. Обо всем этом мы тоже будем говорить, хотя обычно такие темы в книгах об искусственных языках не поднимаются.
Классификация по функции тесно связана с хронологией развития искусственных языков, но не вполне соответствует ей. Нельзя строго утверждать, что один тип в истории лингвоконструирования последовательно сменялся другим, но все же можно сказать, что европейское Средневековье и в особенности раннее Новое время — это период интереса к философским языкам. Время стандартизации и создания языковых норм — примерно вторая половина II тысячелетия: где-то эти процессы происходили раньше, где-то позже. Конец XIX в. и первая половина XX в. стали временем расцвета международных вспомогательных языков, и это легко объяснимо тем, что именно в это время технический прогресс позволил людям из разных стран куда активнее общаться друг с другом. Примерно на середину XX в. пришелся пик интереса к универсальным пиктографическим языкам. Языки художественных произведений в том или ином виде существовали давно, но особенно многочисленными они стали с середины XX в. — этому поспособствовали, во-первых, популярность Дж. Р. Р. Толкина, а во-вторых, широкое увлечение научной фантастикой, которое потребовало изобретать языки для жителей иных миров. Наконец, сконструированные языки, используемые в лингвистике, существуют примерно последние две сотни лет.
Разумеется, раз уж я позволяю себе расширять понятие искусственного языка, можно было бы объявить искусственными языками и языки специального назначения, выработанные в других науках и областях человеческой деятельности: языки программирования, музыкальную нотацию и так далее. Но поскольку надо все-таки чем-то ограничиваться, я не стану выходить за пределы собственно лингвистики — хотя как раз музыкальная нотация будет упомянута в главе 3, но не сама по себе, а в связи с искусственным языком сольресоль.
Как устроена эта книга
Всем вышесказанным и определяется структура книги. В главе 1 речь пойдет о логических и философских языках, которые похожи на естественные языки тем, что пользуются звуками или, по крайней мере, буквами. В главе 2 говорится о языках, по сути также претендующих на логичность и выражение глубинных свойств мироустройства, но не с помощью звуков и букв, а с помощью картинок. Авторы таких языков обычно пытаются добиться универсальной понятности, поэтому от них один шаг до языков, описанных в главе 3, — международных вспомогательных. А от них еще один шаг до социально одобряемого лингвоконструирования — создания языковых норм на основе уже существующих живых, а иногда и мертвых языков и диалектов; об этом и будет говориться в главе 4. Глава 5 заключает в себе обзор артлангов — языков художественных произведений, а в главе 6 речь пойдет об искусственных языках, которые используются для нужд «серьезной» лингвистической науки.
«Очевидно, не существует классификации мира, которая не была бы произвольной и проблематичной», — писал Хорхе Луис Борхес в эссе «Аналитический язык Джона Уилкинса»9, которое еще будет процитировано в главе 1. Это касается даже классификаций такой небольшой части мира, как искусственные языки. Поэтому не судите строго, если вам покажется, что какой-то язык должен был попасть не в ту главу.
Следует сделать еще одно важное замечание: эта книга нисколько не претендует на полноту и всеохватность. Если читатель интересуется более полными списками искусственных языков, я адресую его к книге Александра Дуличенко «Международные вспомогательные языки» (1991)10, к книге Умберто Эко «Поиски совершенного языка в европейской культуре» (1993)11, к книге «В мире вымышленных языков», к книге Марины Сидоровой и Оксаны Шуваловой «Интернет-лингвистика: вымышленные языки» (2006)12, к книге Арики Окрент «В стране изобретенных языков» (2009)13 и к «Словарю вымышленных языков» Стивена Роджерса (2011)14. Тем, кто хочет сочинять языки на научной основе, можно порекомендовать «Искусство изобретения языков» Дэвида Петерсона (2015)15. Кроме того, сайт Арики Окрент inthelandofinventedlanguages.com содержит список из 500 наиболее значимых искусственных языков с датой создания, именем изобретателя и примерами16. Разумеется, о многих искусственных языках можно прочитать и в Википедии, особенно англоязычной. Цель этой книги не полнота, а скорее отбор наиболее интересных искусственных языков и включение их в контекст традиционной лингвистики. Рассматривая каждый из них, я стараюсь рассказать, чем он похож на естественно возникшие и естественно развивающиеся языки и чем отличается от них. Именно этот вопрос и будет стоять в центре внимания на протяжении всей книги.
Рассказы о языках написаны с разной степенью подробности. Пожалуй, выучить по этой книге можно не больше трех из них — и то лишь потому, что о них мало что известно. Но надеюсь, что заинтересоваться можно всеми или почти всеми. Я старался немного рассказать об истории создания каждого языка и сообщить несколько занимательных фактов из области его грамматики и лексики.
Больше десяти лет занимаясь организацией олимпиад по лингвистике для школьников, я уверился в том, что лингвистические знания лучше всего запоминаются, если додуматься до них самостоятельно, а не получить их в готовом разжеванном виде. Именно поэтому в книгу включены 10 самодостаточных лингвистических задач. Не пугайтесь их: если вам, например, даны несколько слов на языке эсперанто и их значения, а потом от вас требуется перевести на эсперанто еще какие-то русские слова, это вовсе не означает, что вы должны знать эсперанто. Имеется в виду, что вы должны применить логику к тому материалу, который дан в задаче, установить закономерности языка эсперанто и, пользуясь этим, получить переводы. Во всех задачах это можно сделать — некоторые займут у вас одну минуту, некоторые, может быть, потребуют провести четверть часа с карандашом и бумагой. Ну а если вы не хотите тратить время на решение задач, все они снабжены подробными пошаговыми решениями.
[1] Здесь может возникнуть возражение: если речь идет о жителях далекой планеты, почему они вообще должны пользоваться коммуникативной системой, похожей на человеческий язык, а не общаться с помощью электрических сигналов или чего-нибудь доступного только отсутствующему у нас шестому чувству? Но этот вопрос, пожалуй, заведет нас слишком далеко.
Недостижимый идеал
Рецепт философского языка
Философские и логические языки обычно создаются для того, чтобы изменить наше восприятие мира. Чаще всего их создатели апеллируют к несовершенству обычных человеческих языков, которые не позволяют выражать мысли однозначно и четко. Действительно, в привычных нам языках можно найти множество разного рода кажущихся или даже не кажущихся, а вполне явных нелогичностей.
К примеру, мы знаем, что в русском языке есть категория грамматического рода, которая заставляет нас различать по родам даже обозначения неодушевленных объектов: стена по-русски как бы женщина, потолок — как бы мужчина, а окно — как бы не мужчина и не женщина. Вероятно, это влияет на наше восприятие действительности; например, луна у носителей русского языка скорее ассоциируется с женским началом, а месяц — с мужским. Так, Онегин сравнивает Ольгу Ларину с луной, и нам это кажется совершенно естественным:
В чертах у Ольги жизни нет.
Точь-в-точь в Вандиковой Мадонне:
Кругла, красна лицом она,
Как эта глупая луна
На этом глупом небосклоне.
А в известной считалке месяц наделяется явно маскулинными свойствами:
Вышел месяц из тумана,
Вынул ножик из кармана:
«Буду резать, буду бить,
все равно тебе водить».
Нисколько не посягая на гендерное равноправие, я призываю читателя задуматься, что было бы немного странно, если бы этот текст начинался, скажем, так:
Луна вышла из тумана,
Нож достала из кармана…
Но вдруг в луне все-таки есть что-то явно женское, а в месяце — что-то явно мужское? Германские народы так не считают. Англичане в полной луне видят мужчину — Man in the Moon, а не Woman in the Moon или хотя бы Person in the Moon, а у немцев луна мужского рода: der Mond. Но на всякий случай возьмем другой, совсем уж чистый пример: почему табурет — мужчина, а табуретка — женщина, хотя это совершенно одно и то же? Более того, при выборе рода в языках мира встречаются и явные противоречия логике. Например, в сербском во множественном числе различаются три рода — мужской, женский и средний, что хорошо видно в окончаниях прилагательных: стари мушкарци 'старые мужчины' (мужской род), старе жене 'старые женщины' (женский род), стара села 'старые села' (средний род). Если речь идет о группах лиц одного пола, все понятно: когда говорим о мужчинах, выбираем мужской род, а когда говорим о женщинах — женский:
(11) Милан и Александар су стари
'Милан и Александр старые'.
(12) Милица и Драга су старе
'Милица и Драга старые'.
Но если говорится о смешанной группе, в таких случаях выбирается мужской род:
(13) Милан и Милица су стари
'Милан и Милица старые'.
Возникает естественный вопрос: разве это логично? Не становится же Милица мужчиной от того, что она упоминается рядом с Миланом! Но в большинстве индоевропейских языков, различающих род во множественном числе, ситуация именно такова (особняком стоит исландский язык, где в такой фразе был бы употреблен политкорректный средний род). Можно ли мириться с подобными странностями?
Похожие нелогичности можно встретить в любом языке. К примеру, английское выражение to fall in love with somebody 'влюбиться в кого-то' буквально означает 'упасть в любовь с кем-то'. Вообще говоря, если вы вдвоем упали в любовь, логично предполагать, что вы вдвоем в ней и находитесь и любите друг друга взаимно — но увы! Это английское выражение обозначает одностороннее чувство и совершенно не подразумевает взаимности. Если John fell in love with Mary, отнюдь не исключено, что Мэри при этом любит вовсе не Джона, а какого-нибудь Питера. Таким образом, присмотревшись к английскому выражению, мы убеждаемся, что оно устроено совсем не логично.
А вот еще один пример из русской грамматики. Возьмем словосочетания с числительными два, три и четыре — мы говорим: две страны, три стола, четыре села, употребляя при этом существительное в единственном числе (что страны и села — единственное, а не множественное число, легко убедиться по ударению: страны́, а не стра́ны и села́, а не сёла). Однако если мы пойдем дальше по натуральному ряду, то обнаружим уже множественное число: пять стран, шесть столов, семь сёл. Так будет продолжаться еще довольно долго, пока мы не дойдем до числительного двадцать один: двадцать одна страна, двадцать один стол, двадцать одно село. Затем еще три числительных, требующих единственного числа, затем снова множественное, а начиная с 31 все снова так же, как в случае с 21 и далее. Можно ли рационально объяснить, почему единственное число употребляется в русском языке после числительных 1, 2, 3, 4, 21, 22, 23, 24, 31, …? Заметим, кстати, что в английском языке система гораздо стройнее: two countries, three countries, twenty-one countries — везде при числительных больше 1 мы находим множественное число.
Таких необъяснимых вещей в естественных языках огромное множество. И именно от них обычно стараются избавиться создатели искусственных языков разных типов: создатели философских языков борются с несуразностями классификации, а создатели логических и вспомогательных языков чаще беспокоятся о том, чтобы избежать непоследовательностей в грамматике. Но, впрочем, я начну обзор с языка, создательница которого не пыталась явно исправлять недостатки естественных языков — этот замысел ей лишь иногда приписывают потомки.
Lingua ignota
Хильдегарда Бингенская (1098–1179) — одна из важнейших фигур в истории средневековой немецкой культуры. В те времена женщины были намного менее активны в литературе, чем сейчас, но все же существовали некоторые жанры, в которых они были представлены наравне с мужчинами. Самый известный такой жанр — религиозная мистика. Фактически Хильдегарда стала основоположницей женской мистики в немецкой и даже шире — в средневековой европейской литературе. За ней последовали, например, Мехтильда Магдебургская (кстати, несколько фрагментов ее текстов были недавно обнаружены в библиотеке Московского государственного университета17) и почитаемая в Швеции святая Бригитта. Кроме мистики, Хильдегарда занималась медициной: некоторые ее методы вновь ввел в обиход в 1970-е гг. австрийский врач Готфрид Херцка, и опрос, проведенный в 2003 г., показал, что ими пользуются 3% немцев18. Кроме того, Хильдегарда прославилась и как сочинительница музыки.
В анналы лингвоконструирования Хильдегарда Бингенская вошла благодаря тому, что стала фактически первым человеком в европейской истории, изобретшим искусственный язык, причем этот проект сделался достоянием широкой публики. Ее язык — Lingua ignota (Неизвестный язык) — дошел до нас в двух рукописях: одна из них, которая называется Гигантским кодексом, хранится сейчас в Висбадене, а другая — в Берлине. Кроме того, существовала еще Венская рукопись, но она, к сожалению, утрачена. Самое подробное комментированное издание текста вместе с обстоятельной историей рукописи в 2007 г. опубликовала Сара Линн Хигли19.
Всего Хильдегарда сочинила для своего языка чуть больше 1000 слов, разделенных на несколько тематических групп (в разных рукописях они различаются). Никаких правил грамматики у Lingua ignota нет. Вот несколько примеров слов, относящихся к духовной сфере:
AIGONZ 'бог'
Aieganz 'ангел'
Ziuienz 'святой'
Liuionz 'спаситель'
Diuueliz 'дьявол'
Ispariz 'дух'
Inimois 'человек'
Iur 'мужчина'
Vanix 'женщина'
Peuearrez 'патриарх'
Korzinthio 'пророк'
Falschin 'провидец'
Sonziz 'апостол'
Imschiol 'мученик'
Zanziuer 'исповедник'
Vrizoil 'дева'
Iugiza 'вдова'
Pangizo 'грешник'.
Из списка видно, что Хильдегарда питает явную склонность к букве z: по всей вероятности, это объясняется тем, что в латинском языке она очень редка (бывает только в греческих заимствованиях) и тем самым создает экзотический колорит. В средневерхненемецком она, кстати, встречается часто и обозначает там звук [с] или [ц].
Происхождение слов, придуманных Хильдегардой, не всегда понятно. Некоторые из них имеют латинские источники. Так, Iur 'мужчина' — это, скорее всего, латинское vir = uir 'мужчина' с перестановкой букв. Inimois 'человек' чем-то напоминает родительный падеж от латинского слова homo 'человек' — hominis — с перестановкой букв, но это сходство не такое уж очевидное; или, может быть, это слово связано с латинским animus 'дух'? Знатокам финно-угорских языков еще наверняка придет в голову эстонское слово inimene 'человек' — но это совсем уж нереалистичное сближение. Ispariz 'дух' похоже на латинское spiritus, но еще сильнее — на происходящее от него старофранцузское espirit (в современном языке — esprit). Слово Diuueliz 'дьявол' похоже и на греческое diabolos, и на латинское diabolus, и на средневерхненемецкое tiuvel, но на последнее, пожалуй, сильнее всего. Явно немецкое происхождение имеет и слово Falschin 'провидец' — по всей вероятности, за ним скрывается ирония, поскольку falsch по-немецки (равно как и по-средневерхненемецки) означает 'ложный'. Некоторые особенности немецкого словообразования тоже проявляются в Lingua ignota: например, слова Malzienz, Zienz и Zichzienz означают 'маркграф', 'граф' и 'бургграф' соответственно, и очень хорошо видно, что они устроены так же, как их немецкие переводы, которые мы находим в Берлинской рукописи: marchgrefo, grefo и burgrefo. Возможно, есть у Хильдегарды и славянские элементы: в слове Ziuienz 'святой', если прочитать z по-средневерхненемецки как [ц] или [с] и получить что-то вроде [сивиенц] или [цивиенц], можно уловить сходство с польским словом święty, которое сейчас читается примерно как [щвенты]. Впрочем, убедительность этой этимологии не слишком высока, а для многих слов подобрать источник и вовсе не удается. Можно долго рассуждать об ассоциациях, которые вызывают те или иные слова (скажем, связано ли Vanix 'женщина' с латинским vanitas 'тщета'20, связано ли Korzinthio 'пророк' со средневерхненемецким vorsehent 'предвидящий'?21) или части слов (случайно ли, что в приведенном выше наборе на -a заканчиваются только обозначения женщин? Ведь латинские слова на -a обычно именно женского рода), но получить окончательные ответы на эти вопросы неоткуда.
Для своего языка Хильдегарда разработала не только лексикон, но и алфавит. Он пользовался даже большей популярностью, чем сам язык, и дошел до нас в нескольких рукописях. Вот как он выглядит в Гигантском кодексе22:
Никто так и не знает, зачем Хильдегарда изобрела свой язык — для развлечения, для духовного совершенствования или для чего-то еще. Однако из уважения к ней как к первопроходцу лингвоконструирования Lingua ignota обычно причисляется к разряду философских языков, и за этим изобретением пытаются увидеть какой-то глубокий смысл. Эту традицию — в общем, ничем не обоснованную — я продолжаю и в этой книге, включив ее язык в раздел философских.
Философский язык Джона Уилкинса
Следующий язык, отнесенный к этому разделу, занимает свое место с намного большим правом. Его создатель Джон Уилкинс (1614–1672) жил в Англии XVII в. — очень непростое время для этой страны, что нашло свое отражение и в его бурной биографии. Уилкинс был не только многогранным ученым, но и видным университетским администратором: он успел повозглавлять колледж и в Оксфорде, и в Кембридже, а это очень большая редкость. В 1656 г. Уилкинс женился на младшей сестре Оливера Кромвеля. Правда, его шурин умер спустя два года, а в 1660 г. была восстановлена монархия, так что едва ли ему приходилось ожидать хорошего к себе отношения от новых властей. Тем не менее в 1668 г. он был рукоположен в епископы и оставался в этом сане до смерти, представляя умеренное крыло англиканской церкви.
Тогда же, в 1668 г., он опубликовал книгу «Опыт о подлинной символике и философском языке». Черновик ее сгорел в 1666 г. во время Великого лондонского пожара, но автор сумел восстановить свой труд. В «Опыте» Уилкинс предвидел много научных и технических открытий. В частности, он предложил заменить десятичную систему счисления восьмеричной, поскольку это было бы удобнее для деления на два23. Тем самым Уилкинс фактически предвосхитил использование двоичной системы счисления в современной компьютерной технике. Он предлагал, чтобы пенс состоял из 8 фартингов, шиллинг — из 8 пенсов, энджел — из 8 шиллингов, а фунт — из 8 энджелов. Впрочем, понимая, что это нереалистично, Уилкинс не стал и пытаться провести эту систему в жизнь. Вместо этого он предложил другую важную идею: создать пусть и десятичную, но зато унифицированную систему мер. Известно, что в основе традиционных мер длины лежат размеры человеческого тела; например, фут — это длина ступни (или, возможно, башмака) взрослого мужчины. Но ясно, что взрослые мужчины бывают разные, и ноги у них тоже различаются, а значит, унификацию обеспечить сложно, хотя разные способы стандартизации мер и изобретались. Поэтому Уилкинс предложил выработать универсальную меру длины на основе физических свойств маятника и мер времени, которые задаются движением небесных тел. Если подвесить тяжелый шар к тончайшей нити, получим маятник; как известно, периодичность колебаний такого идеального маятника не зависит от его массы, а зависит только от длины нити. Вот Уилкинс и предложил взять в качестве универсальной меры длину такой нити, при которой маятник за одну секунду доходит от одного крайнего положения до другого (или, другими словами, колеблется с периодом 2 секунды). Затем эту меру можно разделить или умножить на 10 частей, потом еще на 10 частей и так далее. Этим способом он изобрел не что иное, как метр — именно такова длина нити подобного маятника. Но нет пророка в своем отечестве: как известно, именно британцы пользуются метрической системой очень неохотно, предпочитая традиционную.
В предисловии к своей книге Уилкинс раскритиковал существующие языки, подчеркнув четыре их недостатка:
- Омонимия: приводя в пример латинское слово liber, Уилкинс пишет, что «у грамотных людей оно означает 'кодекс', у политиков — 'пользующийся свободой', у ораторов — 'сын', а у крестьян — 'древесная кора'». Действительно, если мы откроем латинский словарь, то обнаружим там все четыре значения слова liber: 'книга', 'свободный', 'ребенок' и 'лыко' (правда, первое и четвертое значения имеют краткое i, а второе и третье — долгое);
- Синонимия: «Говорят, что в арабском языке более тысячи обозначений меча, 500 обозначений льва, 200 обозначений змеи и 80 обозначений меда»[2]. Все это Уилкинс считал излишним;
- Нерегулярности в грамматике;
- Несоответствие звучания и написания: Уилкинс отмечал, что оно присуще не только английскому языку. «Если десять писцов, незнакомых с каким-либо языком, возьмутся записывать его в соответствии с произношением, никакие два из них не напишут одинаково»24.
Для того чтобы со всем этим справиться, и нужно было придумать новый язык. Но нельзя было сделать это просто так: предварительно требовалось разработать классификацию явлений, чтобы понять, чему и какие названия присваивать. Именно этому и посвящен самый большой — второй — раздел книги Уилкинса. Тем самым он для начала отвлекся от третьего и четвертого недостатков, которые так или иначе беспокоят большинство создателей искусственных языков, и начал решать самые сложные проблемы — первую и вторую.
Весь мир Уилкинс поделил на 40 классов — от общих сущностей (класс I) до церковных отношений (класс XL), которые представлены на схеме:
Внутри каждого класса выделяются роды и виды; например, собака относится к классу XVIII (звери), а внутри него — к роду 5 (хищники, похожие на собак) и к виду 1 (собака)25.
Как же это соотносится с языком? Очень просто: зная класс, род и вид каждого объекта, мы можем построить для него знак универсального алфавита, а также словесное обозначение. Знаки алфавита устроены так: есть 40 обозначений для классов, к которым добавляются 9 обозначений для родов и 9 обозначений для видов.
Комбинируя элементы для обозначения собаки (XVIII. Beast + род 5 + вид 1), получаем такой знак:
К знаку, объединяющему в себе класс, род и вид, могут быть добавлены элементы, обозначающие грамматические категории: число, глагольное время и так далее.
Вот как при помощи системы Уилкинса записывается молитва «Отче наш»:
Эта система легко трансформируется и в устный язык: каждому из 40 классов соответствует слог вида «согласный + гласный» (например, классу зверей — zi), каждому из 9 родов — согласный и каждому из 9 видов — гласный. В итоге получаются базовые понятия из четырех звуков (к ним еще могут добавляться различные уточняющие грамматические показатели). Если мы попробуем перевести на язык Уилкинса слово 'собака', то получится zitα (буква α у Уилкинса обозначает звук [о]), а 'краснота' на этом языке будет tida: ti — это класс XXXVII (ощущаемые качества), d — 2-й род таких качеств, а именно цвета́, а a — 2-й из цветов, то есть красный.
Разумеется, сама идея классификации далеко не чужда естественному языку, и примером тому может служить распределение существительных по родам в русском. Правда, как уже обсуждалось выше, эта классификация во многих своих местах произвольна — вспомним про луну и месяц, табурет и табуретку. В некоторых языках мира классификация более дробная и конкретная — так, для африканских языков банту (самый известный из них — суахили, широко распространенный в Кении, Танзании, Демократической Республике Конго и в других странах) характерна система, в которой на основании выбора приставок в единственном и множественном числе выделяются такие группы существительных26:
Видно, что некоторые группы дублируют друг друга и отнюдь не любое значение можно легко отнести к одной из этих групп; кроме того, это лишь условная реконструкция, сделанная на основе нескольких языков, тогда как в каждом конкретном языке система классификации еще менее четкая.
Можно сопоставить язык Уилкинса с некоторыми строгими терминологическими системами — например, с той, которая принята в химии. Там название каждого соединения строится так, чтобы выражать состав (и, если надо, строение) молекулы, так что, даже если слышишь его в первый раз, все равно поймешь, о чем речь. Мы легко догадываемся, что, скажем, октин и нонин принадлежат к одному и тому же классу соединений, а если мы еще и знаем, что названия на -ин обозначают органические вещества с формулой CnHn–2 (алкины), а корень выражает n (число атомов углерода), то поймем, что это C8H14 и C9H16. Создателям философских языков хотелось и хочется, чтобы так был устроен весь словарь всего языка.
Может быть, нам всем стоило бы перейти на язык Уилкинса, раз он так строен и логичен, в отличие от естественных языков? Но произошло как раз обратное: к середине XX в. о философском языке почти никто не помнил. От полного забвения изобретение Уилкинса спас Хорхе Луис Борхес, который посвятил ему небольшое эссе «Аналитический язык Джона Уилкинса». В нем он продемонстрировал произвольность делений Уилкинса и сопоставил их с еще двумя классификационными системами, столь же несовершенными:
Ознакомившись с методом Уилкинса, придется еще рассмотреть проблему, которую невозможно или весьма трудно обойти: насколько удачна система из сорока делений, составляющая основу его языка. Взглянем на восьмую категорию — категорию камней. Уилкинс их подразделяет на обыкновенные (кремень, гравий, графит), среднедрагоценные (мрамор, амбра, коралл), драгоценные (жемчуг, опал), прозрачные (аметист, сапфир) и нерастворяющиеся (каменный уголь, голубая глина и мышьяк). Как и восьмая, почти столь же сумбурна девятая категория. Она сообщает нам, что металлы бывают несовершенные (киноварь, ртуть), искусственные (бронза, латунь), отделяющиеся (опилки, ржавчина) и естественные (золото, олово, медь). Красота фигурирует в шестнадцатой категории — это живородящая, продолговатая рыба. Эти двусмысленные, приблизительные и неудачные определения напоминают классификацию, которую доктор Франц Кун приписывает одной китайской энциклопедии под названием «Небесная империя благодетельных знаний». На ее древних страницах написано, что животные делятся на а) принадлежащих Императору, б) набальзамированных, в) прирученных, г) сосунков, д) сирен, е) сказочных, ж) отдельных собак, з) включенных в эту классификацию, и) бегающих как сумасшедшие, к) бесчисленных, л) нарисованных тончайшей кистью из верблюжьей щерсти, м) прочих, н) разбивших цветочную вазу, о) похожих издали на мух. В Брюссельском библиографическом институте также царит хаос; мир там разделен на 1000 отделов из которых 262-й содержит относящееся к папе, 282-й — относящееся к Римской католической церкви, 263-й — к празднику Тела Господня, 268-й — к воскресным школам, 298-й — к мормонству, 294-й — к брахманизму, буддизму, синтоизму и даосизму. Не чураются там и смешанных отделов, например 179-й: «Жестокое обращение с животными. Защита животных. Дуэль и самоубийство с точки зрения морали. Пороки и различные недостатки. Добродетели и различные достоинства»[3].
Немецкий китаист Франц Кун действительно существовал, но в основном занимался переводом литературных произведений, а не энциклопедиями. Скорее всего, Борхес сам выдумал эту 14-разрядную псевдокитайскую классификацию. Но даже если и так, Джон Уилкинс заслужил свое место в истории хотя бы тем, что вдохновил Борхеса на этот постоянно цитируемый пассаж.
Язык ро
«Дорогие друзья (я имею в виду весь мир), у меня есть для вас послание. Оно интересно всем — президенту, королю, королеве, кайзеру, царю, микадо, шаху, князю, крестьянину, подданному, гражданину, ученому и неученому, богатому и бедному, в Европе, Азии, Африке, Америке и на островах в океане». Так начинает свою книгу «Ru Ro: Очерк универсального языка», опубликованную в 1913 г., американский священник Эдвард Пауэлл Фостер (1853–1937)27. Как нетрудно догадаться, это универсально значимое послание — не что иное, как проект мирового языка. «Человек — животное, которое пользуется инструментами, и его инструменты подвергаются постоянному улучшению. 〈…〉 Один из таких инструментов, доступных для улучшения, — это язык».
Название Ru Ro состоит из двух частей: ru 'письменный язык' + ro 'язык'. Письменность языка ро обеспечивает соответствие между буквами и звуками намного однозначнее, чем английская: например, c читается как [ш], а не совпадает по звучанию то с k, то с s, а q — как ng в английском слове sing и тоже не совпадает по звучанию с k.
«Словарь языка неизмеримо сложнее, чем его грамматика», — пишет Фостер. Возможно, многие лингвисты с ним не согласились бы, но как раз по этой причине основное внимание в своем проекте он уделяет именно словарю. Главная особенность языка ро формулируется в небольшом абзаце про словообразование перед словарем:
Ро не заимствует корней или корневых слов из латыни и других языков. Слова этого языка совершенно новые, они основываются на анализе идей и сконструированы по априорному принципу. Начальная буква или начальный слог контролирует слово. Остальные буквы отвечают за подразделение или категоризацию на основе научной классификации. Начальный слог никогда не меняет своего значения. Это фундаментальный принцип.
Язык ро весьма похож на язык Уилкинса: и там и там слово начинается с обозначения класса, которое позволяет примерно догадаться, о чем речь, даже если не знаешь точного значения. С другой стороны, классификационная система в ро гораздо менее жесткая, в частности, не является обязательной именно трехуровневая классификация.
В качестве примера рассмотрим обозначения чисел в ро. Все они начинаются на z:
Из этих слов можно образовывать составные числительные: так, zidzab означает 301, zifzeb — 410, а zifzefzaf — 444. Кстати, числительные языка ро демонстрируют еще одну важную его особенность: огромное значение в нем придается алфавитному порядку. Если какая-то буква стоит между двумя другими в алфавите, она с большой вероятностью будет выражать что-то промежуточное между тем, что обозначают эти две буквы: согласная f идет между согласными d и g и обозначает 4, стоящую между 3 и 5; гласная e идет между гласными a и i и обозначает десятки, стоящие между единицами и сотнями. Как легко догадаться по аналогии, 1000 на языке ро обозначается словом zob — со следующим гласным. И так же легко догадаться, что в естественных языках такого не бывает, потому что алфавитный порядок — вещь абсолютно условная.
Алфавит действительно может играть роль в системах записи чисел: к примеру, в древнегреческом буква α (альфа) обозначала 1, буква β (бета) — 2, буква γ (гамма) — 3, буква δ (дельта) — 4, и так далее. Но это лишь значки на письме (как наши цифры), а не слова языка: 1 по-древнегречески — εἷς (ейс), 2 — δύο (дю́о), 3 — τρεῖς (трейс), 4 — τέσσαρες (те́ссарес), и ни о каких алфавитных закономерностях здесь уже речь не идет.
Еще один пример, где в дело вступает алфавит, — это химическая терминология, которая уже обсуждалась в связи с языком Уилкинса. Из школьного курса химии многие помнят, что бывают алканы, алкены и алкины — углеводороды, в которых все связи между атомами углерода простые, с одной двойной связью и с одной тройной связью соответственно. Видно, что и здесь работает алфавитный принцип. Но, разумеется, и это совсем не слова естественного языка.
Алфавитная закономерность работает и в других случаях: так, dec значит 'ширина', decab — 'линия' (нечто, не имеющее ширины), decac — 'тонкий, как нить', decad — 'узкий', decaf — 'средней ширины', decak — 'широкий', decal — 'всемирный' (нечто шириной в мир), decar — 'безграничный'.
На a- у Фостера начинаются местоимения и артикли (ab 'я', ac 'ты', ad 'он', ap 'один, какой-то, неопределенный артикль'), на ba- — названия химических элементов и веществ (bac 'водород', baced 'вода', bad 'кислород', bal 'углерод', baqsa 'стронций'), на ger- — валюты (gerb 'британские деньги', gerbo 'фунт', gerd 'американские деньги', gerdo 'доллар'), на h- — отношения обладания (ha 'иметь', he 'получать', hel 'красть', helir 'вор', het 'наследовать', hetir 'наследник', hi 'желать', ho 'давать', hos 'одалживать', hov 'продавать', hu 'терять'), на i — предлоги (ib 'от', ic 'через', id 'к'). Немного грамматики Фостер тоже описывает. Например, в предложениях обычно используется слово с корнем -e-, которое обозначает глагольность: в частности, ek выражает прошедшее время, el — настоящее, em — будущее. К нему добавляются приставки: в частности, n- обозначает отрицание, а w- — вопрос. Опираясь на все эти знания, вы легко разберетесь, как устроено одно из немногочисленных предложений-примеров, приводимых Фостером:
(14) Ac wem hos idab ap gerdo?
'Ты одолжишь мне доллар?'
Впрочем, сам Фостер местами отклоняется от идеи априорности, давая звучанию тех или иных элементов своего языка обоснования. Так, слова, начинающиеся на l-, обозначают понятия, связанные с жизнью, и сам Фостер объясняет, почему это так: «Начальное l происходит от английского life и немецкого Leben». Да и слово ha 'иметь' наверняка вдохновлено английским have, и в слове gerdo опознается do- из слова dollar. Таким образом, в ро, в отличие от языка Уилкинса, не приходится говорить об априорности в чистом виде: априорны связи между словами, а внешний вид слов — не всегда.
Еще одну сферу словаря, в которой чистой априорности нет места, вы найдете, решив задачу № 1:
Задача № 1
Даны названия географических объектов на русском языке и все их переводы на язык ро:
Аргентина, Волга, Куба, Конго, Корея, Нил, Сицилия, Янцзы
Bufesi, Bufucu, Buraya, Burevo, Buriko, Burini, Dradako, Dradiko, Draduar
Задание 1. Установите правильные соответствия.
Задание 2. Переведите на русский язык: Dradaaf, Bufima, Bufonze. Если в каком-то случае вы не можете сделать это однозначно, укажите возможные варианты.
Задание 3. Переведите на язык ро: Алжир, Ганг, Лена, Сербия.
Задание 4. Как вы думаете, что означают на языке ро слова Bugacas и Bugacup, если известно, что других слов на Bugac- в cловаре языка ро не приводится, а слово Bugacas, вероятно, могло бы иметь и другую предпоследнюю букву?
Мы видим в словаре ро два слова, которые начинаются на Buf-, четыре слова, которые начинаются на Bur-, и три слова, которые начинаются на Drad-. При этом в списке географических названий на русском есть два острова (Сицилия и Куба), четыре реки (Волга, Конго, Нил и Янцзы), а также по крайней мере две страны (Аргентина и Корея; как Фостер классифицировал Кубу и Конго, пока непонятно). Разобраться, что есть что, нам помогает тот факт, что конечные слоги слов на ро напоминают начальные слоги этих географических названий, записанных латиницей. Значит, Bufesi — это Сицилия, Bufucu — Куба, а Buf- означает 'остров'. Тогда Buraya — это Янцзы, Burevo — это Волга, Buriko — это Конго, Burini — это Нил, а Bur- означает 'река'. Остаются слова на Drad- — названия стран: Draduar — это явно Аргентина. Но как выбрать между Dradako и Dradiko — что из этого Конго, а что Корея (видимо, Кубу как страну Фостер не удостоил отдельного обозначения в своем словаре, хотя она и обрела независимость в 1902 г., в то время как Конго продолжало оставаться колонией)? Для этого надо разобраться с гласными, которые стоят между частью, обозначающей тип объекта, и частью, дублирующей первый слог его обычного названия. Выпишем по отдельности слова с разными гласными:
a: Buraya 'Янцзы', Dradako '?'
e: Bufesi 'Сицилия', Burevo 'Волга'
i: Buriko 'Конго', Burini 'Нил', Dradiko '?'
u: Bufucu 'Куба', Draduar 'Аргентина'.
Принцип очевиден: гласная обозначает часть света. Гласный a — это Азия, e — Европа, i — Африка, u — Америка. Зная это, может понять, что Dradako — это Корея (страна на Ko- в Азии), а Dradiko — Конго (страна на Ko- в Африке). Тем самым, мы полностью выполнили задание 1.
В задании 2 нам нужно перевести на русский три географических названия:
Dradaf = страна на Af- в Азии = Афганистан;
Bufima = остров на Ma- в Африке = Мадагаскар (хотя можно предложить и другие варианты, например Мадейра или Маврикий);
Bufonze = остров на Nze- в части света o, которая нам ранее не встречалась. Можно предположить, что это Новая Зеландия, а o — Океания. Проблема, правда, в том, что Новая Зеландия — не остров, а государство на двух больших островах и нескольких маленьких.
В задании 3 нам надо в каждом случае решить, сколько букв из названия оставлять в конце слова на ро. Мы видели, что от большинства географических названий берутся первые две буквы, только от Новой Зеландии три — но там и в исходном названии два слова, так что это, наверное, особый случай, на который мы ориентироваться не будем:
Алжир = страна на Al- в Африке = Dradial
Ганг = река на Ga- в Азии = Buraga
Лена = река на Le- в Азии = Burale
Сербия = страна на Se- в Европе = Dradese.
Задание 4 требует от нас понять, о каких двух географических объектах одного типа идет речь, если известно, что один из них (на P-) находится в Америке, а другой (на S-) — в Азии, хотя мог бы быть отнесен к другой части света. Ясно, что это что-то у границы Азии с другой частью света, а раз так, ответ напрашивается сам собой: Bugac- значит 'канал', Bugacas — это Суэцкий канал, который, наверное, мог бы быть и Bugacis, а Bugacup — Панамский канал.
Таким образом, мы полностью решили задачу, и теперь осталось понять, какую интересную информацию о языке ро из нее можно извлечь. Во-первых, видно, что этот язык все же не полностью априорен. Названия географических объектов не берутся из ниоткуда, а основываются на названиях из естественных языков, а точнее, из одного естественного языка — английского. Кроме того, пример с Суэцким каналом показывает, что не все в языке ро однозначно даже в простом случае географических названий.
Да и заявленной научности у Фостера не всегда хватает: к примеру, мясо (pom) в ро делится на говядину, баранину, свинину, яйца (включая устрицы!) и колбасу (poma-, pome-, pomi- pomo-, pomu-) — пожалуй, можно даже не комментировать. Впрочем, так было только в работе 1913 г.; в 1919 г. Фостер издает словарь28, и в нем все по-новому, но тоже не слишком убедительно: теперь pomab — это 'мясо', pomad — 'стейк', pomaf — 'отбивная', pomal — 'омлет', pomas — 'колбаса'.
Заключение к «Очерку универсального языка» открывается уверенной фразой: «Ро победит». Но этого, судя по всему, не случилось. Сейчас о языке ро обычно вспоминают в исторических обзорах, а популярность среди искусственных языков логико-философского направления завоевали другие, более современные изобретения, о которых и пойдет речь дальше.
Логлан
В 1960 г. в журнале Scientific American появилась статья со странным названием Loglan29. В аннотации к статье ее автор, социолог Джеймс Кук Браун (1921–2000), пишет: «Этот логический язык основывается на современных лингвистических принципах и предназначен в первую очередь для того, чтобы проверить гипотезу о том, что мировоззрение представителей той или иной культуры определяется структурой их языка». Эту гипотезу, которую сейчас принято именовать гипотезой Сепира — Уорфа, Браун называет гипотезой Лейбница — Уорфа. Может показаться неожиданным, что в серьезном научном журнале появилась такая статья: к середине XX в. интерес к искусственным языкам, которым был отмечен рубеж XIX–XX вв.[4], уже снизился, и их создатели воспринимались скорее скептически. Но Брауну удалось пробить стену недоверия — в первую очередь благодаря тому, что его язык действительно вобрал в себя достижения формальной логики, которая в то время начала очень активно применяться и в лингвистике.
В основе логлана лежит логика предикатов, а именно идея, что высказывания можно представить в некоторой стандартизованной форме, а дальше, анализируя их, получать из них логические следствия или оценивать их истинность. Рассмотрим фразу на логлане:
(15) Radaku da mreni u da rizdonsu
'Все люди разумны'.
Видно, что на логлане слов вдвое больше, чем на русском. Первое — ra-da-ku — состоит из трех частей, которые переводятся на русский язык примерно так: 'все x —' (ra 'все', da 'x', ku — аналог тире), или, другими словами, 'для всякого x'. Слог da — основное местоимение логлана, в русском переводе обозначенное как x, — мы еще два раза увидим и дальше, поскольку именно об этом x и делается суждение. Следующая часть, da mreni, означает 'x человек'. Пользуясь системой, принятой в логике предикатов, можно сказать, что мы имеем предикат ЧЕЛОВЕК (на русском языке может быть удобнее выражать это глаголом: 'быть человеком'), у которого есть один аргумент: ЧЕЛОВЕК (Петя) переводится на русский как Петя — человек. В примере, который мы переводим с логлана, аргументом является не Петя, а переменная x. Слово u обозначает импликацию: из того высказывания, которое стоит слева от него, следует то высказывание, которое стоит справа. Итак, из того, что x — человек, следует da rizdonsu. Предикат rizdonsu означает 'разумный' (или 'быть разумным'). Таким образом, получается, что фраза на логлане буквально означает: 'Для всякого x верно, что если x — человек, то x разумен'. Ту же самую идею можно записать и при помощи нотации, принятой в формальной логике:
(16) ∀x (ЧЕЛОВЕК (x) → РАЗУМНЫЙ (x)).
Здесь ∀x обозначает 'для всякого x', а остальные части записи в специальных объяснениях не нуждаются.
Такое устройство, собственно говоря, и делает логлан логическим языком, в котором каждое предложение может быть понято единственным способом, а неоднозначность полностью искоренена.
Откуда же берутся слова на логлане? Их изобретение Браун тоже обсуждает в своей статье весьма подробно. Он стремится к тому, чтобы слова логлана могли легко выучить носители основных мировых языков, и поэтому заботится о фонетическом сходстве. В качестве своей целевой аудитории он избрал носителей восьми самых значимых мировых языков: английского, китайского, хинди, русского, испанского, японского, французского и немецкого.
Для каждого слова из них, которое получает перевод на логлан, Браун высчитывает, какая доля его звуков содержится в слове на логлане (при этом считаются только звуки, идущие в том же порядке). Дальше эти доли умножаются на вес языка, пропорциональный количеству говорящих на языке, эти произведения суммируются, и получается «индекс изучаемости», лежащий в пределах от 0 (очень низкий) до 1 (очень высокий). Следовательно, задача построения словаря на логлане сводится к тому, чтобы для каждого понятия подобрать последовательность звуков с наиболее высоким индексом изучаемости.
Например, для значения 'синий / голубой' на логлане используется слово blanu. Сравним его с обозначением этого же понятия на восьми языках (я сохраняю транслитерацию и транскрипцию, использованные Брауном, и его выделение общих звуков):
Итак, для слова blanu индекс изучаемости оказывается равен 0,76, и это выше, чем для остальных слов-кандидатов, которые рассматривает Браун: например, для blula индекс составил бы 0,67. Именно поэтому слово blanu и выбирается в качестве обозначения для понятия 'синий / голубой' (или, точнее, для предиката 'быть синим').
Ясно, что критерий, описанный выше, было бы очень легко обойти, если разрешить слова произвольной длины: обозначим понятие 'синий / голубой' словом blulannilagaluboiasulaokonbløblau — и окажется, что для любого из восьми языков соответствующее обозначение целиком находится внутри слова на логлане, а значит, доля совпадений в каждом случае — 1. Но такой жульнический прием не работает, потому что предикаты на логлане имеют строго определенную структуру: ССГСГ или СГССГ, где С — согласная, а Г — гласная. Предикатами правильного вида являются, к примеру, blanu 'быть синим', fleti 'быть усталым', sorlu 'быть ухом', bosni 'быть костью'. Правда, мы уже видели один предикат, который имеет иную структуру: rizdonsu 'быть разумным'. Дело в том, что он не первообразный, а составной: это слово составлено из rizna 'разум' и donsu 'давать'. Наличие таких 8-буквенных (а также еще более длинных — 11-буквенных) предикатов Браун обосновывает отсылкой к исследованиям знаменитого американского ученого Джорджа Кингсли Ципфа (1902–1950). Ципф прославился тем, что установил, как разные свойства слова соотносятся с его частотностью: он заметил, что короткие слова частотнее длинных и что коротких слов меньше. Всему этому соответствует структура логлана: 5-буквенные предикаты — это базовые частотные понятия; количество их комбинаций очевидным образом велико, но и значения с их помощью выражаются не самые основные.
Вскоре после опубликования первой статьи о логлане Браун завершил свою научную карьеру и посвятил себя работе над новым языком, благо его финансовое благополучие обеспечивали заработки от настольной игры Careers, которую он выпустил в 1955 г. Он основал Институт логлана, который, с одной стороны, направлял развитие языка, а с другой — не позволял ему распадаться на диалекты, что неизбежно произошло бы, если бы разные сторонники логлана начали изменять его в разных направлениях. В 1975 г. Браун издал книгу с подробной грамматикой логлана30.
Как бы то ни было, противоречия между любителями логлана накапливались, а желание Брауна полностью контролировать язык вызывало у многих раздражение. В 1987 г. Боб Лешевалье и его жена Нора Тански начали разрабатывать собственный язык на основе логлана. После долгих споров (в том числе и судебных), имеют ли они право называть этот новый язык словом логлан, он получил название «ложбан» (Lojban). Оба эти названия — сокращения словосочетания «логический язык» на английском (logical language) и на самом ложбане (logji bangu) соответственно. Идеи, лежащие в основе этой новой версии логического языка, в целом остались прежними, но лексика ложбана так сильно отличается от лексики логлана, что эти два языка не взаимопонятны31.
В любом случае пока так и не удалось проверить, помогают ли логлан и ложбан мыслить четче и логичнее и влияют ли они на мышление в соответствии с гипотезой Сепира — Уорфа, ведь никто так и не выучил ни логлан, ни ложбан как родной язык, так что мы не знаем, чем мышление носителей логлана отличалось бы от нашего.
Токипона
Язык токипона был изобретен канадкой Соней Ланг (она также известна как Соня Элен Киса) в 2001 г. В 2014 г. она издала полную грамматику этого языка под названием «Токипона: язык добра» (Toki Pona: The Language of Good)32. Впрочем, название Toki Pona может быть переведено по-разному: не исключено, что речь идет о языке добрых людей или просто о хорошем языке. Дело в том, что токипона не проясняет смысл больше, чем английский, а, наоборот, выражает его еще более размыто, и это одно из ключевых свойств этого языка: «Если английский — это толстый роман, то токипона — это хокку», — пишет создательница языка.
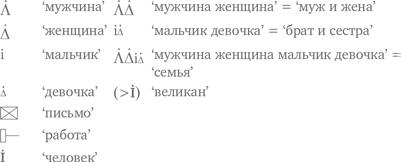
Задача № 2 (автор — Илья Макарчук)
Даны словосочетания на языке токипона и их переводы на русский язык:
jan suli, telo kili, jan jaki, soweli lili, telo jaki, kili lili, soweli suli, kili jaki, jan lili
взрослый, большое животное, грязный человек, маленький фрукт, маленькое животное, помои, сок, грязный фрукт, ребенок
Задание 1. Установите правильные соответствия.
Задание 2. Переведите на язык токипона: водянистый человек, маленькая грязь.
Задание 3. Переведите на русский язык: soweli jaki, kili suli.
На первом месте в словосочетаниях на токипоне встречаются слова jan, telo, soweli и kili, а на втором — suli, kili, jaki и lili. Если мы разложим русские существительные на составные компоненты значения, то заметим, что 'взрослый' — это 'большой человек', 'помои' — 'грязная вода', 'сок' — 'фруктовая вода', а 'ребенок' — 'маленький человек'. Таким образом, у нас есть четыре существительных: 'человек', 'животное', 'фрукт', 'вода' — и четыре прилагательных: 'большой', 'грязный', 'маленький' и 'фруктовый'. Пересечение только одно: 'фрукт' и 'фруктовый', а значит, этому значению соответствует слово kili, которое встречается в обеих позициях. На первом месте оно встречается два раза, как и по-русски — в функции существительного, а на втором — один раз, как и по-русски — в функции прилагательного. Значит, в токипоне сперва идет главное слово (определяемое), а потом — зависимое (определение). Следовательно, telo kili обозначает 'сок (фруктовая вода)', telo — 'вода'. Исходя из этого, мы можем постепенно установить все соответствия, а затем и выполнить переводы с русского на токипону и в противоположном направлении.
Ответ на задание 1: jan suli — взрослый (большой человек), telo kili — сок (фруктовая вода), jan jaki — грязный человек, soweli lili — маленькое животное, telo jaki — помои (грязная вода), kili lili — маленький фрукт, soweli suli — большое животное, kili jaki — грязный фрукт, jan lili — ребенок (маленький человек).
Ответ на задание 2: водянистый человек — jan telo, маленькая грязь — jaki lili.
Ответ на задание 3: soweli jaki — грязное животное, kili suli — большой фрукт.
Видно, что в русском языке в этой задаче мы насчитали десять корней, а в токипоне — только семь. И это не случайность: дело в том, что в языке токипона всего около 120 слов, которые комбинируются между собой по простым правилам. Как мы уже выяснили из задачи, главное слово всегда идет перед зависимым: так, toki pona состоит из слов toki 'язык, говорить' и pona 'хороший, добро'. В предложении сперва идет подлежащее, а потом сказуемое, и если подлежащее — не местоимение mi 'я' или sina 'ты', то подлежащее и относящиеся к нему слова отделяются от сказуемого и относящихся к нему слов при помощи частицы li: soweli lili li pona 'Маленькое животное дружелюбное, букв. животное маленький li хороший'. Прямое дополнение отделяется от сказуемого показателем e: mi moku e telo 'я пью воду' (заметьте, что после mi не ставится li).
Назначение токипоны — научить людей разлагать мысли на базовые составные части и благодаря этому мыслить более философски и глубже понимать мир. Намеренной ограниченностью словарного запаса токипона отличается от большинства других искусственных языков и от всех естественных языков. Слишком тонкие различия здесь не выражаются: незачем размениваться на мелочи и отличать помои от грязной воды (хотя любой носитель русского языка понимает, что это не совсем одно и то же), а язык добра — от хорошего языка. Токипона экономит буквально на всем. Например, в системе числительных есть только пять слов: wan '1', tu '2', luka '5', mute '20', ale '100'. Чтобы сказать '79', надо сложить три двадцатки, три пятерки и две двойки: mute mute mute luka luka luka tu tu. Операция опять-таки самая базовая: нет никакого умножения, как в русском семьдесять (7 × 10) девять, никакого вычитания, как в латинском undeoctoginta 'один до восьмидесяти', и, уж конечно, никакого деления, как в датском, где в этом месте появились бы половинки: nioghalvfjerds 'букв. девять и половина четвертой двадцатки'. Есть и более простая система счисления, в которой различается всего пять понятий: ala '0', wan '1', tu '2', mute '≥ 3, много', ale 'бесконечность'.
Из этих примеров уже видно, что токипона — язык апостериорный: в словах wan и tu без труда распознаются английские one и two. Но, если присмотреться, вы узнаете здесь и еще одно слово, правда, не английское, а славянское. Обозначение пятерки — это не что иное, как слово рука, но видоизмененное в соответствии с требованиями фонетики языка токипона, в котором всего 9 согласных и 5 гласных, причем нет звука р. Собственно, это слово и означает не только '5', но и 'рука' (как 'hand', так и 'arm'). Другие названия частей тела тоже опознаваемы: noka 'нога', oko 'глаз'. Чуть сложнее опознать lawa 'голова' и uta 'рот (уста)', а также само слово sijelo 'тело'. Впрочем, именно это слово и позволяет понять, откуда заимствованы названия частей тела: их источником является не русский язык, а близкородственный ему хорватский. На этом языке 'тело' почти так и будет — tijelo; 'рот' по-хорватски действительно usta, а 'глаз' — oko, причем там эти слова стилистически нейтральны, в отличие от русского языка. А 'голова' по-хорватски — glava, и это тоже чуть больше похоже на lawa, чем русское голова.
Мысли в языке токипона действительно составляются из совсем простых компонентов. В качестве примера посмотрим на одну и ту же фразу, приписываемую Альберту Эйнштейну, на токипоне, на английском и на русском:
Разумеется, некоторые нюансы естественных языков оказываются утеряны, но основное содержание предложения вполне можно считать переданным. Токипона допускает некоторую нюансировку, но не приветствует ее: ведь если слова токипоны и их комбинации начнут приобретать конкретные значения, это будет означать, что на свете просто появился еще один язык с самыми обычными свойствами.
Ифкуиль
На противоположном от токипоны полюсе сложности находится язык ифкуиль. В 2004 г. его проект опубликовал в Интернете американский лингвист Джон Кихада. В 2007 г. он предложил упрощенную версию этого языка — илакш, а в 2011 г. изготовил окончательную версию своего языка, которая представлена на сайте ithkuil.net.
Особенно большую популярность ифкуиль приобрел в России — существует даже русский перевод грамматики этого языка, который сделал Алексей (Леха) Самонс из Владивостока. Джон Кихада благодарит его на главной странице своего сайта и отдельно отмечает, что большую роль в распространении ифкуиля в России сыграл Станислав Козловский, который в 2004 г. опубликовал в журнале «Компьютерра» статью о языке и мышлении. В этой статье рассказывалось и об интересной новинке — ифкуиле, а заканчивалась она33 следующим абзацем:
Так как полное описание языка было опубликовано лишь в апреле 2004 года, то людей, умеющих разговаривать на нем, кроме автора, пока нет. Однако очень похоже на то, что здесь мы имеем дело с действительно уникальным языком. Если найдутся люди, которые смогут его выучить и научатся на нем думать, то, возможно, скорость их мышления должна обгонять скорость мышления обычного человека раз в пять-шесть. Это даже больше, чем в «Вавилоне-17», где разница была четырех-пятикратной. Никто не хочет попробовать провести над собой такой эксперимент?
В чем же особенность языка ифкуиль и действительно ли он учит быстрее мыслить? Джон Кихада специально подчеркивает, что ифкуиль не претендует на то, чтобы стать языком межнационального общения. Это априорный логико-философский язык, который призван достичь наивысшего уровня логичности, точности и эффективности, избегая какой бы то ни было двусмысленности.
Звуковая система языка ифкуиль включает 45 согласных и 13 гласных, которые могут также образовывать дифтонги — сочетания из двух гласных. Помимо этого, в языке ифкуиль есть тоны: изменение высоты голоса может изменять смысл. Всего тонов семь, и движение голоса, соответствующее им, схематически изображено на рисунке:
Семь тонов — это очень много, но все же не невероятно с точки зрения естественного языка. В стандартном китайском языке (путунхуа) используются четыре тона, во вьетнамском и в гонконгском китайском — шесть, а в китайском диалекте Гуанчжоу — семь, то есть столько же, сколько и в ифкуиле34.
Впрочем, фонетика — это не самое нетривиальное в языке ифкуиль. Особенный интерес и сложность представляет его грамматика: например, в нем 96 падежей, а количество грамматических категорий глагола составляет больше двух десятков.
Зачем же нужны 96 падежей? Дело в том, что падежи естественных языков обычно выражают несколько разных значений. Не случайно развести эти значения пытались еще античные грамматисты. Так, латинский родительный падеж может обозначать35:
- Обладателя: liber patris 'книга отца'; patris — 'отец' в родительном падеже;
- Субъект действия: amor patris 'любовь отца'; слово patris обозначает того, кто любит;
- Объект действия: amor patris 'любовь к отцу'; слово patris обозначает того, кого любят;
- Целое при упоминании части: multi amicorum 'многие из друзей'; amicorum — 'друзья' в родительном падеже;
- Вину: proditionis damnatus 'осужденный за измену'; proditionis — 'измена' в родительном падеже;
- Цену: quanti est? 'сколько это стоит?'; quanti — 'сколько' в родительном падеже.
Список значений родительного падежа в латинском языке можно было бы удлинить, но даже из этого краткого перечня видно, что одна и та же форма выражает по крайней мере шесть значений, которые к тому же далеко не однородны: здесь есть и совершенно конкретные понятия типа цены и вины, и абстрактные отношения типа субъекта и объекта. Заметим, что в русском или в латыни особые значения имеют не только падежи, но и предложно-падежные сочетания — и они тоже бывают многозначны: так, русское «через + винительный падеж» может обозначать движение сквозь какой-то объект или вещество (пройти через огонь), а может означать 'по прошествии какого-то времени' (через два года).
Все такие значения в ифкуиле разведены, поэтому и получается столько падежей. Например, для значения 'по прошествии какого-то времени' используется специальный падеж — аллапсив. В русском переводе он называется недошлостным, но этот термин не кажется удачным. Вообще, создатель языка ифкуиль явно находит удовольствие в том, чтобы сыпать латинскими или латинообразными терминами на -сив и -тив: дисмиссив, тентатив, фрагментатив, аспиратив, прокливитив, капацитатив, суперэкватив (только модальностей в ифкуиле 30, а степеней сравнения — 9, так что этот список совсем не исчерпывающий). Похоже, что Кихада ориентировался на современную лингвистическую типологию — науку, которая изучает, как различные явления функционируют в разных языках мира. Типологи тоже очень любят слова на -тив для обозначения грамматических категорий, хотя у них таких слов пока все-таки поменьше. Но не будем загадывать наперед: ведь про ифкуиль сказано, что в 2011 г. вышла его окончательная версия, а лингвистической типологии до окончательности еще далеко.
Сверхсложная грамматическая система приводит к тому, что людей, свободно говорящих на ифкуиле, найти не удается. Изучение этого языка осложняет еще и то, что у него есть особая система письменности, которая не передает звуки, а тесно связана с грамматическими категориями. Для того чтобы подробно разобрать хотя бы один языковой пример на ифкуиле, потребовалось бы так много места, что я не рискую это делать, а просто приведу первую фразу «Анны Карениной» на русском языке, на ифкуиле в письменности этого языка и в латинской транскрипции и с грамматическим разбором в том виде, в каком его дает Джон Кихада, даже не переводя обозначения грамматических категорий на русский язык и не комментируя их. Но да, все, что написано малыми прописными буквами, — это грамматические категории ифкуиля:
(18)
Mmarnuqha than-n hwöeqtàdhûbüp öeqtóu'adhiböp.
'Все счастливые семьи похожи друг на друга, каждая несчастливая семья несчастлива по-своему'.
mmarnuqha: STA-член.семьи-OBL-NRM/DEL/M/COA/AGG-INL1/9-IFL
than-n: ALG
hwöeqtàdhûbüp: INF-DSC-степень.счастья-NRM/PRX/N/
CSL/UNI-EXN1/6-SIM1/8-FML
öeqtóu'adhiböp: FRAMED–DSC-'степень.счастья' — CMP-NRM/PRX/N/CSL/UNI-EXN1/1-SIM1/2-FML.
Заключение
Можно ли улучшить человеческое мышление с помощью языка? Может быть, и да, но только непонятно, что значит улучшить. Похоже, что любая навязанная классификация предметов и действий, кто бы ее ни изобрел — Джон Уилкинс, Эдвард Пауэлл Фостер или кто-нибудь еще, будет так же произвольна, как и те классификации, которые мы имеем в естественном языке. Станет ли человеческое мышление лучше от того, что мы будем думать максимально четко, выделяя тончайшие аспекты значения, как в ифкуиле, — или, наоборот, избавимся от шелухи ненужных тонкостей, как в токипоне? Наконец, позволит ли мышление в категориях логики предикатов лучше отличать истину от лжи?
На все эти вопросы нет ответов. Они могли бы появиться, если бы кто-нибудь заговорил хотя бы на одном из этих языков как на родном. Если бы такие люди нашлись и мы увидели бы, что они чем-то отличаются от нас (будем надеяться, что в лучшую сторону), можно было бы судить о достоинствах логических и философских языков. Правда, в худшую сторону от большинства людей будут отличаться родители детей, которые вздумают проделать над ними такой негуманный эксперимент. Создатели ложбана Боб и Нора Лешевалье вынашивали планы сделать своих усыновленных детей носителями этого языка, но, как рассказывают, на них произвело сильное впечатление замечание болгарского лингвиста Ивана Держанского (научного редактора книги, которую вы держите в руках), который сказал: если окажется, что ложбан как не вполне естественный язык не поддается естественному усвоению, и дети на нем не заговорят, а шанс заговорить по-человечески упустят, они станут волчатами в человеческой среде. Похоже, эксперимент так и не состоялся. Тем самым, вопрос о пользе логических и философских языков был оставлен открытым и, по-видимому, всегда останется таковым.
[4] Об этом интересе и его плодах будет подробнее рассказано в главе 3, где речь пойдет о вспомогательных искусственных языках.
[3] Пер. Е. Лысенко.
[2] Нельзя не отметить, что анекдотические рассказы о далеких языках не слишком изменились за 350 лет. И сейчас один из самых популярных, если не сказать избитых, лингвистических сюжетов — это история про 100 обозначений снега у эскимосов. Правда, она обычно приводится в связи с обсуждением гипотезы Сепира — Уорфа («язык влияет на мышление»), а не для доказательства несовершенства языка.
Изобретение знаков
Универсальный язык и теория знака
Все языки, описанные в предыдущей главе, имеют один, но очень существенный недостаток: их надо учить. Чарльз Блисс, о котором подробнее будет рассказано несколькими страницами позже, писал: «Люди, будь то профессора или дикари, не любят учить иностранные языки, и эсперанто в том числе. Все предпочитают говорить на своем, хорошо известном, родном языке»36 (про эсперанто мы тоже поговорим чуть позже — но да, и он вызовет у новичка кое-какие затруднения). А можно ли создать искусственный язык, который не придется учить? Чтобы найти ответ на этот вопрос, надо сделать небольшое отступление в сторону семиотики — науки о знаках.
Любой знак имеет две стороны — означающее (т.е. внешнюю сторону) и означаемое (т.е. собственно значение). Означающее может быть предназначено для восприятия разными органами чувств — слухом, зрением, осязанием, обонянием или вкусом. Соответственно, одно и то же означаемое может быть передано при помощи разных означающих: например, идею 'не двигайся' передает красный сигнал светофора (знак для зрения), крик Стой! (знак для слуха) или придерживание за плечо (знак для осязания). Естественные языки всегда используют знаки, предназначенные для слуха; знаки для зрения (то есть буквы) вторичны. Большинство искусственных языков обладают тем же свойством: пусть даже они обычно и разрабатываются на бумаге, но подразумевается, что на них в первую очередь можно говорить, а во вторую — записывать устную речь.
Однако знаки знакам рознь. Известный американский философ Чарльз Сандерс Пирс в 1860-е гг.37 разделил все знаки на три типа в зависимости от того, как соотносятся их означающее и означаемое. Эти три типа получили название иконы, индексы и символы.
Иконы (или иконические знаки) — это такие знаки, у которых означающее как-то похоже на означаемое. Картинка с изображением собаки, висящая у ворот дома, говорит о том, что внутри находится нечто похожее на эту картинку (а именно злая собака), и поэтому является иконическим знаком.
У знаков-индексов означающее и означаемое связаны по смежности в пространстве, во времени или в цепи причин и следствий: скажем, лай из-за забора тоже является знаком того, что там собака, но лай не похож на собаку, а лишь производится ею. А, к примеру, дым является знаком-индексом, обозначающим огонь.
И, наконец, у знаков-символов означающее и означаемое связаны условной связью, по договоренности, — таково, например, само русское слово собака. Разумеется, никто из нас не подписывал договор называть собаку собакой, но мы негласно присоединились к нему еще в детстве, изучая родной язык. А доказать, что этот знак абсолютно условный, просто: по-английски то же животное называется dog, по-немецки — Hund, по-французски — chien, а по-фински — koira. Все эти слова звучат различно, и ни одно из них не имеет никакого сходства с собакой, а значит, все они условны. И вообще, абсолютное большинство слов естественных языков — это знаки-символы. Еще один пример знака-символа — красный сигнал светофора. Можно, конечно, возразить и сказать, что красный — это естественный сигнал опасности. Но не лучше ли тогда было бы присвоить его опасной ситуации движения, а спокойной ситуации 'не двигайся' приписать зеленый цвет? Может быть, лучше, а может быть и нет — но это неважно, а важно лишь то, что так принято: красный значит 'не двигайся', и все тут.
Какой тип знаков хуже всего подходит для того, чтобы на его основе создать универсальный язык? Конечно же, символы. Ведь они по определению не универсальны, и далеко не всякий захочет трудиться и изучать их. Иконы и индексы в этом смысле гораздо лучше, потому что уловить естественную связь куда проще. Особенно хорошо, если в универсальном языке будет только один тип знаков, чтобы не пришлось гадать, что означает знак, похожий на дым — дым (как икона) или огонь (как индекс). Это приводит к простому выводу: знаки универсального языка должны быть иконическими, поскольку придумывать и понимать такие знаки гораздо легче, чем индексы: нарисовать изображение собаки проще, чем понять, что смежного с ней можно найти — конуру, миску с едой или, может быть, ошейник?
Еще один важный вопрос: для какого органа чувств должны быть предназначены эти знаки? Обоняние, осязание и вкус отпадают сразу: слишком для малого количества объектов мы можем придумать похожие запахи, тактильные ощущения или вкусы. Да и выбор из звуков и изображений несложен: стол, к примеру, никаких звуков не издает, а нарисовать его легко. Так что получается, что универсальный язык, не требующий специального изучения, с необходимостью должен состоять из иконических знаков, предназначенных для зрения. Именно таковы все предлагаемые универсальные языки — от узкоспециализированного языка дорожных знаков до языков самого широкого профиля, о которых и пойдет речь дальше.
Язык дорожных знаков
Самая широко известная система, претендующая на иконичность и общепонятность, — это дорожные знаки. По всей вероятности, первые дорожные знаки начали ставить римляне — это были указатели направления. Камни из русских былин, к которым подъезжают витязи и на которых написано что-то вроде «Налево поедешь — богатым будешь, прямо поедешь — женатым будешь, направо поедешь — убитым будешь», — тоже не что иное, как дорожные знаки. Однако современную историю дорожных знаков принято отсчитывать все-таки со второй половины XIX в. Каким бы удивительным это сейчас ни показалось, но первые дорожные знаки были предназначены не для автомобилистов, а для велосипедистов38 — именно они нуждались в предупреждениях о крутых уклонах и неожиданных поворотах. И только позже, с распространением автомобильного движения, дорожные знаки стали ориентированы на водителей.
Первые из них были текстовыми. Например, с 1883 г. в Великобритании устанавливали таблички To cyclists: This hill is dangerous 'Велосипедистам: Этот спуск опасен'. Но довольно быстро стало понятно, что текстовые знаки не слишком удобны — их сложно читать на высокой скорости — и нужно что-то более удобное для восприятия. С ростом мобильности все более актуальной становилась и другая проблема: водитель легко мог оказаться в стране, язык которой был ему незнаком. В результате дорожные знаки превратились едва ли не в единственный общераспространенный в мире пиктографический язык, выражающий довольно большой и разнообразный набор значений. Их форму и применение регулирует Венская конвенция 1968 г., к которой присоединилось абсолютное большинство стран Европы.
Можно ли считать этот язык по-настоящему универсальным и общепонятным? По всей видимости, ответ на этот вопрос: нет, иначе не понадобились бы теоретические занятия в автошколах. Да, многие дорожные знаки действительно иконичны: знак «Сужение дороги» изображает сужающуюся дорогу, а на знаке «Пешеходная и велосипедная дорожка с разделением движения» нарисованы пешеход и велосипедист, разделенные чертой. Однако, к примеру, знак «Главная дорога» по форме нисколько не напоминает главную дорогу, а красную диагональную черту в синем круге едва ли можно естественно интерпретировать как «Стоянка запрещена». Сама форма знаков — тоже вещь абсолютно условная: никак нельзя объяснить, почему треугольные знаки с белым фоном и красным ободком — предупреждающие, круглые знаки с белым фоном и красным ободком — запрещающие, а круглые знаки с синим фоном — предписывающие.
Таким образом, дорожные знаки — это шаг в сторону иконического универсального языка, но до идеала им очень далеко, хотя по распространенности они на порядки превзошли те три языка, о которых пойдет речь в этой главе дальше.
Трансцендентная алгебра
Одной из первых широко известных попыток создать универсальный пиктографический язык стала так называемая трансцендентная алгебра, разработанная ученым из Эстонии Якобом Линцбахом (1874–1953). В 1916 г. он выпустил в Петрограде книгу под названием «Принципы философского языка. Опыт точного языкознания»39, в которой рассуждал о том, как должен быть устроен оптимальный язык. Его идеи во многом совпадали с мыслями великого швейцарского лингвиста Фердинанда де Соссюра, изложенными в вышедшем в том же 1916 г. посмертно «Курсе общей лингвистики»40 и легшими в основу современной науки о языке. Некоторые из идей Линцбаха о звуках и их противопоставлениях в системе предвосхитили работы Николая Трубецкого — основоположника фонологии. Однако Линцбах не снискал особой известности в науке, а остался в истории именно благодаря лингвоконструированию.
В 1921 г. в Ревеле (Таллинне) вышла его книга под названием «Transcendent algebra: Ideografie matematical. Experiment de un lingue filosofic»41. Издана она была литографическим способом, то есть, говоря современным языком, выглядела как рукопись, размноженная на ксероксе. Но, пожалуй, это не самое удивительное ее свойство для читателя, знакомого с европейскими языками, который наверняка задастся вопросом: а на каком же языке написано заглавие? Вроде бы все понятно, и в то же время ни на каком языке так не говорят. И действительно, книгу про универсальный пиктографический язык Линцбах издал на другом искусственном языке — окцидентале. Его автором был еще один ученый из Эстонии — Эдгар де Валь, и именно он перевел книгу Линцбаха на свой язык еще за год до того, как подробно изложил принципы окциденталя в отдельной книге.
Вот что пишет Линцбах в предисловии к своей книге:
Desiranto informar li letor European peri ti nov poblema, mi ha petit li conosset cosmoglottist sr. E. de Wahl traducter li textu de ti ci brochur in composit de il lingue universal auxiliari "Occidental", quel essent basat sur radicas e suffixes, extractet de paroles international, e combinat per max simplic grammatica e parolformation, es comprensibil sin studia a omni hom de occidental civilization.
Мы все же не рискнем оставлять этот текст без перевода, хотя авторский замысел и дает нам право так поступить:
Желая осведомить европейского читателя об этой новой проблеме, я попросил известного космоглоттиста[5] г-на Э. де Валя перевести текст этой брошюры на изобретенный им универсальный вспомогательный язык «Окциденталь», который, основываясь на корнях и суффиксах, извлеченных из интернациональных слов и соединенных при помощи простейшей грамматики и словообразования, понятен без изучения всем людям западной цивилизации.
Сразу видно, что Линцбах не обращается ко всем людям вообще: он все же ожидает от читателя принадлежности к западной цивилизации — некоторой группе людей, имеющих общие фоновые знания. Одним из таких фоновых знаний является знание алгебраической нотации, которая и легла в основу языка Линцбаха; впрочем, многие алгебраические обозначения у Линцбаха сильно переосмыслены.
В трансцендентной алгебре объекты обозначаются пиктограммами, похожими на них; например, i — это 'человек',
Для того чтобы лучше разобраться с устройством трансцендентной алгебры, попробуйте решить задачу № 3.
Начнем решение42 с того, что разберемся, какие здесь бывают существительные. Базовых знаков насчитывается семь, а их сочетания обозначаются при помощи умножения (то есть фактически постановки двух знаков рядом друг с другом). Знак 'великан' образован от знака 'человек' с помощью символа 'больше':
Члены семьи при этом выделяются с помощью деления, а отсутствующим (покойным) членам семьи предшествует знак минус:
Местоимения получаются из знаков 'человек' или (для женского рода) 'женщина' с подстрочным индексом 1–3, обозначающим лицо: İ1 'я', İ2 'ты', İ3 'он' и так далее. Множественное число существительных выражается коэффициентом n: İ + İ + İ + … + İ = nİ, так что это вполне объяснимо. В роли союза 'и' выступает знак плюс. Заметим, что в таком случае связь считается менее тесной, чем в случае умножения: 'мальчик' × 'девочка' = 'брат и сестра', а 'мальчик' + 'девочка', вероятно, обозначало бы 'мальчик и девочка'.
В задаче представлено шесть глаголов:
Отсутствие или несклонность к тому, что выражается глаголом, обозначается минусом; например, минус в сочетании с 'любить' означает 'злой'. Тогда, вероятно, плюс в сочетании с 'любить' будет значить 'добрый'.
Осталось сказать еще несколько слов про синтаксис: подлежащее — это основание степени в левой части выражения, а сказуемое — это ее показатель. Отрицание при этом выражается знаком минус, а страдательный залог — знаком корня. Дополнительные действия могут прибавляться и вычитаться. Так, если отнять t 'торопиться' от какого-то другого действия, получается значение 'делать не спеша'. Прошедшее время обозначается как –t (уже не в показателе степени, а в строке), а будущее — как +t. Если в предложении есть дополнение, оно следует за знаком равенства.
Зная все это, мы можем выполнить задания.
Ответ на задание 1:
9. Он любит безответно (т.е. любит, не будучи любимым).
10. Молчаливая (немая) дочь напишет об отце и матери.
11. Ты работала торопливо (быстро) и молча.
12. Письмо было съедено голодной сестрой.
Ответ на задание 2:
Как мы уже видели, сложные понятия в трансцендентной алгебре выражаются при помощи операции умножения. Вот еще несколько примеров, которые заодно дадут вам представление о том, как выглядит книга Линцбаха43:
Например, курение — это человек, помноженный на трубку; астрономия — человек, помноженный на телескоп и на звезду; вино — бутылка, помноженная на бокал, пиво — бутылка, помноженная на стакан, а вода — графин, помноженный на стакан. Особый интерес в этом списке представляют последние три строки: рот × ухо = разговор, (– рот) × ухо = молчание, рот × (– ухо) = монолог. А затем Линцбах приходит к парадоксальному выводу: (– рот) × (– ухо) = рот × ухо, другими словами, мысль сама по себе уже есть разговор.
Другие математические операции выражают менее тривиальные понятия. Так, мнимая единица √— 1 = i — это прекращение действия (важно еще суметь отличить ее от символов 'ребенок' и 'человек'), а следовательно, İ(–iİ)+İ+iİ переводится как 'человек рождается (т.е. с ним происходит нечто обратное прекращению действия), живет и умирает'.
Как бы то ни было, очевидно, что набор значений, описанных в 40-страничной книжечке, довольно мал, и, несмотря на все изящество идеи, трансцендентная алгебра является интересной игрой ума, но никак не полноценным универсальным пиктографическим языком.
Блиссимволика
Универсальный язык, призванный привести к взаимопониманию между людьми и избавить их от агрессии, — что может быть лучше? Именно эту функцию, по замыслу ее автора, должна была выполнять блиссимволика.
Карл Казиль Блитц, более известный под англизированным именем Чарльз Блисс, родился в Черновцах в 1897 г. В то время этот город входил в Австро-Венгерскую империю, о которой сам Блисс писал так: «Вавилон, в котором 20 народов ненавидели друг друга, в первую очередь из-за того, что думали и говорили на разных языках». В 1922 г. он окончил Венский технический университет и стал инженером-химиком. Хотя основным языком науки в то время был немецкий, которым Блисс, разумеется, владел как родным, он стал размышлять о том, что многоязычность научных публикаций приносит людям вред.
Возможно, эти размышления так и остались бы теорией, если бы не тяжелая судьба Блисса. В 1938 г., когда Австрия оказалась под властью нацистов, Блисс был отправлен в Дахау, а затем в Бухенвальд. Его жена Клара (Клэр) сумела добиться его освобождения, после чего он был вынужден уехать из Третьего Рейха в Англию. Вновь встретиться с женой ему удалось лишь на другом краю света — в Шанхае, куда они разными путями добрались к концу 1940 г. Но спокойствие было недолгим: когда японцы оккупировали Шанхай, Блисса отправили в Шанхайское гетто, а за ним последовала и его жена.
Именно в Китае Блисс посвятил себя делу своей жизни. Его глубоко впечатлило, что люди, говорящие совсем по-разному, способны читать одни и те же книги и одни и те же газеты и писать друг другу письма. Это наблюдение очень точно: не случайно то, что мы называем китайским языком, в англоязычной традиции именуется группой родственных языков — мандаринским языком (по-русски его называют «путунхуа»), кантонским языком и так далее. Разновидности китайского мало взаимопонятны, и общая иероглифическая письменность действительно сплачивает их, хотя устные разновидности уже давно разошлись. Однако китайское письмо еще дальше от идеала универсальной понятности, чем дорожные знаки: попробуйте прочитать какой-нибудь китайский текст, чтобы в этом убедиться. Но в качестве первого приближения к универсальному языку и толчка для размышлений Блисса оно подошло хорошо.
В 1946 г. Чарльз и Клэр Блисс переехали в Австралию. Первые годы обустройства на новом месте выдались непростыми, но по ночам Блисс работал над своим универсальным языком — семантографией (впоследствии это название было заменено словом «блиссимволика»). В 1949 г. Блисс на свои деньги издал в 700 экземплярах трехтомник «Семантография» (наборщиком тоже пришлось работать самому автору). В этой книге закладывались основы универсального пиктографического языка, пригодного для выражения самого широкого круга понятий.
Задача № 4
Даны слова, записанные с помощью блиссимволики, и их переводы на русский язык в перепутанном порядке:
талия; деятельный; больной; губы; деятельность; дуть; западный; веселый; плакать; слюна; дышать.
Задание 1. Установите правильные соответствия.
Задание 2. Укажите, что означают приведенные ниже картинки, если известно, что две из них имеют одно и то же значение:
Задание 3. Запишите с помощью блиссимволики:
(18) воздух; (19) туловище; (20) подниматься; (21) восток; (22) печальный.
Мы видим, что в переводах слов из задачи есть три глагола, четыре или пять существительных и четыре или три прилагательных (пока непонятно, к какой части речи относится слово 'больной'). Над четырьмя символами в условии стоит галочка (V), над тремя — крышечка (Λ), а над четырьмя не стоит ничего. Значит, глаголы обозначаются крышечкой (Λ). Одновременно становится понятно, что с помощью блиссимволики здесь записано именно прилагательное 'больной', а не существительное. Обратим внимание, что знак (6) не содержит галочки (V): его верхний элемент выглядит немного по-другому.
'Сердце вверх' (11) — это наверняка 'веселый'. Значит, прилагательные обозначаются галочкой (V), а отсутствие значка для части речи указывает на существительное. Легко понять, что слова 'деятельность' и 'деятельный' отличаются только частью речи — это значки (8) и (10). Остается два прилагательных: (5) и (7). Круг со стрелкой внутри, указывающей налево, то есть туда, где на картах обычно бывает запад, — это 'западный', а тогда единственное оставшееся прилагательное (5) — 'больной'.
В знаках (1), (2), (4) и (7) есть общий элемент — маленький кружок без точки внутри, а среди переводов есть слова 'дышать', 'дуть', 'слюна' и 'губы'. Значит, этот кружок обозначает 'рот'. Знак (6), где ко рту сверху и снизу приставлены стрелки-указатели, — это 'губы', а знак (2) — другое существительное с элементом 'рот', то есть 'слюна'. Тогда волнистая линия обозначает 'вода, жидкость' (слюна — вода рта). (4) — это глагол, связанный с движением чего-то изо рта, значит, это 'дуть', а зигзагообразная линия — 'воздух'. Тогда (1) — это 'дышать'.
Остается только один глагол — (3), и это 'плакать', то есть буквально 'пускать вниз воду из глаза' ('глаз' — кружок с точкой внутри). А последнее существительное (9) — это 'талия'. Стрелки-указатели направлены на середину фигуры, которой обозначается туловище.
Ответ на задание 1:
Ответ на задание 2:
(12) — 'туловище', на верхнюю часть которого указывает стрелка. Не сразу понятно, что это — плечи, шея, или, может быть, голова? Но в (14) мы находим стилизованное изображение человеческой головы со стрелкой, направленной на шею, — а раз мы знаем, что два знака имеют одно и то же значение, то (12) и (14) — 'шея'.
(13) — линия над глазом, на которую указывает стрелка. Это 'бровь'.
(15) — волнистая линия, которая входит в состав знаков 'слюна' и 'плакать'. Это 'вода, жидкость'.
(16) — глагол, связанный со словами 'деятельный' и 'деятельность'. Это 'делать'.
(17) — уголок, который изображен здесь, входит в состав знака 'дышать' вместе со ртом. Но орган, с которым в первую очередь ассоциируется дыхание (как говорят лингвисты, прототипический орган дыхания), — это не рот, а нос, и поэтому странно, если в знаке для 'дышать' рот есть, а носа нет. Значит, этот уголок и обозначает 'нос', тем более что он похож на него по форме (а 'дышать' — это 'осуществлять некоторое действие носом и ртом').
Ответ на задание 3:
При помощи блиссимволики можно записывать и целые фразы и даже тексты. К примеру, фраза 'Мужчина пашет от рассвета до заката' в исходной версии блиссимволики выглядела так (обратите внимание, что здесь еще нет специального значка для глагола)44:
Разумеется, это очень простое предложение, да и вообще грамматики в языке Блисса совсем мало. Все-таки самое интересное, что в нем есть, — это комбинирование элементов воедино для получения новых смыслов.
Хотя Блисс и стремился создать универсальный язык, его объяснения смыслов на самом деле отнюдь не универсальны. Попробуйте, например, задуматься: как выразить с помощью черно-белых рисунков идею цвета? У Блисса есть ответ на этот вопрос:
«Цвет — это чувственное ощущение, которое глаз получает по большей части от вещей на земле. Сочетание этих понятий и даст нам нужный символ:
Мы выберем последний символ с сокращенной линией земли, потому что он лучше выглядит»45.
Утверждение, что цвет связан с глазом и землей, совсем не очевидно. Фактически, оно возвращает нас к тому, чего Блисс пытался избежать, — к необходимости заучивать знаки. Сложности возникают и дальше: что, к примеру, обозначает знак
Есть в блиссимволике и еще более сложные и необъяснимые сочетания. Так, 'извинение' — это 'словесное выражение неприятного чувства, вызванного уверенным рациональным пониманием неправильности':
Едва ли кто-нибудь, впервые в жизни увидев кружочек, сердечко, стрелку вниз, дугу с подчеркиванием и восклицательный знак, догадается, что это извинение. Таким образом, блиссимволика оказывается не универсальным языком, не требующим изучения, а скорее интересным поводом задуматься над тем, как можно разлагать значения слов на компоненты — этим она очень напоминает токипону, о которой говорилось в главе 1, и Универсальный семантический метаязык Анны Вежбицкой, о котором пойдет речь в главе 6. Сходство с токипоной и Универсальным семантическим метаязыком усиливается еще и тем, что количество базовых элементов во всех этих языках составляет порядка сотни. Блисс даже утверждал, что в основе его языка лежит ровно 100 исходных символов — но, по всей видимости, это все же не так, и на самом деле их больше.
Предисловие ко второму изданию «Семантографии», вышедшему в свет в 1965 г., явно выдает усталость упорного человека, который много лет потратил на продвижение своего изобретения — и все без толку. Вот первые фразы из этого предисловия:
Это произведение посвящается человечеству и библиотекам человечества — во имя моих родителей, подаривших мне жизнь и идеалы, которыми я живу, и усердно трудившихся, чтобы отправить меня учиться в университет, и во имя Клэр, моей спутницы и соратницы, которая умерла, убитая горем, в 1961 году после 15 лет попыток заинтересовать образовательные учреждения человечества моей работой. Она так и не добилась отклика, даже несмотря на похвалы со стороны выдающихся ученых.
Среди этих выдающихся ученых был и знаменитый британский философ Бертран Рассел, который в 1950 г. посетил Австралию и познакомился с Блиссом. Письмо от него приводится в той же книге в виде факсимиле:
Дорогой мистер Блисс!
Я просмотрел Вашу систему семантографии и оцениваю ее очень высоко. Логический анализ хорош, символы продуманы и легко понятны. Все это может оказаться очень полезным. Тот человек или те люди, которые потратят деньги на издание Вашего труда, на мой взгляд, сослужат важную службу человечеству.
Искренне Ваш,
Бертран Рассел.
P. S. Вы вправе распоряжаться этим письмом, как Вам будет угодно.
Чарльз Блисс умер в 1985 г., но его изобретение так и не стало универсальным мировым языком, который избавил бы человечество от столь нелюбимого Блиссом многоязычия. Но и сейчас есть энтузиасты, занимающиеся поддержанием его наследия: существует международное общество блиссимволики, и оно даже проводит ежегодные конгрессы, на которых обсуждается, в частности, стандартизация новых символов. Блиссимволика иногда используется в работе с людьми, страдающими расстройствами речи, однако приходится признать, что сфера ее употребления так и осталась крайне ограниченной.
Паленео
Попробуйте прочитать такие предложения:
Они означают 'Женщина (девушка) пошла' и 'Я буду есть', но это уже не блиссимволика, а другой пиктографический искусственный язык — паленео. Его создатель — писатель Лесли Чартерис (1907–1993), который известен любителям детективов как автор рассказов и романов про гениального сыщика Саймона Темплара по прозвищу Святой46.
Лесли Чарльз Бауэр Йин родился в Сингапуре в смешанной семье: его мать была англичанкой, а отец — китайцем. Китайским и малайским языками Лесли овладел раньше, чем английским. В 1919 г., после развода родителей, он с матерью переехал в Англию. Окончив школу, поступил в Кембриджский университет и стал заниматься юриспруденцией, но проучился только один год. Лесли твердо вознамерился зарабатывать на жизнь писанием триллеров, но в первые годы после университета ему приходилось делать самые разные вещи, чаще всего не имевшие отношения к писательскому труду: в Малайзии он работал на золотых приисках, в Англии ему довелось побывать барменом, профессиональным игроком в бридж и даже полицейским. В 1927 г. вышел в свет его первый роман «Эсквайр Икс», опубликованный уже под псевдонимом Лесли Чартерис. В 1946 г., получая американский паспорт, он зафиксировал это имя и в официальных документах.
К концу 1960-х гг. детективы про Саймона Темплара надоели Чартерису, но они приносили деньги, и поэтому он стал пользоваться услугами литературных негров, лишь ставя свою фамилию на обложках все новых и новых книг. Сам же он занялся другими, более интересными вещами: например, разработал пиктографический искусственный язык паленео.
В предисловии к своей книге про паленео47 Чартерис рассказал историю его создания: в воскресенье, 23 ноября 1969 г., между 8 и 9 часами утра (наверное, это самый точно датированный искусственный язык из существующих) он думал о том, как усовершенствовать систему обозначений, которую использовал в своих записных книжках. Эта система, как пишет Чартерис, видоизменялась с годами — и вдруг он понял, что фактически все это время занимался изобретением нового письменного языка, с той только разницей, что обычные языки проходили такой путь за гораздо более долгое время.
Показательно, что и Блисс, и Чартерис были не понаслышке знакомы с китайскими иероглифами — cобственно, они и не скрывали связь своих пиктографических языков с этой системой письма. Чартерис пишет, что ему тут же вспомнился китайский, но, по его словам, некоторые китайские иероглифы сохранили простоту и понятность до наших дней, например
Чартерис признавал, что его система не подходит для высокой поэзии и глубокомысленной философии, но утверждал, что она может иметь практическую ценность. Чтобы его язык был проще для изучения, он сделал его более апостериорным, чем Блисс, намного шире используя уже употребительные символы. Хотя Чартерис и говорил, что по возможности будет избегать знаков существующих алфавитов, но в первой же главе нарушил это правило: чтобы обозначать множественное число, он ввел крючок s, который явно восходит к английскому окончанию –s. (Чартерис отметил, что такой показатель множественного числа есть в нескольких европейских языках, вероятно имея в виду кроме английского также французский, испанский и португальский.) Если 'число' обозначается как #, то 'числа' — как #s. Опять же и в знаке для числа мы легко узнаем английский значок решетки, который используется так же, как русский №.
Чартерис придумал для своего языка и небольшое количество грамматических правил. Для прошедшего и будущего времени есть специальные значки — их вы уже видели в середине предложений в начале рассказа про паленео. Порядок слов в предложении закреплен такой же, как в большинстве крупных европейских языков: Подлежащее — Сказуемое — Дополнение — Обстоятельство. Впрочем, грамматика у Чартериса довольно непритязательная. Он даже отказался определять, в каком порядке должны идти существительное и определение к нему, считая, что все и так понятно: если, изображая скорый поезд, немец нарисует сперва прилагательное, а потом существительное, ориентируясь на свое слово Schnellzug букв. 'быстро-поезд', то итальянец, в языке которого эти значения выражаются в другом порядке (treno direttissimo), все равно его поймет. Части речи у Чартериса выражаются намного менее последовательно, чем у Блисса, поскольку он считал, что и тут все ясно из контекста, тем не менее на всякий случай он ввел значок
В конце книги можно найти англо-паленео словарь, в котором содержится чуть больше 1000 слов. Чартерис ориентировался на список из 850 базовых английских слов, предложенных в 1925 г. британским лингвистом Чарльзом Огденом (этот проект получил название Basic English), но добавил к нему небольшое количество других понятий, которые показались ему необходимыми. При этом Чартерис специально оговорил, что многие тексты с естественного языка на паленео так просто перевести не получится: для начала их надо адаптировать и выделить суть, чтобы их мог понять даже ребенок. В этом Чартерис видел ценность паленео: создать на нем многословный бессодержательный текст невозможно. Заметим, кстати, что это чем-то сближает паленео с токипоной, которая тоже стремится к тому, чтобы приучить пользователя к ясности мысли с использованием минимального набора символов.
А теперь попробуем сравнить значки в блиссимволике и в паленео. Для этого мы поищем те значения, которые видели в задаче про блиссимволику, в словаре Чартериса. Конечно, не все найдется, да и с частями речи тоже будут проблемы, но тем не менее некоторые пиктограммы сопоставить можно:
Заметим, что мы находим только одно точное совпадение: глаз в обеих системах — это круг с точкой посередине. Все остальные символы различны. Это наглядно доказывает, что любая пиктографическая система все равно носит символический характер, так что некоторые усилия для ее освоения все равно прикладывать придется, как бы некоторым (например, Чарльзу Блиссу) ни хотелось обратного.
Заключение
Итак, универсальный язык, который не нужно учить, со всей неизбежностью должен быть пиктографическим, основанным на использовании иконических знаков. Мы видели несколько попыток составить такой язык, однако ни одна из них не получила распространения, если не считать системы знаков дорожного движения, которая все же не претендует на звание полноценного языка[6]. И трансцендентная алгебра, и блиссимволика, и паленео — все это лишь эксперименты по систематическому разложению смыслов на составные части, которые едва ли применимы на практике как настоящие вспомогательные языки. Более того, все эти системы так или иначе опираются на существующие знаки-символы (например, алгебраическую нотацию или по крайней мере цифры), что еще больше ставит под вопрос идею о том, что их не надо учить.
[5] Космоглоттист — изобретатель всемирного языка (от греч. kosmos 'мир' и glōtta 'язык').
[6] В наши дни шанс стать общепринятым стандартом имеют эмодзи, но посмотрим, как сложится их судьба.
В поисках взаимопонимания
Язык межнационального общения
В русском переводе «Графа Монте-Кристо» Александра Дюма-отца мы читаем:
При слове «Монте-Кристо» Дантес вздрогнул от радости; чтобы скрыть свое волнение, он встал и прошелся по дымной таверне, где все наречия мира растворялись во франкском языке[7].
Что это за франкский язык, и зачем бы всем наречиям мира в нем растворяться? Действительно, франкский язык существовал: так называются германские диалекты, на которых говорили древние франки, в частности Карл Великий. От франкского произошел и современный нидерландский язык. Но откуда франкам взяться в таверне в итальянском Ливорно, где сидел Эдмон Дантес?
На самом деле, конечно, на франкском языке там никто не говорил, это просто ошибка перевода. Во французском оригинале мы находим langue franque, и это не только франкский язык, но и лингва франка. Сейчас так называется любой язык, использующийся при взаимодействии людей с разными родными языками: к примеру, когда на международной конференции немец и араб говорят на английском, они используют этот язык в качестве лингва франка. Но раньше это название носил один конкретный язык — смешанный язык средиземноморских торговцев и моряков, составленный из элементов итальянского, испанского, португальского, каталанского, окситанского, французского, греческого, турецкого, арабского и берберских языков. Он просуществовал почти тысячу лет — с XI по XIX в. На излете застал лингва франка и Эдмон Дантес.
Разумеется, появление смешанных языков не ограничивается Средиземноморьем. Контакты между разноязыкими людьми случаются в самых разных ситуациях: при торговле, завоевании, колонизации. Часто в таких случаях возникают смешанные языки — пиджины. И хотя они дают людям возможность коммуницировать между собой, но обычно воспринимаются как нечто испорченное и неполноценное. Однако судьба пиджина может сложиться счастливо, если им пользуется много людей и у них появляются дети, для которых он становится родным; тогда наступает следующая стадия развития — креольский язык. Это уже полноценный язык с четкой грамматикой. Так возник, например, язык чавакано на Филиппинах (из смешения испанского языка с австронезийскими) и язык ток-писин, один из государственных языков Папуа — Новой Гвинеи (из смешения английского с австронезийскими).
Есть еще одна форма межнационального общения: когда люди общаются на языке, который для одного из собеседников родной, а для другого нет. В наши дни именно так носители английского обычно разговаривают с носителями других языков: русского, немецкого, корейского. Но ясно, что такая ситуация подразумевает неравноправие и чревата конфликтами и обидами. Вероятно, многие из нас хоть раз в жизни грустили о том, почему же нам приходится всю жизнь учить английский язык, не имея шансов достичь совершенства, тогда как кому-то этот язык задаром достался с детства.
Таким образом, равноправие говорящих и престиж в глазах окружающих обеспечиваются, когда разноязыкие люди используют лингва франка — полноценный язык, не являющийся ни для кого из них родным. В Средние века в Западной Европе такую роль исполняла латынь, однако на этом языке умели говорить только образованные люди. Кроме того, к XIX в. значимость латыни уже сильно снизилась: и Реформация, и националистические тенденции, возникшие вместе с романтизмом, нанесли сильный удар по ее положению. Фактически латынь перестала быть даже языком науки. В то же время бурный технический прогресс заметно упростил международное взаимодействие — достаточно упомянуть железные дороги и телеграф, которые появились именно в XIX в. В такой ситуации необходимость в языке международного общения стала особенно острой.
Но ни один живой язык, выбранный на эту роль, не обеспечивает равноправия: если сделать международным языком немецкий, в выигрыше окажутся немцы и австрийцы, если испанский — то испанцы, и так далее. Это само по себе уже хороший аргумент в пользу того, чтобы создать специальный новый язык, не родной ни для кого. Такие языки называются вспомогательными языками, или аукслангами (от англ. auxiliary language). Есть и еще один важный аргумент в пользу аукслангов, а не естественных языков, который уже был упомянут вскользь: всякий естественный язык трудно учить. Непривычные звуки, исключения в склонении и спряжении, прихотливый синтаксис, нелогичное словообразование — почти любой естественный язык в изобилии радует изучающего такими явлениями. А значит, нужно создать не просто новый язык, а новый простой язык. Но само понятие простого языка не так уж просто и заслуживает того, чтобы поговорить о нем отдельно.
Языки простые и сложные
У всех нас есть какие-то представления о том, что бывают языки более простые и, наоборот, более сложные. Если спросить человека на улице, какие языки самые сложные, обычно получим в ответ стандартный набор: китайский, корейский, японский, арабский. Почему так, вполне понятно: это языки с непривычными письменностями. Но точно так же ясно, что письменность вторична по отношению к устному языку. Китайский язык мог бы записываться латиницей или кириллицей, и тогда он производил бы менее пугающее впечатление на иностранцев. Разрабатывая искусственный язык для международного общения, пожалуй, действительно не стоит сочинять сложную систему записи, на освоение которой придется потратить долгие годы. Впрочем, дело не только в сложности: если предложить публике новый алфавит, буквы которого можно запомнить за час, все равно автоматизм, позволяющий быстро читать и писать, дастся только ценой многодневной, если не многогодичной практики. Именно поэтому большинство изобретателей вспомогательных языков и выбирают в качестве письменности и так знакомую большинству людей латиницу.
Представления о сложности часто связаны с родством языков: близкородственные нашему языки — простые, а далекие от нашего языка — сложные. Носителю русского естественно считать, что сербский язык — это очень просто: он может приехать в Сербию и за неделю начать понимать, что происходит вокруг, и кое-как объясняться. А, например, эстонский кажется сложным: его за неделю не выучишь. Но, скажем, финнам, тот же эстонский, который является одним из прибалтийско-финских языков, покажется простым, а сербский — сложным, так что мнения будут диаметрально противоположными. А значит, при создании международного языка, который претендует на широкое распространение, ориентироваться надо не на подобные критерии сложности — ведь его должны учить и русские, и финны, и много кто еще, и никто не должен иметь фору. Разве что стоит задуматься о том, нет ли какого-то языка, который вся целевая аудитория хоть как-то знает.
Существует ли некая объективная оценка сложности, которая не зависит от того, кто учит язык — итальянец, чех, араб или кореец? Условно говоря, если бы на нашу планету прилетел марсианин, которому надо было бы выучить разные языки (в их устной форме, поскольку это первичная форма языка), что было бы для него сложнее — учить финский, сербский, китайский или хинди? Если ответить на этот вопрос, станет яснее, как должен быть устроен простой вспомогательный язык.
Лингвистическое изучение языковой сложности — это сравнительно молодая область науки, и фактически она начала развиваться активно только в последние 20–25 лет. До того рассуждения о сложности были прерогативой дилетантов, в частности создателей искусственных языков. Конечно, все интуитивно понимали, что в языке просто, а что сложно, но большую часть XX в. лингвисты принимали за аксиому, что все языки имеют равную сложность. Это было полезно, потому что позволяло не превозносить одни языки над другими и не выносить ценностных суждений. И лишь когда лингвистическое сообщество осознало, что все семь с лишним тысяч языков, существующих на нашей планете, равноценны как объекты для изучения, появилась возможность научно поставить вопрос: «А что же все-таки сложнее или проще?»
Лингвистика пользуется идеями, которые пришли из теории информации. Отечественный математик Андрей Колмогоров (1903–1987) ввел формальное определение сложности — то, что называется «колмогоровская сложность»48. Не вдаваясь в математические подробности, можно сказать, что сложность некоторого объекта — это длина наиболее экономного его описания на каком-то формализованном языке. Рассмотрим, например, последовательность символов АББВАББВБВБАБА; ее никак нельзя описать экономнее, чем просто назвать. А вот последовательность АБАБАБАБАБАБ экономно описать очень легко: АБ шесть раз. И поэтому первая последовательность сложная, а вторая — более простая.
Впрочем, к реальности это применимо плохо: ведь для того чтобы сравнивать таким образом грамматики естественных языков, нужно иметь грамматики для того самого условного марсианина на основе некоторых единых принципов описания — а очевидно, что таких не существует. Поэтому приходится искать какие-то корреляты языковой сложности, которые можно измерить, чтобы вычислить, какие языки сложнее, а какие проще.
Во-первых, один из таких коррелятов — это разнообразие элементов. Так, если в каком-то языке 8 согласных, а в каком-то другом — 60, то очевидно, что первый язык по системе согласных проще, чем второй.
Во-вторых, усложняющим фактором является невзаимнооднозначное соответствие между формой и значением на уровне грамматики языка. Например, если одна и та же форма в некотором языке образуется десятью разными способами, то это сложнее, чем если эта форма образуется одним способом. Скажем, в английском языке множественное число у абсолютного большинства существительных образуется регулярно при помощи одного и того же окончания -s (tree 'дерево' ~ trees 'деревья', father 'отец' ~ fathers 'отцы', brick 'кирпич' ~ bricks 'кирпичи', edge 'край' ~ edges 'края')[8], а в немецком языке имеется много разных моделей склонения. К примеру, от слова Baum 'дерево' множественное число будет Bäume, от слова Vater 'отец' — Väter, от слово Ziegel 'кирпич' — Ziegel (без изменения), от слова Rand 'край' — Ränder. Такое разнообразие типов означает, что в немецком языке образование множественного числа существительных устроено куда сложнее, чем в английском.
Еще один коррелят сложности — это невзаимнооднозначное соответствие между формой и значением на уровне уже не грамматики, а текста: если одно и то же значение выражается в тексте несколько раз. Такое явление в языках мира называется согласованием. Если мы переведем на английский язык словосочетание новый компьютер, оно будет выглядеть как the new computer, а новые компьютеры — the new computers. Множественное число по-английски выражается один раз — в окончании существительного. А в русском языке значение множественного числа выражается дважды: и в окончании прилагательного, и в окончании существительного. Тем самым русский язык оказывается сложнее английского, потому что в нем нет взаимнооднозначного соответствия между значением множественного числа и его выражением в тексте.
Зачем все это нужно? Ясно, что человеческий язык — это продукт эволюции. Ему уже примерно 100 000 лет, и если бы это было какое-то избыточное переусложнение, оно уже давно устранилось бы. Но нет — такие явления могут и возникать, и сохраняться, и утрачиваться, а никакого единого вектора развития не существует. Дело в том, что языковая сложность так или иначе выгодна и говорящему, и слушающему, причем разные ее аспекты выгодны разным участникам коммуникации.
Разнообразие элементов позволяет делать тексты короче. Скажем, если в языке 8 согласных, то обычно слова в нем будут длиннее, чем в языке с 60 согласными. Это видно на простом математическом примере: если одно и то же число записать в двоичной системе счисления, где символов только два, и в десятичной, где символов десять, то десятичная запись обычно будет примерно в три раза короче двоичной: например, 91 08910 (5 цифр) = 101100011110100012 (17 цифр).
То же касается и нерегулярности в грамматике. Если мы вернемся к английскому множественному числу и посмотрим, как устроены те формы, которые образуются не по правилам, то они обычно короче, чем были бы, если бы были регулярными. Скажем, несуществующая, но регулярная форма *tooths была бы на один звук длиннее, чем реальное teeth, а форма *mouses, если бы mouse склонялось как house, было бы длиннее, чем mice.
Невзаимнооднозначность соответствия между формой и содержанием на уровне текста позволяет делать сообщения избыточными. Это может быть очень полезно слушающему, потому что в коммуникации постоянно происходят помехи. Так, если мы слышим английское словосочетание the new computers, но на последнем слоге где-то рядом раздался треск, то это приводит к тому, что мы не понимаем, какое число имеется в виду. Но, услышав русское словосочетание новые машины с таким же треском в конце, мы все-таки восстановим число по прилагательному. Таким образом, избыточность усложняет язык, зато она выгодна слушающему.
Единая количественная мера сложности в научной лингвистике пока так и не выработана. Обычно берут разные параметры: считают количество звуков, падежей, глагольных времен и так далее — и пытаются найти единую взвешенную меру, которая все это учтет и покажет, какие языки самые простые, а какие самые сложные. Шкалы такого рода обычно позволяют довольно легко (поскольку данные про количество звуков, падежей и времен уже собраны) хотя бы в первом приближении понять, какие языки проще, какие сложнее. Известная американская исследовательница Джоанна Николс создала такой рейтинг еще в 1992 г.49 На верхних его строчках оказались шумерский язык, язык манггараи, на котором говорят в Австралии, аккадский язык, баскский язык, еще один австралийский язык дингили и южный сьерра-мивокский язык, распространенный в Северной Америке. В нижнюю часть рейтинга попали, среди прочего, миштекский язык (Мексика), нивхский язык, на котором говорят на Дальнем Востоке, и китайский. Для нелингвиста это может быть немного удивительно, потому что он, слыша о китайском языке, в первую очередь вспоминает об иероглифах, но если посмотреть на грамматическую систему, то легко понять, почему это так. В китайском практически нет морфологии, чем и объясняется, что он оказался на нижних позициях на этой шкале, — и если бы к нам прилетел марсианин и стал учить китайский язык без иероглифов, он наверняка достиг бы успеха достаточно быстро.
Но, хотя научная лингвистика только сейчас формирует четкое знание о языковой сложности, некоторые первичные представления об этом, основанные на опыте изучения иностранных языков, существовали всегда. Были и есть они и у изобретателей вспомогательных языков. Всякому очевидно, что не стоит создавать для международного общения язык, в котором 100 согласных и 25 гласных или десять разных способов образования множественного числа, как в немецком языке. Именно поэтому международные вспомогательные языки обычно действительно оказываются в нижней части рейтинга сложности, хотя в них вполне могут проникать и некоторые довольно сложные явления, которые почему-либо кажутся естественными создателям этих языков, например потому, что они есть в их родных языках.
Сольресоль
Француз Жан-Франсуа Сюдр (1787–1862) был очень музыкальным человеком. Он учился в консерватории и владел музыкальным магазином в Париже. Поэтому едва ли удивительно, что его проект универсального языка тоже основывался на музыке: ведь этот вид искусства доступен для восприятия всем вне зависимости от родного языка. В 1838 г. Сюдр опубликовал первый проект своего языка, который так и назвал: универсальный музыкальный язык. Более полная версия его описания появилась в 1866 г., через четыре года после смерти автора, а в 1902 г. один из главных энтузиастов этого языка Болеслав Гаевский дал ему новое запоминающееся имя — сольресоль.
Задача № 5 (автор — Тодор Червенков)
Даны предложения на языке сольресоль и их переводы на русский язык:
1. Редо фаресими сольдореля сольсидо фасимире.
Мой черный кот быстро бежит.
2. Ля сольмисире сольдосольдо ремисифа реми рефаредо.
Учитель медленно открывает твой буфет.
3. Рефа сольмисире сольфамидо ляредоля ля фаресими ляфамидо.
Его старый учитель покупает маленького кота.
4. Ля ресольсольдо лядореля ресоль рефасире ляредосоль.
Плотник продает наш белый ящик.
5. Ля дофареля силями ля сисифадо.
Богач ненавидит адвоката.
Задание 1. Переведите на русский язык:
Реси сисифадо лядореля ля рефаредо домифаля.
Задание 2. Переведите на язык сольресоль:
Молодой плотник любит вашего кота.
Бедняк быстро закрывает черный ящик.
Из задачи видно главное свойство языка сольресоль: все слова в нем составлены из слогов — названий нот (до, ре, ми, фа, соль, ля, си). Сравнив предложения, в которых повторяются слова (1 и 3, 2 и 3), устанавливаем, что 'кот' — фаресими, 'учитель' — сольмисире. Часто повторяющееся слово ля является артиклем и ставится перед существительным (здесь угадывается влияние родного языка автора — французского, хотя для носителей многих других языков, например русского, артикль — это вовсе не так просто). Иногда перед существительными вместо него стоит двусложное слово, начинающееся на ре, — так в языке сольресоль выглядят притяжательные местоимения.
Из предложений 1 и 3 видно, что редо — 'мой', а рефа — 'его'. Поискав похожие слова в других предложениях, находим: реми 'твой', ресоль 'наш'. Выпишем эти слова по порядку нот в их вторых слогах:
редо 'мой' — реми 'твой' — рефа 'его' — ресоль 'наш'.
Ясно, что порядок лиц (я, ты, он, мы, вы, они) соответствует порядку нот (до, ми, фа, соль, ля, си), при этом комбинация, состоящая из двух одинаковых нот — рере, пропускается. Теперь мы можем достроить слова реля 'ваш' и реси 'их'.
Местоимения в языках мира — это одна из самых типичных областей необъяснимых исключений. К примеру, почему в русском языке дательный падеж от местоимения ты звучит как тебе, а от местоимения я — как мне (ни одного общего звука с начальной формой)? У местоимения мы и соответствующего ему притяжательного местоимения наш тоже нет ни одного общего звука. Для искусственных языков, напротив, такие нерегулярности не особенно характерны. Так, в сольресоле личные местоимения тоже состоят из двух слогов, только первый слог у них — до, а второй выбирается по тому же принципу, что и у притяжательных местоимений. Такие регулярные отношения между личными и притяжательными местоимениями непривычны для европейцев: если вспомнить даже такие русские или английские пары, где есть хоть какое-то сходство между двумя местоимениями (ты — твой, вы — ваш, he — his, you — your), сразу видно, что образовать один член в такой паре от другого простым способом невозможно. Более того, даже в тех языках, где регулярная связь между этими двумя классами слов есть, притяжательное местоимение чаще всего устроено сложнее, чем личное; например, по-китайски 'я' звучит как wo, а 'мой' — как wo de, 'ты' — как ni, а 'твой' — как ni de.
Обратим внимание, что в предложениях есть слова с противоположным значением — антонимы: 'быстро' ~ 'медленно' и 'черный' ~ 'белый'. В естественных языках подобные слова бывают связаны друг с другом словообразовательно (напр., просто ~ непросто). Может быть, так обстоит дело и в языке сольресоль? Оказывается, да, но устроены в этом языке антонимы очень необычным образом. Присмотревшись к паре предложений 1 и 2 и к паре предложений 1 и 4, мы найдем похожие слова фасимире ~ ремисифа и сольдореля ~ ляредосоль. Отсюда мы можем сделать вывод, что антонимы образуются друг из друга переворачиванием порядка слогов. Точно так же устроена пара 'покупать' ~ 'продавать', хотя это и не вполне антонимы, а так называемые конверсивы — они называют не противоположные, взаимоисключающие объекты, свойства и ситуации, а описывают одну и ту же ситуацию (в нашем примере — ситуацию купли-продажи) с разных точек зрения. Как бы то ни было, в естественных языках такого обратного прочтения не бывает: антонимы либо имеют разные корни (как, например, русские любить ~ ненавидеть, большой ~ маленький), либо один из них образуется от другого с помощью отрицательной приставки или суффикса (ср. русские слова красивый ~ некрасивый). Впрочем, идея образовывать антонимы таким способом приходила в голову не только Сюдру. По-видимому, независимо к тому же пришли создатели искусственного языка универсаль Герберт Муравкин и Леонид Василевский в 1920-е гг.50: так, у них находим пары mega 'большой' — gema 'маленький', fino 'конец' — nifo 'начало', lisu 'говорить' — silu 'молчать'.
Теперь мы уже знаем достаточно, чтобы разобраться с порядком слов в языке сольресоль. Он выглядит так:
Подлежащее — Сказуемое — Обстоятельство — Дополнение;
Артикль / Притяжательное местоимение — Существительное — Прилагательное.
Зная все это, можно приступать к выполнению заданий.
Ответ на задание 1:
Реси сисифадо лядореля ля рефаредо домифаля. — Их адвокат продает большой буфет.
Слово реси 'их' мы восстановили выше, а слово домифаля 'большой' получается, если перевернуть порядок следования слогов в слове ляфамидо 'маленький'.
Ответ на задание 2:
Молодой плотник любит вашего кота. — Ля ресольсольдо домифасоль миляси реля фаресими.
Бедняк быстро закрывает черный ящик. — Ля лярефадо досольдосоль фасимире ля рефасире сольдореля.
Не может не удивлять количество минимальных элементов, из которых составляются слова, и сам тип этих элементов. В языке сольресоль таких единиц всего семь. По замыслу создателя языка, их можно передавать самыми разными способами: с помощью слогов, как в задаче, наигрывая ноты или даже с помощью цветов. В естественных же языках минимальной единицей является звук, причем в языках с самыми простыми системами звуков количество этих единиц больше, чем в сольресоль. Например, в языке ротокас, на котором говорят на острове Бугенвиль в Папуа — Новой Гвинее, 6 согласных и 5 или 10 гласных (в зависимости от того, выделять ли долгие гласные как отдельные единицы или считать их сочетаниями двух кратких), то есть 11 или 16 минимальных элементов — и это очень мало. Если мы рассмотрим русский язык, то в нем около 45 звуков (не забудьте отдельно посчитать мягкие и твердые согласные), а в некоторых языках число звуков может быть и больше. Так, в языке жу (къхунг) некоторые исследователи насчитывают 141 звук51, а раз звуков так много, то и букв латинского алфавита для них не хватает, поэтому латиницей его название записывается очень необычным образом: ǃXũ.
Поскольку в языке сольресоль минимальных элементов мало, то можно было бы ожидать, что для того, чтобы выразить тот же самый смысл, что и в естественном языке, понадобится в среднем больше этих элементов (как в случае с двоичной системой счисления в сравнении с десятичной). Однако если сравнить количество слогов в предложениях на языке сольресоль и количество букв в соответствующих русских предложениях, первых окажется даже меньше. Объясняется это просто: в языке сольресоль допустимы абсолютно любые последовательности минимальных элементов, тогда как в естественном языке это не так. Если сольресоль разрешает все 7 × 7 × 7 = 343 трехэлементные комбинации, то, к примеру, в русском языке встречаются далеко не любые сочетания из трех звуков — например, сочетания [лрб] или [фзг] не существуют.
Это приводит к тому, что очень многие слова в языке сольресоль различаются только на один минимальный элемент: ср. сольдореля 'бежать' и лядореля 'продавать'. Когда эти слова представлены в виде слогов, сходство не так заметно, но если изобразить их в виде нот, то различие будет всего на одну ноту — и если при передаче звука возникнут какие-то помехи, то это различие легко может утратиться. Таким образом, язык сольресоль в намного меньшей мере, чем естественные языки, обладает избыточностью. В начале главы мы обсуждали понятие избыточности и свели его к дублированию информации, но можно определить его и в более общем виде: избыточность означает, что без некоторых элементов текст остается понятным, потому что на их место все равно нельзя подставить ничего другого. Из русского текста можно почти безболезненно выбросить четверть букв — мы не испытаем особенного затруднения, если нас попросят прочитать предложение: «Учи_ель _едл_нно _ткр_вае_ тво_ буф_т»52. А вот если выбросить четверть нот из фразы на языке сольресоль, она станет абсолютно непонятной.
В языке сольресоль разрешены слова длиной от 1 до 5 слогов. Это означает, что всего возможных слов в этом языке 7 + 72 + 73 + 74 + 75 = 19 607. Это намного меньше, чем слов в естественных языках; например, Оксфордский словарь английского языка (Oxford English Dictionary) содержит 500 000 слов. Правда, в мире не найдется такого носителя английского языка, который знал бы их все или хотя бы половину, ведь среди них много специальных терминов и устаревших слов. Среднее количество слов, которые реально употребляет каждый отдельный человек, по-видимому, близко к количеству возможных слов в языке сольресоль: так, словарь языка Пушкина включает в себя около 20 000 слов. Впрочем, едва ли кто-нибудь в современном мире знает сольресоль на таком уровне — да и в прошлом, кроме Жана-Фрасуа Сюдра и Болеслава Гаевского, едва ли таких людей насчитывалось много.
Волапюк
Язык сольресоль — это интересный эксперимент, но все же для реального международного общения он не использовался. Первым по-настоящему международным языком стал волапюк, который был разработан в 1879 г. немецким священником Иоганном Мартином Шлейером (1831–1912).
Шлейер рассказывал, что идея волапюка пришла к нему как божественное откровение в бессонную ночь. Некоторые его изобретения действительно были довольно неожиданными. В частности, за основу лексикона Шлейер решил взять английский язык, но исказить слова так, чтобы сделать их равно непривычными для носителей всех языков мира. Слово vol — это не что иное, как английское world 'мир', pük — английское speak 'говорить', а их сочетание — volapük — обозначает 'мировой язык'; a между корнями — это показатель родительного падежа, который используется и при образовании сложных слов.
Всего падежей в волапюке четыре: именительный, родительный, дательный и винительный. Это напоминает немецкий язык, где падежная система устроена ровно так же. Именительный падеж не обозначается никак, родительный — при помощи -a, дательный — при помощи -e, а винительный — при помощи -i. Нельзя не заметить, что если расположить падежи в традиционном порядке, то и соответствующие им гласные будут идти по алфавиту.
Вообще, значимость алфавитного порядка для многих искусственных языков очень велика: мы уже видели, что в языке ро алфавит выражает градации, в языке сольресоль лицам соответствуют ноты по порядку, и так далее. Особенно часто алфавитный порядок кладется в основу обозначения чисел, и волапюк здесь не исключение. Первые пять чисел содержат первые пять гласных в алфавитном порядке: bal, tel, kil, fol, lul (при наличии фантазии в этом ряду можно опознать по крайней мере четыре английских слова: one, two, three, four).
Перечень грамматических категорий в волапюке очень четко очерчен: число, род, падеж, лицо, степень сравнения, время, наклонение, залог. При этом активно используется идея маркированности, которая в научной лингвистике получила распространение только лет через 50 после Шлейера: в волапюке есть базовые (немаркированные) значения грамматических категорий, которые не обозначаются специальными показателями и понимаются слушающим по умолчанию, и менее базовые (маркированные) значения, для которых придуманы приставки или суффиксы. Например, падеж по умолчанию — именительный, число по умолчанию — единственное, время по умолчанию — настоящее, и так далее.
Самый простой способ выражения — у числа. Множественное число передается окончанием -s: län 'страна' (англ. land) ~ läns 'страны'.
Глагольных времен в волапюке шесть, и их система очень напоминает английскую или латинскую. Для их обозначения используются приставки:
penob 'я пишу; I write, I am writing'
äpenob 'я писал; I was writing'
epenob 'я написал; I wrote, I have written'
ipenob 'я написал раньше; I had written'
openob 'я буду писать; I will write'
upenob 'я уже напишу; I will have written'.
Для настоящего времени зарезервирована приставка a, но она не употребляется в действительном залоге из соображений немаркированности. Ее можно увидеть в страдательном залоге, где перед приставкой времени ставится p (вероятно, восходящее к первой букве англ. passive, нем. Passiv, лат. passivum 'страдательный/пассивный залог'): papenom 'это (букв. он) пишется', päpenom 'это писалось' и так далее. Легко заметить, что гласные выстраиваются во рту в соответствии со значением времен: когда речь идет о действии в прошлом, язык при произнесении гласного продвигается вперед (ср. звуки i и e), а когда говорится о будущем, язык уходит назад (ср. звуки o и u). Таким образом, мы имеем дело с некоторым проявлением иконичности, о которой говорилось в разделе про пиктографические языки: конечно, нельзя сказать, что e больше похоже на прошедшее время, а o — на будущее, но зато можно сказать, что настоящее так же располагается между прошедшим и будущим, как гласный среднего ряда a — между гласными переднего ряда i и e и гласными заднего ряда u и o. Правда, нельзя исключать, что это слишком изысканное объяснение: может быть, Шлейер просто перечислил времена в том порядке, в каком они обычно стоят в учебниках грамматики, а гласные — по алфавиту, вот и сошлось.
Волапюк стремительно набирал популярность в 1880-е гг., однако столь же быстро ее утратил. Что же привело к фактической гибели этого языка? Возможно, проблема в том, что его сторонники слишком уж сильно стремились довести язык до идеала и постоянно предпринимали попытки его реформировать53. Это неизбежно осложняло жизнь всем, кто пытался использовать этот язык. В 1889 г. Шлейер рассорился с созданной при его живейшем участии за два года до того Академией волапюка и основал новую академию, а старая академия стала пропагандировать другой язык, который получил название идиом-неутраль. В свою очередь, в 1908 г. эта же академия отвергла идиом-неутраль в пользу нового языка — Latino sine flexione. Такая нестабильность не могла не смутить сторонников волапюка, которых постепенно становилось все меньше и меньше. К концу XIX в. их насчитывалось около сотни — и это при том, что еще в 1890 г. один из лидеров волапюк-движения Леопольд Симонсон утверждал, что через десять лет в каждой школе каждой страны мира потребуется учитель этого языка54. В 1931 г. волапюк ненадолго ожил благодаря голландцу Ари де Йонгу: он опубликовал обновленную грамматику языка и стал издавать на нем газету, которая выпускалась шесть раз в год и просуществовала до 1963 г. Некоторое — но очень небольшое, исчисляющееся буквально десятками — количество энтузиастов волапюка есть и в наши дни.
Еще один раз язык волапюк неожиданно обрел новую жизнь уже в компьютерную эпоху — точнее, не сам язык, а его название. Так стали называть способ транслитерировать кириллицу в латиницу, подбирая похожие по форме латинские буквы и специальные символы. HanpuMep, ~) To npeg/\o*eHue 3anucaHo uMeHHo TakuM cnoco6oM. Никаких универсальных правил записи в этой системе никогда не было, и каждый пользовался ею как хотел. А по мере развития кодировок, которое избавило нас от необходимости писать письма и смс латиницей, эта система ушла в прошлое и сейчас известна еще меньше, чем сам язык волапюк.
Эсперанто
Вскоре после волапюка возник другой международный язык, который в итоге и стал самым известным и распространенным в мире — эсперанто. В 1887 г. польский окулист Людвик Лазарь Заменгоф (1859–1917) издал книгу под названием «Международный язык». Поскольку дело происходило в Российской империи, неудивительно, что книга была напечатана по-русски. Автор взял псевдоним Д-р Эсперанто, что на его языке означало 'Надеющийся'. На титульном листе книги, среди прочего, находим эпиграф, который применим к любому проекту международного вспомогательного языка:
«Чтобы язык был всемирным, недостаточно назвать его таковым».
В предисловии Заменгоф говорит, что создателю международного языка надо решить три задачи:
I) Чтобы язык был чрезвычайно легким, так чтобы его можно было изучить шутя.
II) Чтобы каждый, изучивший этот язык, мог сейчас же им пользоваться для объяснения с людьми различных наций, все равно будет ли этот язык признан миром и найдет ли он много адептов или нет, — т.е. чтобы язык уже с самого начала и благодаря собственному своему устройству мог служить действительным средством для международных сношений.
III) Найти средства для преодоления индифферентизма мира и для побуждения его как можно скорее и en masse начать употреблять предлагаемый язык как живой язык, а не с ключом в руке и в случаях крайней надобности.
Он полагает, что его предшественникам удавалось решить самое большее одну из этих трех задач. Отдельно он критикует волапюк[9]:
И если одна из последних попыток, «Volapük», приобрела себе, как говорят, некоторое количество адептов, то это только потому, что сама идея "всемирного" языка до того возвышенна и заманчива, что люди, способные увлекаться и обрекать себя на пионерство, жертвуют своим временем в надежде, авось-либо дело удастся.
Объясняя, каким образом в эсперанто решены эти задачи, Заменгоф приводит довольно много интересных лингвистических рассуждений. Так, он подчеркивает, что все морфемы его языка — это фактически отдельные слова, потому что они могут свободно сочетаться друг с другом и никак не влияют друг на друга; например, fratino 'сестра' состоит из трех частей: frat- 'брат', — in- 'женский пол' и -o 'существительное', которые могли бы даже не объединяться в одно слово. В русском языке это не так: хотя у нас и есть суффиксы, обозначающие лиц женского пола, но они различаются в зависимости от основы. Так, к слову учитель нам надо прибавить суффикс -ниц-а, к слову официант — -к-а, а к слову секретарь — -ш-а. Я не буду вдаваться в обсуждение, не прибавляют ли эти суффиксы кроме идеи женского пола еще и оттенок пренебрежительности, которого нет в эсперанто, но в любом случае ясно, что по-русски не бывает официантниц и официантш. Точно так же и выбор окончаний существительного в русском языке зависит от основы: к основе официант мы прибавляем в именительном падеже нулевое окончание, а к основе официантк- — окончание -а. Таким образом, в русском языке морфемы внутри слова намного сильнее определяют выбор соседних морфем и их внешний вид, чем в языке эсперанто. Тем самым эсперанто по своему морфологическому типу оказывается агглютинативным языком, то есть языком, в котором можно строить слова как довольно длинные цепочки однозначных морфем, мало влияющих друг на друга. Это отличает его от большинства известных Заменгофу европейских языков, которые этими свойствами не обладают и называются флективными55. Типичные представители агглютинативных языков — тюркские, например узбекский. В примере (18) на этом языке за корнем apelsin следуют три морфемы, которые обозначают соответственно множественное число, обладателя и местный падеж:
(19) apelsin-lar-imiz-da
апельсин-множ-наш-местн[10]
'в наших апельсинах'.
Но надо признать, что в большинстве тюркских языков морфемы при соединении все-таки в какой-то мере влияют друг на друга, а узбекский — это исключение, поскольку в нем гласные в суффиксах не зависят от гласных корня. А, скажем, в турецком такая зависимость есть: после передних гласных корня (в частности, e или i) в суффиксах тоже будут передние гласные, а после непередних (в частности, a или ı = ы) — непередние:
(20) ev-ler-imiz-de
дом-множ-наш-местн
'в наших домах'
(21) yatak-lar-ımız-da
кровать-множ-наш-местн
'в наших кроватях'.
Таким образом, эсперанто оказывается даже ближе к идеалу взаимно-однозначного соответствия между формой и значением, чем большинство тюркских языков.
Что же касается лексики, Заменгоф так описывает ее подбор:
Словарь составлен мною не произвольно, а по возможности из слов, известных всему образованному миру. Так, напр., слова, одинаково употребительные во всех цивилизованных языках (так называемые «иностранные» и «технические»), я оставил без всякого изменения; из слов, различно звучащих в различных языках, взяты мною или общие двум-трем главнейшим европейским языкам, или принадлежащие только одному, но популярные и у других народов; там, где данное слово в каждом языке иначе звучит, я старался находить слово, которое имело бы только подходящее значение или более редкое употребление, но зато было бы знакомо главнейшим народам (напр. слово «близкий» в каждом языке звучит иначе; но сто́ит взять латинское «ближайший» (proximus), и окажется, что оно, в различных изменениях, употребительно во всех главнейших языках; если я, следовательно, слово «близкий» назову proksim, то я буду более или менее понятен каждому образованному человеку); в остальных же случаях я брал обыкновенно из латинского, как языка полуинтернационального.
Заменгоф считал, что всю грамматику эсперанто можно выучить за час: в его «Международном языке» она занимает пять с небольшим страниц и состоит из 15 правил (позже их количество было доведено до 16). Алфавит этого языка, правда, на первый взгляд выглядит странновато, поскольку он содержит шесть необычных букв с надстрочными знаками:
Ударение в эсперанто всегда ставится на второй слог от конца: ŝaŭmaĵo 'суфле' читается как [шаwма́жо], urtiko 'крапива' — как [урти́ко], и так далее. Все буквы имеют однозначное чтение, не зависящее от контекста (а не как, например, в русском языке, где буква д в слове дом читается как твердое [д], в слове деготь — как мягкое [д'], а в слове год — вообще как [т]). Кстати, в этом абзаце пересказаны целых два правила языка эсперанто, предложенных его создателем, — про ударение и про однозначное чтение букв, так что на грамматику остается меньше правил.
Впрочем, уже сам Заменгоф осознал, что введенные им буквы с надстрочными знаками (ĉ, ĝ, ĥ, ĵ, ŝ и ŭ) могут вызывать типографические трудности, поэтому он разрешил заменять крышечку буквой h и писать ch, gh и так далее, а ŭ заменять на простое u — так, слово ŝaŭmaĵo в такой упрощенной графической системе будет записано как shaumajho. Но такие замены имеют недостатки. В частности, они препятствуют однозначному чтению: буква h в эсперанто тоже есть, и без знания языка может быть непонятно, как читать ch — как ĉ или как c + h. Именно поэтому возобладала другая система, в которой любой диакритический знак заменяется на букву x, которая в алфавите эсперанто отсутствует: ĉ превращается в cx, ŭ — в ux, и так далее. То же самое 'суфле' в таком случае превращается в sxauxmajxo.
А что же оставшиеся правила? Конечно, можно их просто прочитать, но мы пойдем другим путем и попробуем разобраться с ними по реальному тексту. Оказывается, одного совсем коротенького стихотворения вполне достаточно для того, чтобы узнать почти все самое главное про устройство языка эсперанто.
| Blankadas velo unusola en la nebula mara blu'. Ĝi kion lasis, kion volas en fremdaj vastoj serĉi plu? La ondoj ludas, vento spiras, fleksante l' maston kun fervor'; ve, ne feliĉon vel' aspiras, nek de l' feliĉo kuras for! |
Белеет парус одинокий В тумане моря голубом!.. Что ищет он в стране далекой? Что кинул он в краю родном?.. Играют волны — ветер свищет, И мачта гнется и скрипит… Увы! он счастия не ищет, И не от счастия бежит! |
| Ĝin kronas ora bril' ĉiela, sub ĝi lazuras l' onda spac', sed ŝtormon serĉas ĝi, ribela, kvazaŭ en ŝtormoj estas pac'! |
Под ним струя светлей лазури, Над ним луч солнца золотой… А он, мятежный, просит бури, Как будто в бурях есть покой! |
Итак, перед вами — перевод лермонтовского «Паруса», выполненный советским поэтом-эсперантистом Константином Гусевым (1916–1980)56. Апостроф — это поэтическая вольность, разрешенная уже самим Заменгофом, который тоже писал на своем языке стихи. Этот знак может заменять a в слове la и o в конце других слов. Гласный, замененный апострофом, при этом все равно идет в счет при определении ударения: например, fervor' звучит как фэрво́р (а в полном виде это fervoro — фэрво́ро).
Начнем разбираться с этим текстом. Blankadas похоже на русское бланк 'пустой лист', unusola сразу наводит на мысль о корнях со значением 'один, одинокий' (уникальный, соло и т.д.), а значит, velo — это парус. La напоминает французский или итальянский артикль (Ла-Манш, Ла Скала 'лестница'); nebula, возможно, как-то связано с русским небом, mara — с морем, а в blu' = bluo легко опознать английское blue 'синий'; тогда остается слово en — это, видимо, предлог 'в'.
Теперь попробуем понять что-то про грамматику. Почему некоторые слова заканчиваются на -o (velo, bluo), а некоторые — на -a (unusola, nebula, mara)? Здесь ключевую роль для понимания сыграет первая строчка: раз velo — это 'парус', а unusola — 'одинокий', то, наверное, на -o заканчиваются существительные, а на -a — прилагательные. Тогда мы лучше понимаем, как устроена вторая строчка: это не совсем 'в тумане моря голубом', а скорее 'в туманной морской синеве'.
В четвертой строке находим корни fremd- 'чужой', в котором узнается немецкое fremd, и land- 'земля, страна' (англ. land, нем. Land). Правда, эти слова заканчиваются не на -a и -o, а на -aj и -oj. Вероятно, здесь выражается еще какая-то грамматическая категория, а именно число. Значит, множественное число обозначается и у существительного, и у связанного с ним прилагательного, причем одинаково — с помощью добавления -j.
В третьей и четвертой строках остались еще глаголы: lasis, volas и serĉi. В них опознаются нем. lassen и фр. laisser 'покидать', нем. wollen 'хотеть' и русское воля, англ. search и франц. chercher. Таким образом, речь здесь идет о том, что парус что-то покинул и что-то хочет искать. Исходя из этого, мы сразу же понимаем, как обозначается прошедшее время (-is), настоящее время (-as) и неопределенная форма (-i).
kion, повторяющееся два раза, — это вопросительное слово 'что?', ĝi — вероятно, местоимение 'он', а plu — то же, что франц. plus 'больше, еще'. Таким образом, мы полностью разобрались с первым четверостишием.
La ondoj ludas, vento spiras — это точный перевод «Играют волны, ветер свищет» (ну разве что на эсперанто он не свищет, а дует). Заодно, кстати, видим, что глагол не согласуется с подлежащим по числу: ludas оканчивается так же, как spiras. А вот в следующей строке мы встречаем еще одну новую для нас грамматическую форму: l' maston — существительное, которое оканчивается не на -o, а на -n. Но можно предположить, что fleksante — это что-то вроде деепричастия 'сгибая', kun fervor' — 'с яростью', и тогда мачта выступает здесь в роли прямого дополнения: 'сгибая мачту с яростью'. Тогда -n — это показатель винительного падежа. Он употребляется в эсперанто только в таких контекстах, а не после предлогов, например, там существительные всегда выступают без падежного показателя (кстати, именительный падеж после предлога — это и есть то самое 16-е правило, которое Заменгоф не включил в свой первый свод правил, а присовокупил к нему позже).
Впрочем, если вернуться назад, можем убедиться, что мы уже видели это -n раньше, а именно в вопросительном слове kion 'что'. Там оно тоже выступало в роли прямого дополнения. А если бы оно стало подлежащим, то выглядело бы как kio. 'Что он покинул?' — это Kion ĝi lasis?, а если бы нам надо было перевести на эсперанто вопрос 'Что его покинуло?', то получилось бы Kio ĝin lasis? Еще раз мы встретим -n в следующей строке — буквально 'увы, не счастья парус вожделеет'. А для того чтобы понять четвертую строку, нам может недоставать только слова for 'прочь' (нем. fort) — получается буквально 'и не от счастья бежит прочь', с глаголом kuras в настоящем времени.
Фактически этих знаний уже достаточно для того, чтобы прочитать третье четверостишие, никакой новой грамматики нам не понадобится. Следует только помнить о том, что существительные заканчиваются на -o, а прилагательные — на -a; без этого мы не разберемся в синтаксисе. В первой строке в сочетании ora bril' ĉiela существительное — это brilo 'сияние' (ср. франц. briller, рус. бриллиант), а прилагательные — ora 'золотой' и ĉiela 'небесный'. В следующей строке говорится, что под парусом голубеет простор волн (l' onda spac' = la onda spaco); onda — это прилагательное от уже встречавшегося нам корня 'волна', которое в этом контексте даже невозможно перевести на русский (ведь не скажешь ни волнистый простор, ни волновой простор).
Впрочем, это лишь первое знакомство с грамматикой эсперанто. На самом деле словоизменение и словообразование в этом языке все же богаче, чем может показаться по 12 поэтическим строкам. Чтобы разобраться с этим подробнее, попробуйте решить задачу № 6.
Задача № 6 (автор — Валентин Мельников)
Даны слова на языке эсперанто и их переводы на русский язык:
Задание 1. Переведите на русский язык:
lama, ĝojo, onta, malvasta, malnoviĝas.
Задание 2. Переведите на язык эсперанто:
появляющийся; горе; сформировавшийся; хромать; видимый; собирающийся писать; увеличивает; тот, который будет обновлен.
Кое-что про окончания существительных (-o), прилагательных (-a) и глаголов (-as в настоящем времени, — is в прошедшем, — i в инфинитиве) мы уже знаем. Теперь к ним добавляется еще будущее время на -os (malgrandigos 'уменьшит'). Но, посмотрев на предложенные здесь примеры, мы можем понять также, как устроены причастия: они бывают действительными (с суффиксом -nt-, как lamanta 'хромающий' и vidinta 'увидевший') и страдательными (с суффиксом -t-, как skribita 'написанный'). Естественно, после суффикса причастия ставится -a, поскольку причастие выполняет ту же функцию, что и прилагательные. Перед суффиксом причастия ставятся гласные, отвечающие за время, — такие же, как в изъявительном наклонении глагола.
После этого мы можем разобраться и со словообразованием. Сразу привлекает внимание приставка mal-: она явно означает отрицание (вспомним французское mal 'плохо', хотя отрицание и 'плохо', вообще говоря, не совсем одно и то же). Кроме того, в задаче представлены два суффикса, позволяющие образовывать глаголы от корней, значения которых типичны для прилагательных. Если выразить значение корня как 'X', то эти суффиксы можно истолковать так:
— ig- образует переходные глаголы со значением 'делать что-то / кого-то X';
— iĝ- образует непереходные глаголы со значением 'становиться X'.
Еще одна интересная особенность — это употребление окончания is в функции глагола бытия (глагола-связки). Это можно трактовать как нулевой корень в сочетании с глагольным показателем прошедшего времени. Для носителя русского языка в том, что глагол-связка выражается нулем, нет ничего странного: мы сами так говорим в настоящем времени (Он учитель), при том что в прошедшем времени связка у нас есть (Он был учителем). Но можно анализировать это и по-другому и говорить, что морфема становится самостоятельным словом. Такой анализ лучше соответствует идее Заменгофа о том, что граница между морфемой и самостоятельным словом в эсперанто условна. Впрочем, надо отметить, что мы уже видели глагол бытия estas в последней строке «Паруса»; as и estas — синонимы, но estas все же более употребителен, а формы типа as рассматриваются как поэтическая вольность.
Всего сказанного выше достаточно, чтобы выполнить задания. Для наглядности распишем слова из заданий по морфемам.
Ответ на задание 1:
lam-a 'хром-прил' = 'хромой'
ĝoj-o 'рад-сущ' = 'радость'
o-nt-a 'буд-действ.прич-прил' = 'будущий'
mal-vast-a 'отрицание-шир-прил' = 'неширокий, узкий'
mal-nov-iĝ-as 'отрицание-нов-делаться-наст.изъяв' = 'стареет'.
Ответ на задание 2:
'появляющийся' = aper-a-nt-a 'появл-наст-действ.прич-прил'
'горе' = mal-ĝoj-o 'отрицание-рад-сущ'
'сформировавшийся' = form-iĝ-i-nt-a 'форм-делаться-прош-действ.прич-прил'
'хромать' = lam-i 'хром-инфинитив' (не lamigi, потому что это значило бы 'делать хромым', и не lamiĝi, потому что это значило бы 'становиться хромым')
'видимый' = vid-a-t-a 'вид-наст-страд.прич-прил'
'собирающийся писать' = skrib-o-nt-a 'пис-буд-действ.прич-прил'
'увеличивает' = grand-ig-as 'велик-делать-наст.изъяв'
'тот, который будет обновлен' = nov-ig-o-t-a 'нов-делать-буд-страд.прич-прил'.
Таким образом, морфология эсперанто оказывается в чем-то даже богаче морфологии европейских языков. Так, в эсперанто шесть причастий (три времени × два залога), при том что в русском, например, их только четыре, так как у нас нет причастий будущего времени, а в английском — только два, потому что в настоящем времени есть только действительное причастие (singing 'поющий'), а в прошедшем — только страдательное (sung 'спетый'). Правда, многие языки могли бы позавидовать регулярности эсперанто: редко бывает так, что показатели времени абсолютно одинаковы и в изъявительном наклонении, и в причастиях, а показатели причастий, в свою очередь, абсолютно одинаковы во всех временах. Если мы привлечем к сравнению русский язык, то обнаружим, что между показателями прошедшего времени в изъявительном наклонении, в действительном причастии и в страдательном причастии нет вообще ничего общего: сравните формы написа-л, написа-вш-ий и написа-нн-ый.
Еще немного информации об устройстве эсперанто мы можем получить из задачи № 7.
Задача № 7 (автор — Максим Руссо)
Даны слова на языке эсперанто и их переводы на русский язык:
Задание 1. Переведите на русский язык:
ĉevalido, reprononci, elekto, ido, misaŭdi, gazeta, eta, birdareto, amaro
Задание 2. Переведите на язык эсперанто:
щенок, производить, смотреть, флот, птичка, по-царски, оговориться, плохой, кляча, идти, снова, потомство, запах.
Здесь мы находим множество словообразовательных элементов — приставок и суффиксов. Из приставок можно выделить mis- 'неправильный, ошибочный' и re- 'повторное действие'. Разнообразных суффиксов больше: это и суффикс -et- 'маленький', и суффикс -aĉ- 'плохой', и суффикс -ar- 'совокупность', и суффикс -id- 'детеныш'. Следует, правда, обратить внимание на то, что элементы, похожие на эти суффиксы, могут входить и в состав корней; так, в gazetaro 'пресса' — et- явно не обозначает ничего маленького, а просто является частью легко узнаваемого корня gazet- 'газета'; в слове amare 'горько' — ar- тоже является частью корня. Кроме того, мы видим еще один новый показатель части речи — e для наречий. Благодаря этому, кстати, мы лучше понимаем, что означало fleksante в «Парусе» — это было действительное причастие настоящего времени в функции наречия, то есть фактически то, что в русской грамматике принято называть деепричастием.
Теперь уже становится ясно, что приставки и суффиксы могут выполнять функции корней. К приставке mis- можно просто прибавить окончание прилагательного -a и получить слово 'ошибочный'. В русском языке так обычно сделать нельзя: взяв приставку без- и добавив к ней окончание прилагательного -ый, мы не получим слова *безый со значением 'лишенный'. Один из немногих русских суффиксов, употребляющихся на правах самостоятельного существительного, — это -изм (марксизм, троцкизм и другие измы), но в русском языке это экзотика, а в эсперанто — норма.
Зная все это, мы можем выполнить задания.
Ответ на задание 1: ĉevalido 'жеребенок', reprononci 'повторить' (буквально 'перепроизнести'), elekto 'выбор', ido 'ребенок', misaŭdi 'ослышаться', gazeta 'газетный', eta 'маленький', birdareto 'стайка птиц', amaro 'горький'.
Ответ на задание 2: 'щенок' — hundido, 'производить' — produkti, 'смотреть' — rigardi, 'флот' — ŝiparo, 'птичка' — birdeto, 'по-царски' — care, 'оговориться' — misprononci, 'плохой' — aĉa, 'кляча' — ĉevalaĉo, 'идти' — iri, 'снова' — ree (первое e — часть корня, а второе — показатель наречия), 'потомство' — idaro, 'запах' — odoro.
После того как мы поговорили о грамматике эсперанто, осталось обсудить лексику этого языка. Составим небольшую табличку корней, чтобы стало понятно, насколько сильно эсперанто основывается на европейских языках. В ней приводятся корни из первого четверостишия «Паруса» и их соответствия в пяти индоевропейских языках — двух германских (английский и немецкий), двух романских (французский и испанский) и одном славянском (русский) — и в совсем далеком от них вьетнамском языке, относящемся к австронезийской семье языков.
Галочками в этой таблице отмечены слова, очень похожие на эсперанто, знаком приближенного равенства — умеренно похожие, а крестиками — совсем непохожие. Легко посчитать, что в испанской и французской колонке насчитывается по 5 похожих слов из 7, в немецкой — 4,5, в английской — 1,5, в русской — 1, а во вьетнамской — 0. Семи слов, конечно, мало для статистики, но все же они в достаточной степени отражают реальность: если изучающий эсперанто знает романские языки или немецкий, освоить лексику ему будет очень просто. Правда, немаловажно, что романские слова хорошо известны европейцам, говорящим на нероманских языках, благодаря обилию заимствований. Скажем, носитель русского языка может вспомнить слова бланк и уникальный (а если ему приходится делать ингаляции, он знает и слово небулайзер), в английском языке есть слово blank 'пустой', и так далее.
Насколько эсперанто удобен как универсальный язык? Уже на заре своего существования он подвергался жесткой критике. Например, длинный перечень претензий к этому языку, которые ставят под сомнение его интернациональность, привел известный немецкий лингвист, специалист по балто-славянским языкам Август Лескин. Он раскритиковал и фонетику, и словообразование, и морфологию, и синтаксис эсперанто57.
Некоторые звуки, которые Заменгоф сделал частотными в своем языке, во многих естественных языках не встречаются вовсе. Так, звуки ĝ [дж] и ĵ [ж] могут оказаться трудны для носителей немецкого языка. Лескин в своей критике ориентировался на знание европейских языков, но за прошедшие век лингвисты собрали гораздо больше данных о языках мира, так что теперь мы можем проверить его утверждения на более широкой выборке. Для этого можно воспользоваться базой LAPSyD, составленной американским фонологом Иэном Мэддисоном58. В ней собраны данные о звуковых системах 624 языков. По ним можно оценить, в скольких языках мира те или иные звуки эсперанто присутствуют или отсутствуют59:
Видно, что претензии Лескина к ĝ и ĵ вполне обоснованы: это действительно самые редкие согласные из тех, что есть в эсперанто. Но близки к ним по редкости звуки z, ĥ [х], c [ц] и v, однако это нисколько не смутило Лескина как носителя немецкого языка, в котором все они есть. А вот ĉ встречается почти в половине языков мира. Впрочем, некоторые противопоставления звуков все-таки оказываются довольно редкими: так, по выборке Мэддисона, только в 98 языках из 624 (16%) различаются k, h [h] и ĥ [х], а эсперанто как раз относится к числу таких языков: koro 'cердце' ~ horo 'час' ~ ĥoro 'хор'. Хотя если бы Заменгоф совсем отказался от редких звуков, то ему пришлось бы сильно искажать фонетический облик многих заимствований, особенно французских, что явно осложнило бы изучение языка.
Некоторые сочетания звуков в эсперанто не так просто различить и произнести. Лескин указывает на то, что согласные перед i часто видоизменяются. Например, латинскому civitas 'город' (в классической латыни это слово звучало как [ки́витас]) соответствует итальянское città 'город' [читта́]: [ки] превратилось в [чи]. В русском языке мягкое т', встречающееся, в частности, перед и, звучит как мягкое ц' — попробуйте произнести слово катить, и вы два раза услышите в нем с-образный присвист. Кстати, в белорусском языке это отражается в орфографии: то же самое слово пишется каціць. При этом эсперанто вполне допускает сочетания ki и ti и даже требует противопоставлять слова kiuj 'которые', tiuj 'те' и ĉiuj 'все', что может оказаться совсем непросто.
Еще одна претензия Лескина, против которой трудно возразить, связана с ударением в эсперанто. Как мы уже видели, оно падает на второй слог с конца. Но при этом эсперанто не претендует на то, чтобы заставить людей полностью отказаться от фонетики родного языка: а значит, люди, говорящие на языках с редукцией безударных гласных, наверняка будут переносить ее и в эсперанто. К примеру, носителю русского языка непросто различать mi amas 'я люблю' и mi amos 'я буду любить'. Если вернуться к примеру из лермонтовского «Паруса», там есть сочетание ora brilo ĉiela, которое мы перевели как 'золотое небесное сияние'. Но любой носитель русского языка, не сделав специального усилия, наверняка произнесет это так, что нельзя будет понять, что это — ora brilo ĉiela 'золотое небесное сияние', oro brila ĉiela 'сияющее небесное золото' или ora brila ĉielo 'золотое сияющее небо'.
Некоторые словообразовательные особенности эсперанто иногда тоже кажутся странными. Так, суффикс -in- обозначает женский пол, и от слова patro 'отец' с его помощью образуется patrino 'мать'. Трудно найти пример естественного языка, в котором словообразование в этой паре было бы устроено таким образом. Но можно не критиковать за это эсперанто, а задуматься, почему именно эта пара даже в языках, где есть категория грамматического рода, обычно устроена иначе, чем пары типа студент ~ студентка. Это вопрос непростой и тесно связанный с проблемами политкорректности, но кажется, что языки мира действительно склонны называть разными корнями по крайней мере близких родственников, поскольку у них сильно различаются роли: мать — совсем не то же, что отец, тогда как студентки и студенты в университете ничем принципиально друг от друга не отличаются. Стоит отметить, что в ранних версиях языка волапюк проблема гендерного неравенства тоже существовала. Существительные у Шлейера по умолчанию обозначали существ мужского пола, а идею женского пола передавала приставка ji-: son 'сын' — jison 'дочь', pul 'мальчик' — jipul 'девочка'. Правда, даже в самом первом словаре волапюка было два слова для матери: не только jifat (где fat — это 'отец'), но и mot. Однако по мере развития языка появилась приставка hi- для обозначения мужского пола (и мальчика теперь можно назвать hipul), а также возникли некоторые новые обозначения женщин ('дочь' теперь не только jison, но и daut). Были попытки реформировать в сторону равноправия и эсперанто, но поскольку в этом языке изменения приживаются куда тяжелее, чем в постоянно менявшемся волапюке, успешными они так и не стали.
Еще одна проблема состоит в том, что слова на эсперанто не разделяются на части однозначно. Так, в эсперанто есть суффикс -er- который выражает значение единичности: sablo 'песок' ~ sablero 'песчинка'. Но при этом Заменгоф включил в лексикон своего языка немало французских заимствований на -er, -eur, а также английских и немецких заимствований на -er. В эсперанто они точно так же оканчиваются на -ero: danĝero 'опасность' (англ. danger, франц. danger), papero (англ. paper, франц. papier), kajero 'тетрадь' (франц. cahier), rivero 'река' (англ. river, франц. rivière), inĝeniero 'инженер' (франц. ingénieur), vetero 'погода' (нем. Wetter, англ. weather) и так далее. При этом суффикс -er- здесь не выделяется, хотя в некоторых словах мог бы; так, корень kaj- означает 'набережная', а значит, kajero — это могло бы быть что-то вроде 'единичный представитель набережной'. Значение, конечно, странновато, но почему бы и нет. В задаче № 7 встречался корень gazet- 'газета'. Корень gaz- тоже есть и значит 'марля' (или газ как ткань — это то, из чего сделано газовое платье), а значит, gazeto — это еще и 'марлечка'. Таким образом, эсперанто не всегда допускает однозначное понимание слов, но, впрочем, Заменгоф и не обещал полной однозначности, а газету от марлечки по контексту отличить обычно несложно.
Критике Лескина подверглось богатство морфологии эсперанто, которое он считает избыточным. Он не одобряет идею Заменгофа обозначать винительный падеж с помощью показателя -n, поскольку это идея, чуждая романским языкам и английскому. Да и стройная система причастий, которая позволяет построить даже пассивное причастие будущего времени (вспомним novigota из задачи № 6, которому по-русски соответствуют четыре слова: 'тот, который будет обновлен'), вызывает у Лескина удивление.
Ничего не говорит Лескин об артикле: ему как носителю немецкого языка он был привычен. Но для человека, говорящего по-русски, определенный артикль, который Заменгоф ввел в эсперанто, явно создает трудности — или такой человек просто не обращает на артикль особого внимания. В частности, в переводе «Паруса», который мы видели, артикль употребляется без особой системности, фактически для благозвучия. Почему во фразе ne feliĉon vel' aspiras 'не счастья парус ищет' нет артикля перед словом velo, при том что ко второму четверостишию речь уже явно идет об определенном парусе? В строке La ondoj ludas, vento spiras 'Волны играют, ветер дует' волны почему-то определенные, а ветер нет. Словечко la явно вставлено только для того, чтобы получился правильный ямб, а вставить l' перед vento мешают соображения благозвучия: тогда бы оно оказалось между двумя согласными. Заметим, что ни в одном переводе на английский, немецкий или французский язык, выполненном носителем языка, такого не встретишь: будут либо два определенных артикля, либо ни одного, но не один из двух. Все это подтверждает сомнительность решения Заменгофа включить артикль в свой язык.
Критический очерк Лескина завершается рассуждением о сложности этого языка, которое заслуживает того, чтобы процитировать его целиком:
Напоследок я хочу добавить еще одну вещь: я много раз говорил, что язык эсперанто труден. Его сторонники и авторы учебников утверждают обратное. Но трудный и легкий — понятия относительные, и тот, кто называет эсперанто легким, может делать это, лишь основываясь на собственном опыте. А раз так, то и я могу поделиться опытом. За свою жизнь я выучил немало языков; в их числе были и славянские, которые считаются очень трудными. Я владею ими на высоком уровне и могу на них говорить. Несколько лет назад я удостоверился в том, что до сих пор обладаю способностью выучивать такие языки, на примере одного языка, считающегося сложным (Лескину в год опубликования этого текста исполнилось 67 лет. — А. П.) Но вот я попробовал сделать то же самое с эсперанто и к своему глубокому изумлению обнаружил, что этот искусственный язык оказался мне труден, хотя думаю, что я понимаю латынь, французский и итальянский не хуже большинства эсперантистов, а значит, имею то же преимущество при освоении словарного запаса. О том, чтобы я овладел эсперанто за несколько месяцев и уж тем более недель, не могло идти и речи. Я не спорю, что люди, более способные к изучению языков, могут это сделать. Но для того чтобы с уверенностью судить об этом, необходимо узнать у тех, кто овладел эсперанто, сколько времени они на это затратили. Под «овладел» я подразумеваю, что они говорят на этом языке как на родном или почти как на родном. Если кто-то может с помощью учебника эсперанто за короткое время написать письмо или соорудить пару предложений для публичного выступления, это ничего не доказывает, а общие рассуждения восторженных сторонников мирового языка о простоте эсперанто не имеют никакой ценности60.
Впрочем, из рассуждений Лескина можно сделать важное заключение: любители эсперанто уже в начале XX в. составляли большое и сплоченное международное сообщество. Так остается и по сей день. В 1905 г. во французском городе Булонь-сюр-Мер состоялся первый конгресс эсперантистов, в котором приняли участие 688 человек из 20 стран. Там была принята Булоньская декларация, заложившая основы дальнейшего развития языка эсперанто. В частности, в ней было закреплено, что обязательным для всего будущего существования эсперанто документом является книга «Основы эсперанто», выпущенная Заменгофом в том же 1905 г.61 Именно в ней и были сформулированы 16 базовых правил языка. В декларации специально оговаривалось, что Заменгоф еще в своем «Международном языке» отказался от каких бы то ни было авторских прав на свое изобретение:
Esperanto estas "nenies propraĵo", nek en rilato materiala, nek en rilato morala.
'Эсперанто не является ничьей собственностью ни в материальном, ни в моральном отношении'.
Кроме того, на том же конгрессе был учрежден Языковой комитет, который впоследствии был преобразован в Академию эсперанто. Сейчас это международная организация, в состав которой входят 45 членов, занимающаяся нормированием эсперанто.
На эсперанто регулярно издаются книги — как оригинальные, так и переводные. Есть и пресса на этом языке; к примеру, уже более 35 лет издается ежемесячный журнал Monato, посвященный актуальным мировым новостям. Конгрессы эсперантистов тоже стали традицией: они организуются каждый год в разных городах, а из всех частей света пока не проводились только в Африке.
Отдельный интересный вопрос: сколько в мире эсперантистов? Единого ответа на него не существует: очень уж по-разному можно понимать владение эсперанто. Есть люди, родители которых с детства разговаривали с ними на эсперанто, так что они выучили его как один из родных языков. Их совсем немного — не больше 2000, но сам факт, что они есть, делает эсперанто единственным в своем роде, ведь у других искусственных языков носителей нет вообще62. Среди людей, которым не довелось выучить эсперанто с детства, кто-то может свободно изъясняться на этом языке, кто-то способен читать, кто-то поучил его неделю и бросил. Должны ли все они быть включены в число знающих язык? Разумеется, есть данные переписей, но ясно, что в разных странах они проводятся по-разному, а значит, суммировать их результаты не получится.
Есть один способ, которым можно оценить численность эсперанто-сообщества, — посмотреть, сколько людей отметили эсперанто в числе языков, на которых они говорят, на Facebook. В конце 2015 г. их количество составляло 340 000. Для сравнения: русский язык был указан в профиле у 18 млн (то есть число было занижено по сравнению с реальным примерно в 10 раз), немецкий — у 49 млн (число занижено примерно в четыре раза по сравнению с тем, сколько людей говорит на немецком как на родном или иностранном языке), а исландский — у 240 000 (занижено всего лишь на четверть). Ясно, что делать какие бы то ни было выводы по таким данным невозможно: могут быть десятки причин, объясняющих разницу между фейсбучной оценкой и реальностью. Например, в Исландии велико проникновение Интернета, а язык является важным элементом национального самосознания, и поэтому очень многие исландцы есть на Facebook, и очень многие из них заполнили в анкете графу «Языки». Говорящие на эсперанто — люди более международно ориентированные, чем среднестатистический носитель русского языка, и по этой причине наверняка лучше представлены в Facebook. Поэтому в реальности их наверняка не в 10 раз больше, чем 340 000, но, может быть, больше, хотя бы раза в два. В общем, мы можем уверенно сказать лишь одно: людей, считающих себя говорящими на эсперанто, в мире не меньше 340 000, что не так уж и мало. Житель Москвы, правда, сказал бы, что это как два московских спальных района, но исландец наверняка возразил бы, что это больше, чем население всей Исландии.
«Международный язык» Заменгофа включал в себя такую просьбу:
Автор покорнейше просит читателя выполнить и прислать ему один из приложенных ниже бланкетов, а другие раздать с такою же целью друзьям и знакомым.
Дальше в каждой книге следовало два листа, на каждом из которых было по четыре разрезных «бланкета». На них было написано:
Mi, subskribita, promesas ellerni la proponitan de d-ro Esperanto lingvon internacian, se estos montrita, ke dek milionoj personoj donis publike tian saman promeson.
'Я, нижеподписавшийся, обещаю изучить предложенный д-ром Эсперанто интернациональный язык, если окажется, что 10 млн лиц дало публично такое же обещание'.
Достигало ли когда-либо сообщество эсперантистов 10 млн, так доподлинно и неизвестно.
Правда, те, кто знает эсперанто, иногда склонны переоценивать распространенность и понятность этого языка. Вот, для примера, очень показательная дискуссия, которая состоялась в конце 2015 г. в сообществе ВКонтакте Московского фестиваля языков — ежегодного просветительского мероприятия, у истоков которого стояли эсперантисты. Там было выложено видеообращение чебоксарского эсперантиста Александра Блинова под названием «Nacia memkosciigxo tra LF» — «Национальное самоосознание через фестиваль языков». Первый же комментарий под 10-минутным видео гласил:
АХ: Субтитров бы.
Администраторы группы с пониманием отнеслись к этой просьбе:
Московский фестиваль языков: Вот точно! не успели еще сделать — к другим фильмам нашего канала есть. Может, завтра появятся. Простите! Несколько невежливо…
Однако вскоре после этого появляются комментарии на эсперанто. Один из них обращен к автору первой реплики и подчеркивает ненужность субтитров:
GB: tute klare Aleksandr parolas. Kompreneble tute.
'Александр говорит абсолютно ясно. Абсолютно понятно'.
АХ: Что?
ИГ: Jes! Lingvaj festivaloj ege helpis al mia memkonsciiĝo kiel lingvokonstruisto.
'Да! Фестивали языков очень помогли мне осознать себя как конлангера'
АП: Ани, это эсперанто, все и так понятно, без субтитров.
АХ: Эээм… нет?
Беседа пользовательниц АХ и АП очень напоминает то, о чем говорится в заключительном фрагменте очерка Лескина: знатокам эсперанто начинает казаться, что на их языке все понятно, и они порой автоматически переносят это ощущение и на других людей, никогда этот язык не изучавших.
Впрочем, вы сами можете проверить, насколько понятен язык эсперанто. Рассказ о нем я завершу знаменитым стихотворением Людвика Заменгофа La Espero («Надежда») в оригинале и в русском переводе Семена Вайнблата. Оно фактически стало гимном международного движения эсперантистов. Разумеется, перевод не дословный, но вот и попробуйте оценить, что вам понятно и без перевода, что — с переводом, а что непонятно совсем. Хочется надеяться, что после подробного разбора грамматики и словообразования эсперанто случаев третьего типа будет совсем мало.
| En la mondon venis nova sento, Tra la mondo iras forta voko; Per flugiloj de facila vento Nun de loko flugu ĝi al loko. Ne al glavo sangon soifanta Ĝi la homan tiras familion: Al la mond' eterne militanta Ĝi promesas sanktan harmonion. Sub la sankta signo de l' espero Kolektiĝas pacaj batalantoj, Kaj rapide kreskas la afero Per laboroj de la esperantoj. Forte staras muroj de miljaroj Inter la popoloj dividitaj; Sed dissaltos la obstinaj baroj, Per la sankta amo disbatitaj. Sur neŭtrala lingva fundamento, Komprenante unu la alian, La popoloj faros en konsento Unu grandan rondon familian. Nia diligenta kolegaro En laboro paca ne laciĝos, Ĝis la bela sonĝo de l' homaro Por eterna ben' efektiviĝos. |
Над землею новым чувством веет, И призыв разносится по свету; Он на крыльях, словно легкий ветер, Облетает быстро всю планету. Не мечом — орудьем разрушенья — Он сплотить желает все народы: Людям, утомившимся в сраженьях, Обещает мир он и свободу. Все, кто верит в счастье дней грядущих, Собрались под мирные знамена. Под звездой идеи всемогущей Стали мы сильнее и сплоченней. Стены недоверья вековые Разобщили страны и народы; Но сметет препятствия любые Светлая любовь — сестра свободы. Овладевши языком общенья, Хорошо друг друга понимая, Будут жить народы, без сомненья, Как семья единая земная. Полные энергии и страсти, Не устанем яростно трудиться, Чтоб мечта, которой нет прекрасней, Для людей могла осуществиться. |
Наследники эсперанто
Как я уже сказал выше, «Основы эсперанто» Заменгофа, выпущенные в 1905 г., были выбраны в качестве «законодательной базы» всего дальнейшего развития языка. Фактически это означает, что некоторые правила не могут быть изменены — так, запрещено выражать множественное число иначе, чем при помощи окончания -j, или прошедшее время иначе, чем при помощи -is. В естественных языках таких ограничений очевидным образом не бывает и быть не может: нельзя установить, что в русском языке ближайшие 100 лет не будет изменяться склонение числительных.
Неудивительно, что такая ситуация не могла понравиться тем, кто стремился и дальше совершенствовать международный язык. Первый и самый серьезный раскол в эсперанто-движении произошел уже в 1907 г.
За шесть лет до этого, в 1901 г., была создана Делегация по принятию международного вспомогательного языка, основателями которой стали французские математики Луи Кутюра и Леопольд Ло. С 15 по 24 октября 1907 г. члены этой организации собрались в Париже, для того чтобы договориться, какой язык следует в дальнейшем продвигать на роль единого международного. В числе участников были два известных лингвиста — польско-российский ученый Иван Бодуэн де Куртенэ и датчанин Отто Есперсен (еще один лингвист, входивший в состав организации, — Гуго Шухардт из Граца — до Парижа не доехал). Кроме того, среди собравшихся был Вильгельм Оствальд, который спустя два года получил Нобелевскую премию по химии.
Членам делегации были представлены 14 проектов, в частности эсперанто и Latino sine flexione, о котором пойдет речь ниже. Рабочими языками встречи были французский и в меньшей степени немецкий. Однако уже в процессе обсуждения делегация получила проект нового языка под названием идо (ido). Как вы помните, это слово на эсперанто означает 'ребенок, потомок' — и действительно, в основе этого языка лежал язык эсперанто, но с довольно заметными изменениями. В конечном итоге делегация остановила свой выбор на эсперанто, но с модификациями, которые были предложены в идо.
По итогам встречи делегация изложила свои требования Языковому комитету эсперанто, потребовав ответа в течение месяца — до 6 декабря 1907 г. Ответ пришел только через месяц после назначенного срока, что и неудивительно: в те время международным организациям не так просто было быстро принимать решения. Выяснилось, что из 61 члена Языкового комитета только восемь человек поддержали план реформы, а 29 марта 1908 г. Заменгоф запретил называть новый язык словом «эсперанто» (даже несмотря на то, что сам он еще в 1894 г. высказывал некоторые сходные реформаторские идеи). Позже выяснилось, что проект идо разработал Луи де Бофрон, который и представлял эсперанто на встрече, причем он согласовал свои планы с Луи Кутюра — и, конечно, это только сильнее разожгло скандал. В конечном итоге идо отделился от эсперанто и стал самостоятельным международным языком. Правда, он получил не так уж много сторонников: по некоторым оценкам, в лагерь идо переметнулось только 3–4% эсперантистов63.
Различия между идо и эсперанто в основном заключаются в том, что идо больше напоминает романские языки и латынь. Самое, пожалуй, заметное различие касается выражения числа. В эсперанто множественное число обозначается при помощи показателя -j, а этот звук в конце слова вполне можно и не расслышать. Еще один его недостаток состоит в том, что он восходит к древнегреческому языку (antʰrōpos 'человек' ~ antʰrōpoi 'люди'), который стремительно терял популярность даже среди образованных европейцев. Именно поэтому в идо множественное число существительных выражается при помощи -i, которое не прибавляется к -o, а заменяет его; например, 'дом' ~ 'дома' — это domo ~ domi, а не domo ~ domoj. Знающие итальянский язык сразу опознают привычную модель — duomo 'собор' ~ duomi 'соборы'. Таким образом, идо сделал шаг от агглютинативности к другому языковому типу, который называется флективным: теперь уже нет отдельных морфем, каждая из которых выражает одно значение (o 'сущ' + j 'множ'), а есть единая морфема, которая выражает два значения сразу (i 'сущ.множ'). Но если отменено -j, то что же делать с прилагательными, который в эсперанто во множественном числе оканчивались на -aj? А очень просто: прилагательные в идо вообще перестали изменяться по числу и как-либо согласовываться с существительными. На этом языке 'новые дома' — это nova domi, а не novaj domoj.
Но у окончания -i в эсперанто была своя функция — так обозначался инфинитив (serĉi 'искать'). В идо на роль показателя инфинитива пришел согласный -r, как в романских языках — serchar 'искать' оказалось устроено очень похоже на, к примеру, французское chercher или итальянское cercare. Разница в том, что в идо таких инфинитивов три — в зависимости от времени: serchir 'поискать, искать (в прошлом)', serchar 'искать (в настоящем)', serchor 'искать (в будущем)'.
Сравнение между serĉi и serchar иллюстрирует и еще одно важное различие между эсперанто и идо. Буквы с надстрочными знаками, которые придают эсперанто отчетливо славянский облик и трудны при наборе, заменены буквосочетаниями; так, вместо ĉ в идо используется ch.
Впрочем, как сказано выше, на идо перешло не так уж много людей — позиции эсперанто пошатнулись, но несущественно. А вот позиции идо ослабли еще сильнее в 1928 г., когда один из самых известных его сторонников, датский лингвист Отто Есперсен (1860–1943), издал проект нового искусственного языка под названием новиаль64. Этот язык во многом походил на эсперанто и идо, но подвергся сильному влиянию английского, которым Есперсен много занимался, и скандинавских языков, поскольку Есперсен сам был носителем датского. Например, время стало выражаться с помощью вспомогательных глаголов, как в английском, да и самих времен появилось гораздо больше: вместо эсперантской триады типа protektis ~ protektas ~ protektos 'защищал ~ защищает ~ будет защищать' появляются формы protekte 'защищать', ha protekte 'защитил, has protected', did protekte / protekted 'защищал, protected', had protekte 'защитил ранее, had protected', sal protekte / ve protekte 'будет защищать, will protect', sal ha protekte / ve ha protekte 'защитит, will have protected' и так далее. Впрочем, новиаль оказался еще менее популярен, чем идо. Были у эсперанто и другие соперники, но в конечном счете никому так и не удалось повергнуть гиганта65.
Latino sine flexione
Как бы драматично ни складывалась судьба эсперанто, сама идея Заменгофа — разработать международный язык фактически на латинской (романской) основе — стала очень популярна среди создателей искусственных языков. Так, итальянский математик Джузеппе Пеано (1858–1932) предложил искусственный язык под названием Latino sine flexione — латынь без окончаний. Действительно, любой европеец, изучавший латынь, отдает себе отчет в том, что ему легко освоить лексику этого языка, но гораздо сложнее справиться с грамматикой: падежные формы существительных и прилагательных, а особенно глагольные спряжения латинского языка — это совсем непросто. Так почему бы не избавиться от лишнего, оставив только самое нужное?
Грамматика Latino sine flexione, предложенная Пеано, начинается очень консервативно66:
Lingua latina fuit internationalis in omni scientia, ab imperio Romano, usque ad finem saeculi XVIII. Hodie multi reputant illam nimis difficilem esse, iam in scientia, magis in commercio.
'Латинский язык был международным языком всех наук со времен Римской империи и до конца XVIII века. Сегодня многие считают, что он слишком сложен даже для науки и тем более для делового общения'.
Консервативность этого текста заключается в том, что он написан на чистейшем латинском языке — со всеми падежами, нерегулярными глагольными формами (например, fuit 'был' от esse 'быть') и так далее. Но дальше Пеано продолжает:
Sed non tota lingua latina est necessaria; parva pars sufficit ad exprimendam quamlibet ideam.
'Но не весь латинский язык необходим: малой части его достаточно, чтобы выразить любую идею'.
Постепенно, шаг за шагом, Пеано начинает отменять всю ту латинскую грамматику, которую его современники в таких муках учили в школе: сперва он убирает изменение существительных по падежам, затем устраняет род, затем число. И как только Пеано объявляет об отмене той или иной грамматической категории, он тут же сам перестает ее употреблять, делая свой латинский текст все более и более простым.
Вот, наконец, мы доходим до §4, который носит название Conjugatione de verbo. Если бы перед нами был обычный латинский язык, в нем слово 'спряжение' выглядело бы как conjugatio (в родительном падеже — conjugationis, в именительном падеже множественного числа — conjugationes, и так далее), а слово verbum 'глагол' скорее всего стояло бы в родительном падеже единственного или множественного числа: Conjugatio verbi 'Спряжение глагола' или Conjugatio verborum 'Спряжение глаголов'. Из примеров видно, что слова conjugatio и verbum очень по-разному изменяются по падежам и числам (достаточно сравнить их именительные и родительные падежи), но в языке Пеано ничего подобного уже не происходит, потому что изменения по падежам и числам нет. И действительно, различать 'Спряжение глагола' и 'Спряжение глаголов' нет никакой надобности, смысл ведь в принципе один и тот же, так зачем же тогда нужно число? Для носителей русского языка это может показаться странным, но именно так устроен, например, китайский язык67. В нем показатель множественного числа men может присоединяться только к словам, обозначающим одушевленных существ, в первую очередь — людей. К обозначениям неживых предметов он не добавляется никогда. Рассмотрим для примера такую китайскую фразу:
Она может быть переведена на русский двумя способами: 'Я купил цветок' или 'Я купил цветы'. Если понадобится уточнение, его легко можно сделать с помощью дополнительных слов:
В русском языке такая же ситуация наблюдается с обозначениями некоторых овощей: мы можем сказать Я купил свеклу или Я купил лук, при том что чаще всего речь идет не об одной свекле или об одной луковице. А, скажем, в немецком языке надо было бы обязательно уточнять число:
Таким образом, в этом отношении грамматика Latino sine flexione устроена очень похоже на китайскую.
Но мы отвлеклись — вернемся к глаголам в языке Пеано и их морфологии. Она тоже упрощена очень сильно: отменено спряжение по лицам и числам, изменение по временам, которых в латыни больше, чем в русском (например, там три прошедших времени, а не одно), причастия. Остается только базовая форма глагола, которая обычно берется из повелительного наклонения, неопределенная форма и страдательный залог. Вот несколько примеров глагольного спряжения, которые приводит Пеано:
Me scribe. — Vos lege. — Cras me i ad Roma. — Cras me, postquam veni ad Roma, scribe ad te. — Heri me lege dum te scribe et antequam Petro veni. — Si te narra, nos audi. — Ut te vale.
'Я пишу. Вы читаете. Завтра я еду в Рим. Завтра я, после того как приеду в Рим, напишу тебе. Вчера я читал, пока ты писал и прежде чем пришел Петр. Если ты рассказываешь, мы слушаем. Будь здоров (букв. Чтобы ты был здоров)'.
Получившийся язык наверняка напомнил вам нечто уже виденное, а именно окциденталь, о котором шла речь в главе 2 (на этом языке была написана грамматика трансцендентной алгебры): Desiranto informar li letor European peri ti nov poblema… По сути, это та же самая идея — латинский язык без сложностей грамматики, более похожий на современные романские языки. И таких языков появлялось немало; так, окциденталь, в 1949 г. переименованный в интерлингвэ, постепенно уступил свое место языку с очень похожим названием — интерлингва, который и устроен почти так же.
Меджусловјански
Можно ли создать язык межнационального общения не на латинской основе, а на какой-нибудь другой? Наверняка можно, но такой проект едва ли сумеет претендовать на всемирное признание: все-таки лексика никакого другого языка так не распространилась по миру, как латинская. Однако ничто не мешает создать зональный международный язык, который будет предназначен для носителей близкородственных языков, относящихся к одной языковой группе. Такие проекты массово создавались для двух языковых групп — германской и славянской. Панславянских языков было создано не меньше полусотни68, и все они очень схожи между собой, так что я расскажу подробнее только о самом известном и актуальном таком проекте — меджусловјански.
На сайте этого языка можно найти такой вводный текст69:
Medžuslovjanski jest język, ktory Slovjani iz råznyh narodov koristajųt, že by komunikovali medžu sobojų. To jest možno, ibo slovjanske języki sųt shodna i srodna grupa. Znanje jednogo języka obyčno jest dostatočno, že by imělo sę priblizno pojmanje, o čem jest tekst na kakom-nebųď drugom slovjanskom języku. Črěz věki, Slovjani sųt naučili dogovarjati sę s svojimi sųsědami posrědstvom prostyh, improvizovanyh narěčij. Jednočasno, medžusobna shodnosť vsěh slovjanskih językov jest nadyhala językoznavcev i drugih k tvorjenju generičnogo slovjanskogo języka, råzumlivogo vsěm Slovjanam. Srěd nih nahodęt sę slavny starocŕkovnoslovjanski język iz 9. stolětja, kako i mnoge ine projekty, publikovane od 16. stolětja do dneś pod imenami kako «vseslovjanski», «medžuslovjanski», «novoslovjanski», «obćeslovjanski» ili prosto «slovjanski», vse osnovane na těhže prědpoloženjah, čto čini ih blizko identičnymi.
Этот текст едва ли нуждается в переводе, но может возникнуть вопрос, почему в качестве графики панславянского языка была выбрана латиница, а не кириллица. На самом деле в этом отношении соблюдено равноправие: на меджусловјанском языке можно писать и тем и другим алфавитом (такая же ситуация сейчас наблюдается в сербском и черногорском языке). Чтобы продемонстрировать это, вот еще один фрагмент того же вводного текста:
За что меджусловјански? Користи такого језыка сут различне:
- може быти велика помоч за путовательев,
- можно јест осегнути целы словјански свет посредством вебсајтов, форов и т.д. без потребы преводженја информације на разне народне језыки,
- знајучи меджусловјански, чловек лепје разумеје тексты на којем-небудь словјанском језыку,
- добра метода к быстрејшеј, легшеј науке другого словјанского језыка.
Впрочем, даже из этих примеров, которые не являются параллельными текстами, видно, что есть одно очень существенное отличие от сербско-черногорской ситуации: там пересчет из кириллицы в латиницу и обратно взаимно-однозначен (за исключением единичных слов), а в меджусловјанском — нет. К примеру, на месте кириллического е мы находим три разные латинские буквы: e (как в слове medžuslovjanski = меджусловјански), ę (język = језык) и ě (věki в кириллице выглядело бы как веки). Это объясняется тем, что в праславянском языке в этих словах были три разных звука, которые, например, в сербском языке полностью совпали (међусловенски, језик, векови), а в большинстве других языков до той или иной степени противопоставляются; так, в русском приставка меж- содержит тот же гласный, что и слово века, но от них отличается слово язык. Создатели языка объясняют, почему они не используют дополнительные буквы и в кириллице, хотя ě — это то же самое, что кириллический ять (ѣ), а ę — то же самое, что юс малый (ѧ). Недостаток кириллических букв заключается в том, что ни в каком из современных языков они не используются (последним оплотом ятя были болгарский и русинский языки, в которых эта буква была отменена в 1945 г.), а значит, не могут способствовать понятности текста.
Что же касается лексики, то ее выбор в меджусловјанском языке устроен очень интересно. Если какой-то корень в одном и том же значении представлен во всех трех подгруппах славянской группы — в восточной (русский, украинский и белорусский), в западной (польский, чешский, словацкий и др.) и в южной (болгарский, сербский, словенский, македонский и др.), он включается в состав меджусловјанского языка. Если же одно и то же значение выражается по-разному, то между языками устраивается своего рода голосование. Избирательные права распределяются так:
1 голос — русский
1 голос — украинский и белорусский
1 голос — польский
1 голос — чешский и словацкий
1 голос — словенский и сербский / хорватский / боснийский / черногорский
1 голос — болгарский и македонский.
Если языки с одним голосом (например, украинский и белорусский) расходятся в показаниях, их голос делится пополам. Если же при голосовании получается ничья, то решение принимается по количеству славянского населения, использующего тот или иной вариант, — на практике это означает, что всегда побеждает то слово, которое есть в русском, поскольку это самый крупный из славянских языков. Правда, создатели меджусловјанского языка так и не приводят ни одного подробного разобранного примера голосования с результатами, так что приходится верить им на слово.
Заключение
Проблема общения между носителями разных языков всегда остро стояла перед человечеством. Пиджины и лингва франка — это языки, естественно возникавшие для решения этой проблемы. Однако в XIX в. для этой цели начали создаваться искусственные конструкты — международные вспомогательные языки. Необходимость в них объяснялась тем, что в Европе возросла потребность в транснациональной коммуникации, а латинский язык уже не мог играть эту роль. Первые проекты были априорными (как сольресоль) или, по крайней мере, стремились казаться таковыми (как волапюк, связь которого с английским намеренно затемнена). Однако наиболее успешным оказался апостериорный международный язык — эсперанто, создатель которого Людвик Заменгоф удачно использовал лексику крупных европейских языков и составил грамматику, достаточно простую по структуре (хотя в его время еще и не существовало научных исследований языковой сложности). Дальнейшие попытки усовершенствовать эсперанто или сочинить другой язык в том же духе предпринимались, но не снискали особого признания, так что и сейчас эсперанто остается фактически единственным искусственным языком, которым владеет много людей во всем мире.
[10] Здесь и далее в примерах будет использоваться поморфемный разбор с условными сокращениями для грамматических значений, которые записываются прописными буквами.
[7] Пер. В. Строева и Л. Олавской.
[9] Этот язык и дальше будет оставаться объектом насмешек эсперанто-сообщества. Так, в эсперанто даже есть слово Volapukaĵo, которое означает 'тарабарщина'.
[8] Фонетически это окончание может быть разным: [z], [s], [ɪz]. Тем не менее выбор одного из трех вариантов однозначно предсказывается конечным звуком основы: после шипящих и свистящих употребляется [ɪz], после глухих согласных — [s], а после остальных согласных и гласных — [z].
Языки естественные, да не совсем
Нормирование языка как лингвоконструирование
Как говорилось во введении, большинству лингвистов хотелось бы изучать язык как природную сущность, развитие которой подчиняется своим внутренним законам. Но львиная доля языков, с которыми мы сталкиваемся в повседневной жизни, отнюдь не таковы. Возьмем, например, русский и представим себе, что приходит в голову обывателю, когда речь заходит об этом языке. Он задумается вовсе не о том, каким звуковым изменениям русский язык подвергся за последнюю тысячу лет, и не о том, как устроены в современном русском языке правила порядка слов. Первой его ассоциацией будут правила орфографии и пунктуации, которым его учили в школе. А если он и вспомнит о чем-то имеющем больше отношения к звуковому языку, то это будут запреты вроде того, что нельзя говорить зво́нит и ло́жит, а надо — звони́т и кладет.
Дело в том, что мы обычно имеем дело с литературным языком — специальным стандартом, который должен быть понятен всем носителям языка вне зависимости от диалектной и социальной принадлежности, а также призван обеспечивать связь между поколениями, немного сдерживая языковые изменения. Собственно говоря, борьба за звони́т — это типичнейший пример попытки остановить время. Многие другие глаголы проделали аналогичный путь почти незаметно, не вызывая бурного общественного возмущения. В XIX в. говорили кури́т (Он сладко ест, и пьет, и спит, / Кури́т и весь свой век зевает у Державина), вари́т (Увы, никто в моей родне / Не шьет мне даром фраков модных / И не вари́т обеда мне у Пушкина), подари́т (Посмотрит — рублем подари́т! у Некрасова). Сейчас так не произносит уже никто (разве что выражение кури́т фимиам сохранило старое ударение, да и вулкан кури́тся, а не ку́рится), а вот против такого же изменения в глаголе звонит почему-то восстали ревнители чистоты языка. Именно эта форма стала маркером, отличающим людей, владеющих нормой, от тех, кто ею не владеет, хотя ясно, что если бы позволить русскому языку развиваться естественно, то мы давно уже говорили бы зво́нит.
Проводниками норм литературного языка являются отдельные люди, действующие осознанно: лингвисты, авторы учебников, учителя родного языка. Они занимаются не лингвоконструированием, а скорее лингвоконсервированием — с большим или меньшим успехом. Но когда литературный язык только возникает и консервировать еще нечего, возникает огромный простор для языкового творчества.
Представьте себе ситуацию: есть люди, которые этнически близки, но живут поодаль друг от друга и говорят на разных диалектах одного и того же языка, причем эти диалекты довольно сильно различаются. Однако им всем хотелось бы иметь возможность читать одни и те же книги, а также понимать друг друга в разговоре — а значит, нужно иметь какой-то общий язык. Разумеется, этим языком может быть что-то совсем отличное от их родных диалектов (например, международный язык типа эсперанто), но это было бы странно — наверное, имеет смысл либо выбрать на эту роль один диалект, либо сконструировать что-то среднее, чтобы никому не было обидно. По одному из этих путей обычно и идут создатели литературных языков.
Напомню, что о чем-то подобном говорилось во вступительном тексте к проекту меджусловјанского языка: там сообщалось, что старославянский язык, на который Кирилл и Мефодий переводили церковные книги, — это фактически искусственный смешанный славянский язык. На самом деле это южнославянский язык — в его основе лежит древнемакедонский диалект, но туда проникло несколько западнославянских слов, которые Кирилл и Мефодий усвоили в Моравии: мънихъ 'монах', оцьтъ 'уксус', постъ и др.70 Слегка утрируя, можно сказать, что разница между старославянским и меджусловјанским лишь в том, что кирилло-мефодиевское изобретение оказалось успешнее; так, в Русской православной церкви языком богослужения до сих пор остается церковнославянский, который в конечном счете восходит к старославянскому.
В связи с вопросом об искусственности литературных языков нельзя не вспомнить знаменитый трактат Данте Алигьери «О народном красноречии» (1303–1305). В нем автор сравнивает между собой 14 итальянских диалектов и приходит к выводу, что самый красивый из них — болонский (разумеется, это чисто эстетическая оценка, с которой вполне можно было бы и не согласиться), но немедленно отмечает, что не следует считать именно этот вариант кандидатом на роль правильного единого итальянского языка. Напротив, он предлагает пользоваться volgare illustre, «блистательным народным языком», который в определенных пропорциях сочетает в себе черты разных диалектов. Правда, сам Данте в поэтическом творчестве склонялся к своему родному флорентийскому диалекту, так что теория и практика у него несколько расходятся. А его «Божественная комедия» снискала такую популярность, что в конечном итоге именно флорентийский диалект и лег в основу современного итальянского литературного языка.
Но, как бы то ни было, предпринималось и много более последовательных попыток сочинить или возродить язык, пользуясь имеющимся материалом. О трех таких попытках и пойдет речь дальше. В отличие от рассказов о международных вспомогательных языках, здесь все истории — это истории успеха.
Немецкий язык
Мы привыкли считать, что существует единый немецкий язык, и это кажется нам не менее естественным, чем, например, существование единого немецкого государства (а тот факт, что до 1871 г. его не существовало, а еще 30 лет назад оно было разделено на две части, вызывает у нас некоторое удивление). Тем не менее на протяжении очень долгого времени ни единого немецкого языка, ни единого немецкого государства не было. Баварцы, тюринги, швабы, франки, саксы, алеманны осознавали себя как близкородственные, но отдельные народы. В латинских источниках второй половины I тыс. н.э. часто встречаются германские слова, которые приписываются не немецкому языку, а языкам отдельных племен:
Si quis liberum occident furtibo modo et in flumine eicerit vel in tale loco eicerit, aut cadaver reddere non quiverit, quod Baiuwarii murdrida dicunt.
'Если кто-то исподтишка убьет свободного человека и бросит его в реку или в такое место, откуда не сможет вернуть труп, что баварцы называют murdrida' (Lex Baiuvaiorum, VI–VIII вв.).
Si quis homo hominem occiderit, quod Alamanni mortuado dicunt.
'Если человек убьет человека, что алеманны называют mortuado' (Lex Alamannorum, VII в.).
Обозначение theodiscus 'народный' (от древневерхненемецкого deota, theoda) в латинских текстах применительно к германским племенам начинает регулярно употребляться с IX в., а в текстах на собственно немецком языке это обозначение языка в виде diutisk (будущее deutsch 'немецкий') появляется у выдающегося ученого, просветителя и переводчика Ноткера около 1000 г. Немецкие земли впервые обозначаются этим словом около 1100 г. в «Песне о епископе Анно»; следует отметить, что выражение diutische lant, которое там встречается, — это именно множественное число, а не единственное, 'земли', а не 'земля'. Такое множественное число и продолжает употребляться на протяжении Средних веков, пока речь идет о самостоятельных небольших государствах, а не о единой Германии (в современном немецком — Deutschland).
Постепенно в каждом из таких государств вырабатывается свой стандарт — немецкий язык пражской канцелярии, немецкий язык венской канцелярии, немецкий язык саксонской (мейсенской) канцелярии. Однако с началом Реформации необходимость в унификации встала особенно остро. Мартин Лютер (1483–1546), взявшийся за перевод Библии на немецкий язык, сразу осознал, что для того, чтобы быть понятым, он должен пользоваться как можно более простым немецким языком, не подверженным латинскому влиянию. Вот как пишет он об этом в своем «Послании о переводе» (1530):
Не надо, как делают эти ослы [сторонники Папы Римского — А. П.], спрашивать у латинских букв, как следует говорить по-немецки. Об этом надо спрашивать у матери в доме, у детей на улице, у простого человека на рынке, смотреть им в рот, как они говорят, и так и переводить. Тогда они поймут и заметят, что с ними говорят по-немецки.
Однако проблема, с которой он столкнулся, заключалась в том, что ему предстояло выбрать, на каком из вариантов немецкого языка писать, ведь единого стандарта не существовало. В одной из своих «Застольных речей» он говорит:
В Германии есть множество диалектов, то есть говоров, так что люди в 25 милях друг от друга не могут понять друг друга. Австрийцы и баварцы не понимают тюрингцев и саксонцев, а особенно нидерландцев. Ja, jutha, ju, ke, ha — все это способы выражать согласие, их множество, и все разные. Арнольд и Эренхольд, Арнольф и Эренхульф, Ульрих и Хульденрайх, Лудольф и Лойтхульф…71
Правда, прямо перед этим Лютер не удерживается от оценочных суждений:
Южнонемецкий язык — это неправильный немецкий язык. Он забивает собой весь рот и грубо звучит. А саксонский язык звучит тихо и нежно.
Лютер утверждает, что язык, которым он решил воспользоваться в переводе Библии, — не его «изобретение». Он подчеркивает, что употребляет язык саксонской канцелярии:
У меня нет отдельного, особого, собственного немецкого языка. Я пользуюсь общим немецким языком, чтобы меня понимали и южные немцы, и нидерландцы. Я говорю, как это принято в саксонской канцелярии, которой следуют все князья и короли Германии. Все имперские города и княжеские дворы пишут по образцу саксонской канцелярии нашего князя. Поэтому это и есть общий немецкий язык72.
Следует признать, что Лютер здесь лукавит: к моменту, когда он переводил Библию на немецкий, язык саксонской канцелярии был еще очень далек от всеобщего распространения. Однако это утверждение стало чем-то вроде самоисполняющегося пророчества: авторитет Мартина Лютера и его переводов способствовал тому, что восточносредненемецкий диалект, которым пользовалась саксонская канцелярия, действительно лег в основу немецкого литературного языка.
Роль Лютера в формировании немецкого литературного языка по-разному оценивается разными исследователями. Романтический взгляд, восходящий к Якобу Гримму, ставит реформатора очень высоко: принято считать, что он фактически стал создателем немецкого литературного языка. Более современные германисты обычно относятся к этому мнению с легким скепсисом, подчеркивая, что один человек, даже выполнивший перевод Библии, но не оставивший после себя авторитетных предписательных грамматик, мог разве что задать направление движения, но не создать литературный язык. В любом случае лютеровский перевод Библии оказался очень влиятельным и популярным: с 1522 по 1533 г. вышло 85 изданий Нового Завета, а полный перевод Библии, изданный в 1534 г., за последующие 50 лет разошелся в 100 000 экземпляров73.
Однако если бы Лютер только взял и выбрал один из существующих диалектов на роль литературного стандарта, едва ли стоило бы говорить о нем в этой книге. Однако он действовал куда более тонко: не просто использовал саксонские формы, но и подмешал к ним в удачной пропорции формы других диалектов, так что каждый находил в его Библии что-то свое и мог без особого недовольства перенять его язык. Особенно активно он ориентировался на юго-восточные (баварские) диалекты: например, из пары дублетов dicke / oft 'часто' он выбрал второе слово, чуждое лично ему, поскольку оно было представлено в баварских диалектах; на тех же основаниях Лютер сделал выбор в пользу второго варианта и в парах Minne / Liebe 'любовь' (а старое слово Minne сейчас осталось только в обозначении средневековых поэтов-миннезингеров и их творчества, которое называется миннезанг), brengen / bringen 'приносить' и так далее74.
Смешанный характер немецкого литературного языка, легко вбиравшего в себя формы разных диалектов, виден и по сей день. Так, в южнонемецких диалектах в словах с прагерманскими сочетаниями звуков *-ukj- и *-ugj- гласный u не переходил в более передний ü под влиянием последующего j, а в средненемецких и северных диалектах — переходил. Это легко заметить, если посмотреть на географические названия: в Австрии, далеко на юге немецкой языковой области, мы находим город Инсбрук, а севернее, в Германии и в Бельгии, — города Саарбрюккен и Брюгге, при том что названия всех этих населенных пунктов восходят к германскому обозначению моста. В немецком литературном языке это слово звучит как Brücke, из чего видно, что южнонемецкий вариант был отвергнуть в пользу средненемецкого.
Но выбор не всегда делался в пользу средненемецкого варианта. Например, 'рюкзак' по-немецки будет вовсе не *Rücksack, как можно было бы ожидать, а Rucksack — и это несмотря на то, что буквально это 'наспинный мешок', а спина называется Rücken. Дело в том, что рюкзак — по своему происхождению альпийское снаряжение, а горные диалекты — это как раз те самые южные диалекты, где на месте прагерманского *-ugj- сохраняется u.
Еще один интересный пример — слова drücken 'нажимать' и drucken 'печатать'. Этимологически это одно и то же слово, происходящее от прагерманского *þrukjan; но поскольку книгопечатание в начале своего существования в XV в. в основном было распространено на юге, в тех местах, где перехода u в ü в сочетании *-ukj- не было, в терминологическом значении и закрепился вариант с u, тогда как в более общем значении 'нажимать' в немецком литературном языке сохранился средненемецкий вариант.
Все это наглядно свидетельствует о том, что созданная Мартином Лютером искусственная языковая система — средненемецкий с вкраплениями других диалектов тогда, когда это необходимо, — продолжает успешно функционировать вплоть до сегодняшнего дня.
Нюнорск
Еще один пример создания литературного языка на основе диалектов мы находим в северогерманском мире. В 1814 г. Норвегия освободилась от датского владычества, которое продолжалось более 400 лет, и вступила в персональную унию со Швецией: государства оставались независимыми друг от друга, но ими управлял один монарх. Однако четыре века не прошли даром для норвежского языка: датский и норвежский очень близкородственны, и поэтому язык норвежского населения, особенно в городах, легко подстраивался под датский и тем самым приближался к нему еще сильнее. В результате после обретения независимости единого норвежского языка фактически не существовало: диалекты деревенского населения заметно отличались от речи образованных городских жителей.
В середине XIX в. наметились два пути решения этой проблемы: эволюционный и революционный. Главным представителем эволюционного подхода стал школьный учитель Кнуд Кнудсен (1812–1895): он считал, что норвежский язык должен постепенно стабилизироваться на основе речи горожан и среднего класса. В 1881 г. он издал словарь «Ненорвежский и норвежский, или Отмена иностранных слов», в котором предлагал норвежские эквиваленты для заимствований из разных языков, в первую очередь латинского, но также и датского и нижненемецкого. Например, он предлагал заменить слова Aarhundrede 'век, букв. год-сто' и Aartusinde 'тысячелетие, букв. год-тысяча' на hundred-år букв. 'сто-год' и tusen-år букв. 'тысяча-год', поскольку порядок компонентов типа 'год-сто' — это немецкое влияние (Jahrhundert). Это конкретное изменение так и не удалось реализовать, и норвежцы до сих пор говорят århundre и årtusen, но многие другие осторожные рекомендации Кнудсена воплотились в жизнь. В результате сформировалась норма, которая носила названия riksmål 'риксмол, государственный язык', а в 1929 г. получила название bokmål 'букмол, книжный язык' (правда, некоторые адепты риксмола продолжили использовать старое название для наиболее традиционной разновидности языка и после 1929 г.). Это тот литературный норвежский язык, которым сейчас пользуется большинство норвежцев, — но все-таки не единственный норвежский литературный стандарт.
Дело в том, что тогда же, в XIX в., норвежский филолог и поэт Ивар Осен (1813–1896) воплотил в жизнь смелый и необычный проект, фактически изобретя второй норвежский литературный язык. Он отказался опираться на данизированную речь образованных кругов, считая, что искать надо не там. Осен объявил, что деревенские диалекты куда лучше сохраняют подлинно норвежский колорит и именно на их основе надо составить современный норвежский язык. Он стал изучать диалекты, находя в них древненорвежские черты. При этом Осен отнюдь не пытался возродить древненорвежский: если что-то пропало из всех диалектов, он не включал это в свой язык, но если какой-то архаизм хоть где-то сохранился, то он с большой вероятностью попадал в язык Осена. В 1853 г. Осен выпустил работу под названием «Образцы деревенского языка Норвегии» (Prøver af Landsmaalet i Norge), куда включил примеры текстов на выработанном им варианте норвежского языка. За этим вариантом в итоге и закрепилось название landsmål 'деревенский язык', а в 1885 г. он приобрел официальный статус наравне с риксмолом. В 1929 г. ему было дано название nynorsk 'новонорвежский'.
Различия между букмолом и нюнорском весьма заметны: обычно буквально по одной фразе можно понять, к какой разновидности языка она относится. К примеру, в нюнорске четко проводится противопоставление трех родов — мужского, женского и среднего — как в единственном, так и во множественном числе. Это видно и по формам самих существительных во множественном числе, и по артиклям (неопределенному и определенному) в единственном числе:
В букмоле под датским влиянием в XIX в. господствовала двухродовая система: средний род противопоставляется общему роду, в котором совпали мужской и женский род — en båt = en elv. Такая ситуация во многом сохраняется и до сих пор, хотя определенный артикль, который ставится после существительного, сейчас все же часто употребляется в форме женского рода: båten ' (эта) лодка', но elva ' (эта) река'.
Кроме того, в букмоле и нюнорске различаются многие часто употребляемые слова: 'я' на букмоле — jeg [йей], а на нюнорске — eg [эг]; 'какой-то' на букмоле — noen [нуэн], а на нюнорске — nokon [нокун], и т.д.
Многочисленные языковые реформы, происходившие в Норвегии на протяжении XX в., преследовали самые разные цели. Одни из них сближали букмол и нюнорск, а другие, наоборот, разрешали им разойтись подальше. Впрочем, было у них и нечто общее: все они вызывали недовольство широкой публики, как почти всегда и бывает с языковыми реформами75. Например, в 1959 г. была предпринята попытка выработать единый язык для школьных учебников, который включал бы в себя формы, допустимые и в букмоле, и в нюнорске. Этот вариант норвежского языка получил название læreboknormalen 'стандарт для учебников'. В появившемся спустя несколько лет норвежском переводе мюзикла «Моя прекрасная леди» саркастическая реплика профессора Хиггинса, направленная против языка Элизы Дулиттл: This is what the British population / Calls an elementary education 'Вот что британское население называет начальным образованием' — переведена так: Her i landet kalles denne talen / For den nye læreboknormalen 'В этой стране такой язык называется новым стандартом для учебников'. Едва ли это можно счесть проявлением любви к реформе. Таких примеров можно было бы привести десятки, ведь в Норвегии и по сей день продолжается непростое, но интересное сосуществование датско-норвежского в своей основе букмола и нюнорска, сконструированного Иваром Осеном.
Иврит
Древнееврейский язык (иврит) — один из семитских языков, близкий родственник арабского и амхарского (это государственный язык Эфиопии). Сюда же относятся аккадский, арамейский и финикийский языки. Семитские языки обычно включаются в более крупную семью, которая носит название афразийской, — на этом уровне родства они оказываются связаны, в частности, с древнеегипетским языком.
Первые памятники древнееврейского языка восходят к X в. до н.э. На нем написана большая часть Ветхого завета, за исключением некоторых частей Книги Ездры и Книги пророка Даниила, язык которых — арамейский. Именно этот язык и начал постепенно вытеснять древнееврейский из употребления начиная с середины I тыс. до н.э. При чтении «Мастера и Маргариты» можно заметить, что Булгаков очень четко отмечает, на каких языках общаются между собой Пилат и Иешуа, и этих языков три — арамейский, греческий и латынь:
Тот помолчал, потом тихо спросил по-арамейски:
— Так это ты подговаривал народ разрушить Ершалаимский храм?
Тут арестант опять оживился, глаза его перестали выражать испуг, и он заговорил по-гречески.
Краска выступила на желтоватых щеках Пилата, и он спросил по-латыни:
— Как ты узнал, что я хотел позвать собаку?
«Мастер и Маргарита», конечно, не научный источник, и довольно сомнительно, что Иисус знал латынь, а Пилат говорил по-арамейски. Но тем не менее эти цитаты отражают тот факт, что в I в. на древнееврейском языке в Палестине уже мало кто говорил. Сложно точно сказать, когда его перестали использовать как родной язык, но в конечном счете он стал языком учености; в частности, на нем была написана «Мишна» — свод иудейских религиозных предписаний, который принял свою окончательную форму в начале III в.
Как книжный язык древнееврейский продолжал сохраняться и в Средневековье. Во-первых, он был очень важен для еврейской традиции, а во-вторых, к нему с почтением относились и христианские богословы, ведь именно на этом языке в оригинале была написана Библия, и высказывалось мнение, что на иврите общались между собой Адам и Ева в раю. Правда, почтительное отношение к древнееврейскому языку совершенно не противоречило тому, что его мало кто знал, — но, например, Мартин Лютер специально освоил его для того, чтобы точнее перевести Библию на немецкий.
Тем временем европейские евреи говорили на других языках, позаимствованных у местного населения. На юге Европы таким языком стал относящийся к романской группе сефардский, или ладино (это название восходит к названию латыни). После изгнания евреев из Испании в 1492 г. он распространился далеко на восток, вплоть до Турции. На севере Европы языком евреев стал германский диалект, который получил название идиш (от средневерхненемецкого jüdisch 'еврейский'). К XIX в. он распространился вплоть до западных областей Российской империи. Говорил на нем и создатель эсперанто Людвик Заменгоф, который в 1879 г. даже написал одну из первых грамматик идиша.
В конце XIX в. евреи начали активно переселяться на историческую родину — в Палестину, и перед ними встал острый вопрос: каким языком они должны пользоваться?76 Палестина в то время входила в Османскую империю, однако местным языком межнационального общения был арабский. Для евреев с разными родными языками наиболее удобным общим языком был иврит, хотя большинство европейских евреев и говорили на идише.
Но первый человек, для кого этот язык спустя почти два тысячелетия вновь стал родным, появился на свет в 1882 г. (собственно, с этого момента и можно уверенно отбросить часть «древне-» в слове «древнееврейский» и называть этот язык уже не иначе как ивритом). За год до этого его отец Элиезер Бен-Йехуда (1858–1922) эмигрировал из Российской империи в Иерусалим. Бен-Йехуда был видным деятелем еврейского национального возрождения, и поэтому, когда у него родился сын Бен-Цион, он решил, что тот будет с раннего детства говорить только на древнееврейском языке. Иерусалим был (да и сейчас остается) многоэтническим городом, в котором было распространено множество других языков, и очевидно, что для того, чтобы вырастить носителя иврита, пришлось постараться: Бен-Йехуда изолировал сына от других детей, а жене запрещал петь ему русскоязычные колыбельные. Едва ли можно назвать такое воспитание гуманным — но цели своей Бен-Йехуда добился.
Впрочем, не стоит переоценивать роль Бен-Йехуды в возрождении современного иврита. Разумеется, это был интересный эксперимент, но если бы он остался единичным примером, то это не привело бы к возрождению иврита, а только испортило бы жизнь одному ребенку. Большую роль сыграло то, что в начале XX в. в Палестине начали появляться сельскохозяйственные коммуны — небольшие замкнутые сообщества, члены которых часто выбирали в качестве общего языка именно иврит. Да и в городах постепенно становилось все больше молодежи, которая изучала иврит в школе и могла общаться на нем (пусть и не как на родном языке).
В 1948 г. на карте мира появилось самостоятельное государство Израиль, в 1949 г. оно было принято в ООН. Иврит — наряду с арабским — стал одним из двух официальных языков нового государства. А в 1953 г. в Израиле была основана Академия языка иврит, которая занимается регулированием иврита. Одна из важнейших задач, стоящих перед Академией, — это создание новых слов. Для того чтобы лучше понять, с какими проблемами приходится сталкиваться при возрождении языка, попробуем решить небольшую лингвистическую задачу.
Задача № 8 (автор — Борис Иомдин)
Даны названия цветов на языке иврит (в упрощенной латинской транскрипции) и их русские переводы (в перепутанном порядке):
vered bar shahor, shoshanah shahorah, vered shahor, vered adom
черная роза, красная роза, черная лилия, черный шиповник
Задание 1. Установите правильные соответствия. Поясните ваше решение.
***
Даны названия ягод на иврите и их русские переводы (в перепутанном порядке):
tut, hamucit, petel, duvdivan hamuc, tut bar, petel adom, duvdivan, uchmanit, dumdimanit adomah
вишня, ежевика, земляника, клубника, клюква, красная смородина, малина, черешня, черника
Задание 2. Установите правильные соответствия. Поясните ваше решение.
Задание 3. Переведите на иврит: черная смородина.
Задание 4. Как вы думаете, какая ягода на иврите называется uchmanit adomah?
Начнем решение77 с задания 1. Видно, что здесь трижды встречается слово vered и трижды — слово shahor (один раз — с окончанием -ah). По всей вероятности, одно из них значит 'черный'. Правда, никакое другое слово в русских переводах трижды не встречается. Еще одно несоответствие кроется в том, что первое словосочетание на иврите состоит из трех слов, а все русские словосочетания — из двух. Наверное, дело в том, что шиповник — это не что иное, как дикая роза, и поэтому vered bar shahor — 'черный шиповник'. Что же из слов vered и shahor значит 'роза'? Предположим, что shahor, тогда vered — 'черный', bar — 'дикий'. Значит, vered shahor — это 'черная роза', vered adom — 'черная лилия', а shoshanah shahorah — 'красная роза'. Однако кажется странным, что роза иногда называется то shahor, то shahorah без видимых причин. Проверим другую гипотезу: пусть 'роза' — это vered, тогда 'лилия' — это shoshanah, shahor (ah) — 'черный' (по всей вероятности, это прилагательное, согласующееся в роде с существительным), bar — 'дикий', adom — 'красный'. Вторая гипотеза кажется более убедительной, потому что предполагает варьирование в форме прилагательного, а не существительного, а это проще объяснить (а еще потому, что если мы заглянем вперед, то обнаружим слова adom и adomah, которые варьируются так же; мы скорее ожидаем, что в обозначениях ягод будет упоминаться слово 'красный', чем слово 'лилия'). Поэтому мы и примем эту гипотезу в качестве ответа на задание 1: vered bar shahor — 'черный шиповник', shoshanah shahorah — 'черная лилия', vered shahor — 'черная роза', vered adom — 'красная роза'. Попутно, кстати, замечаем, что в иврите прилагательное ставится после существительного.
Для того чтобы выполнить задание 2, обратим внимание, что мы знаем несколько прилагательных и видим пары: tut ~ tut bar 'X' ~ 'дикий X', petel ~ petel adom 'Y' ~ 'красный Y'. Какие ягоды составляют пару по дикости, легко догадаться — это клубника и земляника. Значит, tut — это 'клубника', а tut bar — 'земляника'. Пару по красноте тоже подобрать легко, хотя с точки зрения русского языка она и выглядит немного необычно — это ежевика и малина. Значит, petel — 'ежевика', petel adom — 'малина'.
Тогда dumdimanit adomah означает 'красная смородина'. Остается определить, какие две из трех оставшихся ягод — вишня, клюква и черника — составляют пару вида 'Z-овый W' ~ 'Z-ика' (duvdivan hamuc ~ hamucit). Мы можем вспомнить пару вишня ~ черешня и предположить, что вишня отличается от черешни признаком, который составляет важное свойство клюквы, а именно кислотой. Итак, duvdivan hamuc — это 'вишня' (букв. 'кислая черешня'), hamucit — 'клюква', а оставшееся слово uchmanit методом исключения должно означать 'черника'.
По пропорции petel ~ petel adom 'ежевика' ~ 'малина' = X ~ dumdimanit adomah 'черная смородина' ~ 'красная смородина', получаем ответ на задание 3: 'черная смородина' — это dumdimanit.
В задании 4 у нас спрашивают, что такое uchmanit adomah 'красная черника'. Перебирая известные нам ягоды, можем догадаться, что это брусника.
Эта задача иллюстрирует непростую проблему, которая стояла при воссоздании иврита, — отсутствие слов для обозначения многих понятий. Правда, нельзя не вспомнить упоминавшегося несколькими страницами ранее Мартина Лютера, который писал:
Еврейский язык — наилучший и богатейший словами. Он чист, не попрошайничает и имеет собственное лицо. Греки, латинский и немецкий языки попрошайничают, в них много составных слов, а в еврейском они отсутствуют78.
Но кажется, что Лютер все же переоценил богатство древнееврейского языка. По подсчетам исследователей, в библейском иврите насчитывается чуть больше 8000 слов; если включить в рассмотрение и другие тексты на этом языке, то число слов дойдет до 20 00079. Этого явно мало для полноценного функционирования языка. Именно поэтому в современном иврите насчитывается более 100 000 слов из иных источников — заимствований из других языков и новообразований, созданных из семитских корней. А для некоторых понятий, которые в других языках обозначаются одним словом, иврит использует словосочетания, например для экзотических северных ягод, большинство из которых в Израиле не растут.
Благодаря целенаправленным усилиям ивриту действительно удалось стать полноценным языком, на котором сейчас говорит не меньше 5 млн человек. Стартовые позиции у него были гораздо хуже, чем у литературного немецкого или нюнорска, — и тем примечательнее его история успеха, одна из немногих в этой книге.
Заключение
Итак, лингвоконструирование, если понимать его широко, может включать в себя и создание литературных норм на основе существующих языков и диалектов. В отличие от изобретения логико-философских языков и языков вспомогательного общения, такую деятельность общество обычно воспринимает с одобрением, и поэтому она гораздо чаще оканчивается успехом. Примеры, приведенные в этой главе, нетрудно умножить — в истории почти каждого современного литературного языка есть повороты, на которые он был направлен чьей-нибудь рукой. Но я ограничусь тремя примерами, потому что это все же не то, о чем вспоминают в первую очередь, говоря об изобретении языков, и вновь перейду к языкам куда более искусственным.
Вымышленные миры
Язык для новой реальности
Порой писатели или кинематографисты изобретают миры, в которых творятся совершенно немыслимые в нашей повседневной жизни вещи. Но, конечно, создать мир с нуля не удается, и какие-то привычные нам черты мироздания в нем сохраняются. Например, несмотря на свою волшебную сущность, персонажи книг Джоан Роулинг разговаривают между собой на английском языке: Хагрид — на диалекте юго-западной Англии, Флер Делакур — с французским акцентом, и т.д. Сам Гарри Поттер, правда, умеет разговаривать со змеями, но Роулинг описывает только то впечатление, которое этот язык производит на окружающих, не вдаваясь в подробности его фонетики и грамматики. А ведь почему бы в вымышленном мире не существовать и вымышленному языку? И действительно, таких языков — артлангов — в литературе и кино немало. Иногда их бывает несколько в одном произведении, как, например, в сериале «Игра престолов» — общее наречие, валирийский язык, дотракийский и т.д. Артланги так многочисленны, что сделать полный их обзор невозможно: поэтому я выделю только несколько из них — либо самых известных, либо с наиболее интересными свойствами — и заранее прошу прощения у читателя, если окажется, что я не включил в эту главу язык из его любимой книги или фильма.
Языки Толкина
Джон Рональд Руэл Толкин (1892–1973) был не только писателем, но и известным филологом, специалистом по древнегерманским и кельтским языкам. Однако, пожалуй, даже больше, чем научной работой, он был увлечен конструированием языков — неудивительно, что на этом поприще его наследие оказалось особенно объемным.
За свою долгую жизнь Толкин изобрел несколько десятков языков, большинство из которых объединяются в эльфийскую семью. Самые известные из них — это квенья и синдарин. Толкин чрезвычайно подробно разработал их грамматику, а главное, историю — в отличие от большинства других искусственных языков про толкиновские мы знаем, как они изменялись со временем. Ведь если мы говорим о языковой семье, то, значит, был язык-предок, из которого происходят входящие в нее языки, и разные закономерности развития для отдельных языков, приведшие к их разделению, — а большинство искусственных языков создаются как незыблемая раз и навсегда данность, истории не имеющая.
Многие лингвистические особенности Толкин позаимствовал из известных ему естественных языков. Так, протоэльфийское окончание множественного числа -ī в ходе развития языка синдарин отпало, вызвав чередование гласных в основе: brannon 'господин' ~ brennyn 'господа', urug 'орк' ~ yryg 'орки'. На первый взгляд это может показаться странным, но именно так возникли неправильные формы английского множественного числа: man 'мужчина' ~ men 'мужчины' происходит от прагерманского *mann- ~ *manni-, foot 'нога' ~ feet 'ноги' — от *fōt- ~ *fōti-. Еще чаще такое чередование встречается в валлийском языке: castell 'за́мок' ~ cestyll 'за́мки'.
Для своих языков Толкин разработал и письменности. Самый известный из толкиновских алфавитов — это тенгвар (в переводе с квенья — 'буквы'), созданный эльфом Феанором. Этот алфавит применялся для самых разных языков. В частности, именно им выполнена надпись на Черном наречии на Кольце Всевластья (заметим, что Черное наречие не входит в эльфийскую семью и совсем не похоже на квенью и синдарин):
Ash nazg durbatulûk, ash nazg gimbatul,
ash nazg thrakatulûk agh burzum-ishi krimpatul.
Одно Кольцо, чтоб править всеми,
Одно Кольцо, чтоб их найти.
Одно Кольцо, чтоб собрать всех вместе
И заключить во тьме.
А еще с одним алфавитом Толкина вы сможете познакомиться, решив задачу № 9.
Задача № 9 (автор — Светлана Бурлак)
Даны некоторые согласные звуки и их написание в трех рунических системах письма, обозначенных цифрами I, II и III:
Одна из этих письменностей — древнегерманская, другой написаны древнетюркские памятники, найденные на берегах рек Орхон и Енисей, третья придумана Дж. Р. Р. Толкином.
Задание 1. Определите, какая из трех письменностей придумана Толкином.
Задание 2. Определите, какая из оставшихся письменностей — древнегерманская.
Задание 3. По мнению некоторых исследователей, звук m в письменности II должен был бы записываться иначе. Как именно?
Примечание. ŋ — носовой согласный звук того же места образования, что g и k, произносится как ng в английском слове sing или в немецком слове singen.
Письменность II отличается от всех остальных тем, что она очень регулярна. В ней систематическими отношениями связаны буквы, которые обозначают звуки, образуемые при помощи одних и тех же органов: губ (p, b, m), передней части языка и зубов или альвеол (t, d, n) и задней части языка и неба (k, g, ŋ). В каждой такой тройке глухой согласный (p, t, k) обозначается исходным символом, состоящим из вертикального ствола и отходящей от него части. В символе для звонкого согласного (b, d, g) к нему добавляется штрих от центра к правому нижнему углу. Символ для носового согласного (m, n, ŋ) — это символ для глухого согласного, к которому добавлен он же, но отраженный. Правда, в случае с t ~ n и k ~ ŋ отражение делается относительно вертикальной оси, а в случае с p ~ m — относительно горизонтальной. По всей вероятности, это и есть то место в системе, которое нуждается в регуляризации: m должно было бы выглядеть как Ê — это и есть ответ на задание 3.
Но, как мы уже неоднократно убеждались на протяжении этой книги, упорядоченность и логичность гораздо более свойственны искусственным языкам, чем естественным. Правда, к языкам Толкина это относится как раз в меньшей степени: он скорее стремился к тому, чтобы они были похожи на реальные языки Европы. Но что касается письменности, тут он рассудил иначе, и потому можно заключить, что система II — это изобретение Толкина. Так оно и есть на самом деле — это руны под названием кирт. Задание 1 также выполнено.
В мире Толкина утверждается, что эти руны были впоследствии заимствованы людьми. Ясно, что на самом деле произошло обратное: Толкин, будучи филологом-германистом, вдохновлялся формой германских рун, создавая свою письменность. Это и объясняет сходство начертаний между толкиновской системой II и системой III, которая, очевидно, представляет собой германские руны. Не случайно, кстати, многие символы в них похожи на латинские (b, m, r, s, t), поскольку они восходят к одному из североиталийских алфавитов, который, в свою очередь, происходит от греческого — точно так же, как и латинский. На этом, собственно говоря, мы и завершили решение задачи, познакомившись еще с одной письменностью Толкина.
Какую роль языки играли для Толкина, становится понятно из одного из его писем80:
Скорее «истории» сочинялись для того, чтобы создать мир для языков, нежели наоборот. В моем случае сперва возникает имя, а затем уж — история. Я бы вообще предпочел писать на «эльфийском». Но, конечно же, такое произведение, как «Властелин Колец», было основательно отредактировано, и осталось в нем ровно столько «языка», сколько, на мой взгляд, читатели смогли бы «переварить». (А теперь вот обнаруживается, что многие не отказались бы и от порции побольше.)
Одно из главных назначений языков Толкина — писать на них стихи. Поэтому я завершу рассказ про Толкина несколькими первыми строками из самого длинного текста на квенья, который мы можем найти во «Властелине колец» — Namárië («Прощание», или «Плач Галадриэли»). Не стоит вдаваться в подробный разбор лексики и грамматики — просто насладитесь тем, как он звучит и как красиво выглядит, записанный с помощью тенгвар:
Ai! laurië lantar lassi súrinen,
yéni únótimë ve rámar aldaron!
Yéni ve lintë yuldar avánier
mi oromardi lissë-miruvóreva
Andúnë pella, Vardo tellumar
nu luini yassen tintilar i eleni
ómaryo airetári-lírinen.
Ах! Листья сыплются, как золото — длинные годы бесчисленны, словно крыла у деревьев! Долгие годы прошли, протекли, опустели, словно чаши сладкого меда в обширных чертогах за гранью Заката, за синим пологом Варды, где звезды трепещут, внемля песне ее, святой и державной81.
Языки «Игры престолов»
В 2005 г. Лев Гроссман, литературный критик журнала Time назвал писателя Джорджа Мартина (род. в 1948 г.) американским Толкином. Действительно, в своем цикле романов «Песнь льда и пламени» он создал продуманный вымышленный мир со средневековым колоритом, чем-то похожий на толкиновский — только языковое разнообразие в нем не так проработано, хотя некоторое количество языков в книгах Мартина упоминается.
В 2007 г. компания HBO начала работу над сериалом по книгам Мартина, который впоследствии получил название «Игра престолов». В 2009 г. создатели фильма обратились в Общество создания языков, которое объединяет множество авторов искусственных языков: им понадобился убедительный язык, на котором говорили бы представители племени дотраки, и было решено довериться специалистам.
Конкурс на создание дотракийского языка выиграл лингвист Дэвид Петерсон (род. в 1981 г.). Перед ним стояла задача: во-первых, создать язык, который не будет противоречить тем сведениям о нем, которые сообщил в своих книгах Мартин; во-вторых, дотракийский должен был производить впечатление, соответствующее внешнему образу его носителей — воинственных, не вылезающих из седла кочевников. Исходных материалов у Петерсона было не так много: в книгах Мартина насчитывается порядка 30 дотракийских слов, значительная часть которых — имена собственные. Это дало ему большой простор для воображения.
В частности, Петерсон решил дать слову «дотракийцы» (Dothraki) ясное происхождение. Он возвел его к глаголу dothralat 'ехать верхом': от него образуется слово dothrak 'всадник', множественное число которого выглядит как dothraki. Но, вероятно, не случайно, что dothraki — это еще и форма 1-го лица множественного числа настоящего времени того же глагола: 'мы едем верхом'. Грамматика дотракийского языка получилась довольно простой, хотя и не без изысканных особенностей; так, глаголы в прошедшем времени спрягаются только по числам, но не по лицам, а полное лично-числовое спряжение есть только в настоящем и будущем времени, хотя и там не различаются 2-е и 3-е лицо множественного числа. Существительные в дотракийском делятся на два больших класса — одушевленные и неодушевленные, причем информация об одушевленности является словарной. В целом верно, что крупные и активные живые существа и явления природы, а также их активные части тела будут обозначаться одушевленными существительными, а остальные понятия — неодушевленными, но поскольку мы не являемся носителями дотракийского языка, то нам все же для каждого слова приходится проверять одушевленность по словарю. Вот для примера небольшие перечни одушевленных и неодушевленных дотракийских существительных — убедитесь сами, как все запутано:
Одушевленные: adra 'черепаха', ave 'отец', chaf 'ветер', chelsian 'саранча', gillosor 'погода', gomma 'рот', hake 'имя', halah 'цветок', hoyalasar 'музыка', mredi 'чеснок', nevak 'гость', nhizo 'ворон', qora 'рука', rachel 'тигр', rizh 'сын', shiro 'скорпион'.
Неодушевленные: ahesh 'снег', ase 'слово', chiorikem 'жена', daeni 'лист', elzikh 'ответ', oqet 'овца', qeso 'корзина', riv 'нос', tir 'палец', yash 'воздух', yetto 'лягушка'.
К таким непоследовательностям в классификации естественным языкам не привыкать — мы много обсуждали их в главе 1, где говорилось про философские языки, а сложности с одушевленностью (хотя и не такого масштаба) для людей, говорящих по-русски, вполне привычны — к примеру, почему труп у нас неодушевленный (вижу трупы, а не *вижу трупов), а покойник — одушевленный (вижу покойников, а не *вижу покойники)?
Как и в русском языке, от одушевленности в дотракийском зависит склонение существительных; в частности, неодушевленные существительные не изменяются по числам, а одушевленные — изменяются. Например, неодушевленное слово yetto может переводиться на русский как 'лягушка' или 'лягушки', а вот shiro — это только 'скорпион', потому что это слово одушевленное и у него есть отдельная форма множественного числа — shirosi 'скорпионы'. Правда, множественное число у неодушевленных существительных может, хотя и не обязано, проявляться при согласовании. Так, прилагательное naqis 'маленький' имеет форму множественного числа naqisi, и если 'маленький скорпион' — это shiro naqis, 'маленькие скорпионы' — shiro naqisi, 'маленькая лягушка' — это yetto naqis, то 'маленькие лягушки' могут переводиться на дотракийский либо как yetto naqis (совпадая с единственным числом), либо как yetto naqisi. В первом случае получится более обобщенное значение, а во втором — более индивидуализирующее. Примерно так же мы можем по-русски сказать Прискакало десять лягушек и Прискакали десять лягушек с немного разными оттенками значения — в первом случае нам скорее важен сам факт, что появились какие-то лягушки, а во втором, вероятно, речь идет о каких-то конкретных и известных лягушках.
Кроме дотракийского, в мире «Игры престолов» есть еще несколько языков. Второй язык, разработанный Дэвидом Петерсоном, — валирийский, который имеет несколько разновидностей: классическую («высокий валирийский») и народные («низкий валирийский»), тем самым напоминая латынь и современные романские языки или классический арабский язык и его диалекты, используемые в разных частях арабского мира. Как и в случае с латынью и с арабским, высокий валирийский, сохраняемый на материке Вестерос, — это язык письменности и культуры, от которого довольно далеко ушли живые языки, на которых говорят на материке Эссос. По словам Петерсона, для того чтобы сочинять предложения и тексты на низких валирийских диалектах, он сперва пишет их на высоком валирийском, а затем применяет к ним правила перехода, моделируя историческое развитие. Таким образом, эта часть языковой вселенной «Игры престолов» сближается с миром Толкина, что особенно хорошо заметно на контрасте с дотракийским языком, который не имеет проработанной истории.
Но, конечно, зрителям было бы не слишком удобно, если бы персонажи все время говорили на дотракийском или валирийском, а их речь пришлось бы снабжать субтитрами. Поэтому самым распространенным языком Вестероса является так называемое общее наречие, роль которого выполняет английский язык. В общем наречии иногда проявляются региональные и классовые различия, которые передаются с помощью разновидностей английского языка.
Успех сериала «Игра престолов» принес известность и Дэвиду Петерсону. Он продолжает активно сочинять вымышленные языки для кино, на его счету их уже больше десятка. Кроме того, он издал книгу «Искусство изобретения языков»82, в которой дает подробные советы начинающим коллегам. Он очень твердо настаивает на том, что искусственный язык должен быть реалистичным, и поэтому его книга — это фактически учебник по введению в языкознание: первая ее глава повествует о звуковых системах, вторая — о грамматических явлениях, третья — о том, как изменяется язык, а четвертая — о системах письма. Все эти рассуждения обильно снабжаются примерами из языков, изобретенных автором.
Клингонский
Впрочем, Дэвид Петерсон — далеко не первый лингвист, который прославился изобретением языков для кинематографа. Всем поклонникам сериала «Звездный путь» («Star Trek») в той или иной мере знаком клингонский язык, который был создан лингвистом Марком Окрандом (род. в 1948 г.) в середине 1980-х. Им пользуется инопланетная цивилизация человекоподобных клингонов. Поскольку клингоны — инопланетяне, Окранд стремился создать язык, непохожий на земные языки, в первую очередь на английский. Кроме того, язык призван отражать их характер: поскольку клингоны воинственны и вспыльчивы, их язык должен звучать и выглядеть устрашающе. Впрочем, в предисловии к «Клингонскому словарю»83, самому авторитетному источнику по этому языку, Окранд пишет, что клингоны, хотя и гордятся им, для коммуникации за пределами своей империи предпочитают использовать английский. В результате английский язык приобрел в клингонском обществе две важные функции: поскольку на нем говорят только высшие слои общества, он, во-первых, стал символом высокого социального статуса, а во-вторых, с его помощью можно скрывать информацию от простонародья — к примеру, офицеры используют английский в разговорах между собой, чтобы солдаты их не понимали.
Клингонский язык особенно славится своей фонетикой. В нем два десятка согласных, и кажется, что это немного, но среди них есть совсем редкие звуки, например tlh (глухое слитно произнесенное тл) и Q (произносимое очень глубоко во рту кх). Еще один характерный клингонский звук — это', так называемая гортанная смычка — то, что мы произносим между гласными, когда говорим не-а. Не менее примечательно и то, какие звуки отсутствуют в системе; так, в клингонском есть глухое зубное t и звонкое D, произносимое с загнутым назад кончиком языка, но нет их пар по глухости / звонкости — звонкого d и глухого T.
В клингонской грамматике важную роль играют суффиксы, которые могут склеиваться в длинные цепочки. Как уже упоминалось в разделе про эсперанто, естественные языки, устроенные таким образом, принято называть агглютинативными. Достаточно сравнить клингонское слово QaghHommeyHeylIjmo' 'из-за твоих кажущихся ошибочек' и уже цитировавшееся в примере (18) узбекское слово apelsin-lar-imiz-da 'апельсин-множ-наш-местн', чтобы убедиться, насколько они близки по структуре:
Но не это сильнее всего отличает клингонский от обычных земных языков. Он очень выделяется за счет самой известной своей грамматической особенности — порядка слов в предложении: Дополнение — Сказуемое — Подлежащее.
Это иллюстрируют фразы (26)–(27), которые различаются только порядком слов84:
Из шести теоретически возможных порядков подлежащего, сказуемого и дополнения этот — второй по редкости: в базе данных «Всемирный атлас языковых структур»85 такой порядок слов представлен только в 11 языках из 1377 попавших в выборку (т.е. менее чем в 1%), причем семь из этих языков распространены в Южной Америке. Правда, порядок слов Дополнение — Подлежащее — Сказуемое еще реже: им обладают только четыре языка из той же выборки.
На клингонский язык переведено несколько книг, в частности «Гамлет». Кроме того, клингонский стал единственным артлангом, удостоившимся чести попасть в настоящую систему машинного перевода. Когда в 2013 г. на экраны вышел фильм «Стартрек: Возмездие», компания Microsoft включила в свою систему Bing (которая используется, в частности, в Facebook) клингонский язык:
Возможно, вам непривычен клингонский алфавит, который называется pIqaD (следует отметить, что Марк Окранд его не создавал, а только упомянул), но к счастью, Bing умеет выдавать результат и латинскими буквами: Ha' HablI' mughmeH tlhIngan Dotlh legh. А вот от оценки качества машинного перевода на клингонский, пожалуй, лучше воздержаться: выданная фраза на самом деле означает нечто вроде «Пусть он (а) видит состояние клингона для перевода передатчика».
На'ви
Приступая в 2005 г. к съемкам фильма «Аватар», Джеймс Кэмерон решил, что ему необходим полноценный искусственный язык. Его созданием занялся американский лингвист Пол Фроммер (род. в 1944 г.).
Научным руководителем Фроммера был один из самых известных типологов Бернард Комри, и, по-видимому, это нашло свое отражение в на'ви. Если языки Толкина примечательны своей продуманной историей, а клингонский — зубодробительной фонетикой, то прелесть языка на'ви — в его грамматике, содержащей многие явления, которые в наши дни активно обсуждаются в лингвистической типологии.
Попробуем разобраться с грамматикой языка на'ви на примере, решив задачу, посвященную этому языку.
Задача № 10 (автор — Яков Тестелец)
Даны предложения на языке на'ви и их русские переводы. В некоторых предложениях на'ви передается отношение говорящего к тому, что в нем сообщается: если оно радостное или одобрительное, это обозначается при русском переводе значком
Задание 1. Переведите на русский язык, не забывая добавлять значки
1) Silwaninil pom sanokit.
2) Tsmukanil mayungeie sempulit.
3) Sanok kängä.
4) Yerikil amomum koaktanit.
5) Silwaninil spayängaw tsahìkit.
Задание 2. Переведите на язык на'ви:
1) Моат бежит.
2) Икран охотится на ребенка.
3) Друг последовал за прорицательницей.
4) Старик рассмеется.
5) Врач видит друга.
6) Цутей поплыл.
Примечание. Йерик — шестиногий олень, икран — крылатый хищник планеты Пандора; Моат, Сильванин, Цутей — имена персонажей фильма «Аватар»; y читается примерно как русское й; ' — особый согласный; ì, ä — особые гласные языка на'ви.
Начнем решение задачи86 с того, что, сравнив положение совпадающих слов в предложениях 1, 3 и 9 ('ребенок'), 4 и 9 ('отец'), 3 и 5 ('Сильванин'), 2 и 8 ('Моат'), 3 и 11 ('Цутей'), 6 и 8 ('йерик'), устанавливаем порядок слов:
Подлежащее + Сказуемое + Дополнение.
Дополнение всегда имеет показатель -it, который соответствует не только русскому винительному падежу прямого дополнения, но и конструкциям с предлогами за (2) и на (8), а также русскому дательному падежу без предлога (10). Подлежащее выражается двумя способами: нулевым показателем при глаголе без дополнения и показателем -il при глаголе с дополнением. Возможно, все глаголы с дополнением в на'ви переходные, тогда -it — винительный падеж, а -il — падеж подлежащего при переходном глаголе.
Время и отношение говорящего к сообщаемому выражаются показателями, которые вставляются внутрь глагольного корня:
Показатель времени ставится после начального согласного (или группы согласных). В предложении 4 задания 1 видим форму am-omum, когда при единственном в задаче глагольном корне, начинающемся на гласный (-omum), показатель времени am- ставится в начале. Две возможные формулировки: «после начального согласного (или группы согласных), если он есть» и «перед первым гласным» — одинаково верны.
Показатель отношения ставится перед последним гласным глагольного корня. Если в глагольном корне всего один гласный, показатель отношения непосредственно следует за показателем времени: k-ay-ei-ä «пойдет
Итак, мы видим, что язык на'ви использует так называемую трехчастную конструкцию предложения. Под этим термином имеется в виду, что подлежащее (субъект) переходного глагола обозначается одним способом, дополнение (объект) — другим, а субъект непереходного глагола — третьим:
(29) Nantang-ìl frìp tute-t
'Змееволк кусает человека'.
(30) Nantang-Ø hahaw
'Змееволк спит'.
Здесь субъект переходного глагола — 'змееволк' во фразе (28) — имеет показатель -ìl, объект переходного глагола — 'человек' во фразе (29) — присоединяет показатель -t, а субъект непереходного глагола маркируется нулевым окончанием (-Ø). А вот в русском языке конструкция предложения иная: у нас субъект переходного и непереходного глагола обозначается одинаково, и 'змееволк' в обоих русских предложениях имеет одну и ту же форму. Языки с трехчастной конструкцией редки, но существуют — так устроен, например, индейский язык не-персе в США, а в айнском языке, на котором говорит около десятка человек в Японии, по тому же принципу ведут себя местоименные показатели лица и числа.
Система чисел в на'ви тоже вызывает интерес. Мы привыкли, что число бывает единственное и множественное. Иногда вспоминают, что в старославянском и древнерусском языке было двойственное число. Но в на'ви чисел еще больше — там есть и тройственное:
(31) nantang 'змееволк'
menantang 'два змееволка'
pxenantang 'три змееволка'
aynantang 'змееволки (четыре или больше)'.
Тройственное число действительно встречается в некоторых языках Океании (к примеру, в языке ток-писин), но обычно затрагивает только местоимения, а в на'ви, как видно из примеров, тройственное число есть и у существительных. В общем, многие естественные и искусственные языки могли бы позавидовать богатству языка на'ви.
Новояз
После языка на'ви со сложной и обильной грамматикой хочется броситься в другую крайность — и ее тоже легко найти. Джордж Оруэлл (1903–1950) в романе «1984» рассказывает про новояз — особый язык тоталитарного государства Океания. В основе новояза лежит обычный английский язык, чьи грамматика и лексика претерпели сильные изменения.
Петербургская исследовательница Наталья Заика в 2015 г. подробно проанализировала особенности оруэлловского языка87. Оказалось, что среди них есть как явления, встречающиеся в языках мира, так и весьма нетривиальные черты.
В частности, любое слово новояза может использоваться как глагол, существительное, прилагательное и наречие: «Слова thought 'мысль', например, в новоязе не было. Его место было занято словом think, которое выполняло функции как имени, так и глагола». Нам это непривычно (по-русски слова разных частей речи чаще всего образуются друг от друга с помощью суффиксов), но сам английский язык вполне близок к такому устройству: многие слова в нем могут использоваться в функции существительного, глагола и прилагательного, ср. water 'вода', to water flowers 'поливать цветы' и water vapour 'водяной пар'. Еще ближе к идеалу новояза язык самоа, которому некоторые исследователи и вовсе отказывают в существовании частей речи88.
Репертуар прилагательных в новоязе крайне скуден: из обычных английских остались лишь немногие, в частности good 'хороший', strong 'сильный', big 'большой', black 'черный' и soft 'мягкий'. В реальном мире такое совсем не редкость: в статье Роберта Диксона «Куда подевались все прилагательные?»89 отмечается, что во многих языках класс прилагательных ограничен и включает в себя около десятка или нескольких десятков слов. Значения, которые мы привыкли передавать прилагательными, в таких языках выражаются существительными или глаголами. Так, в языке игбо, на котором говорит примерно 20 млн человек в Нигерии, выделяется всего восемь прилагательных: ukwu 'большой', nta 'маленький', ọhụrụ 'новый', ocye 'старый', ojii 'темный', ọca 'светлый', ọma 'хороший', ọjọọ 'плохой'.
Антонимы в новоязе образуются с помощью отрицательной приставки un-. В качестве примеров Оруэлл приводит слова good 'хороший' и ungood 'плохой = нехороший', заменившие собой пару good ~ bad. Между парами light 'светлый' ~ unlight 'несветлый = темный' и dark 'темный' ~ undark 'нетемный = светлый' сам Оруэлл так и не сделал окончательного выбора. Как бы то ни было, эта черта новояза на общетипологическом фоне выглядит странно — не случайно именно эти значения выражаются совсем непохожими словами даже в бедном на прилагательные языке игбо.
Но главная особенность оруэлловского новояза — это, конечно, лексика. Она состоит из трех пластов: словарь A, словарь B и словарь C. В словарь A входят самые обычные, бытовые слова, число которых сведено к минимуму и которые по возможности избавлены от многозначности. Словарь С содержит технические термины, необходимые лишь специалистам. Самое интересное — это словарь B. Туда попадают сложные слова, специально сконструированные для политических нужд, например goodthink 'благомыслие / благомыслить / благомыслящий, благомысленный / благомысленно' (здесь и далее перевод Виктора Голышева). Словарь B плохо поддается переводу на обычный язык — старояз, к примеру, фраза Oldthinkers unbellyfeel Ingsoc 'Старомыслы не нутрят ангсоц' означает 'Те, чьи идеи сложились до Революции, не воспринимают всей душой принципов английского социализма'. Названия организаций, учений и стран в новоязе сокращаются, например, Records Department 'Отдел документации' превращается в Recdep 'доко'. Обилие сокращений и сложных слов Оруэлл позаимствовал из языка советского времени, который живет и здравствует вокруг нас до сих пор — пусть анекдотичного главначпупса (главного начальника по управлению согласованием) в реальности и не встретишь, но завуч (заведующий учебной частью), прораб (производитель работ) и многие другие прижились и существуют.
Впрочем, новояз едва ли можно назвать языком как таковым. Как пишет Максим Кронгауз, «это, скорее, система, а не отдельные разрозненные элементы, хотя и о языке в полном смысле этого слова мы едва ли можем говорить»90. Однако оруэлловская идея новояза оказалась чрезвычайно актуальной для стран с тоталитарным строем, да и не только. Как английское слово Newspeak, так и русское слово новояз обросло множеством ассоциаций и перестало связываться непосредственно с теми особенностями, который Оруэлл вложил в свой язык: теперь так можно назвать любой не слишком понятный манипулятивный язык, который негативно оценивается говорящим.
Хорукор и птидепе
Чешский писатель и политический деятель Вацлав Гавел (1936–2011) в 1965 г. написал пьесу «Меморандум», в которой неназванное учреждение сперва переходит с обычного человеческого языка на вымышленный язык птидепе, а затем — на язык хорукор. Разработать эти языки Гавелу помог его брат Иван, специалист в области информатики.
Назначение языка птидепе состоит в том, чтобы избегать любых недопониманий. Именно поэтому в нем нет не только омонимов (одинаково звучащих и пишущихся слов с разным значением), но даже и сколько-нибудь похожих слов, как, например, posel 'посланник' и osel 'осел' в чешском. Самое главное в птидепе — это принцип 60%-ного различия: любое слово отличается от любого слова той же длины по крайней мере на 60%. Учитель языка птидепе Перина излагает такое рассуждение: «Из всех 5-буквенных комбинаций 26 букв алфавита, которых насчитывается 11 881 376, можно выбрать 432 комбинации, каждая из которых отличается от другой тремя буквами, то есть на 60% от общей длины. Из этих 432 комбинаций 17 удовлетворяют и остальным требованиям языка и являются словами птидепе. Сразу же становится ясно, почему в птидепе часто встречаются длинные слова». Чем короче слово на птидепе, тем более общим значением оно обладает. Рекорд по длине держит слово 'речной стриж', которое состоит из 319 букв (как оно выглядит, Гавел так и не сообщил читателям); самое короткое слово gh обозначает 'что-либо'. В резерве держится еще более короткое слово f — на случай, если появится понятие более общее, чем 'что-либо'.
Напротив, в языке хорукор близкие понятия выражаются как можно более похожими словами; так, понедельник на хорукор называется ilopagar, вторник — ilopager, среда — ilopagur, четверг — ilopagir, пятница — ilopageur, суббота — ilopagoor. «Как вы думаете, как будет воскресенье?» — спрашивает учитель, и получает ответ: ilopagor.
Создание птидепе и хорукора было бы невозможно без работ по теории информации: именно эта область науки обратила внимание на избыточность естественного языка и попыталась измерить ее количественно (напомню, что эта проблема уже обсуждалась в главе 3 в разделе про сольресоль). Избыточностью много занимался Клод Шеннон. Его эксперименты показали, что носитель английского языка способен по предшествующему контексту восстановить 69% букв в тексте, а значит, их теоретически можно было бы выбросить. Любой естественный язык выдерживает баланс между экономичностью (она выгодна говорящему, но невыгодна слушающему, который рискует запутаться) и избыточностью (она выгодна слушающему, потому что он все поймет правильно, но невыгодна говорящему, которому придется слишком много трудиться). В птидепе избыточность куда больше шенноновских 69%, а в хорукоре — куда меньше. Поэтому неудивительно, что в конце пьесы герои отказываются и от птидепе, и от хорукора, вновь переходят на родной язык и спокойно отправляются обедать.
На фоне птидепе и хорукора интересно посмотреть и на другие искусственные языки, в частности на языки международного общения. Обнаруживается, что они гораздо чаще похожи на хорукор, чем на птидепе. Поскольку их создатели обычно стремятся к максимальной простоте, минимальные различия в значении обычно выражаются в них минимальными различиями в форме. Например, если мы возьмем прошедшее время от русского глагола мазать и сравним его с настоящим, то убедимся, что значение времени выражается в этих формах три раза — в выборе основы (маза- ~ маж-), в наличии / отсутствии суффикса -л- и в выборе набора окончаний (нулевое, — а, — о, — и ~ -у, — ешь, — ет, — ем, — ете, — ут). Таким образом, русский язык обеспечивает очень сильную избыточность, но можно сказать, что он отдаляется от идеала, когда очень близкие понятия обозначаются очень близкими формами: слово мазал отличается от слова мажет на три звука из пяти (то есть на те самые 60%, на которые должны различаться между собой слова другого гавеловского языка — птидепе).
Русский пример, правда, не вполне идеален с точки зрения минимальности различий в значении, ведь в настоящем времени мы выражаем значение 3-го лица, а в прошедшем времени — мужского рода, а значит, можно было бы считать, что здесь более оправдано и 60%-ное различие в форме. Но вот чистый пример того же рода: английские формы breaks 'разбивает' и has broken 'разбил' отличаются только временем, а в форме — те же три различия: наличие или отсутствие has, изменение корневого гласного и суффикс -s vs. -en.
Если же мы посмотрим на искусственные языки, то обнаружим, что в абсолютном большинстве из них маленькое различие по значению будет соответствовать и маленькому различию по форме; например, в эсперанто 'мажет' — это ŝmiras, а 'мазал' — ŝmiris; 'разбивает' — disbatas, 'разбил' — disbatis. Если вспомнить еще претензию о том, что такие вещи нужно различать носителям языков с сильной редукцией безударных слогов, окажется, что в эсперанто различие между близкими понятиями часто оказывается таким же, как в хорукоре, или даже меньшим.
Правда, в случае с днями недели в эсперанто различие примерно столь же сильное, как и в естественных европейских языках — просто потому, что эсперанто — апостериорный язык, и названия дней недели в нем заимствованы из романских языков: lundo, mardo, merkredo, ĵaŭdo, vendredo, sabato, dimanĉo. А вот в большинстве априорных языков дни недели различаются примерно так же незначительно, как в хорукоре. Например, в языке ро их названия выглядят так: Tafac, Tafad, Tafaf, Tafag, Tafal, Tafam, Tafab (воскресенье идет раньше всех по алфавиту, потому что именно с него принять начинать неделю в США, откуда родом изобретатель языка). Похожую картину наблюдаем и в сольресоле: большинство дней недели отличаются друг от друга на одну ноту, и только воскресенье выглядит заметно иначе, потому что на него не хватило комбинаций из-за запрета сочетания трех одинаковых нот — сольсольдо, сольсольре, сольсольми, сольсольфа, сольсольля, сольсольси, сольдодо.
Таким образом, создав язык хорукор и показав его непрактичность, Гавел фактически продемонстрировал непрактичность и большинства априорных искусственных языков.
Звездный язык
В русской литературе тоже есть несколько примеров лингвоконструирования. Самый известный создатель искусственных языков из русских писателей — это, конечно, Велимир Хлебников (1885–1922). Его звездный язык дошел до нас как в рукописях, так и в опубликованных произведениях, в первую очередь — в поэме «Зангези».
После нескольких юношеских экспериментов, Хлебников пришел к своей идее звездного языка. В одной из рукописей он так описывает основной его принцип, выражающийся в противопоставлении гласных и согласных91:
«Язык сдел‹ал› 2 начала, и согла‹сный› каждый есть особый прост‹ой› мир, и гласн‹ые›, кот‹орые› условн‹ы›, относ‹ят› эти миры друг к дру‹гу›. Гласн‹ые› алгебраичн‹ы›, это величи‹ны› и ч‹исла›, согл‹асные› — куски пространства».
Для примера рассмотрим описание звездных согласных, которое мы находим в поэме «Зангези»:
Вэ значит вращение одной точки около другой (круговое движение).
Эль — остановка падения, или вообще движения, плоскостью, поперечной падающей точке (лодка, летать).
Эр — точка, просекающая насквозь поперечную площадь.
Пэ — беглое удаление одной точки прочь от другой, и отсюда для многих точек, точечного множества, рост объема (пламя, пар).
Эм — распыление объема на бесконечно малые части.
Эс — выход точек из одной неподвижной точки (сияние).
Ка — встреча и отсюда остановка многих движущихся точек в одной неподвижной. Отсюда конечное значение Ка — покой; закованность.
Ха — преграда плоскости между одной точкой и другой, движущейся к ней (хижина, хата).
Че — полый объем, пустота которого заполнена чужим телом. Отсюда кривая, огибающая преграду.
Зэ — отражение луча от зеркала. — Угол падения равен углу отражения (зрение).
Гэ — движение точки под прямым углом к основному движению, прочь от него. Отсюда вышина.
Легко видеть, что звездный язык отличается тем, какую роль в нем играют буквы. В естественном языке звук (и соответствующая ему буква) — единицы односторонние, то есть имеющие только форму, но не значение; значение получают уже целые морфемы (корни, приставки, суффиксы и т.п.) и слова. У Хлебникова же каждой букве приписано то или иное значение. Видно, что у таких значений есть два источника. Первый и главный — русские слова и корни, которые начинаются с этой буквы. Например, первоисточником значения буквы эм явно послужили слова малый, маленький, буквы зэ — зеркало, и так далее. Иногда слова-источники приводятся как примеры, иногда — входят в толкование.
Разумеется, можно было бы сформулировать иначе и сказать, что универсальное значение букв (и звуков) объясняет то, что именно с них начинаются соответствующие русские корни, — и, вероятно, именно это подразумевает Хлебников. Но довольно легко продемонстрировать, что это не так: попробуйте предъявить кому-нибудь пять-шесть хлебниковских толкований, а потом попросите этого человека истолковать еще несколько букв. Скорее всего, он легко воспроизведет стиль, но не попадет в значение, предложенное Хлебниковым. Вот несколько примеров, которые мне удалось получить таким образом:
Эс — конец пути, завершение (смерть, стоп);
Зэ — спираль, криволинейное движение (завиток, завихрение);
Че — фрагмент, незаконченность (часть, черта).
Разумеется, ценители творчества Хлебникова отнесутся к этим экспериментальным толкованиям с презрением и скажут, что им недостает художественной силы, но ясно, что и подлинные хлебниковские толкования, и толкования участников эксперимента имеют только поэтическую ценность (возможно, бо́льшую или меньшую), но никак не научную.
Второй источник значений хлебниковских букв — это их формы. К примеру, значение прямого угла связывается с буквой гэ потому, что буква Г, собственно говоря, и имеет форму прямого угла.
Русский язык различим и за хлебниковским словообразованием. Так, в той же поэме «Зангези» приводится целый ряд — несколько десятков — обозначений разных видов ума. Вот фрагмент этого перечня:
Изум — выпрыг из пределов бытового ума.
Даум — утверждающий.
Ноум — спорящий.
Суум — половинный ум.
Соум — разум-сотрудник.
Нуум — приказывающий.
Хоум — тайный, спрятанный разум.
Быум — желающий разум, сделанный не тем, что есть, а тем, чего хочется.
Во-первых, из русского языка заимствован сам корень -ум-, а во-вторых, присоединяемые к нему приставки тоже имеют русское происхождение. Выпрыг из пределов бытового ума выражается обычной русской приставкой из-, в утверждающем уме в качестве приставки используется слово да, и так далее. Пожалуй, в этом фрагменте списка некоторые сложности в интерпретации могут вызывать слова суум (но вспомним русскую приставку су-, которая примерно такое значение имеет в словах сукровица, супесь и так далее) и хоум (может быть, от ховать 'прятать'?). Понятно, что это очень грубый анализ, а можно исследовать вымышленный язык Хлебникова и гораздо более подробно (см., например, обстоятельный разбор слов на -ум у Вяч. Вс. Иванова92), но общий вывод понятен: звездный язык Хлебникова — это выдающаяся поэтическая игра с русским языком, но все же не шаг к универсальному языку.
Язык ангелов на Венере
В одном из последних своих стихотворений «На далекой звезде Венере…», написанном за несколько недель до расстрела, Николай Гумилев (1886–1921) рисует идиллический внеземной мир, одной из особенностей которого является язык с необычными свойствами:
На далекой звезде Венере
Солнце пламенней и золотистей,
На Венере, ах, на Венере
У деревьев синие листья.
Всюду вольные звонкие воды,
Реки, гейзеры, водопады
Распевают в полдень песнь свободы,
Ночью пламенеют, как лампады.
На Венере, ах, на Венере
Нету слов обидных или властных,
Говорят ангелы на Венере
Языком из одних только гласных.
Если скажут «еа» и «аи» —
Это радостное обещанье,
«Уо», «ао» — о древнем рае
Золотое воспоминанье.
На Венере, ах, на Венере
Нету смерти терпкой и душной,
Если умирают на Венере —
Превращаются в пар воздушный.
И блуждают золотые дымы
В синих, синих вечерних кущах,
Иль, как радостные пилигримы,
Навещают еще живущих.
Итак, о языке ангелов с Венеры мы знаем совсем мало, но достаточно для того, чтобы подметить, что он принципиально отличается от человеческих языков.
Во-первых, в нем имеется необычный лексический состав: «нету слов обидных и властных». Примерно так же устроен язык гуигнгнмов — мыслящих лошадей в «Путешествиях Гулливера» Джонатана Свифта: по словам рассказчика, в их языке нет слов, относящихся ко злу. Но на соседней с Венерой планете такое бывает редко, хотя попытки убрать из языка обидные, грубые или почему-то еще считающиеся плохими слова регулярно предпринимаются и там. Например, с 1 июля 2014 г. в России законодательно запрещено использовать в книгах нецензурную брань, если только книга не упакована в пленку и не сопровождается специальным предупреждением о том, что ожидает ее читателя. Вот фрагмент закона «О государственном языке Российской Федерации», в котором устанавливается эта норма:
Распространение экземпляров аудиовизуальной продукции и фонограмм на любых видах носителей, экземпляров печатной продукции (за исключением продукции средств массовой информации), содержащих нецензурную брань, без специальной упаковки и текстового предупреждения в виде словосочетания "содержит нецензурную брань" влечет наложение административного штрафа на граждан в размере от двух тысяч до двух тысяч пятисот рублей; на должностных лиц — от четырех тысяч до пяти тысяч рублей; на юридических лиц — от сорока тысяч до пятидесяти тысяч рублей.
Давайте на мгновение задумаемся: в чем практический смысл этого закона? Верно ли, что он написан в надежде когда-нибудь искоренить употребление слов, которые законодатели считают неприемлемыми? Очевидно, что этого не произойдет: русская нецензурная брань — это не то, что узнают из книг, и было бы наивно считать, что целлофановая пленка с надписью «содержит нецензурную брань» (которая обычно сопровождается еще и пометой 18+) позволит остановить распространение мата. Конечно, в книгах его станет меньше; например, даже если бы я захотел выругаться в этой книге, я не стал бы этого делать, потому что пленка слегка удорожит книгу и может плохо повлиять на продажи. Но даже если я этого не сделаю, это вовсе не означает, что кто-то из моих читателей не знает и не узнает тех слов, которые закон запрещает мне свободно употреблять, — я уверен, что эти слова всем прекрасно известны еще со школьных лет. Как ни неожиданно, закон против мата выполняет прямо противоположную функцию: делая нецензурную брань запретной, он стабилизирует ее статус, не давая ей стать рядовым и повседневным явлением. Именно благодаря тому, что я не могу написать здесь кое-какие слова, можно быть уверенным, что четвероклассники так и будут шепотом передавать их из уст в уста, а взрослые будут украшать ими анекдоты и выражать с их помощью сильные чувства. Наоборот, свобода употребления была бы гибельна для особого статуса таких слов: какой интерес ругаться словом, которое нигде не запрещено?
Часто говорят, что русский (или славянский) мат не имеет аналогов в других языках. Пожалуй, имеет смысл высказаться более осторожно: самое необычное в нем — это стабильность перечня неодобряемых слов и корней, которая, как мы видим, отчасти вызвана и законодательной поддержкой. В любом языке можно найти слова, которые в конкретный исторический период произносить на публике не принято, но допустимо в какой-нибудь узкой группе или в специфичной ситуации. Те, кто смотрит американские фильмы, иногда удивляются тому, как легко в них употребляются слова fuck и shit (первое не стану переводить, для того чтобы не подпасть под действие Закона о государственном языке, а второе — потому, что его русские аналоги хотя и не подсудны, но в обществе звучат несколько вызывающе). Однако, не будучи носителями английского языка и не живя в языковой среде, мы можем не задумываться о том, что есть другие табуированные слова, которых мы просто не слышим. Известный американский лингвист Джон Макуортер недавно опубликовал статью, в которой анализирует историю табуированной лексики в английском языке93. Он показывает, что в Средневековье в английском языке недопустимыми считались ругательства с упоминанием бога (например, By God! — совершенно никого сейчас не пугающее выражение, примерно как русское Боже мой!), а 1960-е гг. были отмечены нетерпимым отношением к слову fuck, которое сейчас уже не кажется таким крепким. Зато сейчас есть ругательство, которое Макуортер демонстративно не решается процитировать и называет описательно N-word: это слово nigger. Запретность этого слова постепенно начинает переноситься и в русский язык. Возвращаясь к Гумилеву, можно вспомнить строчку из его стихотворения «Галла»: «Жирный негр восседал на персидских коврах» — на современный слух она звучит чудовищно. Хотя без неприятных эпитетов русское слово негр большинству русскоговорящих людей все еще кажется менее обидным, чем, скажем, слово черный, при том что в английском языке Black куда более нейтрально.
Есть, кстати, и слова на f, которые редко доведется услышать в американском фильме: fag и faggot. И то и другое — обозначения гомосексуала. Например, когда в 2013 г. актер Алек Болдуин употребил слово faggot по отношению к назойливому папарацци, он подвергся резкому публичному осуждению. Кстати, и само русское слово гомосексуал наглядно иллюстрирует процесс изменения, происходящий в языке: в последние несколько лет оно стало заменой для слова гомосексуалист, которое теперь воспринимается как оскорбительное все более широкими слоями общества.
Это пример того, как нейтральное слово постепенно становится оскорбительным, но противоположный случай тоже довольно типичен. Представители группы, которая обозначается обидным словом, могут начать использовать это слово как маркер идентичности; скажем, афроамериканцы вполне могут употреблять слово nigger в разговоре между собой, и тогда это вовсе не оскорбление, а обращение типа русского братан.
Случаи, когда какое-то слово оказывается запрещенным к употреблению, есть не только в русском и английском языке, а в языках всего мира. Особенно известны они на примере Австралии и Океании, откуда пришло и само слово табу, обозначающее такие явления. Скажем, в языке Западной пустыни — одном из крупнейших языков аборигенов Австралии — запрещено произносить слова, похожие на имена недавно умерших людей, что приводит к лексическим заменам. Например, в одном из диалектов после смерти человека по имени Ngayunya (Нгаюня) пришлось заменить местоимение 'я', звучавшее как ngayu (нгаю), на ngankyu (нганкю). Правда, потом и это слово подверглось табуизации, но тут на помощь пришел английский язык, из которого было заимствовано слово mi (ми), а из других диалектов вернулось слово ngayu, запрет на которое тем временем ослаб: слишком уж давно умер Нгаюня94.
По всей вероятности, тяга к табуированию лексики и наличие слов, воспринимаемых как оскорбительные, — это универсальное свойство человеческого языка, и нет ни одного общества, в котором она бы так или иначе не проявлялась. Именно это свойство и делает явным гумилевский язык ангелов. Надо только помнить, что нет слов, оскорбительных из-за каких-то своих внутренних свойств — все они таковы только потому, что таковыми их принято считать в обществе, которое ими пользуется.
Вторая особенность придуманного Гумилевым языка — это его звуковой инвентарь. В главе 2 в разделе про сольресоль упоминалось, что земные языки могут быть очень богаты звуками (больше сотни), а могут быть и очень бедны (около десятка). Но все человеческие языки имеют в своем составе как согласные, так и гласные. На язык, изобретенный Гумилевым, больше всего похожи некоторые языки Океании и Папуа — Новой Гвинеи, в которых действительно очень мало (но все же не ноль!) согласных: например, в гавайском их насчитывается восемь, а в языке ротокас, признанном мировым рекордсменом, — шесть: p, t, k, v, r, g. Всемирная декларация прав человека на гавайском языке начинается так: Hānau kū'oko'a 'ia nā kānaka apau loa — и, пожалуй, ничего более близкого к языку ангелов с Венеры на Земле не найти.
Таким образом, получается, что Гумилев придумал по крайней мере два необычных свойства для языка своих ангелов, которые действительно радикально отличают его от земных языков. Выходит, что пусть Венера и ближе, чем хлебниковские звезды, но язык на ней куда экзотичнее.
Заключение
В этой главе обсуждались языки из самых разных книг и фильмов — одни разработанные более подробно, как у Толкина, другие — менее, как у Гавела или Гумилева. Из примеров видно, что артланги удобны для своих создателей тем, что не обязательно прорабатывать их в деталях (хотя при желании можно). Если основатель международного вспомогательного языка вынужден разработать и грамматику, и обширный словарь, то авторы художественных языков часто ограничиваются намеком на одно-два интересных свойства, и для создания колорита этого оказывается вполне достаточно. А порой о таких неразработанных языках даже интереснее думать, чем о разработанных подробно, — ведь остается огромный простор для воображения и домысливания. Например, почему бы не попытаться самому построить список слов, подходящих для использования в птидепе?
Лингвоконструирование в научной лингвистике
Вымышленные языки и наука
Как говорилось во введении, научная лингвистика довольно скептически относится к искусственным языкам. Тем не менее в некоторых областях лингвистики языки, никем никогда не слышанные и не виденные, заняли вполне достойное место. О трех таких областях и пойдет речь дальше — это, во-первых, восстановление древних языков, во-вторых, лингвистические эксперименты, моделирующие языковую эволюцию, а в-третьих, семантика. Все это области разной степени почтенности: зачатки семантики появились вместе с первыми толковыми словарями, реконструкции древних языков примерно два века, а моделированию языковой эволюции меньше 50 лет — но все они по-своему интересны и заслуживают внимания.
Реконструкция как лингвоконструирование
Как известно, русский, английский, французский, греческий и многие другие языки родственны и относятся к индоевропейской семье языков. Это означает, что они произошли от общего предка, называемого индоевропейским или праиндоевропейским языком. На этом языке-предке говорили примерно 6000 лет назад, но его никто не видел и не слышал: ни письменных текстов, ни тем более аудиозаписей на нем не сохранилось. Тем не менее мы можем довольно уверенно судить о том, каким он был. Дело в том, что у лингвистики есть способы проникнуть вглубь веков и узнать, как звучал язык, от которого не осталось ничего, кроме языков-потомков. Способы эти работают благодаря тем механизмам, по которым изменяется язык.
Особенно хорошо эти механизмы прослеживаются в фонетике. В качестве примера посмотрим на несколько слов древневерхненемецкого языка, на котором говорили в VIII–XI вв., и его потомка — современного немецкого языка:
Попробуем теперь ответить на вопрос: как в современном немецком языке выглядит слово 'вошь', если в древневерхненемецком оно выглядело как lūs? Вы легко дадите ответ: Laus. Построив эту форму, вы подсознательно исходили из очень важной предпосылки: древневерхненемецкое ū во всех словах переходит в au. Вы не допустили мысли, что, может быть, в одних словах оно переходит в au, в других — в e, а в третьих — в o. Наблюдения над тем, как развиваются языки, привели лингвистов к тому же выводу: звуковая система языка изменяется не хаотично, а по строгим фонетическим законам — если в каком-то языке один звук переходит в другой, то этому изменению подвергаются абсолютно все слова, в которых содержится этот звук.
Другое дело, что эти законы могут формулироваться хитрее, чем просто «звук A переходит в звук B». Посмотрим еще на несколько слов:
На первый взгляд кажется, что идея о безысключительности фонетических законов опровергнута: i то переходит в e, то сохраняется. Но если присмотреться, то не все потеряно, просто закон надо формулировать с дополнительным условием. Он будет выглядеть так: «Древневерхненемецкое i во втором слоге переходит в немецкое e».
Это показывает, что фонетические законы могут иметь чуть более сложную формулировку: «Звук A переходит в звук B в положении X». Зная это, можно повнимательнее поизучать судьбу древневерхненемецкого ū, правило для которого на самом деле тоже сложнее. Вот еще несколько слов:
Теперь видно, что если во втором слоге стоит i, то ū переходит не в au, а в äu (читается «ой»). Значит, наш закон надо уточнить: «Древневерхненемецкое ū переходит в немецкое au, если по-древневерхненемецки во втором слоге не было i, и в немецкое äu, если по-древневерхненемецки во втором слоге было i». Закон стал выглядеть более громоздким, но все равно остался законом, позволяющим для каждого слова определить, что с ним случится. Например, теперь мы легко можем образовать немецкое слово 'вши', которое по-древневерхненемецки звучало как lūsi.
Если мы возьмем два языка, произошедших от одного предка, то окажется, что в одном языке действовали одни фонетические законы, а в другом — другие. Так, в древнерусском был особый звук, обозначавшийся буквой ѣ (ѣ, «ять»). В русском языке он перешел в е, а в украинском — в і. В результате между языками возникают регулярные фонетические соответствия: так, русскому е соответствует украинское і в словах лето — літо, вера — віра, меняли — міняли.
Поскольку до нас дошли памятники древнерусского языка, мы знаем, что происходило: из форм типа лѣто получились пары соответствий типа лето — літо. Таким образом, мы можем наблюдать и процесс действия фонетических законов, и получившиеся в результате фонетические соответствия. А теперь представьте себе, что древнерусские памятники до нас не дошли и перед нами только современные языки. У нас есть только соответствия, но нет ни языка-предка, ни фонетических законов. Оказывается, что и то и другое можно восстановить:
Даже ничего не зная об истории этих языков, мы легко скажем, что в языке-предке русского и украинского в словах 'нести', 'петля', 'десять' в первом слоге был один звук (е1), а в словах 'лето', 'вера' и 'меняли' — другой (е2). е1 в обоих языках дал е, а на е2 подействовали разные фонетические законы, так что по-русски он дал е, а по-украински — і[11].
То, что мы только что сделали, называется реконструкцией: проанализировав материал нескольких языков, мы восстановили их язык-предок и фонетические законы, позволяющие перейти от этого языка-предка к потомкам.
В нашем русско-украинском примере легко убедиться, что реконструкция истинна, ведь древнерусский язык сохранился в текстах, и там на месте е1 пишется буква е, а на месте е2 — буква ѣ. Мы как бы решили задачу из учебника математики, а потом заглянули на страничку с ответами, чтобы проверить правильность полученного результата. Набрав еще таких задач с готовым ответом, мы можем удостовериться, что наш метод реконструкции дает правильные выводы. И тогда можно будет смело, вооружившись этим методом, приниматься за новые задачи без готовых ответов — реконструировать языки, от которых письменных свидетельств не осталось, например праиндоевропейский.
Собственно говоря, именно этим и занимается индоевропеистика уже 200 лет. В конце XVIII в. британский ученый Уильям Джонс (1746–1794) высказал предположение, что санскрит, латынь, древнегреческий и другие языки восходят к некоему общему предку, не дошедшему до нас:
Невзирая на то, насколько древен санскрит, он обладает удивительной структурой. Он более совершенен, чем греческий язык, более богат, чем латинский, и более изыскан, чем каждый из них, и в то же время он имеет столь близкое сходство с этими двумя языками как в корнях глаголов, так и в грамматических формах, что оно едва ли может быть случайностью; это сходство так велико, что ни один филолог, который бы занялся исследованием этих трех языков, не смог бы не поверить тому, что они произошли из общего источника, которого, возможно, уже не существует. Есть схожие, хотя и не столь сильные причины полагать, что готский и кельтский произошли из того же источника, что санскрит, хотя и смешались с совсем другим языком; к той же семье можно добавить и древнеперсидский, если бы в этом докладе было уместно обсуждать персидские древности95.
Реконструкция языка-предка может идти двумя путями, и оба они активно используются в индоевропеистике. Во-первых, можно сравнивать между собой несколько языков (как мы делали выше с русским и украинским) и пытаться найти для них общий источник и убедительную историю его преобразования — тогда получается то, что называется внешней реконструкцией. А во-вторых, можно смотреть на один язык, подмечать в нем странности и нерегулярности и пытаться понять, откуда они взялись, и строить гипотезы относительно того, как старая регулярность сменилась новой нерегулярностью, — это внутренняя реконструкция.
Именно таким путем знаменитый швейцарский лингвист Фердинанд де Соссюр (1857–1913), анализируя спряжение глаголов санскрита (древнеиндийского языка), в 1878 г. доказал существование согласных звуков, которых ни в санскрите, ни в каком либо другом индоевропейском языке никто не слышал96. В санскрите насчитывается 10 глагольных классов, различающихся способом образования настоящего времени от корня. Внимание Соссюра привлекли два из них, имеющие номера VII и IX:
Сняв несколько фонетических эффектов, хорошо известных уже к середине XIX в. (например, переход мягкого индоевропейского ǵ в корне 'соединять' в j или k в зависимости от последующего согласного, переход ai в ē и au в ō и так далее), а также обозначив звуки v и y как u̯ и i̯, чтобы показать, что это неслоговые варианты u и i, получаем те же формы в таком виде:
Видно, что в VII классе корень в каждом случае состоит из трех звуков, но может разрываться грамматическими показателями — так же, как мы уже видели в иврите: i̯u̯g- 'соединять', u̯rg- 'скручивать', bhi̯d- 'расщеплять'[12]. Если обозначить корневые звуки цифрами 1, 2 и 3, то модели образования форм выглядят так:
IX класс выглядит очень похоже, но все же эти правила к нему применимы плохо; в частности, там не выделяются три корневых согласных. Идея Соссюра состояла в том, что раз их там нет, а они должны быть, надо постулировать их на более глубоком историческом уровне. Предположим, что корень 'чистить' выглядел как pu̯H-, а корень 'петь' — как grH-. Тогда мы получаем такие формы:
Из форм с H более новые формы без H выводятся при помощи двух простых правил:
1) между гласным и согласным H выпадает, а гласный удлиняется: punaHmi > punāmi, gr̥Hta- > gr̥̄ta-;
2) когда H стоит между согласными, после него появляется вставной гласный i, а затем H выпадает: garHtum > garHitum > garitum.
Таким образом, на основании чисто логических соображений Соссюру удалось восстановить древнее индоевропейское состояние. Спустя полвека, в 1927 г., польский лингвист Ежи Курилович (1895–1978) обнаружил звук, соответствующий восстановленному в нашем примере H, в хеттском языке, и это окончательно сделало такие звуки (так называемые ларингальные) полноправными элементами реконструируемой праиндоевропейской фонетической системы.
Вообще говоря, реконструкция праязыка не так уж далека от апостерирорного лингвоконструирования, с той только разницей, что перед лингвистом, занимающимся реконструкцией, стоит куда больше методологических ограничений. За долгие годы кропотливой работы индоевропеисты сумели реконструировать фонетическую систему праиндоевропейского языка и понять, как из нее развились системы языков-потомков. Похожими методами восстановили и его морфологию, и синтаксис, и словарь. Для каждого уровня языка, как для фонетики, надо было получить модель, убедительную саму по себе и позволяющую сформулировать правила перехода к языкам-потомкам. Такие модели и были построены, и сейчас мы довольно хорошо понимаем, какие падежи и склонения были у праиндоевропейцев, сколько у них было глагольных времен, в каком порядке ставились члены предложения и какими словами они называли самые разные предметы и действия. Не будет преувеличением сказать, что о праиндоевропейском языке известно больше, чем о некоторых языках, на которых говорят на Земле в наши дни. И только одного у нас нет от праиндоевропейского языка — текстов.
И, может быть, не случайно почти в то же время, когда начали массово появляться искусственные языки для международного общения — во второй половине XIX в., в индоевропеистике появился первый (и тоже искусственный) текст на праиндоевропейском языке. Немецкий лингвист Август Шлейхер (1821–1868) решил доказать: реконструкция праиндоевропейского языка продвинулось так далеко, что на нем уже можно сочинять тексты. Вот он и написал басню на праиндоевропейском языке, которая приводится ниже с пословным и литературным переводом:
'Овца, у которой не было шерсти (стриженая овца), увидела коней: один вез тяжелую повозку, другой — большой груз, а третий быстро нес человека. Овца сказала коням: «Сердце мое сжимается, когда я вижу, как человек погоняет коней». Кони сказали: «Послушай, овца, это у нас сердце сжимается, когда мы видим, что человек-господин делает из овечьей шерсти теплую одежду для себя, а у овец шерсти не остается». Услышав это, овца убежала в поле'.
За те 150 лет, что прошли со времен Шлейхера, индоевропеистика сильно изменилась — например, появилось и закрепилось соссюровское открытие ларингальных согласных. Чтобы оценить масштаб изменений, приведем ту же самую басню, переведенную в 2008 г. немецкой исследовательницей Роземари Люр на праиндоевропейский язык в том виде, в каком его принято реконструировать сейчас97. Легко заметить, что наука не стояла на месте, а продвинулась за полтора века очень далеко вперед:
h2ówis, (H) yésmin h2wlh2néh2 ne éh1est, dedork̑e (h1) ék̑wons, tóm, wóg̑hom gwérh2um wég̑hontm, tóm, bhórom még̑oh2m, tóm, dhg̑hémonm h2oHk̑ú bhérontm. h2ówis (h1) ék̑wobhos ewewkwe (t): k̑ḗrd h2ghnutoy moy widntéy dhg̑hmónm (h1) ék̑wons h2ég̑ontm. (h1) ék̑wōs ewewkwent: k̑ludhí, h2ówi! k̑ḗrd h2ghnutoy widntbhós: dhg̑hémō (n), pótis, h2wlnéh2m h2ówyom kwnewti sébhoy gwhérmom wéstrom; h2éwibhoskwe h2wlh2néh2 né h1esti. Tód k̑ek̑luwṓs h2ówis h2ég̑rom ebhuge (t).
Более того, теперь басню Шлейхера можно даже послушать: американский индоевропеист Эндрю Берд в 2013 г. не только предложил свою версию реконструкции (h2áu̯ei̯ h1i̯osméi̯ h2u̯l̥h1náh2 né h1ést, só h1éḱu̯oms derḱt…), но и сделал ее аудиозапись98. Конечно, в его праиндоевропейском языке явно слышится английский акцент, но это лучшее приближение к звучанию 6000-летней давности, которое у нас есть сегодня.
Таким образом, 200 лет лингвисты шли (и продолжают идти) к языку, на котором говорили индоевропейцы 6000 лет назад. Неудивительно, что реконструкция нигде не засвидетельствованного языка в конце концов нашла и более тесную связь с лингвоконструированием. Так появился проект современного индоевропейского языка Карлоса Килеса и Фернандо Лопеса-Менчеро99.
В 2012 г. вышло третье, последнее на сегодняшний день издание грамматики этого языка. Она основывается на научной реконструкции праиндоевропейского языка, при этом несколько приспособляя ее к современности. Разумеется, этот язык не предназначен для того, чтобы стать международным вспомогательным языком: для этого он слишком сложен. Вот как выглядят парадигмы единственного числа слов 'ночь' и 'нога' в этом языке:
Уже по этим 14 формам видно, что предлагать такой язык в качестве международного было бы наивно: в нем мы находим и непростые чередования (основы pod- и ped- в разных падежах), и противопоставление слов с ударением (типа nóqtejei) словам без ударения, примыкающим к соседнему ударному слову (типа noqtim), и контраст долгих и кратких дифтонгов (noqtei ≠ noqtēi). Килес и Менчеро, правда, пишут на обложке своей книги, что она пригодится широкому кругу читателей, интересующихся историей языков и желающих говорить на языке-предке самой крупной языковой семьи в мире, но едва ли человек, не потративший годы на изучение индоевропеистики как науки, захочет разбираться во всех тонкостях склонения, спряжения и фонетики. Авторы полагают, что их язык мог бы играть ту роль, которую играл санскрит в Индии середины I тысячелетия н. э.: на этом языке уже никто не говорил как на родном, но тем не менее образованные люди пользовались им как в устной, так и в письменной речи. Похожей была и роль латыни в Средние века.
В качестве примера текста на современном индоевропейском языке возьмем молитву «Отче наш»100; к ней дается русский и латинский текст, чтобы было легче искать общие слова, например nōmṇ и латинское nomen 'имя', woljā, воля и voluntas и так далее:
Впрочем, замысел современного индоевропейского языка пока не увенчался успехом и вряд ли им увенчается. Этому есть несколько причин. Во-первых, как сказано выше, получившийся язык сложен: даже несмотря на то, что некоторые исключения при переходе на уровень индоевропейской реконструкции удается устранить, все равно его грамматика, а особенно морфология очень непроста. Во всяком случае, мы не смогли бы так же легко разобраться в индоевропейской грамматике, посмотрев на один короткий текст «Отче наш», как сделали это с эсперанто на примере «Паруса» Лермонтова. Во-вторых, ясно, что в современном мире не существует индоевропейской национальной самоидентификации: никто не осознает себя как представителя индоевропейского народа вместе с французами, бенгальцами, таджиками, датчанами, осетинами и так далее. Таким образом, в отличие от литературного немецкого языка, нюнорска и иврита, современный индоевропейский язык так и остается не более чем игрой ума.
Экспериментальное лингвоконструирование
Еще одна область исследований, в которой могут понадобиться сконструированные языки, — это изучение языковой эволюции. В предыдущем разделе мы обсудили, как меняются языки, но изображали это изменение как некий абстрактный процесс, происходящий со звуками или цепочками звуков. Ясно, что на самом деле это лишь приближенная модель: ни в какой момент времени не произошло такого, что все носители немецкого языка вдруг вместо долгого ū стали произносить au. Это постепенный процесс, который длится веками и затрагивает далеко не всех носителей языка одновременно. Более того, не исключено, что старшие носители немецкого языка даже не замечали, что младшие произносят на месте их ū чуть более дифтонгический гласный; эти младшие, в свою очередь став старшими, не замечали, что их дети произносят немного другой гласный, и так далее.
Что же позволяет языку меняться так, что не разрушается взаимопонимание между говорящими? Это одно из тех свойств, которые придают языку сложность и которые так раздражают многих создателей искусственных языков, — избыточность101. Так, например, в языке-предке древнеанглийского языка (назовем его западногерманским) множественное число от слова *fōt 'нога' образовывалось при помощи окончания -i: *fōti. В какой-то момент i стало вызывать автоматическое изменение корневого гласного, так что *fōti стало звучать скорее как *fœ̄ti (œ̄ — долгий гласный наподобие звука, обозначаемого немецкой буквой ö или французским eu). На этом этапе развития языка множественное число выражалось избыточно, дважды — и изменением корневого гласного, и окончанием. Для старших носителей западногерманского языка ситуация была простой: — i — основной выразитель значения числа, а изменение гласного — просто дополнение к нему. Но новые поколения получили своего рода возможность выбирать, что считать основным показателем множественного числа, а что — дополнительным. В результате основным показателем стало чередование гласных, а окончание -i и вовсе отпало. Так получились раннедревнеанглийские формы fōt ~ fœ̄t, которые затем превратились в fōt ~ fēt, а затем — в foot ~ feet102.
В современном русском языке утрачивается звук [ж':] (долгое мягкое ж), который старшие носители русского языка произносят в словах дрожжи, вожжи, езжу, позже, сожжение, мозжечок, можжевельник. Одновременная долгота и мягкость избыточны, поэтому молодые носители русского языка оставляют только долготу, утрачивая мягкость. Но важно, что об этом процессе мы не можем просто сказать «произошло изменение [ж':] в [ж:]»: мы видим, что изменение происходит с разной скоростью в разных словах у разных людей. Многие читатели этой книги наверняка говорят дро[ж':]и, но не могут даже помыслить себе произношение со[ж':]ение— во всяком случае, когда я пару лет назад услышал его из уст одного академика РАН, я был глубоко изумлен. И, конечно, у разных людей бывают разные личные истории: скажем, кто-то вырос с бабушкой, благодаря этому усвоил больше старых черт и чаще произносит мягкое [ж':].
Таким образом, мы видим, что изменения в языке происходят постепенно, а не мгновенно и во многом зависят от того, как именно идет процесс передачи языка из поколения в поколение. Такие изменения очень хочется смоделировать в экспериментальных условиях, создав то, что называется моделью пошагового обучения103: язык передается от одного участника эксперимента к другому, а мы наблюдаем, что и как при этом изменяется. Но возникает труднопреодолимая сложность: жизнь исследователя слишком коротка, чтобы наблюдать за передачей реальных языков. Приходится делать одно из двух: либо моделировать и самих участников эксперимента при помощи компьютера (но при этом обычно делается так много упрощающих предположений, что ценность подобных исследований может оказаться ограниченной), либо предложить участникам эксперимента изучать не полноценные естественные языки, а компактные искусственные языки, специально сконструированные для нужд эксперимента. Это направление на стыке когнитивной психологии и экспериментальной лингвистики распространилось примерно 50 лет назад104 и с тех пор получило довольно большую популярность. Такой тип экспериментов даже имеет специальное название: Artifical Grammar Learning (AGL; изучение искусственной грамматики) или Artificial Language Learning (ALL; изучение искусственного языка).
В качестве примера можно привести исследование, которое в 2015 г. провели Александр Бердичевский из Университета Тромсе (Норвегия) и Артур Семенюк из Калифорнийского университета в Сан-Диего105. Участники их эксперимента получали такое задание:
Вы участвуете в космической экспедиции, налаживающей контакт с обитателями далекой планеты Эпсилон. Эпсилонцы приветливы и охотно показывают свою планету.
Сегодня эпсилонец по имени Сеуссе хочет научить вас своему языку. Он будет показывать вам фотографии эпсилонских животных и описывать их по-эпсилонски. Время от времени Сеуссе будет проверять, как вы усваиваете язык.
Не расстраивайтесь, если вам покажется, что у вас не очень получается: ваш друг будет изо всех сил стараться вас понять.
Первый язык, который участники эксперимента получили на вход, выглядел примерно так (у разных участников буквы, из которых состояли слова, были разные, но суть от этого не меняется):
Здесь есть два вида животных: круглое и решетчатое. Их обозначения изменяются по числу, которое может быть единственным или множественным. Кроме того, с животными происходят события, которые также имеют свои обозначения в языке: «сломалось», «отросли рога» и «летит». Событие «ничего не произошло» специального обозначения не имеет. Таким образом, всего мы имеем 16 разных картинок. Заметим, что в глаголе, обозначающем событие, выражается что-то вроде грамматического рода: при круглом животном выбирается одна гласная, а при решетчатом — другая.
Участники эксперимента получали для обучения картинки из этого набора с названиями (они показывались им в случайном порядке), и так повторялось шесть раз. Между шестью обучающими блоками вставлялись блоки с восемью вопросами: «Как называется та или иная картинка по-эпсилонски?» После этого участникам предлагалось 16 вопросов типа «Что такое segl bo?» с шестью вариантами ответа. В конце надо было назвать все 16 картинок, предъявленных в случайном порядке, по-эпсилонски.
Особенность эксперимента состояла в том, что на основе ответов испытуемых формировался новый язык, который затем и давался на вход следующему поколению. В конечном итоге были построены несколько цепочек, в каждой из которых было по 10 участников. Тем самым моделировалась передача языка из поколения в поколение — с возможными (и даже неизбежными) искажениями. Исследователей особенно интересовало, как на передачу языка влияет тот факт, что им пользуются неносители. Для того чтобы смоделировать различие между носителями и неносителями, одни участники эксперимента получали на вход шесть обучающих блоков по 16 картинок, а другие — только три.
И действительно, оказалось, что освоение языка неносителями влияет на его структуру довольно заметно. В главе 3, где обсуждалась сложность языков, говорилось о том, что неносители склонны терять сложные грамматические явления, например согласование. Экспериментальные данные соответствуют этой гипотезе. Некоторый неожиданный вывод, который сделали авторы, состоит в том, что сложность в результате освоения языка неносителями теряется не сразу, наоборот, сперва она прирастает, потому что язык становится более хаотичным и менее регулярным, и только следующие поколения регуляризуют его, делая более простым, чем он был до того.
Таким образом, сконструированные языки могут послужить хорошим материалом для лингвистических экспериментов. Речь идет, впрочем, не о масштабных экспериментах с глобальными гипотезами вроде того, который пытался поставить Джеймс Кук Браун, изобретатель логлана — «Влияет ли язык на мышление?», а о вполне конкретных лингвистических вопросах, которые можно исследовать в лабораторных условиях за непродолжительное время.
Естественный семантический метаязык
Еще одна область лингвистики, которая испытывает нужду в создании искусственного языка, — это семантика, наука о значениях. Для того чтобы заниматься этой наукой, слова надо толковать. Результаты работы специалистов по семантике отражаются в словарях. Но словари не свободны от недостатков. Самый, пожалуй, известный пример словарных проблем можно найти у Станислава Лема в «Звездных дневниках Ийона Тихого»:
Все-таки я пошел к Тарантоге, чтобы прочесть о сепульках. Нашел следующие краткие сведения:
«СЕПУЛЬКИ — важный элемент цивилизации ардритов (см.) с планеты Энтеропия (см.). См. СЕПУЛЬКАРИИ».
Я последовал этому совету и прочел:
«СЕПУЛЬКАРИИ — устройства для сепуления (см.)».
Я поискал «Сепуление»; там значилось:
«СЕПУЛЕНИЕ — занятие ардритов (см.) с планеты Энтеропия (см.). См. СЕПУЛЬКИ».
Здесь мы наглядно видим одну из самых сложных проблем, стоящих перед наукой о создании словарей — лексикографией: как избежать кругов в толкованиях, когда одно толкование отсылает ко второму, второе — к третьему, а третье — к первому? Разумеется, такие циклы могут быть короче, а могут быть длиннее. Вот пример совсем короткого цикла из «Большого толкового словаря» под редакцией Сергея Кузнецова, который можно найти на сайте gramota.ru:
В; ВО, предлог. 1. ком-чем Указывает на место, пространство, вместилище, среду, сферу деятельности и т.п. в пределах или внутри которых находится кто-, что-л., происходит что-л.
Обратите внимание, что в толкование слова в входит выражение в пределах: если подходить к делу формально, это означает, что для того, чтобы понять значение слова в, надо… знать значение слова в — и круг сразу же замкнулся.
А вот пример из «Толкового словаря русского языка» Сергея Ожегова и Наталии Шведовой:
МЕСТО 〈…〉 1. Пространство, к-рое занято кем-чем-н., на к-ром что-н. происходит, находится или где можно расположиться.
ПРОСТРАНСТВО 〈…〉 3. Промежуток между чем-н., место, где что-н. вмещается.
ПРОМЕЖУТОК 〈…〉 Пространство или время, разделяющее что-н.
Итак, место — это такое пространство; пространство — это такой промежуток или такое место; а промежуток — это такое пространство. Такие круговые толкования более или менее выполняют свою функцию потому, что обычно пользователь словаря может в какой-то точке разомкнуть цикл; например, мы можем понять значение слова пространство, а за ним и значение слова промежуток, если мы знаем, что такое место. Но очевидно, что с теоретической точки зрения такая ситуация неудовлетворительна.
Впрочем, ясно и другое: нам никогда не удастся объяснить все слова языка, избежав кругов. Единственный выход — признать, что некоторые слова неопределяемы, и попытаться описать все остальные слова, используя их. Таким же образом устроены любые аксиоматические науки; так, в геометрии есть неопределяемые понятия (в частности, точка) и аксиомы, которые мы принимаем как данность, не пытаясь обосновать, — а все остальное выводится из них. По тому же принципу в идеале и должны быть устроены словарные толкования.
Попытку составить свод таких базовых понятий в свое время предпринимали еще Декарт и Лейбниц, но в современной лингвистике особую известность получили работы австралийской исследовательницы польского происхождения Анны Вежбицкой (род. в 1938 г.). Она ввела понятие семантических примитивов — универсальных нетолкуемых единиц, которые являются врожденными для всех, кто говорит на человеческом языке. Количество этих единиц в разных версиях ее теории варьировалось: все начиналось с совсем небольшого числа примитивов — 13–14 в 1970-е гг.; в 1993 г. она довела их количество до 37, а в 1996-м в книге «Семантика: примитивы и универсалии» — до 55106. С тех пор количество примитивов в работах Вежбицкой и ее последователей колеблется вокруг этого числа (скорее сдвигаясь в сторону небольшого увеличения). Из этих базовых единиц, сочетающихся по простым правилам, и состоит Естественный семантический метаязык, который предлагает использовать Вежбицкая. Заметим, что он очень похож на язык токипона, о котором шла речь в главе 1.
Вот перечень этих 55 примитивов. Они даются и по-английски, и по-русски107, поскольку в любом естественном языке существуют неоднозначности (например, что значит английское слово some — 'несколько', 'некоторые', 'сколько-то'?), которых можно, по крайней мере отчасти, избежать, приводя примитивы на двух языках:
Субстантивы: я I, ты you, кто-то someone, что-то something, человек / люди people.
Детерминаторы и кванторы: этот this, тот же самый the same, другой other, один one, два two, много many / much, все / весь all, некоторые some.
Усилитель: больше more.
Ментальные предикаты: думать (о) think (about), знать (о) know (about), хотеть want, чувствовать feel, видеть see, слышать hear.
Говорение: говорить say.
Действия и события: делать do, происходить / случаться happen (to).
Движение, существование, жизнь: двигаться move, существует there is, живет (be) alive.
Оценки: хороший good, плохой bad.
Дескрипторы: большой big, маленький small.
Время: когда when, до before, после after, долгое время a long time, короткое время a short time, сейчас now.
Пространство: где where, под under, над above, далеко far, близко near, сторона side, внутри inside, здесь here.
Таксономия и партономия: часть part of, вид / разновидность kind of.
Метапредикаты: не / нет / отрицание no, мочь саn, очень very.
Союзы: если if, потому что / из-за because, подобный / как like.
Воображение и возможность: если бы if … would, может быть maybe.
Слова: слово word.
В качестве примеров толкований на Естественном семантическом метаязыке приведем толкования трех абстрактных английских существительных, предложенные Анной Вежбицкой108:
Disappointment
X чувствует что-то иногда человек думает примерно так:
произойдет что-то хорошее
я хочу этого
затем этот человек думает примерно так:
теперь я знаю: этого не произойдет
поэтому этот человек чувствует что-то плохое
X чувствует что-то похожее
Surprise
X чувствует что-то иногда
человек думает примерно так:
сейчас что-то произошло
до этого я не думал: это произойдет
если бы я подумал об этом, я бы сказал: этого не произойдет
поэтому этот человек чувствует что-то
X чувствует что-то похожее
Amazement
X чувствует что-то иногда человек думает примерно так:
сейчас что-то произошло
до этого я не знал: это может произойти
если бы я подумал об этом, я бы сказал: этого не может произойти
поэтому этот человек чувствует что-то
X чувствует что-то похожее.
Видно, что эти примеры все же не полностью состоят из примитивов. Некоторые понятия, которые можно еще разложить, здесь выражены уже едиными словами естественного языка: иногда, затем и так далее. Кроме того, в толкования встроены грамматические значения, например прошедшее время. Их, строго говоря, тоже следовало бы истолковать на языке семантических примитивов, но тогда толкование слишком уж разрослось бы и стало бы совсем труднодоступным для восприятия.
Следует признать, что Естественный семантический метаязык довольно плохо справляется с толкованием слов, обозначающих конкретные предметы. Скажем, описать с его помощью слово антилопа очень непросто — обычные словари решают такие задачи гораздо лучше. Вот, к примеру, толкование из словаря Даля:
«ВОМБАТ, животное из сумчаток, с кролика, в Австралии, но не прыгает; Phascolomus Wombat».
Прочитав его, вы наверняка улыбнулись — но если вдуматься, легко понять, что это едва ли не идеальное толкование этого слова: что еще носителю русского языка (не специалисту-биологу) надо знать об этом животном?
Заключение
Многие лингвисты наверняка удивятся мысли, что даже в рамках серьезной науки их может поджидать встреча с искусственными языками. Тем не менее такие языки играют важную роль в разных областях. Пожалуй, не будет слишком уж большим преувеличением сказать, что поиск универсального семантического языка начался больше 2000 лет назад, когда в Китае, в III в. до н.э., составили первый одноязычный словарь «Эръя». А значит, искусственные языки в пределах лингвистики имеют очень почтенную и давнюю историю, и пренебрегать ими не следует.
[12] Слоговость / неслоговость i, u и r определяется автоматически: они выступают в слоговом варианте (т.е. как гласные), оказавшись между согласными, и в неслоговом варианте (т.е. как согласные), если рядом есть хотя бы один гласный. При этом анализ ведется справа налево, а по умолчанию эти звуки считаются согласными (именно поэтому в условной записи корня мы ставим дужки под i и u, а под r не ставим кружочек). Например, проходя справа налево по форме
мы видим r, которое стоит между согласными, — соответственно, оно становится гласным; дальше мы обнаруживаем
которое теперь стоит рядом с гласным, а значит, остается согласным. Так и получается 
[11] Можно было бы предположить, что во всех этих словах был один звук, который в одних условиях в украинском дал е, а в других — і, подобно тому как древневерхненемецкое ū дало либо au, либо äu. Но поскольку условий, отличающих одну группу слов от другой, обнаружить не удается, приходится эту гипотезу отвергнуть и признать, что звуков было два.
