От водорода до мейтнерия: неорганика на ладони. Книга первая: металлы и неметаллы главных подгрупп таблицы Менделеева
Қосымшада ыңғайлырақҚосымшаны жүктеуге арналған QRRuStore · Samsung Galaxy Store
Huawei AppGallery · Xiaomi GetApps

автордың кітабын онлайн тегін оқу  От водорода до мейтнерия: неорганика на ладони. Книга первая: металлы и неметаллы главных подгрупп таблицы Менделеева

Алина Шоричева

От водорода до мейтнерия: неорганика на ладони

Книга первая: металлы и неметаллы главных подгрупп Таблицы Менделеева





Алина. По образованию я провизор, поэтому

по роду своей деятельности мне приходилось

изучать такую науку, как химия. Этот книжный цикл — моя попытка создать свое универсальное пособие, в

котором бы понятно и емко рассказывалось

о каждом элементе (и его ключевых

соединениях) всей Таблицы Менделеева.

Я надеюсь, что мои книги станут вашими

верными помощниками при подготовке к

урокам, экзаменам, когда требуется


12+

Оглавление

Здравствуйте, уважаемые читатели! Меня зовут Шоричева Алина. По образованию я провизор, поэтому по роду своей деятельности мне приходилось изучать такую науку, как химия. Много наук — химий, ведь они тоже бывают разными. Копился материал, рисунки, заметки, написанные от руки, а в голове роились мысли: как бы всему этому материалу «дать ума», превратить его в нечто оформленное. Но не хватало то времени, то смелости. Будем считать, что все приходит и получается тогда, когда должно))). Так вот, этот книжный цикл — моя попытка взять на себя смелость и создать свое универсальное пособие, в котором бы понятно и емко рассказывалось о каждом элементе (и его ключевых соединениях) всей Таблицы Д. И. Менделеева. Я надеюсь, что мои книги станут вашими верными помощниками при подготовке к урокам, экзаменам, когда требуется что-то повторить или вспомнить, не прибегая ко множеству разных учебников.

В первой части я предлагаю начать изучение свойств металлов и неметаллов главных подгрупп Периодической системы Д. И. Менделеева. Ну что же, в добрый путь, ведь, как говорил поэт В. В. Маяковский: «Если звезды зажигают, значит, это кому-нибудь нужно!»

Глава 1

Водород. Всегда на первом месте

Будем знакомы


Химический элемент Н (водород) в Периодической системе химических элементов Д. И. Менделеева (здесь и далее — ПСХЭ) занимает клеточку-«квартиру» под номером 1. Правда, размещаться она имеет право сразу в двух местах: главной подгруппе I группы (IA) и главной подгруппе VII группы (VIIA).

Строение атома водорода: ядро (1 протон, 0 нейтронов) и 1 электрон.

Строение атома водорода (слева) и распределение электронов на s-орбитали (справа)

Водород может «отдать» свой единственный электрон другому атому, проявляя свойства восстановителя. В этом отношении он близок к щелочным металлам (IA группа). А может присоединить 1 электрон, стать окислителем, как неметаллы VIIA группы.

Водород как восстановитель и как окислитель

В соединениях водород имеет валентность I.


Это интересно

Помните, водород существует в виде трех изотопов:

— протий. Самый распространенный. Строение его атома: 1 протон, 0 нейтронов, 1 электрон;

— дейтерий («тяжелый» водород). Строение атома: 1 протон, 1 нейтрон, 1 электрон;

— тритий. Еще тяжелее предыдущих за счет дополнительного нейтрона. Строение атома: 1 протон, 2 нейтрона и 1 электрон. Радиоактивен.

Какой я?

Молекулы простого вещества водорода состоят из двух атомов.

Это газ, без цвета, вкуса и запаха. Легче воздуха. В воде нерастворим (обратим внимание на это свойство!). Температура кипения составляет -253 градуса. Взрывоопасен!


Получение водорода

Способы получения водорода различаются в зависимости от назначения газа. Водород получают как в лабораторном кабинете (для исследований), так и на заводе для нужд промышленности.

Получение водорода в лаборатории. Газ собирают в перевернутую вверх дном пробирку путем вытеснения воздуха (водород легче воздуха) или воды (в воде водород как раз нерастворим)

Водород активно используется в химической промышленности. Он необходим для производства аммиака, хлороводорода, метанола. С помощью водорода можно получить некоторые металлы из их оксидов. Без водорода не обойтись и при производстве твердых жиров (маргарин) из жидких. А в смеси с кислородом водород возгорается, температуры такого пламени достаточно для сварки металлов.

Основные способы получения водорода в промышленности

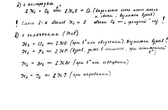
Химические свойства водорода

— Реакции с металлами (щелочными и щелочно-земельными). При нагревании.

— Реакции с неметаллами (с образованием летучих водородных соединений)

На заметку: с фосфором и кремнием непосредственно водород не реагирует! Газы фосфин и силан образуются косвенным путем

— Реакции с оксидами металлов. Водород — в роли восстановителя. Он «забирает» себе кислород у оксида (окисляется). Так получают в промышленности некоторые металлы (медь, железо, молибден, вольфрам, цирконий).

Такой способ получения металлов называют водородотермией

— Реакция с угарным газом как промышленный способ получения метанола.

И напоследок…

— «Чистый» водород без примеси воздуха не взрывается, а сгорает тихо, со свистом;

— водород, благодаря малым размерам атома, при определенном давлении способен растворяться в расплавах ряда металлов. Затем при охлаждении, когда металл затвердевает, часть водорода как бы «испаряется», так получают пористые металлические структуры.

Глава 2

Кислород. Горение поддерживающий

Наш следующий «химический» герой — всем известный кислород, неметалл, с которым ассоциируется не «что-нибудь», а воздух, дыхание, значит, и сама жизнь.


«Квартира» кислорода в ПСХЭ Д. И. Менделеева имеет номер 8 (второй период, VIА группа). Строение его атома (имеются в виду атомы наиболее распространенных в природе изотопов): ядро (8 протонов, 8 нейтронов) и 8 электронов.


До завершения внешнего энергетического уровня кислороду не хватает двух электронов. Он может принять их и получить степень окисления -2. Это самая распространенная степень окисления кислорода в соединениях. Вступая в реакцию с более электроотрицательным фтором, кислород наоборот «отдает» 2 своих электрона и приобретает степень окисления +2. В пероксидах степень окисления кислорода -1.

Строение атома кислорода (слева) и распределение электронов на уровнях и орбиталях (справа)

Простое вещество «кислород» состоит из двух атомов и по агрегатному состоянию является газом. Чтобы запомнить физические свойства кислорода не будем ходить далеко, вдохнем полной грудью воздух вокруг нас (эх, хорошо бы сейчас где-нибудь на берегу моря оказаться))). Есть ли вкус у газа? Нет. И запаха нет. И цвета тоже нет. Не ядовит.

Кислород мало растворим в воде, температура кипения -183 градуса. Жидкий кислород имеет голубоватый цвет.

Впервые кислород был получен английским исследователем Джозефом Пристли в 1774 году. Открытие состоялось в общем-то неожиданно. С помощью линзы Пристли собирал солнечные лучи и направлял их на пробирку с красным оксидом ртути. Пробирка была развернута вверх дном и помещена в сосуд с жидкой ртутью. Оксид ртути сильно нагревался и разлагался на составляющие: ртуть и кислород, который собирался в основании пробирки. Джозеф Пристли заметил, если в этот неизвестный газ внести тлеющую лучинку, она разгорится с новой силой.


Сейчас кислород по способу Джозефа Пристли не получают, ведь пары ртути и ее соединения ядовиты.

...

Ұқсас кітаптар