Задачи с параметром и нестандартные задачи ЕГЭ 2019, 2020. Пособие для абитуриентов
Қосымшада ыңғайлырақҚосымшаны жүктеуге арналған QRRuStore · Samsung Galaxy Store
Huawei AppGallery · Xiaomi GetApps

автордың кітабын онлайн тегін оқу  Задачи с параметром и нестандартные задачи ЕГЭ 2019, 2020. Пособие для абитуриентов

Валий Габдрауфович Абдрахманов

Задачи с параметром и нестандартные задачи ЕГЭ 2019, 2020

Пособие для абитуриентов






12+

Оглавление

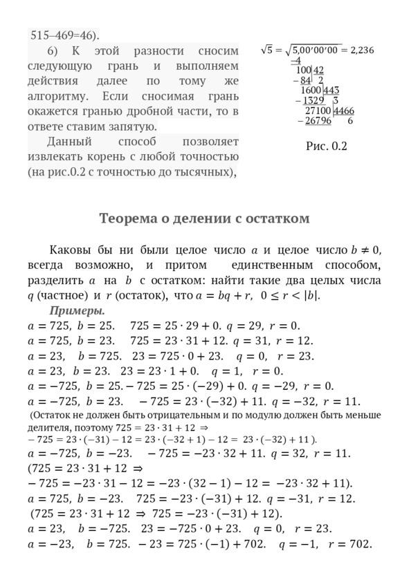
...