автордың кітабын онлайн тегін оқу Технология интеллектуального образования: руководство по применению. Пособие для учителей
Александр Фролов
Технология интеллектуального образования: руководство по применению
Пособие для учителей
Шрифты предоставлены компанией «ПараТайп»
© Александр Фролов, 2021
Предлагаемая технология базируется на современных представлениях о психофизиологии и структуре содержательной деятельности мозга на уровне продуктивного мышления, являющегося единственно допустимой основой трансляции и восприятия в образовательном процессе.
Пособие предназначено для специалистов, заинтересованных в эффективности образования — педагогов, психологов, управленцев, научных работников в области педагогики, психологии образования; студентов, аспирантов соответствующих специальностей.
ISBN 978-5-0051-5002-8
Создано в интеллектуальной издательской системе Ridero
Оглавление
Отзывы
«Федеральный государственный образовательный стандарт основного общего образования включает в себя требования к результату образования, структуре образовательных программ и условиям её реализации. Учитель в процессе проектирования содержания образовательной программы определяет набор технологий, обеспечивающих реализацию образовательного стандарта. При этом особое внимание должно быть отведено обеспечению развития мыслительных способностей обучающихся, так как именно они являются системообразующим фактором, позволяющим раскрыть и реализовать остальные компоненты познавательных способностей.
В данном пособии представлена технология, разработанная в логике системно-деятельностного подхода, основанная на современных представлениях о продуктивном мышлении как основе успешности человека. Пособие содержит описание последовательности действий учителя, обеспечивающих достижение результата образования, соответствующего требованиям ФГОС ООО.
Актуальность представленной технологии не вызывает сомнений, поскольку вопросы, связанные с введением понятий, установлением законов, решением задач, организацией работы обучающихся с учебниками, подготовкой к ОГЭ и ЕГЭ, являются важнейшей составной частью образовательного процесса.
Несомненным достоинством пособия является глава «Контроль качества процесса и результата образования при работе в технологии интеллектуального образования».
(…)
Пособие для учителей, написанное А. А. Фроловым, является методическим руководством, доступным для успешного применения учителем любого предмета программы общего образования».
Почечихина В. Н.,
кандидат социологических наук, проректор по качеству образовательного процесса ВГТУ
«С большим интересом прочла очередную работу Александра Александровича Фролова. Полагаю, что её содержание будет полезно как начинающим учителям, так и тем, кто успел „съесть не одну собаку“ на педагогическом поприще. Для первых — колоссальные подсказки, как успешно обучать, для вторых — научное обоснование их собственных догадок и опыта. И абсолютно неважно, какой преподаётся предмет. Действительно, „усвоение пути получения ответа важнее его конкретного значения“. А „три стекла“ в проведении урока помогут добиться успеха при обучении не только математике и физике, но и любому другому предмету. Спасибо автору за стремление помочь учителям России обучать наиболее эффективными методами, позволяющими развивать мышление учеников».
Курмачёва Л. Г.,
учитель математики высшей категории
От автора
Сегодня очевидно то обстоятельство, что в образовательном пространстве общего образования нет какой-либо общей, единой для всех образовательных предметов педагогической технологии. Технологии, которая при своей реализации была бы действительно общезначимой, общедоступной и общеохватывающей без исключений и оговорок — для всех и любых участников процесса. При этом имела бы внятное научное обоснование, исходящее из современных представлений об эволюционно достигнутых возможностях человека.
С одной стороны, отсутствие такой технологии делает невозможным даже формальное выполнение образовательных стандартов. Стандарт реален только в том случае, когда он обеспечен эффективными технологиями. С другой стороны, это отсутствие выявляет непонимание обществом реальных, сущностных задач общего образования. Задач, решение которых определяет процесс и результат формирования личности, способной к эффективной самоактуализации и самореализации. Потому — личности успешной и счастливой.
Отсюда возникли определённый социальный заказ на создание необходимой технологии и мотивация к его исполнению. Так была создана технология интеллектуального образования, основанная на современных представлениях о продуктивном мышлении. Она описана мной в одноимённой монографии. В этой монографии были рассмотрены не только теоретические основы технологии, но и примеры её практического применения. В частности, отработанные при апробации в образовательных учреждениях. Главной задачей монографии была презентация достаточно математизированного теоретического и практического научного обоснования технологии и, как следствие, её относительной неоспоримости. Решение этой задачи позволило сформулировать ряд рекомендаций по применению технологии в образовательном процессе. Разделы монографии, содержащие рекомендации, были написаны так, чтобы они могли быть поняты мотивированным инициативным учителем. Однако ожидать её чтения, понимания и применения достаточно большим числом учителей вряд ли разумно.
Ни в самостоятельном поиске, ни в консультациях со специалистами не удалось обнаружить педагогических технологий, альтернативных предлагаемой в возможности реального обеспечения качества получаемого общего образования. Для любого обучающегося, пришедшего в школу, гимназию, лицей или колледж, при принципиально любом исходном его образовательном состоянии.
В то же время целесообразность и эффективность последовательного применения созданной технологии интеллектуального образования в самых различных случаях — от задержки психического развития до выявленной устойчивой одарённости — достаточно системно проверены в процессе и результате практической реализации. В частности, на базе школы №65 г. Екатеринбурга, в рамках федеральной экспериментальной площадки, а также в школах Ачитского района Свердловской области (основная общеобразовательная школа деревни Марийские Карши, средняя общеобразовательная школа посёлка Заря). Особенно ярко результат применения технологии проявился в работе с Центром «Одарённость и технологии» (г. Екатеринбург) и в индивидуальной, а также групповой работе автора и его сотрудников с детьми, испытывающими необходимость устранения разного рода образовательных затруднений и вообще развития имеющихся интеллектуальных возможностей.
Всё сказанное выше заставило автора создать предлагаемое пособие. Оно является сугубо практическим методическим руководством, доступным для понимания и успешного применения любым учителем любого предмета программы общего образования. Вне зависимости от предыдущей профессиональной подготовки этого учителя. Как показывает практика, это справедливо и для любого преподавателя других уровней системы непрерывного образования.
Если вдруг у кого-нибудь из потенциальных пользователей пособия возникнет интерес к основам технологии — его вполне можно удовлетворить прочтением книг «Технология интеллектуального образования» и «Физика? Нет ничего проще!». Так что успеха вам, дорогие читатели, и пусть наградой вам будет остающийся за вами шлейф глубоко и широко образованных, умных, успешных и счастливых людей, прикоснувшихся к вашему педагогическому мастерству.
Александр Фролов
Введение
Я говорю всем конструкторам мира: «Я первый пожму руку тому, кто сделает лучше». Но пока так и стою с протянутой рукой.
Михаил Калашников
Когда речь заходит о педагогических технологиях образования, не то что во мнениях, а даже в поведении слывущие серьёзными специалисты в области педагогики разделяются на два лагеря. Одни погружаются в раздумье разной длительности и приходят к невероятному для себя выводу, что такие технологии отсутствуют. Другие волшебно превращаются в неистовствующих берсерков, буквально с пеной у рта произнося десятки наименований, засыпая ими и норовя затоптать оппонента.
В работах [11] (раздел 1.2.2) и [8] показано, что, в соответствии с требованиями Стандарта и смыслом общего образования, главной задачей этой ступени образования является формирование обучающимися интеллекта в его высшей и самой общей — научно-познавательной — форме. Более того, в задачу входит ещё и обеспечение устойчивости интеллекта относительно неблагоприятных социальных воздействий и их внутриличностных последствий. За редчайшими исключениями, естественное формирование такого интеллекта в дошкольном периоде развития ребёнка не происходит. По многим причинам, но непрофессионализм родителей в этой области и их занятость решением бытовых задач, несомненно, являются ведущим фактором. К школьному возрасту у детей формируются различные навыки, интересы, проявления одарённости и другие личностные особенности. Но практически все дети приходят в школу без навыков интеллектуальной деятельности, сформированных на допустимом возрастными возможностями уровне. Тем более — в научно-познавательной форме этой деятельности. Таким образом, задачей школы является формирование интеллекта, искусственного по отношению к имеющейся подготовке детей. И перед этой задачей все дети равны как в правах, так и в предусмотренных Законом и вытекающим из него Стандартом обязанностях. А раз уж равны, то школа обязана из этого однородного по данному признаку «исходного продукта» гарантированно получить результат, позволяющий эффективно интегрировать человека в общество.
По определению, технологией называется воспроизводимая последовательность действий, приводящая к гарантированному получению заданного результата. Или: технологией называется совокупность методов и процессов преобразования исходных продуктов в конечный продукт с заданными свойствами. Из этих двух классических вариантов определения технологии следует, что технология: а) должна быть воспроизводима; б) должна гарантированно приводить к заданному результату. То есть, мы берём любого ребёнка без выраженных патологий, пришедшего к нам для получения образования, воспроизводим технологию, и в итоге получаем носителя универсального для всех граждан набора заданных компетенций на некотором (пусть минимальном) гарантированном уровне. Заданы же, как мы это уже обсуждали, в первую очередь — интеллектуальные компетенции.
А теперь посмотрим, что говорят педагоги. Уже типичное базовое положение настораживает: «В педагогической науке пока не сложилось однозначного определения понятия «педагогическая технология». Неоднозначно, значит, воздействуем на пришедшего в образование — кто в лес, кто по дрова! Дальше в лес — дров ещё больше: «Педагогическая технология — системный метод усвоения знаний с учётом всего процесса технических и человеческих ресурсов в их взаимодействии, ставящий своей задачей оптимизацию форм образования» (ЮНЕСКО). Чего хотим-то? Что и во имя чего оптимизируем? Процесс человеческих ресурсов — это надо уметь! (Давайте отнесём этот перл на счёт искусства перевода). Вот процесс усвоения знаний — это осмысленно. Но для такого усвоения надо иметь определённый инструментарий и быть компетентными в области его системного применения. А это может быть только инструментарий интеллектуальной деятельности ([11], раздел 2.3.2).
«Педагогическая технология — совокупность психолого-педагогических установок, определяющих специальный набор и компоновку форм, методов, способов, приёмов обучения, воспитательных средств; она есть организационно-методический инструментарий педагогического процесса» (Б. Т. Лихачёв). Ну да. Позвали Кашпировского, «дали установку» — и технология готова. Ах, ещё розга как воспитательное средство — не забыть бы. Организационно-методический инструментарий — что это такое? Пыточный, что ли?
«Педагогическая технология — это продуманная во всех деталях модель совместной педагогической деятельности по проектированию, организации и проведению учебного процесса с безусловным обеспечением комфортных условий для учащихся и учителя» (В. М. Монахов). Вроде бы в скандинавских странах в поисках комфорта дошли до обучения на диванах.
«Педагогическая технология — это содержательная техника реализации учебного процесса» (В. П. Беспалько).
Слова, слова, слова… Общие слова. По Л. С. Выготскому, слово без понятийного наполнения «есть звук пустой». И что же это за «содержательная техника»? Знаки В. Шаталова? А почему тогда не танцы учителя у доски? Это почти то же самое! «Компьютерные технологии»? Стоп-стоп! Мы же говорили о педагогических, структурирующих деятельность технологиях. А «компьютерные» — это совсем другое. Да, это технологии. Да, их можно и нужно использовать в образовательном процессе. НО ЭТО — НЕ ПЕДАГОГИЧЕСКИЕ ТЕХНОЛОГИИ!!!
Нет педагогических технологий — и всё тут. Найдёте, покажете, что то, что вы нашли — это именно технология, тогда безропотно пойду исполнять на благо человечества. Только технологическую карту не забудьте выдать. Эту самую последовательность конкретных действий, для любого обучающегося приводящих к получению универсального гарантированного результата. Делающего из нас членов общества, а не разъединённых норных жителей, у которых «всё — для каждого своё». Пока ещё этого никто не сделал.
Надо признать, что, пусть даже без конкретизации, попытки создания чего-то, похожего на технологию, порой просматриваются (Д. В. Левитас, Г. Ю. Ксензова, Л. А. Байкова). Типичные тезисы таковы. Технология отличается от методики прогнозируемой универсальностью, диагностичностью результата при любых условиях. Технология, как правило, составлена из типовых методов и приёмов, многократно повторённых при различных условиях и дающих один и тот же результат, что позволяет экономить время педагога для творческой работы с учащимися. Надо отметить, что сентенции, подобные последней, представляют собой бред либо откровенное вредительство.
На фоне приведённых выше суждений и была создана технология интеллектуального образования [11]. Она удовлетворяет всем требованиям, предъявляемым к технологии. И это многократно, без исключений, подтверждено практикой работы с учащимися и учителями.
Главная черта любой технологии — отсутствие исключений в успешности достижения результатов в пределах её возможностей. Берите и пользуйтесь. Что же мешает? А мешает отсутствие понимания того, зачем всё это нужно. Что такое общее образование и к чему оно должно приводить.
Федеральный закон «Об образовании в РФ», статья 66:
«1. Начальное общее образование направлено на формирование личности обучающегося, развитие его индивидуальных способностей, положительной мотивации и умений в учебной деятельности (овладение чтением, письмом, счетом, основными навыками учебной деятельности, элементами теоретического мышления, простейшими навыками самоконтроля, культурой поведения и речи, основами личной гигиены и здорового образа жизни).
2. Основное общее образование направлено на становление и формирование личности обучающегося (формирование нравственных убеждений, эстетического вкуса и здорового образа жизни, высокой культуры межличностного и межэтнического общения, овладение основами наук, государственным языком Российской Федерации, навыками умственного и физического труда, развитие склонностей, интересов, способности к социальному самоопределению).
3. Среднее общее образование направлено на дальнейшее становление и формирование личности обучающегося, развитие интереса к познанию и творческих способностей обучающегося, формирование навыков самостоятельной учебной деятельности на основе индивидуализации и профессиональной ориентации содержания среднего общего образования, подготовку обучающегося к жизни в обществе, самостоятельному жизненному выбору, продолжению образования и началу профессиональной деятельности».
Закон задаёт гражданскую направленность общего образования, отвечая на вопрос: «Куда оно должно привести?». Но он не может ответить на вопрос: «Как (каким образом, способом) оно туда приведёт?». Это не его задача. Это задача исполнителей Закона. И решают они эту задачу в условиях определённой общечеловеческой жизненной ситуации, в соответствии со своей и общества в целом интеллектуальной зрелостью. Примером такого решения может служить мнение помощника Президента РФ по образованию и науке А. А. Фурсенко: «Недостатком советской системы образования была попытка формирования человека-творца, а сейчас наша задача заключается в том, чтобы вырастить квалифицированного потребителя». Да, квалифицированного потребителя надо выращивать, но не в ущерб же и противовес творцу! Впрочем, ещё в бытность свою министром образования и науки РФ А. А. Фурсенко пришёл к выводу: «Высшая математика убивает креативность».
Позиция высококвалифицированного образовательного властного эшелона понятна, заслуживает уважения и, как показывает практика, неуклонно и успешно реализуется основной массой педагогических работников. Однако та же практика показывает, что основная часть учителей не задумывается над генеральными целями общего образования и, соответственно, не имеет собственного понимания его задач. Для формирования такого понимания необходимы дополнительные усилия и, прежде всего, время. Времени же у учителей, занятых, в основном, отчётностью по выращиванию квалифицированных потребителей, явно недостаточно. Поэтому совершенно необходимо оказание им помощи в таком непростом деле.
Первая глава книги посвящена рассмотрению сущности общего образования, которая должна определять и стандарты его результатов, и технологические возможности, даже необходимости достижения требований стандартов. Эта глава была представлена в виде статьи в журнале «Образование и наука» №3 за 2015 год. Каких-либо серьёзных возражений это не вызвало, что и позволило включить материал в данное пособие в качестве «пускового».
Вторая глава призвана помочь пониманию учителями реальных требований к качеству освоения обучающимися образовательных программ. Требований, ради которых и был задуман действующий ныне образовательный Стандарт, являющийся первой в истории попыткой порождения подобного документа на уровне коллективного сознательного. После создания он оброс множеством детализирующих документов и просто бумажной (электронной) продукции, препятствующих нормальному пониманию его содержания и возможного смысла. А естественное желание понимания того, чего же мы хотим от образования, автором данной книги было воспринято как социальный заказ на построение технологии, соответствующей сложившейся образовательной ситуации. Не может быть стандарта без технологии. Никому не нужна технология, не поверяемая стандартом.
А дальше… Всё от Стандарта. Не может быть понимания вне продуктивного мышления. А продуктивное мышление исключительно понятийно. Как учить детей понятийности, если самих учителей этому учат по Аристотелю (видите ли, «родо-видовые отношения» — в наше время в обыденной речи это слово имеет совершенно иную смысловую нагрузку, что дезориентирует на уровне подсознания). После Аристотеля прошло две тысячи лет. Изменилась структура классификационной системы. Всё стало гораздо чётче и проще. Как этому научиться и как учить детей — третья глава пособия.
Все знают, что законы, как двери, «открывают великие учёные». Остальные только зачем-то эти законы выучивают. Учителя из поколения в поколение заставляют. Но сами сказать, что такое закон, уже не могут (хотя «проходили» в институте). Попробуйте и вы вот так, с налёта, ответить на этот вопрос без подсказки энциклопедий (где тоже написано старомодно, мутно и непонятно). Сразу станет ясно, зачем нужна четвёртая глава.
С детства нас приучили относиться к решению задач как к ещё одной форме издевательства над детьми. Большинству детей непонятно, зачем этим заниматься. Разве что для удовольствия учителей применительно только к таким неприятным и ненужным далее в жизни квалифицированного потребителя предметам как математика и физика, ну, ещё химия… А так — вот, например, история — там всё просто и понятно. И никаких задач.
Да нет же, вся наша жизнь — сплошная череда решений различных задач. И как научиться их решать? Вот Стандарт общего образования, например, утверждает, что в процессе и результате этого образования обучающийся должен усвоить единый универсальный подход к решению любых задач. А все толкуют про озарения, про многие различные алгоритмы для решения различных задач. Про что только ни толкуют, лишь бы не заниматься решением задач — по существу, как того требует Стандарт. Пятая глава пособия ставит точку в этом вопросе раз и навсегда.
Стандарт введён для обеспечения качества образования, которое может быть получено каждым гражданином. Что же надо контролировать при работе в технологичном режиме и как это контролировать? На эти вопросы ответит шестая глава.
Дальше — уже совсем практические ответы на конкретные вопросы, обычно так мучающие учителей.
«Уроки-то с этой самой технологией как проводить?» Так, как предлагается в главе 7.
«Ой, учащиеся не читают учебники!» В главе 8 описано, как с этой бедой справляться.
«Ну, куда нам до Оксфорда!» Конечно, некуда: мы по определению впереди планеты всей, и глава 9 подтверждает возможность такого опережения.
«А что делать с учащимися, у которых действительно есть проблемы в интеллектуальной сфере?» Адаптировать их, адаптировать к нормальному обучению, нормальному мышлению, нормальной жизни. Так, как это описано в главе 10.
И, наконец, злополучная подготовка к ОГЭ и ЕГЭ. Уже давно понятно, что от этого просто так не избавиться. Понятно и то, что натаскивание к образовательной деятельности отношения не имеет, а ближе к деятельности преступной. Поскольку оно, натаскивание, увечит натаскиваемых, разрушая их мыслительные возможности и способности. Не говоря уже о взращивании стойкого отвращения к предметам натаскивания. Что делать? Читать главу 11. Будем надеяться, что поможет. Другого разумного варианта не предвидится.
Литературные ссылки в конце пособия приведены только на самые необходимые с точки зрения автора работы. Но вот их-то прочитать бы надо обязательно. Ну, хотя бы как следует ознакомиться.
Вот и всё, что можно и нужно было сказать перед прочтением этой книги. А там уж вам решать. Работать ли в технологии интеллектуального образования. Или, в свободное от отчётов время, продолжать совершать ставшие практически ритуальными действия методического характера, вынесенные из стен педагогического вуза и направляемые управленцами от образования.
Глава 1. СУЩНОСТЬ ОБЩЕГО ОБРАЗОВАНИЯ
Для задач общего образования ключевым словом является «развитие». «Просто развитие» обучающегося в начальном общем образовании; развитие его склонностей, интересов и способности к социальному самоопределению — в основном общем образовании; развитие интереса к познанию и творческих способностей обучающегося — в среднем общем образовании. Отражение этих положений в нормативных документах носит чрезвычайно общий декларативный характер. Отсутствие конкретных представлений об основной задаче общего образования и принципиальной основе её решения приводит к крупномасштабным искажениям смысла образовательного процесса и временщическому отношению общества в лице государства к личностным интересам обучающихся.
Если вернуться к ключевому слову «развитие», характеризующему основную задачу общего образования, то в любом случае, с любой точки зрения, речь идёт о развитии в процессе такого образования мышления обучающегося, а именно — его мыслительных способностей. Мышление — это процесс познавательной деятельности, при котором субъект оперирует различными понятиями, образами, ассоциациями, обобщая, классифицируя и структурируя их. С точки зрения современной общей психологии, мыслительные способности являются системообразующим фактором, позволяющим наиболее полно раскрыть и реализовать остальные компоненты познавательных способностей [4, С. 310]. Это — фундаментальное положение, определяющее направленность смысла общего образования.
Теперь о внутренней сущности соотношения мышления и образования. Человеческое сознание способно единовременно воспринимать весьма ограниченный объем информации. Наряду с этим реально наблюдаемые явления чрезвычайно многогранны: поэтому они сложны в описании. Более того, их исчерпывающее описание в принципе невозможно. Поэтому в процессе мышления представление об исследуемой системе огрубляется путём учёта только определённых граней явления, наиболее важных для субъекта познавательной деятельности в данный момент времени. Мышление носит принципиально модельный характер, то есть оно оперирует не явлениями, а их моделями, создаваемыми сознанием человека в соответствии с индивидуальными особенностями восприятия этих явлений конкретным человеком. Модель может быть определена как упрощенное (огрублённое), идеализированное представление о наиболее существенных сторонах явления [11, С. 98]. По мере развития познавательного процесса модель может усложняться, стремясь приближаться к обыденному представлению реальности.
Интересы общества проявляются в необходимости определённого уровня образования, общего для всех членов большой социальной группы (например, граждан конкретного государства). Такая необходимость порождена требованием взаимопонимания по ключевым вопросам, обеспечивающим устойчивость группы. В этом отношении имеется в виду уровень образования, который должен быть свойственным всем членам группы (например, гражданам), вне зависимости от каких-либо отличающих, разделяющих признаков (пол, национальная принадлежность, психологические особенности, имущественный ценз и т. д.). Интересы конкретной личности требуют полноты образования, касающегося всего. Это требование связано с необходимостью самореализации и самоактуализации личности в условиях многоплановости жизненных ситуаций. Из единства интересов личности и общества следует, что общее образование должно являться средством адаптации личности к существующей и ожидаемой действительности через понимание её граней, сторон и обеспечение действий, адекватных этой действительности и способам её изменения. Здесь ключевым является представление об адекватности действий, что может достигаться единственно посредством адекватности действительности самого процесса мышления. На основании предыдущего рассмотрения можно говорить о необходимости формирования моделей, адекватных действительности, как условия адаптации личности к этой действительности.
Таким образом, в итоге можно утверждать, что основной задачей общего образования должно стать развитие мыслительных способностей, допускающих в значимых для личности ситуациях формирование ею безусловно индивидуальных по форме, но содержательно обязательно адекватных действительности модельных представлений. А это в сущности есть не что иное, как системный подход к формированию ключевых компетенций [11, С. 32–36], которые рассматриваются как основной результат общего образования. Отсюда следует, что процесс прохождения личностью ступеней общего образования должен быть существенно ориентирован на развитие компетенции в области адекватного моделирования. Естественно, это можно реализовать исключительно при соблюдении условия продвижения в обучении от простейших моделей к более сложным.
Формирование человеком простейших моделей на уровне образного восприятия происходит с самого начала его знакомства с миром. Натянутая верёвка ассоциируется с прямой линией, ёлка — с треугольником, параллелепипед обувной коробки — с автомобилем или домом. В этих случаях запечатлевается минимальное количество граней явления, важных в данной ситуации для субъекта познавательной деятельности. Лишних, усложняющих допущений не делается, в результате чего такая модель и является принципиально простейшей. Здесь человек впервые сталкивается с величинами, то есть с мерами явлений. Математика — отрасль науки, изучающая величины в их соотношениях. Таким образом, простейшие мысленные модели, которые формирует сознание человека, есть модели математические. С точки зрения образовательной деятельности важно уже с этого этапа развития мышления сделать процесс формирования моделей управляемым и осознанным. Сущность обучения, которое является необходимым условием учения человека, состоит в развёртывании способов деятельности с целью их усвоения другими людьми [2, С. 567]. Отсюда следует, что на уровне простейших мыслительных действий необходимо развёртывать, в первую очередь, математические способы описания мира, что вполне соответствует назначению математики как единственного и универсального средства такого описания. Данное обстоятельство отражено на схеме рис. 1.
Знаковые системы формируются уже на первых стадиях развития адаптационных реакций мозга, то есть одновременно с формированием образных представлений. Примером знакового отражения действительности является определённая последовательность обращений мозга к элементам опыта, необходимая для реализации достаточно сложных адаптационных реакций. Мозг оперирует количественными характеристиками элементов опыта, то есть величинами. Следовательно, любые способы отражения действительности при их осознании нуждаются в математическом описании. При этом образное описание, в конечном итоге, тоже сводится к знаковому. Именно поэтому простейшие знаковые математические модели ложатся в основу средства общения людей при помощи знаков и символов, то есть в основу языка. Учащиеся пятых классов общеобразовательной школы, проходящие курс адаптации к предметному содержанию образования в основной школе [11, С. 65], приходят к выводу, что «математика — это язык, язык — это математика». На схеме рис. 1 показано, как далее язык, в основе которого лежат знаковые математические модели, обеспечивает формирование всех других моделей, совершенствуясь и усложняясь по мере усложнения этих моделей.
Формирование математических моделей есть наиболее яркое проявление абстрагирования — мысленного выделения определённого свойства конкретного явления и отвлечения от остальных его свойств. А это есть не что иное как наиболее существенное проявление операции обобщения. Затруднения в абстрагировании, как правило, свидетельствуют о задержке в умственном развитии (см., например, [3]), которая может сочетаться с такими проявлениями как наличие таланта и даже вполне развитой специальной одарённости [11, С. 166]. Именно поэтому родители и педагоги зачастую пренебрегают сущностью общего образования ребёнка на фоне его специальной одарённости. Они усиленно, затрачивая порой неимоверные усилия, развивают проявления специальной одарённости детей (фигурное катание, хоккей, пение, танцы, изобразительное искусство и тому подобные направления деятельности). Но пренебрежение при этом не то что формированием общей одарённости, но даже просто реальным общим образованием на уровне школы стимулирует различные варианты задержки психического развития. Отсюда впоследствии трагедии Серёжи Парамонова, Ники Трубиной, Юли Липницкой и сотен тысяч безвестных других, оказавшихся жизненно несостоятельными в результате утраты или невостребованности их специальных способностей.
Вполне очевидно, что в большинстве случаев затруднения в абстрагировании могут быть хотя бы частично преодолены специальными педагогическими воздействиями, которые необходимо специально разрабатывать. В частности, такие воздействия должны предполагать формирование понятийного мышления [13]. Для этого абстрагирование в образовательном процессе должно быть тесно связано с конкретизацией — отражением в мышлении конкретных проявлений определённого общего свойства группы явлений. Группа явлений, связанных общностью такого свойства, описывается понятием, а конкретное проявление этого свойства — определением понятия [11, С. 72].
Наилучшим образом требованию сочетания в образовательном процессе абстрагирования и конкретизации удовлетворяют физические модели. В них непосредственное чувственное восприятие (в том числе с использованием приборов) практически во всей полноте может быть описано представлением минимального числа граней наблюдаемого явления. По крайней мере, это утверждение справедливо для моделей классической физики, которая традиционно представляет основное содержание курса физики в общем образовании. Для формирования таких моделей характерен высокий уровень обобщения объектов исследования и их свойств, при всей индивидуальности их чувственного восприятия в конкретных ситуациях. Сказанное относится, в частности, к моделям: «материальная точка», «рычаг», «точечный заряд», «физическое поле». В этих случаях процедура моделирования предельно проста в строгом смысле этого слова — она не требует большого числа произвольных допущений. Так, в приведенных примерах пренебрегается только размерами тела, только формой, только ощутимостью органами чувств человека. В результате процедура физического моделирования представляется обучающемуся понятной, правдоподобной и приемлемой. Возникает мотивация в отношении формирования физических моделей ввиду заманчивой простоты представлений. Или, по крайней мере, примирение с осознанным введением таких моделей. Развиваясь и усложняясь, физические модели (вместе со знаковыми их представлениями) ложатся в основу формирования и развития других моделей последовательного предметного ряда. Он восходит впоследствии к адекватным моделям сложных систем — таких как социальные (на уровне общего образования представленные, например, в обществоведении) и психологические.
В ходе дальнейшего развития общего образования личности должен осуществляться закономерный переход к обучению процессу формирования более сложных моделей исследуемых явлений действительности. При этом объекты исследования остаются прежними, изменяется предмет исследования за счет углубления в сущность явлений. Так, мы переходим от простейших физических молекулярных моделей вещества к физически обоснованным, на уровне электронного строения, химическим моделям взаимодействия и превращения веществ на молекулярном уровне. При этом химические модели строения и взаимодействия веществ последовательно усложняются на протяжении школьного курса — от неорганической химии к органической вплоть до элементов биохимии.
Такая логическая цепочка химических моделей приводит к представлениям молекулярной биологии. Здесь необходимо напомнить, что курсы ботаники и зоологии, подводя обучающихся к биологии через представление о клеточном строении живого, к собственно биологии не относятся. Основная задача этих курсов — ознакомление обучающихся с классификационной системой, лежащей в основе таксономической лингвистики и, соответственно, формирования понятий и введения их определений [11; 12]. Биология же — отрасль науки, изучающая живое на клеточном уровне. Клеточный уровень связан с рассмотрением механизмов взаимодействия сложных органических молекул, приводящего к новому качеству изучаемых систем — возникновению жизни. Здесь возникают биологические модельные представления, развивающиеся впоследствии в модели функционирования живых организмов в целом и их отдельных систем. Это в полной мере относится и к человеческому организму, в том числе — к высшей нервной деятельности и её моделированию.
Эволюция высшей нервной деятельности приводит к формированию социальных аспектов поведения животных, которые осознаются нами в соответствующих моделях. Вершина этой деятельности — мышление — является основой общественного поведения людей, которое описывается моделями и, следовательно, законами, рассматриваемыми в курсе обществознания.
Такова исторически сложившаяся в образовательной деятельности последовательность формирования адекватных действительности моделей, отражающих объекты познавательной деятельности человека. Эти модели закономерно усложняются по мере продвижения от наиболее простых объектов к наиболее сложным. В результате при таком подходе следует ожидать непрерывного логически обусловленного развития адекватного модельного мышления обучающихся. Напротив, при нарушении указанной последовательности, в частности, при её неполноте (как, например, в большинстве случаев «профильного» обучения), осознанное формирование адекватных действительности сложных моделей явлений, при отсутствии умения и опыта формирования более простых моделей, не представляется возможным. Следовательно, не представляется возможной и самостоятельность творческого и неразрывно связанного с ним исследовательского мышления.
Все явления, которые исследуются и моделируются в процессе развития общего образования личности, погружены в определённую среду, информация о которой в сознании человека тоже образует систему модельных представлений. Такие модели среды определяют положение исследуемых явлений во времени и пространстве. Поэтому углубление в формирование всё более сложных моделей явлений действительности сопровождается в общем образовании обучением формированию моделей среды, в которой эти явления происходят и наблюдаются. Это достигается при помощи образовательных предметов «география» и «история», развитие которых обеспечивается соответствующими математическими моделями, сформированными в начале общего образования и развиваемыми на всём его протяжении. Вырывание исследуемого явления из средового контекста затрудняет присвоение обучающимся задачи [11, С. 122] общего образования и, следовательно, её успешное решение. Поэтому изучение географии и истории с формированием соответствующих моделей является неотъемлемой частью общего образования.
Развитие знаковых систем описания мира, формализуемых на уровне общепринятых и общеобязательных дисциплин с самого начала общего образования, приводит к формированию универсального инструмента исследования мира. Язык как средство общения людей в знаковой форме (язык математики и языки народов мира) в своей сущности и в процессе образовательной трансляции должен быть жёстко формализован и универсален для всех. В то же время литература всех жанров делает этот инструмент индивидуально-личностным и потому уникальным. Поэтому развитие инструментального обеспечения исследования мира сопровождает «объектную линию» формирования моделей на всём протяжении общего образования.
«Инструментальное обеспечение» при этом следует понимать (и, соответственно, применять) достаточно широко — в соответствии с требованиями Федерального государственного образовательного стандарта общего образования. В настоящее время существует удовлетворяющая этим требованиям технология интеллектуального образования, не приводящая к изменениям образовательных программ, учебных и, в определённой мере, даже поурочных планов [11].
Необходимо отметить, что в период с 3–5 до 8–9 лет в развитии детей реализуется этап двигательного освоения пространственного поля [6]. Центры мозга до 9 лет формируются под влиянием движения, специально организованного в рамках «безопасной педагогической среды возможности движения» (устойчивый оборот в психофизиологическом описании формирования движений). Это достигается обучением детей основам физической культуры, которая в наше время в школе зачастую подменяется элементами спорта и потому не приводит к формированию необходимых умений и навыков. Если к началу предметного образования дети не умеют двигаться, то математика, а затем и другие предметы последовательности формирования адекватных действительности моделей, представленной на рис. 1, будут для них словесной (самостоятельно знаковой) эквилибристикой.
Проведённое рассмотрение раскрывает сущность общего образования как способа формирования обучающимися моделей явлений, адекватных действительности. Отсюда следует необходимость универсальности структуры общего образования в целом и, в частности, программ наполнения его предметного содержания для всех субъектов образовательной деятельности вне зависимости от индивидуальных особенностей личности. Попросту говоря, общее образование исторически построилось так, что доступно для усвоения в полном объёме любым человеком. И в нём нет места предпочтениям, склонностям и вкусам. Девиз: «Одно для всех и всё для одного!». Индивидуальность же проявляется в личностных особенностях восприятия конкретных фрагментов содержания предметов образования. Возникающие в результате интересы и увлечения должны формироваться и развиваться за пределами общего образования — например, в рамках дополнительного образования и самообразования. Вред, наносимый личностям и через них обществу подменой полноценного общего образования разного рода «профилированием», настолько велик и ужасен, что его оценивание в каких-либо величинах не имеет смысла.
Глава 3. ПОНЯТИЯ И ТЕХНОЛОГИЯ ВВЕДЕНИЯ ИХ ОПРЕДЕЛЕНИЙ
3.1. Соотношение понятия и определения понятия
Понятие — это общее имя предметов и явлений, имеющих общие существенные признаки. Примеры понятий: «женщина», «химический элемент», «закон», «часть речи», «поэзия», «совокупность», «система», «модель». Сформированность понятий обеспечивает выживание индивида. Однако в большинстве случаев эта сформированность проявляется на уровне практического мышления («знаю и пользуюсь этим знанием, но сказать не могу»). В таком случае понятия невозможно передавать, транслировать. В результате понимание (в том числе — на уровне предметного образования) также становится в принципе невозможным. Соответственно становится принципиально невозможным и взаимопонимание субъектов образовательного процесса. Да и вообще жизненного процесса — тоже.
«Понимание — способность личности осмыслять, постигать содержание, смысл, значение чего-нибудь» [2]. Для педагога важно осознание понимания как познавательного процесса постижения сущности явлений окружающего мира и внутреннего мира человека. Этот процесс и его результат представляют собой основную цель познания и обучения.
Передача мысли как продукта участниками образовательного процесса требует не практического, а продуктивного мышления. Продуктивное мышление может быть только понятийным в смысле возможности передачи понятий. Для этого необходимо уметь определять понятия.
Определить понятие — это значит выразить в словах (!) сущность (смысл) того, о чем мы говорим. Задать пределы, опредЕлить смысловое наполнение слова. Если основные понятия в рамках обсуждаемой темы не определены, понять, о чем идёт речь, принципиально невозможно. Это относится, в первую очередь, к учебным предметам и их реальному пониманию.
В педагогике популярен термин «усвоение понятий». Этот термин и связанные с ним размытые представления об усвоении понятий не соответствуют действительности и потому недопустимы. Чрезвычайно важно то, что понятие нельзя усвоить: его можно только сформировать. В образовательном процессе, начиная с основной школы, сформировать понятие — означает ввести его определение.
Иллюстрацией соотношения понятия и его определения может быть образ многогранника. Понятие (как обобщение во всем своём многообразии) соответствует фигуре в целом, в то время как определению подлежит только конкретная грань этого понятия.
Другим иллюстративным образом, хорошо воспринимаемым обучающимися, может служить типичный, например, для праздников и дискотек шар, покрытый зеркальными гранями. Если вся поверхность соответствует понятию, то её грань, попавшая в отражающее положение, соответствует определению понятия. То есть введением определения понятия мы отражаем конкретную грань этого понятия.
Передать понятие во всём его многообразии одновременно не представляется возможным. Однако мы можем (и должны!) вполне однозначно определить его сторону, грань, представляющую для нас интерес в данной ситуации.
Всё сказанное категорически опровергает два чрезвычайно вредных заблуждения, распространённых среди педагогов и, соответственно, обучающихся.
1. Распространено мнение, что не всё может быть понятийно оформлено и, тем более, понятийно определено. Это не так: не оформленное понятийно явление не может быть осознано (то есть не может продуктивно осмысляться), и представление его субъектом мыслительной деятельности не может быть передано другим людям.
2. Предполагается, что введение определения понятия обедняет сущность явления, делая его рассмотрение «плоским», фрагментарным. Выше было показано, что это не так: мы всегда осознанно определяем (и можем определить) только одну из множества граней явления, представляющую в данной ситуации интерес для нас. Ниже будет рассмотрен соответствующий пример множественности определений понятий, соответствующих одному и тому же явлению.
3.2. Таксономическая основа введения определений понятий
Понятие имеет в своей основе классификацию — отнесение конкретного явления к той или иной группе явлений. Без классификации адекватные реакции невозможны. Поэтому невозможно и выживание. Классификация объекта и определение соответствующего ему понятия неразрывно связаны между собой. Если объект классифицирован, это автоматически позволяет ввести определение понятия. Любая попытка построения определения понятия есть попытка классификации соответствующего объекта.
Наиболее известна классификационная система, традиционно связанная с именем Линнея. Ботаника и зоология в курсе биологии общеобразовательной школы изучаются на самом деле исключительно для того, чтобы научиться классифицировать любые объекты. Это необходимо для введения определений соответствующих им понятий во всех учебных предметах и жизненных ситуациях. Уметь думать — это, в первую очередь, уметь классифицировать явления и на основе этого определять понятия.
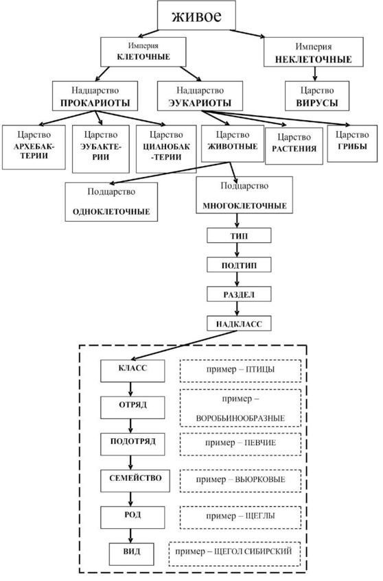
Применительно к живому, например, рассматриваемая система в настоящее время может быть схематически представлена так:
«Верхняя», более грубая, общая часть классификационной системы указывает на происхождение объекта. Блок «ТАКСОН» (выделенный пунктиром) определяет объект, отвечая на вопрос: «Что это такое?» «Определить объект» — означает «ввести понятие, соответствующее объекту». Поэтому в приведённом примере: «Щеглом сибирским называется птица отряда Воробьинообразные, семейства Вьюрковые, рода Щеглы». Эволюционно сложившаяся на данный момент времени классификационная система является единственной и единой для всех объектов (явлений). Так, при работе с учащимися колледжа горного университета эта система (см. рис. 6) была продемонстрирована на примере классификации транспорта горнорудной промышленности. В результате у учащихся возникла мотивация в отношении формирования определений понятий предметного (в частности, физического) и общежизненного содержания. Этот результат можно также расценить как одну из сторон формирования «доверия к технологии», позволившего впоследствии решить ряд образовательных проблем в группах.
Любая развитая классификация неизбежно содержит в себе таксон как единицу классификации. Согласно «Лингвистическому энциклопедическому словарю», лингвистика, в сущности, состоит из двух крупных разделов: математической лингвистики и таксономической лингвистики. Мы живем, мыслим и действуем в условиях, определяемых таксономической лингвистикой. Следовательно, структура таксона является классификационной основой определения понятия, связанного с тем или иным явлением. Здесь важно отметить два обстоятельства.
1. В программе образовательного предмета «Биология» присутствуют ботаника и зоология. Они представляют отрасли знания, впервые четко сформировавшие классификационную систему и иллюстрирующие ее. Если учащиеся этого не понимают, у них не формируются умения и навыки классификации. Следовательно, затрудняется введение определений понятий. В результате не выполняется Требование Стандарта о формировании понятийного аппарата.
2. В педагогике распространено архаичное с точки зрения как науки, так и современного языка представление о «введении определений понятий на основе родовидовых отношений». Это представление порождено две с половиной тысячи лет назад Аристотелем. За прошедшее время классификационная система существенно эволюционировала. Таксон не сводится к роду и виду! Эти два классификационных уровня таксона в современном их понимании настолько близки, что не могут быть основой классификации. Отсюда принципиальное отсутствие представлений наших современников о таксономической основе понятийности. Это и привело к отсутствию внятной технологии определения понятий. Исправление ситуации возможно. В первую очередь — путём обеспечения серьёзного усвоения классификационной системы в курсе биологии.
С учётом структуры таксона можно построить универсальный алгоритм введения определения понятия.
«Вид» — это то, что мы видим, что подлежит определению. «Видовой» принадлежности любого явления соответствует его наименование, название. Называя явление (или денотат, от латинского denotatum — «то, что подлежит называнию»), следует позаботиться о соответствии названия сущности явления. Если явление уже имеет название, необходимо узнать и понять происхождение этого названия, то есть провести его этимологический анализ.
В рамках представления о таксоне самый крупный, самый «грубый» блок (уровень) классификации удобно назвать классом явлений. К нему мы в первую очередь относим конкретное рассматриваемое явление. Класс явления есть словесное выражение простейшей, наиболее грубой, модели этого явления, его главных, сущностных черт. Так, друг, мать, президент, спортсмен, ребенок — прежде всего ЧЕЛОВЕК; часы, компьютер, мина, телефон, миксер — прежде всего УСТРОЙСТВО; окно, стена, потолочное перекрытие, дверь — прежде всего СТРОИТЕЛЬНАЯ КОНСТРУКЦИЯ. Определение класса явления, выявление его сущности на уровне наиболее грубой модели — как правило, самая трудная часть введения определения понятия.
«Отряд», «подотряд» и «семейство» современного таксона описывают разного уровня общие характерные признаки рассматриваемого явления, независимо от их направленности. Пример: класс «Птицы» (крылья, клюв, две ноги); отряд — «Хищные» (хоть ястребы, хоть совы, хоть соколы, лишь бы питались высшими животными). Поэтому в формируемом «понятийном таксоне» «отряд», «подотряд» и «семейство» можно рассматривать как один объединенный шаг алгоритма введения определения понятия — шаг «определение общих характерных признаков явления». Так, часы — это устройство (класс), предназначенное для измерения. Таким же общим характерным признаком обладают устройства: линейка, вольтметр, уровень и другие.
Далее следуют отличительные признаки явления: они являются не только видовыми, но и родовыми. Поэтому «род» и «вид» таксона представленной выше схемы современной системы классификации в определении понятия объединяются как отличительные признаки явления в «понятийном таксоне». Так, часы — это устройство, предназначенное для измерения последовательности и длительности событий (в отличие от, например, линейки).
Такое следование структуре таксона можно представить схемой:
Целесообразно представление этой схемы в таком виде:
Это означает, что «пусковым» для классификации в рамках таксона и, следовательно, для введения определения понятия, является наблюдение («увидение») явления-денотата в окружающем мире или внутреннем мире человека. Кстати, это было бы неплохо для учителей биологии иметь в виду и использовать в курсах ботаники и зоологии.
Алгоритм — это не чья-то прихоть или «указание сверху». Так, например, «Алгоритм составления отчёта по чему-либо», спущенный из управляющей организации, алгоритмом не является. Алгоритм — это очень чёткое и чрезвычайно жёсткое математическое понятие. Оно отражает эволюционно развившийся способ содержательной деятельности мозга. Именно поэтому в образовательной деятельности мы работаем либо вместе с мозгом, либо вопреки ему. Давайте выберем первый вариант. Тогда будем осознанно пользоваться алгоритмами. Алгоритмом называется точное описание последовательности элементарных операций, связанных между собой необходимыми, существенными, устойчивыми и воспроизводимыми причинно-следственными связями, системно обеспечивающими неотвратимое достижение поставленной цели. Поэтому алгоритм введения определения понятия можно изобразить в общепринятой последовательности шагов, однозначно приводящих к достижению поставленной цели:
В привычном для нас виде этот алгоритм может быть представлен так:
Цифрами в скобках обозначены номера шагов алгоритма, то есть порядок действий, направленных на введение определения понятия.
Можно предложить множество определений понятия, соответствующего одному слову, с учётом любого направления интереса к явлению. Для одних людей очки — это оптический прибор, для других — изделие, для третьих — товар. Но понимание всех друг другом обеспечивает построенная нами структура определения понятия. Необходимо понимать и помнить, что определения понятий люди вводят для формирования речевых высказываний. Такие осмысленные высказывания имеют целью совместное понимание предмета обсуждения. Поэтому они ответственно обеспечивают действия на социальном уровне. Понятия нельзя усваивать. Понятия можно и нужно только формировать (вводить, определять).
3.3. Технология введения определений понятий
Введение определений понятий представляет собой пошаговое исполнение алгоритма введения определений понятий, полученного выше из таксономических соображений. Исполнять алгоритм следует ИСКЛЮЧИТЕЛЬНО В ПИСЬМЕННОЙ ФОРМЕ. Это требование связано с необходимостью последовательности, полноты и четкости исполнения шагов алгоритма для получения в результате целостного определения понятия. Такое действие практически невозможно выполнить «в уме» ввиду ограниченности объема оперативной памяти и множества отвлекающих факторов в потоке сознания. Особенно важно это замечание для периода обучения введению определений понятий, соответствующего продолжительности основного и профессионального образования.
По понятным причинам психологического характера во всех записях шагов алгоритма НЕДОПУСТИМО использование сокращений и аббревиатур.
При возникновении необходимости введения определения конкретного понятия в соответствии с алгоритмом выполняются в порядке номеров его шагов следующие действия.
1. В первом шаге обязательно проговаривается и записывается наименование (название) явления (предмета, действия, процесса, характеристики). То есть слово, которым обозначается подлежащее определению понятие. Это слово должно быть воспроизведено точно, если есть сомнения — с использованием словарей (в частности, толкового словаря). В качестве примера рассмотрим и запишем в этом пункте: окно.
2. Второй шаг представляет собой этимологический анализ наименования явления. Такой анализ может помочь в реализации последующих шагов — определении класса и/или характерных признаков явления (денотата), как общих, так и отличительных. В примере с окном этимология (происхождение слова) очевидна: «око» — «глаз» (которым дом смотрит на мир). Если происхождение слова неочевидно, анализ проводится с помощью этимологического словаря или словаря иностранных слов. В рассмотренном примере в этом пункте пишем: от старославянского «око» — «глаз».
Примечание: если словари не позволяют выявить происхождение наименования (имени денотата), в этом может помочь разбор слова по составу. Именно поэтому преподавателям русского языка следует особое внимание уделять формированию навыка данной процедуры.
3. В третьем шаге фиксируется класс явлений, к которому ПРЕЖДЕ ВСЕГО принадлежит описываемое понятием явление. Класс — это предельно большая группа явлений, родственных рассматриваемому. Окно принадлежит к обширному классу тех элементов, из которых конструируют строения. Поэтому в данном пункте проговариваем и пишем: строительная конструкция.
4. В четвертом шаге из класса как большой группы выделяется более узкая группа явлений, объединяемых хорошо понятным общим характерным признаком. Так, например, строительных конструкций в соответствующем классе много — сюда относятся и стены, и двери, и окна. Характерным общим признаком строительных конструкций, которым родственно окно (своего рода «отряд» и «семейство» таксона), является предназначенность их для естественного освещения помещения. По этому признаку ИЗ всех строительных конструкций выбираем такую более узкую группу: окна, арки, проёмы, отверстия в стенах. В четвертом шаге проговариваем и записываем: предназначенная для естественного освещения помещения.
5. В пятом шаге из узкой группы явлений выбираем интересующее нас по отличительному признаку, который позволяет однозначно выделить данное конкретное явление из этой группы. Так, ИЗ всех других строительных конструкций, предназначенных для естественного освещения помещения, окно выбирается по признаку теплоизоляции от окружающей среды (в отличие от арки, проёма и т.д.). ТОЛЬКО ОКНО предназначено для естественного освещения помещения при условии его теплоизоляции. Поэтому в данном пункте проговариваем и пишем: при условии теплоизоляции помещения.
Внимание! На любом носителе информации такая пошаговая запись исполнения шагов алгоритма должна выглядеть так:
1. Окно.
2. От старославянского «око» — «глаз».
3. Строительная конструкция.
4. Предназначенная для естественного освещения помещения.
5. При условии теплоизоляции помещения от окружающей среды.
Теперь остаётся только собрать из этих пунктов целостное определение понятия в соответствии с нормами языка. В соответствии с этими нормами слова могут меняться местами, появляться служебные слова, союзы и т. д. Рассмотренные шаги алгоритма выполняются именно для такого «собирания», «сборки». Поэтому после перечисленных пунктов выделенно крупно с подчёркиванием (чтобы отметить важность) пишем «СБОРКА» и производим эту сборку. В сборку пункт 2 (этимологический анализ) не включается — он уже выполнил свою вспомогательную роль в описании остальных пунктов. Всё, что мы до сих пор делали в соответствии с шагами алгоритма, делается исключительно ради этой самой СБОРКИ. Поэтому без перерыва после пошаговой записи сначала проговариваем, а потом пишем:
СБОРКА: Окном называется строительная конструкция, предназначенная для естественного освещения помещения при условии его теплоизоляции от окружающей среды.
Так осуществляется введение определения ЛЮБОГО (!) понятия.
Обращаем внимание на то, что при проговаривании и написании СБОРКИ рекомендуется по возможности пользоваться словом «называется». При работе с детьми, имеющими затруднения в интеллектуальной деятельности, еще лучше предложить им пользоваться лексической формой «я называю». Это психологически содействует присвоению субъектом операции введения определения понятия и, следовательно, понимания данной грани сущности явления.
Ещё раз: результатом работы по введению определения понятия является СБОРКА — именно она несёт в себе смысл, «укладывается» мозгом в долговременной памяти и проверяется в ходе контрольных мероприятий.
3.4. Методические пожелания по введению определений понятий в работе с учащимися
3.4.1. Предварительная подготовка учащихся
Предполагается, что обучающиеся хотя бы разово прошли четырёхчасовую (если есть возможность — шестичасовую) подготовку по введению определений понятий. Такая подготовка представляет собой прежде всего ознакомление обучающихся с происхождением алгоритма введения определений понятий. Ознакомление означает разбор с ними (интерактивную трансляцию) содержания пунктов 3.1 и 3.2 данной главы. Для качественного исполнения этого этапа работы достаточно двух учебных часов. Затем так же интерактивно рассматривается пример введения определения понятия (раздел 3.3). К этому добавляется ещё несколько примеров, заранее подготовленных учителем. Эта часть предварительной подготовки занимает от двух до четырёх учебных часов (в зависимости от специфики класса и выбора числа примеров учителем).
Такая подготовительная работа неоднократно успешно проводилась в школах и при работе с отдельными детьми или группами в соответствии с изложенной выше технологией.
Вообще желательно реализовать курс полного введения обучающихся в технологию интеллектуального образования в рамках учебного плана школы. Начинать это надо как минимум с девятых классов как выпускных (практически аварийный режим). Затем эта подготовка должна сместиться в восьмые классы (или проводиться одновременно с подготовкой девятых классов). В соответствии с приказом Министерства образования и науки Российской Федерации №413 от 17 мая 2012 года в полной средней школе в существенной мере предметы изучаются учащимися по их выбору. Такое требование образовательного стандарта полной средней школы означает, что образование в ней уже не является общим по определению. Следовательно, уровень общего образования смещается в основную школу. Поэтому для выполнения требований Стандарта необходимый инструментарий интеллектуальной (в том числе — образовательной) деятельности должен быть сформирован именно в основной школе. Следовательно, необходимое ознакомление учащихся с технологией интеллектуального образования необходимо проводить не позднее восьмого класса. Более раннее ознакомление затруднено псевдопонятийностью соответствующего периода развития личности.
Примечание. Элементы технологии введения определений понятий предусмотрены реабилитационно-мотивационным курсом «Все предметы хороши» для 5 классов. Задачи и сущность этого курса описаны в статье [Фролов, Чепракова]. Задача педагогов-предметников основной школы — при условии проведения такого курса с учащимися конкретной школы — «подхватить» усвоение учащимися этих элементов: тогда курс введения в технологию интеллектуального образования для восьмых классов, который можно назвать «Давайте подумаем», будет гораздо более эффективным.
Чрезвычайно важно учитывать, что предварительное обучение технологии введения определений понятий должно осуществляться на примерах денотатов, не связанных с образовательными предметами. Это позволяет снять блоки, обусловленные предубеждениями учащихся в отношении того или иного предмета или, по крайней мере, противостоять декларациям учащихся о наличии таких предубеждений.
Примерами «учебных» денотатов могут служить такие: бумага, бутыль, ветер, дождь, карандаш, лампа, ложка, марля, мать, окно, рубанок, телевизор, телескоп, тетрадь, топор, утюг, фарш, язык. Для учителей и учащихся в процессе предварительного обучения необходимо научиться и привыкнуть пользоваться этимологическим словарем и словарем иностранных слов для исполнения второго шага алгоритма введения определений понятий (этимологический анализ слова).
Специально проведённое исследование показало, что введение определения конкретного понятия в интерактивном режиме при работе с учащимися, прошедшими предварительную подготовку, занимает от 5 до 7 минут времени урока.
Для формирования и поддержания умений и навыков введения определений понятий следует систематически повторять в технологическом режиме образцовые прецеденты такого введения. Прецедентами могут служить разработанные для образовательного процесса школы понятийные предметные словари. К ним необходимо возвращаться в практике обучения постоянно вне зависимости от рассматриваемого в данный момент образовательного предмета. Прецедентной ссылкой, восстанавливающей в памяти учащихся структуру данной операции, является устойчивый лексический прием, используемый учителем (дословно): «В результате (ссылка на форму обучения — курса «…», «занятий», «обучения»…) вы приобрели умение введения определений понятий в соответствии с известным вам алгоритмом. Применим это умение для введения определения понятия «…» (например, «хорда», «аллель» и т. д.)».
Прохождение педагогами данного курса и настоящее пособие должны позволить этим педагогам самостоятельно проводить курс предварительного обучения «Давайте подумаем» с учащимися 8—9 классов. В первую очередь это касается технологии введения определений понятий.
3.4.2. Методические особенности обучения введению определений понятий и использования этой технологии в предметном преподавании
Как при предварительном обучении учащихся, так и при введении определений понятий в интерактивном режиме в процессе предметного преподавания, необходимо выполнять следующие действия.
1. На уровне требования, выполнение которого жёстко контролируется, неукоснительно добиваться ПИСЬМЕННОГО исполнения шагов алгоритма:
а) без сокращений и аббревиатур (объясняя это требование нерациональностью дополнительных мыслительных усилий по «переводу»);
б) строго последовательно, без пропусков шагов и «забеганий вперед» (объясняя это требование формированием у учащегося ПРОГРАММЫ введения определений понятий);
в) с обязательной записью в итоге СБОРКИ в норме русского языка (объясняя это требование тем, что именно СБОРКА является целью процедуры введения определения понятия и именно СБОРКА является способом «укладки» информации). СБОРКА проговаривается, а затем записывается немедленно после выполнения пяти шагов алгоритма. На уровне подсознания должны быть закреплены единство, цельность и неразрывность всей процедуры введения определения понятия.
2. Систематически (при КАЖДОМ введении определения понятия) подчеркивать классификационный подход к этой процедуре следующими приёмами:
а) добиваясь ОДНОЗНАЧНОГО восприятия и фиксации наименования денотата (при категорическом запрете эвфемизмов, сокращений и аббревиатур) с использованием толкового словаря и записи на классной доске (дословно, на уровне прямой речи: «Пишем: «пункт один» — «перпендикуляр»);
б) выясняя этимологию наименования с целью её возможного использования при дальнейших классификационных действиях (применяя экспресс-опрос учащихся для выяснения их мнений, используя этимологический словарь или словарь иностранных слов — по крайней мере, ссылаясь на их использование при вашей подготовке к уроку);
в) при определении класса явления (денотата), подчёркивая отнесение явления К БОЛЬШОЙ ГРУППЕ,
— вопросом к аудитории: «К какой большой группе явлений это явление относится В ПЕРВУЮ ОЧЕРЕДЬ?» (варианты: «Что это В ПЕРВУЮ ОЧЕРЕДЬ?»; «Какие явления родственны данному ВООБЩЕ?») пример: топор относится к инструментам;
— коррекцией ответов учащихся — отклонением СЛИШКОМ ОБЩИХ предложений такой группы («предмет», «явление») и попыток чрезмерного ЗАУЖЕНИЯ группы («забегания вперёд» в подмене определения класса определением общих характерных или отличительных признаков явления);
— коррекцией попыток совместить в этом шаге алгоритма другие его шаги — ответ должен быть кратким, и по существу соответствовать ТОЛЬКО отнесению к классу;
г) при определении общих характерных признаков явления — подчёркивая заужение класса до группы более близких родственных явлений, перечисляя, хотя бы частично, таких «родственников» (пример: топор относится к группе режущих инструментов, наряду с ножом, ножницами, пилой, бритвой и им подобными): для этого удобно пользоваться «волшебным словом» «из» («из всех инструментов… выбираем режущие»);
д) при определении отличительных признаков выбирая те (тот), которые соответствуют интересующей нас грани понятия: поэтому чаще всего этот выбор определяется функциональной стороной явления (пример: топор — режущий инструмент, предназначенный для грубой обработки дерева). Для выявления функции целесообразно опять использовать «волшебное слово» «из»: («из всех режущих инструментов…»).
3. При введении определения понятия можно пользоваться метафорой «Магазин», так как эта метафора достаточно близка всем. Так, например, мы покупаем фарш (наименование). Этимология слова «фарш»: от немецкого «начинка» (уже отсюда делаем вывод, что фарш — не обязательно мясной продукт).
За фаршем мы идём в магазин «Продукты питания» (отнесение к классу). ИЗ всех продуктов питания мы выбираем продукты отдела «Полуфабрикаты» (общие характерные признаки), к которым относится и фарш. ИЗ всех полуфабрикатов мы выбираем полуфабрикатные продукты питания, приготовленные путём измельчения (отличительный признак). Все эти рассуждения в соответствии с метафорой мы последовательно отражаем в принятой нами форме записи шагов алгоритма введения определений понятий. В итоге — СБОРКА: «Фаршем называется полуфабрикатный продукт питания, приготовленный путём измельчения».
В роли «магазинов» могут выступать: «части речи», «модели», «совокупности», «линии», «отрасли науки», «представления», «то, что» (не имеющее широкого круга «родственников», принципиально новое) и т. д.
Обмен опытом. Очень важно приучить детей признавать непонятность того или иного слова. Ещё более высокий пилотаж — поиск и нахождение непонятных слов в учебных текстах — устных и письменных. Очень быстро учащиеся включаются в следующую игру. В ходе обсуждения материала на уроке всплывает слово, смысл которого непонятен. И тогда кто-то из учащихся, а иногда сразу группа, а иногда почти весь класс хором: «Единица, точка!». Это — включение алгоритма введения определений понятий: «пункт первый — единица (номер первого шага), точка после единицы в записи, наименование денотата». Приём быстро закрепляется на годы: например, применённый впервые в седьмом классе, он без напоминания всплывает в последующих классах, включая одиннадцатый и даже внеклассные занятия.
3.4.3. Поводы, по которым введение определений понятий обязательно
В педагогической практике должны быть чётко обозначены и доведены до учащихся поводы, по которым введение определений понятий является обязательным. Это значит, что в ряде конкретных случаев педагог совместно с учащимся (учащимися) должен заведомо чётко сформулировать предмет рассмотрения, сделать его однозначно определённым для последующего предметного анализа любыми методами и на любом уровне. С точки зрения научности образовательного процесса речь идет о первом и важнейшем этапе описания явления: у науки нет никаких других функций кроме описательной. Поэтому описание должно быть качественным и, главное, соответствующим законам сбора, хранения и обработки информации.
Замечание. В работе с учащимися всегда следует обращать их внимание на главенство (ввиду единственности) описательной функции науки. Все остальные — предсказательная, объяснительная, доказательная, технологическая и прочие — плод досужих вымыслов людей, как правило, далёких от науки. В прошлом веке советские руководители додумались до «науки как непосредственной производительной силы». То есть — не производит материальных ценностей, не приносит денег, значит, не надо кормить такую науку. Что из этой безграмотности вышло — известно. Давайте больше не будем так делать. Пусть наука только понятно описывает. Кому поручить остальное на основе этого понимания — найдём.
1. Разумеется, введение определений новых для учащихся понятий необходимо в связи с рассмотрением новой темы курса. Недопустимо ограничиваться «подведением» учащихся к чему-либо» (педагог, как правило, не может чётко сказать, к чему же он «подводит» учащегося, если эта операция не завершается введением определения понятия). Введение определения понятия в данном случае обеспечивает:
а) установление рамок рассмотрения;
б) способ «укладки» основной метки материала в долговременной памяти учащегося;
в) возможность адекватного контроля понимания учащимся сущности рассматриваемого явления.
2. В связи с повторением пройденного материала введение определений понятий позволяет:
а) реально закреплять усвоение материала;
б) адекватно контролировать качество этого усвоения;
в) путем введения основных меток обеспечивать упорядоченное хранение материала в долговременной памяти и вызов из неё.
3. Проверка выполнения домашнего задания является частным случаем повторения пройденного материала. В данном случае введение определений необходимых понятий, особенно при наличии затруднений с выполнением домашнего задания, содействует пониманию материала задания, снижает уровень возникающих затруднений и является фактором внутренней мотивации в отношении изучения материала.
4. Ответы педагога на предметно значимые конкретные вопросы учащихся, связанные с учебным материалом, не должны быть основаны на практическом мышлении сторон, так как в этом случае понимание ПРИНЦИПИАЛЬНО исключается. Чаще всего вопрос звучит как «что это такое?». Вариант вопроса «почему это?» будет рассмотрен ниже, в разделе пособия, связанном с установлением закона. Замена готового ответа предложением ответить на возникший вопрос интерактивным введением определения понятия является оптимальным решением с точки зрения эффективности образовательной деятельности. В крайнем случае, педагог может (должен) ответить на вопрос введением определения понятия в соответствии с рассматриваемой технологией в режиме записи на доске с контролем фиксации этого введения и, главное, СБОРКИ, в тетрадях учащихся.
Здесь чрезвычайно важно напомнить, что время введения определения понятия не превышает времени другого аргументированного ответа на вопрос (3 — 5 минут).
3.4.4. Методическая поддержка введения определений понятий на уроке
В ходе практической работы с учащимися по введению определений понятий возникла необходимость создания универсальной конкретной инструкции для педагогов. Из соображений такта и уважения к работе педагога такая инструкция носит характер, скорее, пожеланий. Выполнение этих пожеланий заведомо поможет педагогу повысить качество образовательной деятельности и удовлетворить требования образовательного стандарта в данном направлении. Ниже приводится такая форма инструкции, которая предназначена для использования педагогами школы, работающими в технологии интеллектуального образования и прошедшими в связи с этим предварительное обучение введению определений понятий.
ПОЖЕЛАНИЯ
в отношении введения определений понятий в ходе урока:
1. Учащиеся в ходе урока должны быть предупреждены о предстоящем введении определения понятия: «В связи с (…) нам необходимо ввести определение понятия ХХХ».
Под «В связи с…» понимается (дословно!) одна из четырех возможных причин:
а) «в связи с рассмотрением новой темы»;
б) «в связи с повторением пройденного материала;
в) «в связи с вопросом (лучше указать конкретного автора запроса или вопроса);
г) «в связи с проверкой выполнения домашнего задания (или чего-нибудь в этом роде)».
Соответствующая причина должна быть четко проговорена в составе указанной установочной фразы: это связано с психологически необходимой процедурой «присвоения задачи», в данном случае связанной с необходимостью понимания происхождения задачи введения определения именно ДАННОГО понятия.
2. Введение определения понятия НЕЛЬЗЯ отрывать от указанной постановки задачи какими-либо рассуждениями. Непосредственно после постановки задачи по введению определения понятия учащимся говорится ДОСЛОВНО следующее: «ВЫ БЫЛИ ОБУЧЕНЫ ВВЕДЕНИЮ ОПРЕДЕЛЕНИЙ ПОНЯТИЙ, ПОЭТОМУ НАПИШИТЕ, ПОЖАЛУЙСТА, В ВАШИХ ТЕТРАДЯХ ПУНКТ „ОДИН“ (т.е. 1) — следует наименование понятия, например МЕТАФОРА. ХОРОШО, ЕСЛИ У ВАС С СОБОЙ МЕТОДИЧЕСКОЕ РУКОВОДСТВО ПО ВВЕДЕНИЮ ОПРЕДЕЛЕНИЙ ПОНЯТИЙ ИЛИ ШКОЛЬНЫЙ ПОНЯТИЙНЫЙ СЛОВАРЬ — ВОСПОЛЬЗУЙТЕСЬ ИМИ! (вводится и поддерживается культура пользования методическими пособиями и словарями, розданными учащимся)».
3. Этимологический анализ может быть связан с коротким (очень!) опросом учащихся (точнее, даже вопросом к ним): «Каково, по вашему мнению, происхождение этого слова?». Вне зависимости от результата учителем должен быть заготовлен словарный вариант (например, «от греческого…»).
4. Далее в интерактивном режиме (стремительно!) рассматриваются предложения по отнесению объекта (денотата) к классу объектов — «величина, часть речи, модель и т.д.» (в соответствии с п. 3 алгоритма введения определений понятий, о котором напоминается учащимся). При этом обязательно указываются «родственники» объекта по классу.
5. При помощи «волшебного» служебного слова «ИЗ» из «родственников по классу» выбираются «более близкие родственники» (п. 4 алгоритма, о чем напоминается учащимся). Так, например, «из всех форм рельефа земной поверхности эта относится к тем (соответствующая группа объектов, заведомо множественное число), которые…».
6. При помощи «волшебного» служебного слова «ИЗ» далее выделяется признак, обеспечивающий однозначность определения (п. 5 алгоритма, о чем напоминается учащимся): «из всех прямых… образующая с… прямой угол».
7. После ответа на все пять «вопросов алгоритма» учащимся предлагается БЕЗ ПРОМЕДЛЕНИЯ сначала произнести (прочитать по тетради), а затем записать СБОРКУ определения в норме русского языка.
ВНИМАНИЕ! ВСЯ (разумеется, предварительно разработанная педагогом в рамках плана урока) ОПЕРАЦИЯ ПО ВВЕДЕНИЮ ОПРЕДЕЛЕНИЯ ПОНЯТИЯ (ВВИДУ ПОДГОТОВЛЕННОСТИ И УЧАЩИХСЯ, И ПЕДАГОГОВ) ДОЛЖНА ЗАНИМАТЬ ОТ ТРЕХ, НО НЕ БОЛЕЕ ПЯТИ МИНУТ (со всеми перечисленными выше методическими действиями).
8. Чрезвычайно кратко (возможно, «под запись») полученное определение понятия ОБЯЗАТЕЛЬНО (!!!) комментируется относительно соответствия дидактическим материалам (которые в ходе «порождения» определения НЕ ПРИВЛЕКАЛИСЬ). При этом четко проговариваются варианты:
а) «Таким образом, мы самостоятельно получили определение понятия…, данное в учебнике на странице…»;
б) «Если мы раскроем учебник на странице…, то увидим, что введенное нами определение отличается от данного там. Это объясняется… (обосновывается коррекция)».
в) «В учебнике отсутствует определение этого понятия. Однако без такого определения понимание данной темы невозможно. Поэтому знать, понимать и помнить построенное нами определение необходимо как с точки зрения понимания материала, так и с точки зрения контроля его усвоения».
9. Ни в коем случае не диктовать «под запись» не только определения сомнительного качества или происхождения (какие часто встречаются в учебниках), но и ГОТОВЫЕ сборки определений понятий, полученные в соответствии с технологией без участия обучающихся.
Следует обратить особое внимание на предпоследний пункт (8) этой инструкции. Соответствие введённого определения понятия дидактическим материалам должно быть прокомментировано педагогом обязательно! Данное требование обусловлено необходимостью доведения до учащихся соотношения реального понимания предметной темы и соответствующего изложения этой темы в дидактическом материале, являющемся документом вне зависимости от содержащихся в нем предметных и методических ошибок.
Выполнение педагогом в ходе урока приведенной выше инструкции может быть легко проанализировано при помощи заполнения соответствующей этой инструкции анкеты при посещении урока разработчиком технологии или подготовленным педагогом. Такой анализ позволяет осуществлять мониторинг хода внедрения технологии в данной образовательной организации.
Качество усвоения технологии введения определений понятий является одной из важнейших основ качества образования вообще. Поэтому рекомендуется в начале если не каждого, то большинства уроков проводить 3—5 минутный срез качества усвоения понятийного оформления материала урока. Для этого на отдельном листе бумаги размером примерно А5 вводится определение понятия, связанного с темой предыдущего урока (в частности, с домашним заданием). Определение понятия должно вводиться в соответствии с рассмотренной здесь стандартной методикой (5 шагов алгоритма и сборка в норме языка) Балльная оценка результата, заносимая в журнал, не должна составлять труда для учителя.
