автордың кітабын онлайн тегін оқу 1С:Предприятие 8.2. Коротко о главном. Новые возможности версии 8.2
М.Г. Радченко
1С:Предприятие 8.2. Коротко о главном
Новые возможности версии 8.2
1С:Предприятие 8.2. Коротко о главном
Новые возможности версии 8.2
Электронная книга в формате ePub; ISBN 978-5-9677-1960-8.
Версия издания от 16.09.2013.
Электронный аналог издания "1С:Предприятие 8.2. Коротко о главном. Новые возможности версии 8.2"
(ISBN 978-5-9677-1146-6, М.: ООО "1С-Паблишинг", 2009;
артикул печатной книги по прайс-листу фирмы "1С": 4601546069610;
по вопросам приобретения печатных изданий издательства "1С-Паблишинг" обращайтесь к партнеру "1С",
обслуживающему вашу организацию, или к другим партнерам фирмы "1С", в магазины "1С Интерес", а также в книжные и интернет-магазины).
Книга "1С:Предприятие 8.2. Коротко о главном. Новые возможности версии 8.2" адресована специалистам, разрабатывающим прикладные решения на платформе 1С:Предприятие 8.1.
Она содержит сжатое описание наиболее важных новаций новой версии технологической платформы системы 1С:Предприятие 8.2.
Также в книге описаны не столь важные по своей сути, но заметные изменения, с которыми придется столкнуться при переходе на новую версию платформы.
Основная цель книги – помочь разработчикам максимально быстро начать разработку с использованием 1С:Предприятия 8.2. Овладеть новыми инструментами, методиками и при этом не упустить ничего важного.
Книга содержит значительное количество иллюстраций и ссылок на более подробные описания. Сложные и важные изменения рассматриваются на практических примерах.
Дополнительные материалы
Приложение к книге включает демонстрационные конфигурации, иллюстрирующие некоторые примеры книги. Демонстрационные конфигурации можно установить на коммерческую или учебную версию 1С:Предприятия.
Скачайте материалы и учебную версию на странице http://its.1c.ru/book_demo/, раскройте архив и следуйте инструкциям по установке.
Интернет-конференция для начинающих разработчиков http://devtrainingforum.v8.1c.ru/forum/.
© ООО «1С-Паблишинг», 2009, 2013
© Оформление. ООО «1С-Паблишинг», 2009, 2013
Все права защищены.
Материалы предназначены для личного индивидуального использования приобретателем.
Запрещено тиражирование, распространение материалов, предоставление доступа по сети к материалам без письменного разрешения правообладателей.
Разрешено копирование фрагментов программного кода для использования в разрабатываемых прикладных решениях.
Фирма "1С"
123056, Москва, а/я 64, Селезневская ул., 21.
Тел.: (495) 737-92-57, факс: (495) 681-44-07.
1c@1c.ru, http://www.1c.ru/
Издательство ООО "1С-Паблишинг"
127473, Москва, ул. Достоевского, 21/1, строение 1.
Тел.: (495) 681-02-21, факс: (495) 681-44-07.
publishing@1c.ru, http://books.1c.ru/
Вступление
Новая версия платформы «1С:Предприятие 8.2» значительно отличается от предыдущей. В ней реализовано много новых механизмов и новых подходов к разработке.
Далеко не всегда у вас есть возможность спокойно и вдумчиво изучить всю документацию. Чаще всего хочется сразу же попробовать те или иные возможности новой платформы, о которых вы уже где-то когда-то слышали. Именно для этого и предназначена книга, которую вы держите в руках.
С одной стороны, не вдаваясь в подробности конкретных механизмов, она рассказывает о наиболее важных нововведениях и изменениях.
С другой стороны, в книге описаны не столь важные по своей сути, но заметные для разработчика изменения, с которыми вам придется столкнуться буквально «с первых шагов» в новой версии платформы.
Таким образом, книга расставляет «контрольные точки», «маяки», которые не позволят вам запутаться в разнообразии новых возможностей платформы и не дадут упустить что-то важное.
Вся информация в книге сгруппирована по нескольким разделам:
- «Основные изменения»,
- «Режим 1С:Предприятие»,
- «Разработка»,
- «Разработка форм».
Порядок и состав этих разделов соответствуют тому, как в реальной жизни будет происходить ваше знакомство с новой платформой.
Сначала идут сведения, которые необходимо получить перед тем, как вы запустите что-либо на своем компьютере.
Затем рассказывается о том, как прикладные решения выглядят «снаружи». Ведь бесполезно пытаться делать что-либо «внутри», если нет представления о том, как это выглядит «снаружи».
И в заключение рассказывается о тех новациях, которые должны быть интересны и полезны вам как человеку, который разрабатывает прикладные решения.
Ну а для того, чтобы наиболее подробно и полно познакомиться с возможностями новой платформы, мы рекомендуем воспользоваться документацией, которая теперь поставляется не только в печатном, но и в электронном виде в составе выпусков информационно-технологического сопровождения (ИТС).
Основные изменения
Несколько дистрибутивов
Раньше существовал единственный дистрибутив платформы, который включал в себя все необходимые компоненты.
Теперь существуют два дистрибутива: «1С:Предприятие 8.2» и «1С:Предприятие 8.2. Тонкий клиент».
Дистрибутив «1С:Предприятие 8.2» – это, как и раньше, полный дистрибутив платформы, который позволяет использовать все ее возможности.
Дистрибутив «1С:Предприятие 8.2. Тонкий клиент» – это только клиентское приложение. Основной сценарий его использования – это работа с клиент-серверной базой по локальной сети или по протоколу HTTP. Возможность работы с файловой информационной базой непосредственно по сети у него отсутствует. Не у тонкого клиента вообще, а у тонкого клиента, установленного из этого дистрибутива.
Подробнее
Раздел «Три клиентских приложения».
Появление второго дистрибутива обусловлено тем, что в версии 8.2 «1С:Предприятие» умеет работать через Интернет по протоколу HTTP. Поэтому к информационной базе могут подключаться клиенты, расположенные в разных странах и разных частях света.
В общем случае у таких клиентов существует две возможности: использование веб-клиента либо тонкого клиента.
Для использования веб-клиента не требуется никакой предварительной установки программного обеспечения на компьютер пользователя. И это очень удобно. Однако использование веб-клиента может оказаться возможным не всегда. Например, в силу особенностей самого прикладного решения. Потому что веб-клиент умеет не все то, что умеет тонкий клиент. Количество таких отличий невелико, и большинство прикладных решений общего назначения создаются так, чтобы они одинаково работали и в тонком клиенте, и в веб-клиенте. Однако специализированные прикладные решения могут использовать функциональность, доступную в веб-клиенте частично или недоступную совсем. Например, работа с файловой системой, XML, электронной почтой и др.
Также невозможность использования веб-клиента может быть связана с требованиями информационной безопасности. Например, организация не хочет «выставлять наружу» веб-сервер, а предпочитает работать с удаленными клиентами через VPN. В этом случае использование веб-клиента также будет невозможным, поскольку он умеет работать с информационной базой только через веб-сервер.
Как раз для таких случаев и предназначен дистрибутив «1С:Предприятие 8.2. Тонкий клиент». Он имеет небольшой размер, что удобно для удаленных пользователей, реализует полную функциональность управляемого приложения и предназначен для таких пользователей, у которых есть необходимость лишь в подключении к существующим информационным базам.
Установка, обновление и запуск
В версии 8.2 принципиально переработан механизм установки, запуска и обновления платформы. Предприняты существенные усилия для повышения удобства развертывания системы в крупных организациях.
Новый механизм позволяет значительно упростить администрирование системы в тех случаях, когда одновременно используются несколько разных версий платформы. С его помощью автоматизируется их установка, выбор подходящей версии платформы и подходящего клиентского приложения для запуска, а также процесс своевременного обновления платформы.
Рассмотрим, как в новой версии осуществляется запуск системы. Попутно поговорим об установке и обновлении платформы.
Запуск
Раньше структура файлов «1С:Предприятия 8» на компьютере выглядела следующим образом (рис. 1).
Рис. 1. Структура файлов «1С:Предприятия 8.1»
В каталоге программных файлов находился каталог с некоторой версией «1С:Предприятия 8» (например, 8.1.13.41). Чтобы запустить систему, нужно было любым способом запустить клиентское приложение этой версии (файл 1cv8.exe).
Если на компьютер устанавливалась новая версия платформы (например, 8.1.14.72), то файлы, находящиеся в каталоге С:\Program Files\1cv81, обновлялись. Таким образом, на компьютере была установлена всегда одна (последняя) версия платформы.
Одновременно «рядом» могли существовать только разные мажорные версии платформы (версии, отличающиеся старшими разрядами, первым или вторым). Например, 8.0.18.2 и 8.1.5.123. Минорные версии платформы (отличающиеся младшими разрядами, третьим или четвертым) не допускали одновременной установки на один компьютер (например, 8.1.12.101 и 8.1.13.41). Можно было только обновить версию 8.1.12.101 до версии 8.1.13.41.
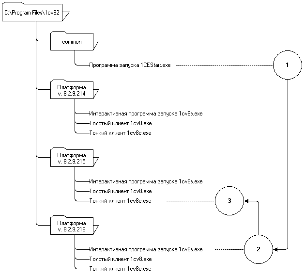
В «1С:Предприятии» 8.2 этот подход изменен. Теперь на одном компьютере существует произвольное количество одновременно установленных минорных версий «1С:Предприятия 8.2». Структура каталогов «1С:Предприятия 8» выглядит следующим образом (рис. 2).
Рис. 2. Структура файлов «1С:Предприятия 8.2»
В корневом каталоге «1С:Предприятия 8.2» (С:\Program Files\1cv82) находится некоторое количество каталогов установленных версий платформы. Каждая из этих версий содержит свои версии клиентских приложений (толстый и тонкий клиенты) и свою версию интерактивной программы запуска (1cv8s.exe). Кроме этого, в корневом каталоге «1С:Предприятия 8.2» находится каталог common, в нем – программа запуска 1CEStart.exe.
Запуск с локального компьютера
Если система запускается с локального компьютера, то стандартный сценарий запуска такой:
- пользователь запускает программу запуска 1CEStart.exe (1). Ссылка на эту программу всегда есть в меню Старт операционной системы. При установке новых версий платформы существующая программа запуска перезаписывается файлом из новой версии;
- программа запуска запускает интерактивную программу запуска 1cv8s.exe от последней версии (2). Она предлагает выбрать одну из имеющихся информационных баз и запускает для этой базы нужное клиентское приложение нужной версии платформы (3).
Интерактивная программа запуска показывает теперь общий список баз для версий 8.0, 8.1 и 8.2. При первом запуске она может автоматически импортировать списки информационных баз для версий 8.0 и 8.1
Подробнее
Раздел «Каталог шаблонов конфигураций и обновлений».
Для каждой информационной базы может быть указана минорная или мажорная версия платформы, которой нужно запускать эту информационную базу. На основе этой информации интерактивная программа запуска выбирает подходящую версию платформы. Если никакая версия для информационной базы не указана, запускается клиентское приложение последней версии «1С:Предприятия 8.2» или версии, указанной по умолчанию.
Запуск по сети
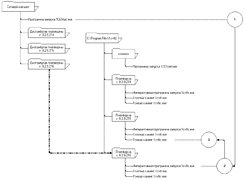
Если пользователи работают в сети, то стандартный сценарий запуска будет немного другим (рис. 3).
Рис. 3. Запуск системы «1С:Предприятие 8.2» по сети
- администратор «1С:Предприятия 8» создает сетевой каталог, в котором размещает программу запуска 1CEStart.exe и структуру каталогов, содержащих дистрибутивы версий платформы;
- пользователи запускают программу запуска не со своего локального компьютера, а из сетевого каталога (1). Программа запуска не требует компонентов «1С:Предприятия 8», поэтому ее можно скопировать в произвольный каталог;
- программа запуска анализирует состав установленных у пользователя версий платформы и автоматически устанавливает последнюю версию платформы, если ее нет на компьютере пользователя (v. 8.2.9.216);
- после этого, как и в ранее описанном сценарии, запускается интерактивная программа запуска последней версии платформы на компьютере пользователя (2), а затем клиентское приложение, соответствующее выбранной информационной базе (3).
В сетевом каталоге также обычно размещается и список общих информационных баз. Таким образом, администратор может полностью управлять и составом информационных баз, доступных пользователям, и информацией о том, какие базы какими версиями платформы и какими клиентскими приложениями должны запускаться.
Различные сценарии установки и запуска
Нужно сказать, что описанный стандартный сценарий запуска по сети не является обязательным. Новый механизм установки и запуска обладает большой гибкостью и настраиваемостью. Он позволяет реализовывать различные сценарии в зависимости от потребностей конкретного внедрения.
Во-первых, и программа запуска, и интерактивная программа запуска имеют свои конфигурационные файлы (1CEStart.cfg и 1CESCmn.cfg). С помощью этих файлов можно настроить расположение дистрибутивов, перечень компонентов системы, которые должны устанавливаться, версию платформы, которая должна запускаться по умолчанию, и т. д.
Подробнее
Документация «1С:Предприятие 8.2. Руководство администратора», приложения 3.4 и 3.5 «Описание и расположение служебных файлов».
Во-вторых, и клиентские приложения, и кластер при запуске ищут общие конфигурационные файлы платформы, которые описывают особенности ее функционирования. В версии 8.2 это такие файлы, как:
- logcfg.xml – конфигурационный файл технологического журнала;
- nethasp.ini – конфигурационный файл системы защиты;
- adminstall.cfg – конфигурационный файл установки с использованием средств администрирования Windows;
- inetcfg.xml – конфигурационный файл прокси по умолчанию;
- debugcfg.xml – настройка дополнительного диапазона портов, используемого при отладке;
- comcntrcfg.xml – настройка запуска внешнего соединения в отладочном режиме.
Раньше все эти файлы должны были находиться в каталоге bin/conf каталога установки «1С:Предприятия 8».
Теперь для каждой версии «1С:Предприятия 8» существует свой каталог установки. И теоретически различных вариантов использования этих файлов может быть много: все версии используют одни и те же настройки, разные версии используют разные настройки и так далее.
Поэтому в версии 8.2 клиентские приложения и сервер «1С:Предприятия» при запуске ищут конфигурационные файлы по определенному алгоритму.
Подробнее
Документация «1С:Предприятие 8.2. Руководство администратора», приложение 1.3 «Структура каталога установки и назначение каталогов и файлов – Конфигурационные файлы расположение и поиск».
При стандартной установке системы используется следующий способ поиска конфигурационных файлов: сами файлы записываются в каталог конфигурационных файлов C:\Program Files\1Cv82\conf, и данный путь записывается в файл conf.cfg устанавливаемой версии.
Таким образом, в каталогах конкретных версий платформы конфигурационных файлов нет. В профилях пользователей их тоже нет. А в каждом файле conf.cfg указано, что все они находятся в одном и том же месте. Таким образом, стандартно используются единые конфигурационные файлы для всех версий и компонентов «1С:Предприятия 8», установленных на данном компьютере.
При необходимости администратор может использовать другие способы работы с конфигурационными файлами. Например:
- задать различные конфигурационные файлы для одной или нескольких версий платформы. Такие конфигурационные файлы должны располагаться в каталогах конкретных версий. Они будут найдены первым способом;
- задать другие конфигурационные файлы для одного из компонентов платформы (любой версии), работающей от имени некоторого пользователя (например, для кластера). Такие конфигурационные файлы должны располагаться только в каталоге соответствующего пользователя. Они будут найдены вторым способом.
Конечно, возможны и различные сочетания перечисленных способов.
